Report Overview
Visitedpublic
2025-10-14 04:43:25
Tags
Submit Tags
URL
xhdfriday.site/movies/jur-186-uncensored-this-might-be-the-last-erection-of-my-life
Finishing URL
xhdfriday.site/movies/jur-186-uncensored-this-might-be-the-last-erection-of-my-life/
IP / ASN

172.67.213.102
Title
JUR-186 | [UNCENSORED] "This might be the last erection of my life - xhdfriday
Detections
urlquery
0
Network Intrusion Detection
0
Threat Detection Systems
13
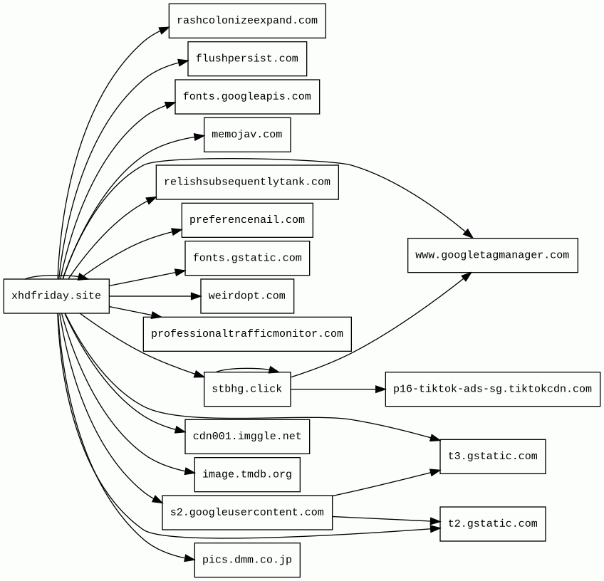
Host Summary
| Host | Rank | Registered | First Seen | Last Seen | Sent | Received | IP | Fingerprints |
|---|---|---|---|---|---|---|---|---|
t2.gstatic.com | unknown | 2008-02-11 | 2013-05-07 | 2025-10-07 | 538 B | 1.0 kB | ![]() 142.250.178.68 | |
p16-tiktok-ads-sg.tiktokcdn.com | 274094 | 2017-09-20 | 2024-10-30 | 2025-10-07 | 986 B | 2.0 MB | ![]() 23.36.76.210 | |
memojav.com | 218179 | 2019-08-28 | 2020-11-04 | 2025-09-08 | 1.9 kB | 938 kB | ![]() 207.148.118.22 | |
pics.dmm.co.jp | 409090 | 2006-07-10 | 2012-08-01 | 2025-10-13 | 4.6 kB | 704 kB | ![]() 54.230.80.79 | |
preferencenail.com 3 alert(s) on this Host | 20606 | 2025-07-01 | 2025-07-08 | 2025-10-08 | 412 B | 86 kB | ![]() 185.196.197.71 | |
rashcolonizeexpand.com 6 alert(s) on this Host | 31106 | 2024-09-01 | 2025-06-27 | 2025-10-13 | 956 B | 7.6 kB | ![]() 192.243.59.13 | |
image.tmdb.org | 53077 | 2009-09-15 | 2021-01-09 | 2025-10-13 | 860 B | 1.3 kB | ![]() 138.199.36.11 | |
stbhg.click | 376060 | 2024-12-13 | 2024-12-13 | 2025-10-13 | 6.9 kB | 1.4 MB | ![]() 104.21.12.202 | |
www.googletagmanager.com | 283 | 2011-11-11 | 2012-10-04 | 2025-10-12 | 1.3 kB | 1.3 MB | ![]() 142.250.74.168 | |
cdn001.imggle.net | 1959944 | 2024-01-17 | 2024-01-21 | 2025-10-14 | 1.4 kB | 238 kB | ![]() 172.67.74.117 | |
flushpersist.com 2 alert(s) on this Host | 23810 | 2025-07-01 | 2025-07-08 | 2025-10-08 | 765 B | 530 B | ![]() 172.240.253.132 | ![]() |
fonts.googleapis.com | 313 | 2005-01-25 | 2012-05-23 | 2025-10-12 | 473 B | 22 kB | ![]() 142.250.178.42 | |
weirdopt.com 2 alert(s) on this Host | 37519 | 2025-07-01 | 2025-07-08 | 2025-10-08 | 417 B | 377 B | ![]() 185.196.197.71 | |
fonts.gstatic.com | unknown | 2008-02-11 | 2014-04-02 | 2025-10-12 | 2.2 kB | 164 kB | ![]() 142.250.178.67 | |
s2.googleusercontent.com | 185201 | 2008-11-17 | 2012-07-08 | 2025-10-11 | 978 B | 2.5 kB | ![]() 142.250.178.65 | |
relishsubsequentlytank.com 1 alert(s) on this Host | 5445233 | 2025-02-06 | 2025-03-15 | 2025-10-11 | 458 B | 108 kB | ![]() 172.240.108.76 | ![]() |
xhdfriday.site 62 alert(s) on this Host | unknown | 2025-09-29 | 2025-10-14 | 2025-10-14 | 21 kB | 1.1 MB | ![]() 172.67.213.102 | ![]() ![]() |
professionaltrafficmonitor.com | 16376 | 2025-01-23 | 2025-01-25 | 2025-10-12 | 451 B | 423 B | ![]() 18.198.152.110 | |
t3.gstatic.com | unknown | 2008-02-11 | 2013-05-06 | 2025-10-14 | 536 B | 1.0 kB | ![]() 142.250.178.36 |
Nginx:1.29.0 (Web servers, Reverse proxies)
Nginx is a web server that can also be used as a reverse proxy, load balancer, mail proxy and HTTP cache.OpenResty (Web servers)
OpenResty is a web platform based on nginx which can run Lua scripts using its LuaJIT engine.Nginx (Web servers, Reverse proxies)
Nginx is a web server that can also be used as a reverse proxy, load balancer, mail proxy and HTTP cache.Amazon CloudFront (CDN)
Amazon CloudFront is a fast content delivery network (CDN) service that securely delivers data, videos, applications, and APIs to customers globally with low latency, high transfer speeds.Amazon Web Services (PaaS)
Amazon Web Services (AWS) is a comprehensive cloud services platform offering compute power, database storage, content delivery and other functionality.Nginx:1.21.6 (Web servers, Reverse proxies)
Nginx is a web server that can also be used as a reverse proxy, load balancer, mail proxy and HTTP cache.Nginx:1.19.5 (Web servers, Reverse proxies)
Nginx is a web server that can also be used as a reverse proxy, load balancer, mail proxy and HTTP cache.Bunny (CDN)
Cloudflare (CDN)
Cloudflare is a web-infrastructure and website-security company, providing content-delivery-network services, DDoS mitigation, Internet security, and distributed domain-name-server services.Envoy (Reverse proxies)
Envoy is an open-source edge and service proxy, designed for cloud-native applications.PHP (Programming languages)
PHP is a general-purpose scripting language used for web development.MySQL (Databases)
MySQL is an open-source relational database management system.Yoast SEO:25.8 (SEO, WordPress plugins)
Yoast SEO is a search engine optimisation plugin for WordPress and other platforms.jQuery (JavaScript libraries)
jQuery is a JavaScript library which is a free, open-source software designed to simplify HTML DOM tree traversal and manipulation, as well as event handling, CSS animation, and Ajax.WordPress Block Editor (Page builders)
Sites using the WordPress Block Editor, also known as Gutenberg.WordPress:6.8.3 (CMS, Blogs)
WordPress is a free and open-source content management system written in PHP and paired with a MySQL or MariaDB database. Features include a plugin architecture and a template system.jQuery Migrate:3.4.1 (JavaScript libraries)
Query Migrate is a javascript library that allows you to preserve the compatibility of your jQuery code developed for versions of jQuery older than 1.9.Draftpress HFCM (WordPress plugins)
Header Footer Code Manager by Draftpress is a easy interface to add snippets to the header or footer or above or below the content of your page.Google Analytics (Analytics)
Google Analytics is a free web analytics service that tracks and reports website traffic.Related reports
Threat Detection Systems
| Detection System | Indicator | Verdict | Alert |
|---|---|---|---|
| DigiCert UltraDNS | xhdfriday.site | malicious | Sinkholed |
| DNS0 Zero | xhdfriday.site | malicious | Sinkholed |
| Cloudflare DNS | preferencenail.com | malicious | Sinkholed |
| DNS4EU | preferencenail.com | malicious | Sinkholed |
| Hagezi Threat Feed | preferencenail.com | malicious | Sinkholed |
| Hagezi Threat Feed | rashcolonizeexpand.com | malicious | Sinkholed |
| Quad9 DNS | rashcolonizeexpand.com | malicious | Sinkholed |
| Cloudflare DNS | rashcolonizeexpand.com | malicious | Sinkholed |
| Hagezi Threat Feed | flushpersist.com | malicious | Sinkholed |
| Cloudflare DNS | flushpersist.com | malicious | Sinkholed |
| Cloudflare DNS | weirdopt.com | malicious | Sinkholed |
| DNS4EU | weirdopt.com | malicious | Sinkholed |
| Quad9 DNS | relishsubsequentlytank.com | malicious | Sinkholed |
JavaScript (42)
No JavaScripts
HTTP Transactions (86)
| URL | IP | Response | Size |
|---|








