Report Overview
Visitedpublic
2026-01-01 21:03:00
Tags
Submit Tags
URL
www.w8ip2t-4uksy-kjkhng.work/
Finishing URL
www.w8ip2t-4uksy-kjkhng.work/
IP / ASN

18.163.177.97
Title
澳门红姐图库
Detections
urlquery
0
Network Intrusion Detection
0
Threat Detection Systems
1
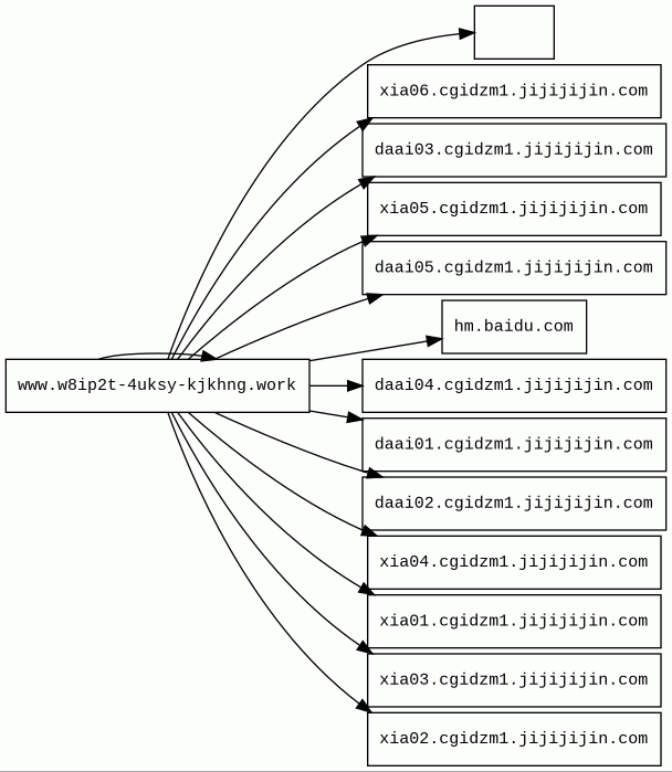
Host Summary
| Host | Rank | Registered | First Seen | Last Seen | Sent | Received | IP | Fingerprints |
|---|---|---|---|---|---|---|---|---|
daai04.cgidzm1.jijijijin.com | unknown | 2024-08-29 | 2025-10-04 | 2025-12-27 | 1.6 kB | 238 kB | ![]() 43.152.140.79 | |
www.w8ip2t-4uksy-kjkhng.work 2 alert(s) on this Host | unknown | 2025-10-28 | 2026-01-01 | 2026-01-01 | 1.1 kB | 22 kB | ![]() 18.163.177.97 | |
xia04.cgidzm1.jijijijin.com | unknown | 2024-08-29 | 2025-10-04 | 2025-12-27 | 2.5 kB | 61 kB | ![]() 43.152.140.79 | |
xia05.cgidzm1.jijijijin.com | unknown | 2024-08-29 | 2025-10-04 | 2025-12-25 | 19 kB | 260 kB | ![]() 43.152.140.79 | |
xia03.cgidzm1.jijijijin.com | unknown | 2024-08-29 | 2025-10-04 | 2025-12-25 | 6.0 kB | 1.6 MB | ![]() 43.152.140.79 | |
daai05.cgidzm1.jijijijin.com | unknown | 2024-08-29 | 2025-10-04 | 2025-12-26 | 3.7 kB | 838 kB | ![]() 43.152.140.79 | |
xia02.cgidzm1.jijijijin.com | unknown | 2024-08-29 | 2025-10-04 | 2025-12-30 | 6.1 kB | 62 kB | ![]() 43.152.140.79 | |
ws1.qfjhtu-qun9ae-uvast.work | unknown | 2025-06-28 | 2025-07-15 | 2025-12-28 | 590 B | 208 B | ![]() 3.37.56.157 | |
daai01.cgidzm1.jijijijin.com | unknown | 2024-08-29 | 2025-10-04 | 2025-12-28 | 3.1 kB | 568 kB | ![]() 43.152.140.79 | |
daai02.cgidzm1.jijijijin.com | unknown | 2024-08-29 | 2025-10-04 | 2025-12-26 | 3.1 kB | 484 kB | ![]() 43.152.140.79 | |
xia06.cgidzm1.jijijijin.com | unknown | 2024-08-29 | 2025-10-04 | 2025-12-26 | 4.5 kB | 18 kB | ![]() 43.152.140.79 | |
daai03.cgidzm1.jijijijin.com | unknown | 2024-08-29 | 2025-10-04 | 2025-12-28 | 527 B | 61 kB | ![]() 43.152.140.79 | |
xia01.cgidzm1.jijijijin.com | unknown | 2024-08-29 | 2025-10-04 | 2025-12-27 | 8.8 kB | 325 kB | ![]() 43.152.140.79 | |
hm.baidu.com | 54491 | 1999-10-11 | 2012-05-26 | 2025-12-29 | 1.2 kB | 31 kB | ![]() 183.240.98.228 |
Nginx (Web servers, Reverse proxies)
Nginx is a web server that can also be used as a reverse proxy, load balancer, mail proxy and HTTP cache.jQuery:1.10.2 (JavaScript libraries)
jQuery is a JavaScript library which is a free, open-source software designed to simplify HTML DOM tree traversal and manipulation, as well as event handling, CSS animation, and Ajax.Apache HTTP Server (Web servers)
Apache is a free and open-source cross-platform web server software.Related reports
Threat Detection Systems
| Detection System | Indicator | Verdict | Alert |
|---|---|---|---|
| DNS0 Zero | www.w8ip2t-4uksy-kjkhng.work | malicious | Sinkholed |
JavaScript (1787)
| HASH | FROM | Size | First Seen | Last Seen | |
|---|---|---|---|---|---|
| afee22f9cd51d9eb1eb0a09d2010284f | DocumentWrite | 173 B | 2025-10-03 | 2026-01-01 | |
Introduced by DocumentWrite First Seen 2025-10-03 Last Seen 2026-01-01 Times Seen 2 Size 173 B (173 bytes) MD5 afee22f9cd51d9eb1eb0a09d2010284f SHA1 ce9e97e30edfdcab31aa3cef4f35e90001022a4c Loading... | |||||
| e63bb52737f8b4d5c860355f10d1d083 | DocumentWrite | 225 B | 2025-10-03 | 2026-01-01 | |
Introduced by DocumentWrite First Seen 2025-10-03 Last Seen 2026-01-01 Times Seen 2 Size 225 B (225 bytes) MD5 e63bb52737f8b4d5c860355f10d1d083 SHA1 7d85fe5e829d5b63d56e6a5df740c44bbe8e1d4d Loading... | |||||
| 75ea86c3dd4543db0e9517cfa10432df | DocumentWrite | 1.9 kB | 2025-06-04 | 2026-01-01 | |
Introduced by DocumentWrite First Seen 2025-06-04 Last Seen 2026-01-01 Times Seen 11 Size 1.9 kB (1919 bytes) MD5 75ea86c3dd4543db0e9517cfa10432df SHA1 f3f135f96e9d6204860ab4ff936294bee4f52eed Loading... | |||||
| 78938856af8f2747945d1098b1cbb144 | DocumentWrite | 1.9 kB | 2025-06-04 | 2026-01-01 | |
Introduced by DocumentWrite First Seen 2025-06-04 Last Seen 2026-01-01 Times Seen 11 Size 1.9 kB (1920 bytes) MD5 78938856af8f2747945d1098b1cbb144 SHA1 30223eb7c8f3cb2cff26300cc028d2293db2072b Loading... | |||||
| 1986452f6dead7bc68be3b70b5754cc4 | DocumentWrite | 78 B | 2025-10-03 | 2026-01-01 | |
Introduced by DocumentWrite First Seen 2025-10-03 Last Seen 2026-01-01 Times Seen 2 Size 78 B (78 bytes) MD5 1986452f6dead7bc68be3b70b5754cc4 SHA1 0d0bf5bd1931913f3d900472e649f5fee4525eef Loading... | |||||
| 0edaf1c8daaacd257a3dca39b4c2b2e1 | DocumentWrite | 76 B | 2025-10-03 | 2026-01-01 | |
Introduced by DocumentWrite First Seen 2025-10-03 Last Seen 2026-01-01 Times Seen 2 Size 76 B (76 bytes) MD5 0edaf1c8daaacd257a3dca39b4c2b2e1 SHA1 9ca0c28f50e76fdca95d7eef0a260cb09e534a74 Loading... | |||||
| 38f49dbc7e69a6d1504ed8e7c67d7683 | DocumentWrite | 74 B | 2025-10-03 | 2026-01-01 | |
Introduced by DocumentWrite First Seen 2025-10-03 Last Seen 2026-01-01 Times Seen 2 Size 74 B (74 bytes) MD5 38f49dbc7e69a6d1504ed8e7c67d7683 SHA1 4e4d6dcd4123a388b02a95b90d60a3537db61baf Loading... | |||||
| 3657e46202da6fe46c40d42aa3a3cf50 | DocumentWrite | 257 B | 2025-10-03 | 2026-01-01 | |
Introduced by DocumentWrite First Seen 2025-10-03 Last Seen 2026-01-01 Times Seen 2 Size 257 B (257 bytes) MD5 3657e46202da6fe46c40d42aa3a3cf50 SHA1 64f4f5603186ec5475fe8e565fa5873ed55e625f Loading... | |||||
| c719aa5fa6e46fb54f331c07e3c0aa4a | DocumentWrite | 258 B | 2025-10-03 | 2026-01-01 | |
Introduced by DocumentWrite First Seen 2025-10-03 Last Seen 2026-01-01 Times Seen 2 Size 258 B (258 bytes) MD5 c719aa5fa6e46fb54f331c07e3c0aa4a SHA1 23e108c107b1fd82f4042648e5f1d8ad9ef4d524 Loading... | |||||
| 583153232b2b385e7f94e0263f7ea929 | DocumentWrite | 73 B | 2025-10-03 | 2026-01-01 | |
Introduced by DocumentWrite First Seen 2025-10-03 Last Seen 2026-01-01 Times Seen 2 Size 73 B (73 bytes) MD5 583153232b2b385e7f94e0263f7ea929 SHA1 5b751e509afb4587e7eac7031b57683aa5cc4232 Loading... | |||||
| e0f2076e02232b78dff3c3ce7377ab75 | DocumentWrite | 1.9 kB | 2025-06-04 | 2026-01-01 | |
Introduced by DocumentWrite First Seen 2025-06-04 Last Seen 2026-01-01 Times Seen 11 Size 1.9 kB (1915 bytes) MD5 e0f2076e02232b78dff3c3ce7377ab75 SHA1 df0d5d52b89734473dffc6f74bca8235db342236 Loading... | |||||
| 984e8139513909fa4d5a43dff96ac83a | DocumentWrite | 1.9 kB | 2025-06-04 | 2026-01-01 | |
Introduced by DocumentWrite First Seen 2025-06-04 Last Seen 2026-01-01 Times Seen 11 Size 1.9 kB (1920 bytes) MD5 984e8139513909fa4d5a43dff96ac83a SHA1 a551354b6cb6d1b95ee04c38cbbbcb30267664b2 Loading... | |||||
| 055545a8e52b1ca13a4333cf6e272ba1 | DocumentWrite | 172 B | 2025-10-03 | 2026-01-01 | |
Introduced by DocumentWrite First Seen 2025-10-03 Last Seen 2026-01-01 Times Seen 2 Size 172 B (172 bytes) MD5 055545a8e52b1ca13a4333cf6e272ba1 SHA1 e51cf945183a8489e93d9d34625293e8941b2b6f Loading... | |||||
| df48667272bf0ed67bd6c185c873ca99 | DocumentWrite | 85 B | 2025-10-03 | 2026-01-01 | |
Introduced by DocumentWrite First Seen 2025-10-03 Last Seen 2026-01-01 Times Seen 2 Size 85 B (85 bytes) MD5 df48667272bf0ed67bd6c185c873ca99 SHA1 b156796b95698dbe590a59a7a446a3b448403862 Loading... | |||||
| 7fe27cf2cb9649edf03947bf478dc778 | DocumentWrite | 177 B | 2025-10-03 | 2026-01-01 | |
Introduced by DocumentWrite First Seen 2025-10-03 Last Seen 2026-01-01 Times Seen 2 Size 177 B (177 bytes) MD5 7fe27cf2cb9649edf03947bf478dc778 SHA1 80ad1f3d73c624ea1148e0fc57949b07a72e34f4 Loading... | |||||
| 0e96466f18ebfea3a531c026c4d00f41 | DocumentWrite | 226 B | 2025-10-03 | 2026-01-01 | |
Introduced by DocumentWrite First Seen 2025-10-03 Last Seen 2026-01-01 Times Seen 2 Size 226 B (226 bytes) MD5 0e96466f18ebfea3a531c026c4d00f41 SHA1 62e77d65000dad3202bb25d2c5776d18a65016f3 Loading... | |||||
| 9dceffef4134889dd80e3382251b7d17 | DocumentWrite | 176 B | 2025-10-03 | 2026-01-01 | |
Introduced by DocumentWrite First Seen 2025-10-03 Last Seen 2026-01-01 Times Seen 2 Size 176 B (176 bytes) MD5 9dceffef4134889dd80e3382251b7d17 SHA1 a6dcb0d3623ea6539674b31773b21aa96092fb95 Loading... | |||||
| ffbcefbc9d54950a6d4b8f5e09629d7e | DocumentWrite | 179 B | 2025-10-03 | 2026-01-01 | |
Introduced by DocumentWrite First Seen 2025-10-03 Last Seen 2026-01-01 Times Seen 2 Size 179 B (179 bytes) MD5 ffbcefbc9d54950a6d4b8f5e09629d7e SHA1 f7f889464065390eb4100b75e399230ddd129e5d Loading... | |||||
| b0965b87a3c224156ea4462fece88349 | DocumentWrite | 974 B | 2026-01-01 | 2026-01-01 | |
Introduced by DocumentWrite First Seen 2026-01-01 Last Seen 2026-01-01 Times Seen 1 Size 974 B (974 bytes) MD5 b0965b87a3c224156ea4462fece88349 SHA1 a37e38b000c11f72f65e82eceb908862a9b6e5b8 Loading... | |||||
| 9a202d91e71a1551d91816494253c071 | DocumentWrite | 315 B | 2025-10-03 | 2026-01-01 | |
Introduced by DocumentWrite First Seen 2025-10-03 Last Seen 2026-01-01 Times Seen 2 Size 315 B (315 bytes) MD5 9a202d91e71a1551d91816494253c071 SHA1 a4965a899d694e76a6aafdeb335a9b2a23cd4d93 Loading... | |||||
| 10a29a3a97aa87d03f56dd103d0a6b99 | DocumentWrite | 266 B | 2025-10-03 | 2026-01-01 | |
Introduced by DocumentWrite First Seen 2025-10-03 Last Seen 2026-01-01 Times Seen 2 Size 266 B (266 bytes) MD5 10a29a3a97aa87d03f56dd103d0a6b99 SHA1 5e2344f565557b5b60980570ff36fdf0e196c286 Loading... | |||||
| 3c043b5d45fe88389f34b45684891433 | DocumentWrite | 229 B | 2025-10-03 | 2026-01-01 | |
Introduced by DocumentWrite First Seen 2025-10-03 Last Seen 2026-01-01 Times Seen 2 Size 229 B (229 bytes) MD5 3c043b5d45fe88389f34b45684891433 SHA1 114cc3f53be75f3b6d48a19eea33172a47e42d07 Loading... | |||||
| 750601c4255c43e9521806ee3d445ce8 | DocumentWrite | 175 B | 2025-10-03 | 2026-01-01 | |
Introduced by DocumentWrite First Seen 2025-10-03 Last Seen 2026-01-01 Times Seen 2 Size 175 B (175 bytes) MD5 750601c4255c43e9521806ee3d445ce8 SHA1 d8921e7669612c8511992ef3dc07b1d2f2b998e8 Loading... | |||||
| 785397a27b94598f1d0554c2dd6c6c45 | DocumentWrite | 176 B | 2025-10-03 | 2026-01-01 | |
Introduced by DocumentWrite First Seen 2025-10-03 Last Seen 2026-01-01 Times Seen 2 Size 176 B (176 bytes) MD5 785397a27b94598f1d0554c2dd6c6c45 SHA1 8f244c7c752582d14ca774cd51e3dc733ec4f030 Loading... | |||||
| 9b97412d3d840c1e13b392de036990eb | DocumentWrite | 84 B | 2025-10-03 | 2026-01-01 | |
Introduced by DocumentWrite First Seen 2025-10-03 Last Seen 2026-01-01 Times Seen 2 Size 84 B (84 bytes) MD5 9b97412d3d840c1e13b392de036990eb SHA1 2d1f96c07b154e25611b8ecc617ec7fe96e08692 Loading... | |||||
| 18d1ab8b21d7effa326edddae74c1e20 | DocumentWrite | 75 B | 2025-10-03 | 2026-01-01 | |
Introduced by DocumentWrite First Seen 2025-10-03 Last Seen 2026-01-01 Times Seen 2 Size 75 B (75 bytes) MD5 18d1ab8b21d7effa326edddae74c1e20 SHA1 3640028d6f35222c3dc2985ffa72c18db294d82d Loading... | |||||
| 203954ba19fb2ce28fac9b13a7cf57ed | DocumentWrite | 795 B | 2025-10-03 | 2026-01-01 | |
Introduced by DocumentWrite First Seen 2025-10-03 Last Seen 2026-01-01 Times Seen 2 Size 795 B (795 bytes) MD5 203954ba19fb2ce28fac9b13a7cf57ed SHA1 edc572dd09dae298be2709e80b61af447640baf5 Loading... | |||||
| aef932e03ddcbb32879d5c9da0147643 | DocumentWrite | 552 B | 2025-06-06 | 2026-03-25 | |
Introduced by DocumentWrite First Seen 2025-06-06 Last Seen 2026-03-25 Times Seen 67 Size 552 B (552 bytes) MD5 aef932e03ddcbb32879d5c9da0147643 SHA1 be6330b87028c4698ec84d83cff4de0e6e881208 Loading... | |||||
| db6ccf795dc08e086cef97f277403667 | DocumentWrite | 250 B | 2025-10-03 | 2026-01-01 | |
Introduced by DocumentWrite First Seen 2025-10-03 Last Seen 2026-01-01 Times Seen 2 Size 250 B (250 bytes) MD5 db6ccf795dc08e086cef97f277403667 SHA1 44ed93bf7dabd38648695f8f39c20b965851816a Loading... | |||||
| 695c9b28086aa780d56950e8c75f2322 | DocumentWrite | 222 B | 2025-10-03 | 2026-01-01 | |
Introduced by DocumentWrite First Seen 2025-10-03 Last Seen 2026-01-01 Times Seen 2 Size 222 B (222 bytes) MD5 695c9b28086aa780d56950e8c75f2322 SHA1 ccdf3c43fc8cd1d687586c3a989c9729a77e9cc6 Loading... | |||||
| 8c3dd2456960985b33fec1c25c4fc70e | DocumentWrite | 225 B | 2025-10-03 | 2026-01-01 | |
Introduced by DocumentWrite First Seen 2025-10-03 Last Seen 2026-01-01 Times Seen 2 Size 225 B (225 bytes) MD5 8c3dd2456960985b33fec1c25c4fc70e SHA1 eb151508e6fa933b9322463d87e83bad009a7672 Loading... | |||||
| a57cd0a1426adf3c293a1a3b35f99add | DocumentWrite | 78 B | 2025-10-03 | 2026-01-01 | |
Introduced by DocumentWrite First Seen 2025-10-03 Last Seen 2026-01-01 Times Seen 2 Size 78 B (78 bytes) MD5 a57cd0a1426adf3c293a1a3b35f99add SHA1 cd3a04b16ed1bda72bca5929273296e39188b36f Loading... | |||||
| 40b6f0ab0084287fdb40a34249a1726c | DocumentWrite | 79 B | 2025-10-03 | 2026-01-01 | |
Introduced by DocumentWrite First Seen 2025-10-03 Last Seen 2026-01-01 Times Seen 2 Size 79 B (79 bytes) MD5 40b6f0ab0084287fdb40a34249a1726c SHA1 419d5276a5296e7cd5d04af346d9302bbeecbd7b Loading... | |||||
| 1178d2699c99635f5c1e476f76dc240d | DocumentWrite | 256 B | 2025-10-03 | 2026-01-01 | |
Introduced by DocumentWrite First Seen 2025-10-03 Last Seen 2026-01-01 Times Seen 2 Size 256 B (256 bytes) MD5 1178d2699c99635f5c1e476f76dc240d SHA1 6c9f7e747bf09de00fe8ee8472f46f9b48179cef Loading... | |||||
| aae5458ebce41d03f1b2aaedea3c6ffd | DocumentWrite | 254 B | 2025-10-03 | 2026-01-01 | |
Introduced by DocumentWrite First Seen 2025-10-03 Last Seen 2026-01-01 Times Seen 2 Size 254 B (254 bytes) MD5 aae5458ebce41d03f1b2aaedea3c6ffd SHA1 c30593d2dc56dfbdce8307e51ff105de308b5946 Loading... | |||||
| 454b41d9ba7a42659d1763a86340a6d6 | DocumentWrite | 226 B | 2025-10-03 | 2026-01-01 | |
Introduced by DocumentWrite First Seen 2025-10-03 Last Seen 2026-01-01 Times Seen 2 Size 226 B (226 bytes) MD5 454b41d9ba7a42659d1763a86340a6d6 SHA1 bf051df281015ef38cfafc8848f887b88f1aa666 Loading... | |||||
| 2f384493214cded126cc05131f84de22 | DocumentWrite | 172 B | 2025-10-03 | 2026-01-01 | |
Introduced by DocumentWrite First Seen 2025-10-03 Last Seen 2026-01-01 Times Seen 2 Size 172 B (172 bytes) MD5 2f384493214cded126cc05131f84de22 SHA1 4ab2c2177005a3d29ac2ab2245c8f7ff7ef38c4a Loading... | |||||
| dde653536086c523d307fd949f656121 | DocumentWrite | 225 B | 2025-10-03 | 2026-01-01 | |
Introduced by DocumentWrite First Seen 2025-10-03 Last Seen 2026-01-01 Times Seen 2 Size 225 B (225 bytes) MD5 dde653536086c523d307fd949f656121 SHA1 2795c20ae8b99fdfc4f32a3d9fbf75288b828f10 Loading... | |||||
| 1349eb9a39efe8e6bc8d62c4a23bbce3 | DocumentWrite | 177 B | 2025-10-03 | 2026-01-01 | |
Introduced by DocumentWrite First Seen 2025-10-03 Last Seen 2026-01-01 Times Seen 2 Size 177 B (177 bytes) MD5 1349eb9a39efe8e6bc8d62c4a23bbce3 SHA1 3e5adee91d8606d1804aa1b3bbd7e59177c29b61 Loading... | |||||
| 6fd1153966faa53a69c0fece9b78e0bd | DocumentWrite | 252 B | 2025-10-03 | 2026-01-01 | |
Introduced by DocumentWrite First Seen 2025-10-03 Last Seen 2026-01-01 Times Seen 2 Size 252 B (252 bytes) MD5 6fd1153966faa53a69c0fece9b78e0bd SHA1 18b9bde3e1dcf7b610553a47302b8883bb981933 Loading... | |||||
| 47eb5ce917ae9f400f16b861c8d57bb4 | DocumentWrite | 228 B | 2025-10-03 | 2026-01-01 | |
Introduced by DocumentWrite First Seen 2025-10-03 Last Seen 2026-01-01 Times Seen 2 Size 228 B (228 bytes) MD5 47eb5ce917ae9f400f16b861c8d57bb4 SHA1 ff47efcdf3c1f7c7d3cdbaee45ccd381ba7196a4 Loading... | |||||
| f1623964dbfdf742f06dbbd1101f8a88 | DocumentWrite | 258 B | 2025-10-03 | 2026-01-01 | |
Introduced by DocumentWrite First Seen 2025-10-03 Last Seen 2026-01-01 Times Seen 2 Size 258 B (258 bytes) MD5 f1623964dbfdf742f06dbbd1101f8a88 SHA1 caf5a5278bc3539e8b49cdb330fa8b1e5e6a5a90 Loading... | |||||
| 39c57e120dc7b6c4828c182b8443f559 | DocumentWrite | 284 B | 2024-01-01 | 2026-01-01 | |
Introduced by DocumentWrite First Seen 2024-01-01 Last Seen 2026-01-01 Times Seen 6 Size 284 B (284 bytes) MD5 39c57e120dc7b6c4828c182b8443f559 SHA1 5d9733d1419e901868de19e2c93f6644936e41f5 Loading... | |||||
| d3ccb94849ee340571651ba586c199c2 | DocumentWrite | 181 B | 2025-10-03 | 2026-01-01 | |
Introduced by DocumentWrite First Seen 2025-10-03 Last Seen 2026-01-01 Times Seen 2 Size 181 B (181 bytes) MD5 d3ccb94849ee340571651ba586c199c2 SHA1 ee6d99a0761445daeb74f3d747d42fb0495e3f9b Loading... | |||||
| 58ab33d3c6fbcd0378b8c24642307fa2 | DocumentWrite | 80 B | 2025-10-03 | 2026-01-01 | |
Introduced by DocumentWrite First Seen 2025-10-03 Last Seen 2026-01-01 Times Seen 2 Size 80 B (80 bytes) MD5 58ab33d3c6fbcd0378b8c24642307fa2 SHA1 d6350b77a77550d16e0ec380839a111193764f91 Loading... | |||||
| bb8c8e8903498c9dd572f7514bcc0262 | DocumentWrite | 174 B | 2025-10-03 | 2026-01-01 | |
Introduced by DocumentWrite First Seen 2025-10-03 Last Seen 2026-01-01 Times Seen 2 Size 174 B (174 bytes) MD5 bb8c8e8903498c9dd572f7514bcc0262 SHA1 6e895d2e84fee281b0991841ba7c652ba67915c4 Loading... | |||||
| 1b28ede9f18036c2cab2923975c45d27 | DocumentWrite | 227 B | 2025-10-03 | 2026-01-01 | |
Introduced by DocumentWrite First Seen 2025-10-03 Last Seen 2026-01-01 Times Seen 2 Size 227 B (227 bytes) MD5 1b28ede9f18036c2cab2923975c45d27 SHA1 2bf0646ac585bae3addc51d56db9a5f134e4140b Loading... | |||||
| 33500029434ca3b929e2c4f583eceba2 | DocumentWrite | 81 B | 2025-10-03 | 2026-01-01 | |
Introduced by DocumentWrite First Seen 2025-10-03 Last Seen 2026-01-01 Times Seen 2 Size 81 B (81 bytes) MD5 33500029434ca3b929e2c4f583eceba2 SHA1 b17b2a6929f6b0d93204752b7a0530b64441c63b Loading... | |||||
| 473d62d1552b8aeef11819b68930d288 | DocumentWrite | 180 B | 2025-10-03 | 2026-01-01 | |
Introduced by DocumentWrite First Seen 2025-10-03 Last Seen 2026-01-01 Times Seen 2 Size 180 B (180 bytes) MD5 473d62d1552b8aeef11819b68930d288 SHA1 0ab579c301226ee0c2072c3f1fb3afb2ad359175 Loading... | |||||
| 7586a989455f478fd461d0ded558a2fd | DocumentWrite | 79 B | 2025-10-03 | 2026-01-01 | |
Introduced by DocumentWrite First Seen 2025-10-03 Last Seen 2026-01-01 Times Seen 2 Size 79 B (79 bytes) MD5 7586a989455f478fd461d0ded558a2fd SHA1 b0b0c4e0344e86ff1b65fb23e5cf9a366db81cdb Loading... | |||||
| 9e945e059d041430d72d3005cef757ca | DocumentWrite | 260 B | 2025-10-03 | 2026-01-01 | |
Introduced by DocumentWrite First Seen 2025-10-03 Last Seen 2026-01-01 Times Seen 2 Size 260 B (260 bytes) MD5 9e945e059d041430d72d3005cef757ca SHA1 c945df543015904f1cee7e8926114423b928a363 Loading... | |||||
| a6a95c53ed0383dd3884f2045d64f4a0 | DocumentWrite | 80 B | 2025-10-03 | 2026-01-01 | |
Introduced by DocumentWrite First Seen 2025-10-03 Last Seen 2026-01-01 Times Seen 2 Size 80 B (80 bytes) MD5 a6a95c53ed0383dd3884f2045d64f4a0 SHA1 8d09aa3090937fe0c8618f76c091bdc27ca3cc8e Loading... | |||||
| 09fbe9450b86c2af8d26dfae208ac15d | DocumentWrite | 268 B | 2026-01-01 | 2026-01-01 | |
Introduced by DocumentWrite First Seen 2026-01-01 Last Seen 2026-01-01 Times Seen 1 Size 268 B (268 bytes) MD5 09fbe9450b86c2af8d26dfae208ac15d SHA1 62e11f729e5dde398b3ad60953cb8b7937825c34 Loading... | |||||
| 0f1e4a88c09cafb17471b7c7a76e3b2e | DocumentWrite | 81 B | 2025-10-03 | 2026-01-01 | |
Introduced by DocumentWrite First Seen 2025-10-03 Last Seen 2026-01-01 Times Seen 2 Size 81 B (81 bytes) MD5 0f1e4a88c09cafb17471b7c7a76e3b2e SHA1 2da3f0de2e041f0ac3b075e356a07d7684279915 Loading... | |||||
| 61a46752c2b4d7bfb3a7d8d3a3244d28 | DocumentWrite | 226 B | 2025-10-03 | 2026-01-01 | |
Introduced by DocumentWrite First Seen 2025-10-03 Last Seen 2026-01-01 Times Seen 2 Size 226 B (226 bytes) MD5 61a46752c2b4d7bfb3a7d8d3a3244d28 SHA1 2cdfac41729b9c199ddf2a504038336bfb771e89 Loading... | |||||
| 442c8de192b6157c6b41894ae6d8702e | DocumentWrite | 259 B | 2025-10-03 | 2026-01-01 | |
Introduced by DocumentWrite First Seen 2025-10-03 Last Seen 2026-01-01 Times Seen 2 Size 259 B (259 bytes) MD5 442c8de192b6157c6b41894ae6d8702e SHA1 139d0aceab2b5441276bdeabc3bcead458595b7c Loading... | |||||
| a5c8784bef6bcd198df8f96e03575053 | DocumentWrite | 1.9 kB | 2025-06-04 | 2026-01-01 | |
Introduced by DocumentWrite First Seen 2025-06-04 Last Seen 2026-01-01 Times Seen 11 Size 1.9 kB (1920 bytes) MD5 a5c8784bef6bcd198df8f96e03575053 SHA1 cccfe531a7d1bd6cdcd5cb4e0db48790be528fdb Loading... | |||||
| 35c6582baf07f9ce0fe7042a9cbf3757 | DocumentWrite | 256 B | 2025-10-03 | 2026-01-01 | |
Introduced by DocumentWrite First Seen 2025-10-03 Last Seen 2026-01-01 Times Seen 2 Size 256 B (256 bytes) MD5 35c6582baf07f9ce0fe7042a9cbf3757 SHA1 add04a1da3b945e95f250fddfcba4119a587c5d8 Loading... | |||||
| 7936c66cb4eecc98642645e5dd528da2 | DocumentWrite | 258 B | 2025-10-03 | 2026-01-01 | |
Introduced by DocumentWrite First Seen 2025-10-03 Last Seen 2026-01-01 Times Seen 2 Size 258 B (258 bytes) MD5 7936c66cb4eecc98642645e5dd528da2 SHA1 de047e2524b840c00d87c3a60aa2f0cb5e097a93 Loading... | |||||
| 2dde5eec30e467819991b99d5dea1b5d | DocumentWrite | 177 B | 2025-10-03 | 2026-01-01 | |
Introduced by DocumentWrite First Seen 2025-10-03 Last Seen 2026-01-01 Times Seen 2 Size 177 B (177 bytes) MD5 2dde5eec30e467819991b99d5dea1b5d SHA1 597f940f6a1be31475fbd50674931057daeba10c Loading... | |||||
| 95f5278d133d6166d17ef45e8f1d80f0 | DocumentWrite | 83 B | 2025-10-03 | 2026-01-01 | |
Introduced by DocumentWrite First Seen 2025-10-03 Last Seen 2026-01-01 Times Seen 2 Size 83 B (83 bytes) MD5 95f5278d133d6166d17ef45e8f1d80f0 SHA1 49141ea101c2ee4b30367b4d9aa75abd7d9bac5e Loading... | |||||
| 495dc5bfa06988465cf347eaf705061f | DocumentWrite | 229 B | 2025-10-03 | 2026-01-01 | |
Introduced by DocumentWrite First Seen 2025-10-03 Last Seen 2026-01-01 Times Seen 2 Size 229 B (229 bytes) MD5 495dc5bfa06988465cf347eaf705061f SHA1 78e06241f4d17479a336881a843bdf7fbb78772b Loading... | |||||
| 32c78509398f3bcbcc731d76ce07bc4d | DocumentWrite | 1.9 kB | 2025-06-04 | 2026-01-01 | |
Introduced by DocumentWrite First Seen 2025-06-04 Last Seen 2026-01-01 Times Seen 11 Size 1.9 kB (1914 bytes) MD5 32c78509398f3bcbcc731d76ce07bc4d SHA1 01f323adadd99795e490a9191b4a95bd4cded05c Loading... | |||||
| da268de369e48b2679acc90056883bfa | DocumentWrite | 1.1 kB | 2026-01-01 | 2026-01-18 | |
Introduced by DocumentWrite First Seen 2026-01-01 Last Seen 2026-01-18 Times Seen 4 Size 1.1 kB (1056 bytes) MD5 da268de369e48b2679acc90056883bfa SHA1 7ff8e66733384a590618d86818283992b19b2b55 Loading... | |||||
| aae1179a567783b3892d700dba9cb1d6 | DocumentWrite | 1.2 kB | 2026-01-01 | 2026-01-01 | |
Introduced by DocumentWrite First Seen 2026-01-01 Last Seen 2026-01-01 Times Seen 1 Size 1.2 kB (1179 bytes) MD5 aae1179a567783b3892d700dba9cb1d6 SHA1 683fab81ce4a8463761ab13f30068dae24854e69 Loading... | |||||
| 2bcd4a22d1cf85e662b3f78dceaf3bfc | DocumentWrite | 174 B | 2025-10-03 | 2026-01-01 | |
Introduced by DocumentWrite First Seen 2025-10-03 Last Seen 2026-01-01 Times Seen 2 Size 174 B (174 bytes) MD5 2bcd4a22d1cf85e662b3f78dceaf3bfc SHA1 b7ad23db9e6262be8caeec90c261cb02c05916b0 Loading... | |||||
| 81afe66c45d259ca0a37aea8f5fc4bbb | DocumentWrite | 253 B | 2025-10-03 | 2026-01-01 | |
Introduced by DocumentWrite First Seen 2025-10-03 Last Seen 2026-01-01 Times Seen 2 Size 253 B (253 bytes) MD5 81afe66c45d259ca0a37aea8f5fc4bbb SHA1 4741457d34558bc63f063c65372b69b39f69fe6d Loading... | |||||
| a97f976618674273c88d3b9847420346 | DocumentWrite | 230 B | 2025-10-03 | 2026-01-01 | |
Introduced by DocumentWrite First Seen 2025-10-03 Last Seen 2026-01-01 Times Seen 2 Size 230 B (230 bytes) MD5 a97f976618674273c88d3b9847420346 SHA1 e0bc32cf26ec158f65a64d9ca47d8bbfcd7f6de9 Loading... | |||||
| f34d2b8a42dc3c8581a01071c485b659 | DocumentWrite | 228 B | 2025-10-03 | 2026-01-01 | |
Introduced by DocumentWrite First Seen 2025-10-03 Last Seen 2026-01-01 Times Seen 2 Size 228 B (228 bytes) MD5 f34d2b8a42dc3c8581a01071c485b659 SHA1 f94407913348424e663fee4b3e054c5df48c5e91 Loading... | |||||
| e5db59bfed5c2db4ec5dcd74bc1e6ebc | DocumentWrite | 135 B | 2025-10-03 | 2026-01-01 | |
Introduced by DocumentWrite First Seen 2025-10-03 Last Seen 2026-01-01 Times Seen 2 Size 135 B (135 bytes) MD5 e5db59bfed5c2db4ec5dcd74bc1e6ebc SHA1 e203e99bc303acef63260d8097183f1ee7879752 Loading... | |||||
| 31c8105e0802a26989acfe271d842db9 | DocumentWrite | 1.9 kB | 2025-06-04 | 2026-01-01 | |
Introduced by DocumentWrite First Seen 2025-06-04 Last Seen 2026-01-01 Times Seen 11 Size 1.9 kB (1920 bytes) MD5 31c8105e0802a26989acfe271d842db9 SHA1 b94317c97626a3df986183787cf4e7a72239a4a3 Loading... | |||||
| 44bc27e9b1f112e0fbf48a5b2280c4de | DocumentWrite | 232 B | 2025-10-03 | 2026-01-01 | |
Introduced by DocumentWrite First Seen 2025-10-03 Last Seen 2026-01-01 Times Seen 2 Size 232 B (232 bytes) MD5 44bc27e9b1f112e0fbf48a5b2280c4de SHA1 34631b17af69456b2823255a07493df7ea0d5eb1 Loading... | |||||
| 3cb674cc06995bffc8ca5e8e3427c8ec | DocumentWrite | 226 B | 2025-10-03 | 2026-01-01 | |
Introduced by DocumentWrite First Seen 2025-10-03 Last Seen 2026-01-01 Times Seen 2 Size 226 B (226 bytes) MD5 3cb674cc06995bffc8ca5e8e3427c8ec SHA1 960491e2214eb8140ac56dff1755f0ff2a9f3712 Loading... | |||||
| 009abaa423dc10dc9389cd4a711ae5d4 | DocumentWrite | 225 B | 2025-10-03 | 2026-01-01 | |
Introduced by DocumentWrite First Seen 2025-10-03 Last Seen 2026-01-01 Times Seen 2 Size 225 B (225 bytes) MD5 009abaa423dc10dc9389cd4a711ae5d4 SHA1 484c0ee81cf2a0ffb8c9a4672b5885d8dc313f07 Loading... | |||||
| da64469f00e0eb805864eea31876ebe6 | DocumentWrite | 228 B | 2025-10-03 | 2026-01-01 | |
Introduced by DocumentWrite First Seen 2025-10-03 Last Seen 2026-01-01 Times Seen 2 Size 228 B (228 bytes) MD5 da64469f00e0eb805864eea31876ebe6 SHA1 27f961b454dd1fb6d5f520c5c7a7c8f6e0f55181 Loading... | |||||
| 9e651c75eb1cbef20655fe4cb2c5b869 | DocumentWrite | 177 B | 2025-10-03 | 2026-01-01 | |
Introduced by DocumentWrite First Seen 2025-10-03 Last Seen 2026-01-01 Times Seen 2 Size 177 B (177 bytes) MD5 9e651c75eb1cbef20655fe4cb2c5b869 SHA1 8e6ebfcfd20a629f9e21b4dfa30f595f16ecadf2 Loading... | |||||
| b744fbf0ae65d8cba4c367b48ddef837 | DocumentWrite | 318 B | 2025-10-03 | 2026-01-01 | |
Introduced by DocumentWrite First Seen 2025-10-03 Last Seen 2026-01-01 Times Seen 2 Size 318 B (318 bytes) MD5 b744fbf0ae65d8cba4c367b48ddef837 SHA1 3f328284bc1b393811621e9f211f1309b9438b88 Loading... | |||||
| d829491a034e1b6417bd029de950949b | DocumentWrite | 176 B | 2025-10-03 | 2026-01-01 | |
Introduced by DocumentWrite First Seen 2025-10-03 Last Seen 2026-01-01 Times Seen 2 Size 176 B (176 bytes) MD5 d829491a034e1b6417bd029de950949b SHA1 965cbe86ca03d97658c1256d1ccf2553a0501e29 Loading... | |||||
| 69c43644d66823c3f8378524b5263b80 | DocumentWrite | 78 B | 2025-10-03 | 2026-01-01 | |
Introduced by DocumentWrite First Seen 2025-10-03 Last Seen 2026-01-01 Times Seen 2 Size 78 B (78 bytes) MD5 69c43644d66823c3f8378524b5263b80 SHA1 e52a53b29453dcf896df0f608bb1069f5ba93340 Loading... | |||||
| 51cd77e8e2cbd55236735bd07113e9ac | DocumentWrite | 1.9 kB | 2025-06-04 | 2026-01-01 | |
Introduced by DocumentWrite First Seen 2025-06-04 Last Seen 2026-01-01 Times Seen 11 Size 1.9 kB (1917 bytes) MD5 51cd77e8e2cbd55236735bd07113e9ac SHA1 4760fe7dc6c97422c5f1972cea6539dc5533ae04 Loading... | |||||
| 130b2c96644752654cb2d29e75a40319 | DocumentWrite | 1.9 kB | 2025-06-04 | 2026-01-01 | |
Introduced by DocumentWrite First Seen 2025-06-04 Last Seen 2026-01-01 Times Seen 11 Size 1.9 kB (1920 bytes) MD5 130b2c96644752654cb2d29e75a40319 SHA1 fe69b4fb8796a5e6978ae75cea8fb2ed656dabdd Loading... | |||||
| 9e8f0a48d0d1343f2033e1d7ba438dbc | DocumentWrite | 79 B | 2025-10-03 | 2026-01-01 | |
Introduced by DocumentWrite First Seen 2025-10-03 Last Seen 2026-01-01 Times Seen 2 Size 79 B (79 bytes) MD5 9e8f0a48d0d1343f2033e1d7ba438dbc SHA1 81b3c57ce0d2f8f620e9fa5a2b99f76a8bbd23a8 Loading... | |||||
| 614d2072842f34f0df07d1771283c46c | DocumentWrite | 228 B | 2025-10-03 | 2026-01-01 | |
Introduced by DocumentWrite First Seen 2025-10-03 Last Seen 2026-01-01 Times Seen 2 Size 228 B (228 bytes) MD5 614d2072842f34f0df07d1771283c46c SHA1 ee4ac98ecaf70ac17ad17112219fc93875ccf4de Loading... | |||||
| ba90c19b6fa98154a41b240bd8ab36f9 | DocumentWrite | 78 B | 2025-10-03 | 2026-01-01 | |
Introduced by DocumentWrite First Seen 2025-10-03 Last Seen 2026-01-01 Times Seen 2 Size 78 B (78 bytes) MD5 ba90c19b6fa98154a41b240bd8ab36f9 SHA1 4eda1040ea8c9a0b3e44689a691f03725fffe107 Loading... | |||||
| 807a946b24aeeacb9d1fb291c4bea5d0 | DocumentWrite | 224 B | 2025-10-03 | 2026-01-01 | |
Introduced by DocumentWrite First Seen 2025-10-03 Last Seen 2026-01-01 Times Seen 2 Size 224 B (224 bytes) MD5 807a946b24aeeacb9d1fb291c4bea5d0 SHA1 359cb2daaafef8cc6b441dbe2039c3ff83ea6efb Loading... | |||||
| 77ab841f54d9abd3d71c1734ddb3f3c5 | DocumentWrite | 230 B | 2025-10-03 | 2026-01-01 | |
Introduced by DocumentWrite First Seen 2025-10-03 Last Seen 2026-01-01 Times Seen 2 Size 230 B (230 bytes) MD5 77ab841f54d9abd3d71c1734ddb3f3c5 SHA1 c97349a4a5473d7d26d31da4de316019f0d54828 Loading... | |||||
| a35ad95f26c4cb736b15c618ffe6471c | DocumentWrite | 79 B | 2025-10-03 | 2026-01-01 | |
Introduced by DocumentWrite First Seen 2025-10-03 Last Seen 2026-01-01 Times Seen 2 Size 79 B (79 bytes) MD5 a35ad95f26c4cb736b15c618ffe6471c SHA1 7c86905756eb6598ffb854e3f552341199211389 Loading... | |||||
| 9da94a0e68cd65866087e406ca1bd580 | DocumentWrite | 786 B | 2026-01-01 | 2026-01-01 | |
Introduced by DocumentWrite First Seen 2026-01-01 Last Seen 2026-01-01 Times Seen 1 Size 786 B (786 bytes) MD5 9da94a0e68cd65866087e406ca1bd580 SHA1 b74dc73c8caaa461062ff26d6deb1ffae6cab755 Loading... | |||||
| 587ef3646a5d3f305d5262ec7a138df8 | DocumentWrite | 252 B | 2025-10-03 | 2026-01-01 | |
Introduced by DocumentWrite First Seen 2025-10-03 Last Seen 2026-01-01 Times Seen 2 Size 252 B (252 bytes) MD5 587ef3646a5d3f305d5262ec7a138df8 SHA1 e7c0a83dd6ee88acb885e9e8d0c35c2bbba561ab Loading... | |||||
| 556ea61e4d37a51542cffcb1b5852f4a | DocumentWrite | 178 B | 2025-10-03 | 2026-01-01 | |
Introduced by DocumentWrite First Seen 2025-10-03 Last Seen 2026-01-01 Times Seen 2 Size 178 B (178 bytes) MD5 556ea61e4d37a51542cffcb1b5852f4a SHA1 d8d0b45dc7653ae2ed1cbc0682b5c8d0111fda8b Loading... | |||||
| 05a854e0ad32795aeb8150bb526a6edb | DocumentWrite | 232 B | 2025-10-03 | 2026-01-01 | |
Introduced by DocumentWrite First Seen 2025-10-03 Last Seen 2026-01-01 Times Seen 2 Size 232 B (232 bytes) MD5 05a854e0ad32795aeb8150bb526a6edb SHA1 b62ec8eb0ae7067a0c5936fee2db49f6cefaa61a Loading... | |||||
| 1eac537df257d8a9c87e040c67f7892b | DocumentWrite | 227 B | 2025-10-03 | 2026-01-01 | |
Introduced by DocumentWrite First Seen 2025-10-03 Last Seen 2026-01-01 Times Seen 2 Size 227 B (227 bytes) MD5 1eac537df257d8a9c87e040c67f7892b SHA1 4539f00b97526c3935d9a7a61b5f5afe4d51593f Loading... | |||||
| 6e367f227e7945578e4902b82aeea772 | DocumentWrite | 225 B | 2025-10-03 | 2026-01-01 | |
Introduced by DocumentWrite First Seen 2025-10-03 Last Seen 2026-01-01 Times Seen 2 Size 225 B (225 bytes) MD5 6e367f227e7945578e4902b82aeea772 SHA1 6343e036df25b9f26593834d56abfaff4c5e4d51 Loading... | |||||
| 60928650c7a39c55b12b2dfadb141382 | DocumentWrite | 2.3 kB | 2025-08-31 | 2026-03-25 | |
Introduced by DocumentWrite First Seen 2025-08-31 Last Seen 2026-03-25 Times Seen 26 Size 2.3 kB (2285 bytes) MD5 60928650c7a39c55b12b2dfadb141382 SHA1 b61bb47870d17f71b71fa04f92020d5559c4e81b Loading... | |||||
| ad7859f767c8e39f7d5785772a6938e5 | DocumentWrite | 256 B | 2025-10-03 | 2026-01-01 | |
Introduced by DocumentWrite First Seen 2025-10-03 Last Seen 2026-01-01 Times Seen 2 Size 256 B (256 bytes) MD5 ad7859f767c8e39f7d5785772a6938e5 SHA1 487aebd1a33df1352e8af3f1543729e57bca1ffa Loading... | |||||
| 8420ea042ffc0f56b557458bac31c401 | DocumentWrite | 252 B | 2025-10-03 | 2026-01-01 | |
Introduced by DocumentWrite First Seen 2025-10-03 Last Seen 2026-01-01 Times Seen 2 Size 252 B (252 bytes) MD5 8420ea042ffc0f56b557458bac31c401 SHA1 f34a6d72df6328cfce3b46c55a467864a382c1b8 Loading... | |||||
| 9a26ee2bf536e0cec73f9ffeb9c94824 | DocumentWrite | 226 B | 2025-10-03 | 2026-01-01 | |
Introduced by DocumentWrite First Seen 2025-10-03 Last Seen 2026-01-01 Times Seen 2 Size 226 B (226 bytes) MD5 9a26ee2bf536e0cec73f9ffeb9c94824 SHA1 8b933591e35a69f3c9e5c6c9452863d2bef480ba Loading... | |||||
| c385854b01bc3fbd21bdc6117a890eea | DocumentWrite | 173 B | 2025-10-03 | 2026-01-01 | |
Introduced by DocumentWrite First Seen 2025-10-03 Last Seen 2026-01-01 Times Seen 2 Size 173 B (173 bytes) MD5 c385854b01bc3fbd21bdc6117a890eea SHA1 1bb1d27f5a0e4619e0d25fdcf18bad8f6fe60b02 Loading... | |||||
| b7afca5c6f5e2b5a0999cf94e6c7c496 | DocumentWrite | 1.9 kB | 2025-06-04 | 2026-01-01 | |
Introduced by DocumentWrite First Seen 2025-06-04 Last Seen 2026-01-01 Times Seen 11 Size 1.9 kB (1920 bytes) MD5 b7afca5c6f5e2b5a0999cf94e6c7c496 SHA1 45c413aae029fdf387320e4b63e235dfbcd07f77 Loading... | |||||
| 3168066d29a3efbe3b55b3d1fd3db703 | DocumentWrite | 79 B | 2025-10-03 | 2026-01-01 | |
Introduced by DocumentWrite First Seen 2025-10-03 Last Seen 2026-01-01 Times Seen 2 Size 79 B (79 bytes) MD5 3168066d29a3efbe3b55b3d1fd3db703 SHA1 738542c7c3547e74e51a900d579aa794110c32aa Loading... | |||||
| 7f1e18ad1402228c82389cc205f3f82d | DocumentWrite | 77 B | 2025-10-03 | 2026-01-01 | |
Introduced by DocumentWrite First Seen 2025-10-03 Last Seen 2026-01-01 Times Seen 2 Size 77 B (77 bytes) MD5 7f1e18ad1402228c82389cc205f3f82d SHA1 16392ea5fe358fa56c51ec6bb1ae1be0b45f16a4 Loading... | |||||
| 81222c190af23c17ed61f525310f69c7 | DocumentWrite | 255 B | 2025-10-03 | 2026-01-01 | |
Introduced by DocumentWrite First Seen 2025-10-03 Last Seen 2026-01-01 Times Seen 2 Size 255 B (255 bytes) MD5 81222c190af23c17ed61f525310f69c7 SHA1 2b1e48b12f6c4f1e6806dec08fde957f7a4cf6c1 Loading... | |||||
| 36a6436b715f26d1bc0da9c62aa3a513 | DocumentWrite | 40 B | 2025-10-03 | 2026-01-01 | |
Introduced by DocumentWrite First Seen 2025-10-03 Last Seen 2026-01-01 Times Seen 2 Size 40 B (40 bytes) MD5 36a6436b715f26d1bc0da9c62aa3a513 SHA1 6eed42dcb9c877e18c1cd24f7f7bd8dc1a7fc6a4 Loading... | |||||
| 7da2bdfa7d57dfaa620be8410ffd8ab2 | DocumentWrite | 179 B | 2025-10-03 | 2026-01-01 | |
Introduced by DocumentWrite First Seen 2025-10-03 Last Seen 2026-01-01 Times Seen 2 Size 179 B (179 bytes) MD5 7da2bdfa7d57dfaa620be8410ffd8ab2 SHA1 8e4464bcb82f9d3842862b4820c4ae6550bb0e7d Loading... | |||||
| f37d1d599466eb82d6a5597d8fcf4f06 | DocumentWrite | 75 B | 2025-10-03 | 2026-01-01 | |
Introduced by DocumentWrite First Seen 2025-10-03 Last Seen 2026-01-01 Times Seen 2 Size 75 B (75 bytes) MD5 f37d1d599466eb82d6a5597d8fcf4f06 SHA1 1100953cfb088b188f0c4c89ee9b3e20205cd38b Loading... | |||||
| abd8fa9d48420965cb7443d121d35402 | DocumentWrite | 225 B | 2025-10-03 | 2026-01-01 | |
Introduced by DocumentWrite First Seen 2025-10-03 Last Seen 2026-01-01 Times Seen 2 Size 225 B (225 bytes) MD5 abd8fa9d48420965cb7443d121d35402 SHA1 c24bb84714c3bd8ce1948537cb2db3a12485a859 Loading... | |||||
| 042ef5b1df22f99961f90d6ac042b102 | DocumentWrite | 34 B | 2025-10-03 | 2026-01-01 | |
Introduced by DocumentWrite First Seen 2025-10-03 Last Seen 2026-01-01 Times Seen 2 Size 34 B (34 bytes) MD5 042ef5b1df22f99961f90d6ac042b102 SHA1 38d914e9f8e71732df8fd157c6ca7eb7061a461c Loading... | |||||
| 1806319547e7be0cfc2bad70a089ecb6 | DocumentWrite | 1.9 kB | 2025-06-04 | 2026-01-01 | |
Introduced by DocumentWrite First Seen 2025-06-04 Last Seen 2026-01-01 Times Seen 11 Size 1.9 kB (1920 bytes) MD5 1806319547e7be0cfc2bad70a089ecb6 SHA1 ea5a6540e45e94339e718c0952da467f0d425d50 Loading... | |||||
| 3a515843dadf4b2ad939292021871e06 | DocumentWrite | 230 B | 2025-10-03 | 2026-01-01 | |
Introduced by DocumentWrite First Seen 2025-10-03 Last Seen 2026-01-01 Times Seen 2 Size 230 B (230 bytes) MD5 3a515843dadf4b2ad939292021871e06 SHA1 aa063966f5293e3d6aa210440791d8bf25fa0b2f Loading... | |||||
| 389f15f5da88779e1a00aa61e2b2a0dc | DocumentWrite | 173 B | 2025-10-03 | 2026-01-01 | |
Introduced by DocumentWrite First Seen 2025-10-03 Last Seen 2026-01-01 Times Seen 2 Size 173 B (173 bytes) MD5 389f15f5da88779e1a00aa61e2b2a0dc SHA1 99fb29b6a2084d1a51a82caed3bb7d764dbeaf53 Loading... | |||||
| 144b2db247c15f2660b5e2263849cead | DocumentWrite | 80 B | 2025-10-03 | 2026-01-01 | |
Introduced by DocumentWrite First Seen 2025-10-03 Last Seen 2026-01-01 Times Seen 2 Size 80 B (80 bytes) MD5 144b2db247c15f2660b5e2263849cead SHA1 25d6168f0b908c27d0dc4cbe7ebf9580ee1dd9d5 Loading... | |||||
| 62e8b4033018cc6fa1146dbd0bdbc395 | DocumentWrite | 224 B | 2025-10-03 | 2026-01-01 | |
Introduced by DocumentWrite First Seen 2025-10-03 Last Seen 2026-01-01 Times Seen 2 Size 224 B (224 bytes) MD5 62e8b4033018cc6fa1146dbd0bdbc395 SHA1 6882f0d997ab5f5667686ea27bb46eef0b34e2aa Loading... | |||||
| 2a8e183a7cc338c19e65d6711104a56b | DocumentWrite | 78 B | 2025-10-03 | 2026-01-01 | |
Introduced by DocumentWrite First Seen 2025-10-03 Last Seen 2026-01-01 Times Seen 2 Size 78 B (78 bytes) MD5 2a8e183a7cc338c19e65d6711104a56b SHA1 c356947340701c0cab6c70bcb51d6bf7723ddf5a Loading... | |||||
| 22135d34f7efb5851e562a3311e61353 | DocumentWrite | 181 B | 2025-10-03 | 2026-01-01 | |
Introduced by DocumentWrite First Seen 2025-10-03 Last Seen 2026-01-01 Times Seen 2 Size 181 B (181 bytes) MD5 22135d34f7efb5851e562a3311e61353 SHA1 e812b5654e30d0cdb095e15ed5d5b03892a03d2b Loading... | |||||
| 550e14e7e09bc21105938bca8b496a9d | DocumentWrite | 313 B | 2024-01-01 | 2026-03-30 | |
Introduced by DocumentWrite First Seen 2024-01-01 Last Seen 2026-03-30 Times Seen 122 Size 313 B (313 bytes) MD5 550e14e7e09bc21105938bca8b496a9d SHA1 4f45c85c4c2bedabae2572fbe520a19f4955f053 Loading... | |||||
| 7c4cac17d2d11f38f3baeec2a4ed11a8 | DocumentWrite | 79 B | 2025-10-03 | 2026-01-01 | |
Introduced by DocumentWrite First Seen 2025-10-03 Last Seen 2026-01-01 Times Seen 2 Size 79 B (79 bytes) MD5 7c4cac17d2d11f38f3baeec2a4ed11a8 SHA1 39a6a494b74ce1faaac24186363a317945f0044c Loading... | |||||
| 1f94b98d2621ca215c47022fa7cd40f3 | DocumentWrite | 177 B | 2025-10-03 | 2026-01-01 | |
Introduced by DocumentWrite First Seen 2025-10-03 Last Seen 2026-01-01 Times Seen 2 Size 177 B (177 bytes) MD5 1f94b98d2621ca215c47022fa7cd40f3 SHA1 93363aa28d61d183df9ca54804dbe9dc2d70cee7 Loading... | |||||
| 9b7a209f4fc6efea098f30d53bc1709c | DocumentWrite | 76 B | 2025-10-03 | 2026-01-01 | |
Introduced by DocumentWrite First Seen 2025-10-03 Last Seen 2026-01-01 Times Seen 2 Size 76 B (76 bytes) MD5 9b7a209f4fc6efea098f30d53bc1709c SHA1 e164db845f6fc33caf66122c258f39202afffcde Loading... | |||||
| 9368652d66d4fa4acad2f4bf57110580 | DocumentWrite | 254 B | 2025-10-03 | 2026-01-01 | |
Introduced by DocumentWrite First Seen 2025-10-03 Last Seen 2026-01-01 Times Seen 2 Size 254 B (254 bytes) MD5 9368652d66d4fa4acad2f4bf57110580 SHA1 d8f76f0ce58675429d77dc7ba8222a9f8fe095b1 Loading... | |||||
| 9b3a6cd3a608b109d0230fbd9a9a1b1f | DocumentWrite | 253 B | 2025-10-03 | 2026-01-01 | |
Introduced by DocumentWrite First Seen 2025-10-03 Last Seen 2026-01-01 Times Seen 2 Size 253 B (253 bytes) MD5 9b3a6cd3a608b109d0230fbd9a9a1b1f SHA1 7713ddd6efd4a47d8f8751e4745765b8c5738d05 Loading... | |||||
| c7a926c08e7cfd76b8cdb4acb9e07490 | DocumentWrite | 230 B | 2025-10-03 | 2026-01-01 | |
Introduced by DocumentWrite First Seen 2025-10-03 Last Seen 2026-01-01 Times Seen 2 Size 230 B (230 bytes) MD5 c7a926c08e7cfd76b8cdb4acb9e07490 SHA1 5f6a26b2d6243e1c326a5556efcc1cf2261fa6c6 Loading... | |||||
| b1621ca71b6b0b639155d6999c32321a | DocumentWrite | 175 B | 2025-10-03 | 2026-01-01 | |
Introduced by DocumentWrite First Seen 2025-10-03 Last Seen 2026-01-01 Times Seen 2 Size 175 B (175 bytes) MD5 b1621ca71b6b0b639155d6999c32321a SHA1 fd6db4a4c71fe65d1ac64a29de033153d9fe3bad Loading... | |||||
| 59ceea55a3846c5d9a25858666f255c6 | DocumentWrite | 144 B | 2026-01-01 | 2026-01-01 | |
Introduced by DocumentWrite First Seen 2026-01-01 Last Seen 2026-01-01 Times Seen 1 Size 144 B (144 bytes) MD5 59ceea55a3846c5d9a25858666f255c6 SHA1 8e9841bb47a69942f7ba47ceede2dc715c515f5e Loading... | |||||
| e555761daf5649c8805dd427e2fbdb97 | DocumentWrite | 1.9 kB | 2025-06-04 | 2026-01-01 | |
Introduced by DocumentWrite First Seen 2025-06-04 Last Seen 2026-01-01 Times Seen 11 Size 1.9 kB (1919 bytes) MD5 e555761daf5649c8805dd427e2fbdb97 SHA1 73524d001a0285e03c640c4eff805867cf9b1206 Loading... | |||||
| f1f01c96b6a16d74dc922e7e83f107da | DocumentWrite | 1.9 kB | 2025-06-04 | 2026-01-01 | |
Introduced by DocumentWrite First Seen 2025-06-04 Last Seen 2026-01-01 Times Seen 11 Size 1.9 kB (1920 bytes) MD5 f1f01c96b6a16d74dc922e7e83f107da SHA1 a03c12bbcc67ff8002ab2b23996c1e7306f8ab39 Loading... | |||||
| dbe5346de9260319dbecd269f39f0a4a | DocumentWrite | 1.9 kB | 2025-06-04 | 2026-01-01 | |
Introduced by DocumentWrite First Seen 2025-06-04 Last Seen 2026-01-01 Times Seen 10 Size 1.9 kB (1920 bytes) MD5 dbe5346de9260319dbecd269f39f0a4a SHA1 af8e76e3c0b45938996011564ca3014414b9bb56 Loading... | |||||
| 52e03118c5e7bd367ecbdededa3d4b40 | DocumentWrite | 958 B | 2026-01-01 | 2026-01-01 | |
Introduced by DocumentWrite First Seen 2026-01-01 Last Seen 2026-01-01 Times Seen 1 Size 958 B (958 bytes) MD5 52e03118c5e7bd367ecbdededa3d4b40 SHA1 cf30b1e5b01ab1556e0e2f4a5b7705f47ace1284 Loading... | |||||
| 219e14b9c771c709b16a61d8fc410a9f | DocumentWrite | 228 B | 2025-10-03 | 2026-01-01 | |
Introduced by DocumentWrite First Seen 2025-10-03 Last Seen 2026-01-01 Times Seen 2 Size 228 B (228 bytes) MD5 219e14b9c771c709b16a61d8fc410a9f SHA1 22577bbd1226909843619cd3dadc2e8321eeab26 Loading... | |||||
| b5407708caab77f5d3db47f58ce7a757 | DocumentWrite | 182 B | 2025-10-03 | 2026-01-01 | |
Introduced by DocumentWrite First Seen 2025-10-03 Last Seen 2026-01-01 Times Seen 2 Size 182 B (182 bytes) MD5 b5407708caab77f5d3db47f58ce7a757 SHA1 9d58f21d5bc08fef592a4088ffc5568c2e9947a2 Loading... | |||||
| 531da21ff2ff1b7da3a8c8497dbeca5e | DocumentWrite | 178 B | 2025-10-03 | 2026-01-01 | |
Introduced by DocumentWrite First Seen 2025-10-03 Last Seen 2026-01-01 Times Seen 2 Size 178 B (178 bytes) MD5 531da21ff2ff1b7da3a8c8497dbeca5e SHA1 d577a6ab80f4a3f13fc479877532d1c490f6551b Loading... | |||||
| e3d824f355d8b9964e786d1dfe2054ab | DocumentWrite | 3.8 kB | 2025-06-22 | 2026-01-01 | |
Introduced by DocumentWrite First Seen 2025-06-22 Last Seen 2026-01-01 Times Seen 6 Size 3.8 kB (3756 bytes) MD5 e3d824f355d8b9964e786d1dfe2054ab SHA1 de8507fd6013712cbd63bfc9e7d6abdb188e486e Loading... | |||||
| 98c75593826272939fe7766d8c607d91 | DocumentWrite | 1.9 kB | 2025-06-04 | 2026-01-01 | |
Introduced by DocumentWrite First Seen 2025-06-04 Last Seen 2026-01-01 Times Seen 11 Size 1.9 kB (1920 bytes) MD5 98c75593826272939fe7766d8c607d91 SHA1 cde3bbff2b5bc2f86216b43ff06fe2d8b3a34d7a Loading... | |||||
| 8861960c440fa92fc68a1500db78427f | DocumentWrite | 1.9 kB | 2025-06-04 | 2026-01-01 | |
Introduced by DocumentWrite First Seen 2025-06-04 Last Seen 2026-01-01 Times Seen 11 Size 1.9 kB (1920 bytes) MD5 8861960c440fa92fc68a1500db78427f SHA1 16db10801e47436e260461ad3578ec75e1b6151a Loading... | |||||
| d96fd988b945bc6a9b60eae32561c96b | DocumentWrite | 1.9 kB | 2025-06-04 | 2026-01-01 | |
Introduced by DocumentWrite First Seen 2025-06-04 Last Seen 2026-01-01 Times Seen 11 Size 1.9 kB (1920 bytes) MD5 d96fd988b945bc6a9b60eae32561c96b SHA1 3436b7b3a73a453a1c6469bb43db868fbdd56bfe Loading... | |||||
| fbc1552d5964c289ee71dcab2fbc3e0a | DocumentWrite | 227 B | 2025-10-03 | 2026-01-01 | |
Introduced by DocumentWrite First Seen 2025-10-03 Last Seen 2026-01-01 Times Seen 2 Size 227 B (227 bytes) MD5 fbc1552d5964c289ee71dcab2fbc3e0a SHA1 940a881e91c4b79f4f8afd1ea0dc440ce86d96c4 Loading... | |||||
| 6278db268d3f705f810b7987679fa614 | DocumentWrite | 179 B | 2025-10-03 | 2026-01-01 | |
Introduced by DocumentWrite First Seen 2025-10-03 Last Seen 2026-01-01 Times Seen 2 Size 179 B (179 bytes) MD5 6278db268d3f705f810b7987679fa614 SHA1 a18f39ecbcdc8df7b2e42066511b9a0a6a4a8531 Loading... | |||||
| e3268488f30640e62efadab34dce2277 | DocumentWrite | 229 B | 2025-10-03 | 2026-01-01 | |
Introduced by DocumentWrite First Seen 2025-10-03 Last Seen 2026-01-01 Times Seen 2 Size 229 B (229 bytes) MD5 e3268488f30640e62efadab34dce2277 SHA1 d72ee0963523c985f8ae6c1ff5fec1e6b1ee08ea Loading... | |||||
| 87d91a8b19a6f3e58fa50ae5b4acd16e | DocumentWrite | 214 B | 2024-12-27 | 2026-01-18 | |
Introduced by DocumentWrite First Seen 2024-12-27 Last Seen 2026-01-18 Times Seen 62 Size 214 B (214 bytes) MD5 87d91a8b19a6f3e58fa50ae5b4acd16e SHA1 9f673901f7bbe42ad9569838fab4f8c6fac1e668 Loading... | |||||
| 649f50b03cd5132c1e65383d99a13654 | DocumentWrite | 255 B | 2025-10-03 | 2026-01-01 | |
Introduced by DocumentWrite First Seen 2025-10-03 Last Seen 2026-01-01 Times Seen 2 Size 255 B (255 bytes) MD5 649f50b03cd5132c1e65383d99a13654 SHA1 641bbae7014812f67715068108c73dafa4c8e093 Loading... | |||||
| 19e6113be73741443fd30a67aca34159 | DocumentWrite | 177 B | 2025-10-03 | 2026-01-01 | |
Introduced by DocumentWrite First Seen 2025-10-03 Last Seen 2026-01-01 Times Seen 2 Size 177 B (177 bytes) MD5 19e6113be73741443fd30a67aca34159 SHA1 92ceb8befc568c363f952e518b86169c940131a2 Loading... | |||||
| c05c688e50058054abf9f9a5b319555d | DocumentWrite | 251 B | 2025-10-03 | 2026-01-01 | |
Introduced by DocumentWrite First Seen 2025-10-03 Last Seen 2026-01-01 Times Seen 2 Size 251 B (251 bytes) MD5 c05c688e50058054abf9f9a5b319555d SHA1 f6f8f19bf27a77286c6919b51107587f6571a312 Loading... | |||||
| efeb4a92de899f0886c25dcccd003860 | DocumentWrite | 76 B | 2025-10-03 | 2026-01-01 | |
Introduced by DocumentWrite First Seen 2025-10-03 Last Seen 2026-01-01 Times Seen 2 Size 76 B (76 bytes) MD5 efeb4a92de899f0886c25dcccd003860 SHA1 73742bdabb6cc85c61d7975932156d185cedf3ec Loading... | |||||
| d2cc854692aad54f0d50f1ae6502d9ff | DocumentWrite | 251 B | 2025-10-03 | 2026-01-01 | |
Introduced by DocumentWrite First Seen 2025-10-03 Last Seen 2026-01-01 Times Seen 2 Size 251 B (251 bytes) MD5 d2cc854692aad54f0d50f1ae6502d9ff SHA1 136d5bd58964e9acc48536ad3bf6bccd1a5e69e6 Loading... | |||||
| be571f97b999f6bfe8fd441b689776f0 | DocumentWrite | 223 B | 2025-10-03 | 2026-01-01 | |
Introduced by DocumentWrite First Seen 2025-10-03 Last Seen 2026-01-01 Times Seen 2 Size 223 B (223 bytes) MD5 be571f97b999f6bfe8fd441b689776f0 SHA1 727372822c4baa7c8b5ce37f42f3821ad124d817 Loading... | |||||
| 8ee9c36436f8b6734adf64332d0f960b | DocumentWrite | 78 B | 2025-10-03 | 2026-01-01 | |
Introduced by DocumentWrite First Seen 2025-10-03 Last Seen 2026-01-01 Times Seen 2 Size 78 B (78 bytes) MD5 8ee9c36436f8b6734adf64332d0f960b SHA1 edf69185029f38dad5e6ae94c0784d39d7373aba Loading... | |||||
| ceb106c9a2d42d017b593db64ad66dc5 | DocumentWrite | 1.1 kB | 2025-10-03 | 2026-01-01 | |
Introduced by DocumentWrite First Seen 2025-10-03 Last Seen 2026-01-01 Times Seen 2 Size 1.1 kB (1110 bytes) MD5 ceb106c9a2d42d017b593db64ad66dc5 SHA1 0036e2cf8f54a49d59d2118e490c2d8b7edecc4b Loading... | |||||
| 52db33d83dcbc015322a6075a857f8eb | DocumentWrite | 843 B | 2026-01-01 | 2026-01-01 | |
Introduced by DocumentWrite First Seen 2026-01-01 Last Seen 2026-01-01 Times Seen 1 Size 843 B (843 bytes) MD5 52db33d83dcbc015322a6075a857f8eb SHA1 efcf93a60bdf210380c15795ae30f85587530d43 Loading... | |||||
| 84c06c555639bab1d8185184bffe7bf0 | DocumentWrite | 1.9 kB | 2025-06-04 | 2026-01-01 | |
Introduced by DocumentWrite First Seen 2025-06-04 Last Seen 2026-01-01 Times Seen 11 Size 1.9 kB (1917 bytes) MD5 84c06c555639bab1d8185184bffe7bf0 SHA1 44efd77a9f1cb10ea347ebaa0ab06f969f28131e Loading... | |||||
| 0577d34368b9b6d336481650a2f873a7 | DocumentWrite | 252 B | 2025-10-03 | 2026-01-01 | |
Introduced by DocumentWrite First Seen 2025-10-03 Last Seen 2026-01-01 Times Seen 2 Size 252 B (252 bytes) MD5 0577d34368b9b6d336481650a2f873a7 SHA1 a72a6b5c64dfb06030b396b96c6968a0a2e95514 Loading... | |||||
| ac0def95cbc27c8877dbf02f2fda7b80 | DocumentWrite | 254 B | 2025-10-03 | 2026-01-01 | |
Introduced by DocumentWrite First Seen 2025-10-03 Last Seen 2026-01-01 Times Seen 2 Size 254 B (254 bytes) MD5 ac0def95cbc27c8877dbf02f2fda7b80 SHA1 0b76734b8020d738321edeb390cb225d1fc13f40 Loading... | |||||
| 8b00de6801349a1d3df38d1d245ff0c1 | DocumentWrite | 80 B | 2025-10-03 | 2026-01-01 | |
Introduced by DocumentWrite First Seen 2025-10-03 Last Seen 2026-01-01 Times Seen 2 Size 80 B (80 bytes) MD5 8b00de6801349a1d3df38d1d245ff0c1 SHA1 3de727fe596319ffe783e55b473224345f42a74b Loading... | |||||
| b1de8530297be158616b55f807f5bb21 | DocumentWrite | 77 B | 2025-10-03 | 2026-01-01 | |
Introduced by DocumentWrite First Seen 2025-10-03 Last Seen 2026-01-01 Times Seen 2 Size 77 B (77 bytes) MD5 b1de8530297be158616b55f807f5bb21 SHA1 5f6ee9114bdfe7badfb15a07117cd8b37c1a1568 Loading... | |||||
| 84e00727ee5d44a2bf3458b5e7f00fef | DocumentWrite | 180 B | 2025-10-03 | 2026-01-01 | |
Introduced by DocumentWrite First Seen 2025-10-03 Last Seen 2026-01-01 Times Seen 2 Size 180 B (180 bytes) MD5 84e00727ee5d44a2bf3458b5e7f00fef SHA1 8e43247da4decd1795ff439c74e325ad175b6017 Loading... | |||||
| 3dff5d91f784274771515089cd85463c | DocumentWrite | 293 B | 2026-01-01 | 2026-01-01 | |
Introduced by DocumentWrite First Seen 2026-01-01 Last Seen 2026-01-01 Times Seen 1 Size 293 B (293 bytes) MD5 3dff5d91f784274771515089cd85463c SHA1 5f23eb60fce3000c9bae1a8680e0a8553848e8a9 Loading... | |||||
| 752db90241b07501f6bb15ac96418f9a | DocumentWrite | 289 B | 2025-10-03 | 2026-01-01 | |
Introduced by DocumentWrite First Seen 2025-10-03 Last Seen 2026-01-01 Times Seen 2 Size 289 B (289 bytes) MD5 752db90241b07501f6bb15ac96418f9a SHA1 2194a76d5183ce148c45740a05bdd8157527f517 Loading... | |||||
| a40f6742c75187233666a364ceaca256 | DocumentWrite | 182 B | 2025-10-03 | 2026-01-01 | |
Introduced by DocumentWrite First Seen 2025-10-03 Last Seen 2026-01-01 Times Seen 2 Size 182 B (182 bytes) MD5 a40f6742c75187233666a364ceaca256 SHA1 d3d1f9c8420b1c2e4498f3a7b6c60fcaf2be1ac9 Loading... | |||||
| 0de8e5e8065d35f9e97740741a92eed6 | DocumentWrite | 252 B | 2025-10-03 | 2026-01-01 | |
Introduced by DocumentWrite First Seen 2025-10-03 Last Seen 2026-01-01 Times Seen 2 Size 252 B (252 bytes) MD5 0de8e5e8065d35f9e97740741a92eed6 SHA1 8a1dc45d9d31a09cd9601f1808ddebc880a223b6 Loading... | |||||
| a14767c76866b18df933b1c7a5c9c32c | DocumentWrite | 174 B | 2025-10-03 | 2026-01-01 | |
Introduced by DocumentWrite First Seen 2025-10-03 Last Seen 2026-01-01 Times Seen 2 Size 174 B (174 bytes) MD5 a14767c76866b18df933b1c7a5c9c32c SHA1 aed8970b96933f1a5b22f9e48db6f0996655d909 Loading... | |||||
| 63708d82c5cbd9e644c5e155a036e409 | DocumentWrite | 1.9 kB | 2025-06-04 | 2026-01-01 | |
Introduced by DocumentWrite First Seen 2025-06-04 Last Seen 2026-01-01 Times Seen 11 Size 1.9 kB (1916 bytes) MD5 63708d82c5cbd9e644c5e155a036e409 SHA1 7d27685dc168be6f7e5747693ac2e3e0efd9c6b5 Loading... | |||||
| 760b98e2312dd14be82ec39c0ae2cefe | DocumentWrite | 225 B | 2025-10-03 | 2026-01-01 | |
Introduced by DocumentWrite First Seen 2025-10-03 Last Seen 2026-01-01 Times Seen 2 Size 225 B (225 bytes) MD5 760b98e2312dd14be82ec39c0ae2cefe SHA1 93e8047937491383e3c9b8306c9849e8332d4e63 Loading... | |||||
| 3f76af69d8afab93d4464e3ebf0daa04 | DocumentWrite | 226 B | 2025-10-03 | 2026-01-01 | |
Introduced by DocumentWrite First Seen 2025-10-03 Last Seen 2026-01-01 Times Seen 2 Size 226 B (226 bytes) MD5 3f76af69d8afab93d4464e3ebf0daa04 SHA1 c863bf9f521114b420fe95043839dd4544d117dc Loading... | |||||
| 79083363829f1299e3094091cce5403f | DocumentWrite | 254 B | 2025-10-03 | 2026-01-01 | |
Introduced by DocumentWrite First Seen 2025-10-03 Last Seen 2026-01-01 Times Seen 2 Size 254 B (254 bytes) MD5 79083363829f1299e3094091cce5403f SHA1 d3d4b07bfec4a2e6f8e8a9cb9c0fef7f404d6740 Loading... | |||||
| 6bddb791b26661a77ea80d34acba7cd3 | DocumentWrite | 227 B | 2025-10-03 | 2026-01-01 | |
Introduced by DocumentWrite First Seen 2025-10-03 Last Seen 2026-01-01 Times Seen 2 Size 227 B (227 bytes) MD5 6bddb791b26661a77ea80d34acba7cd3 SHA1 f7cade3806effa66d80cb71c9d50569419e8dea2 Loading... | |||||
| 774efaa8ca11d095a65c32a5a69d7396 | DocumentWrite | 254 B | 2025-10-03 | 2026-01-01 | |
Introduced by DocumentWrite First Seen 2025-10-03 Last Seen 2026-01-01 Times Seen 2 Size 254 B (254 bytes) MD5 774efaa8ca11d095a65c32a5a69d7396 SHA1 cd03fadb954284e5e0abc509d0797761fde7faa8 Loading... | |||||
| c1fd789231dd16226327aebdeb7f4fc0 | DocumentWrite | 252 B | 2025-10-03 | 2026-01-01 | |
Introduced by DocumentWrite First Seen 2025-10-03 Last Seen 2026-01-01 Times Seen 2 Size 252 B (252 bytes) MD5 c1fd789231dd16226327aebdeb7f4fc0 SHA1 b24bbd3bf238cc853544b7217893ec8fdb1b634b Loading... | |||||
| 2fa6a6a2f4d0abca333780bb239e2849 | DocumentWrite | 664 B | 2026-01-01 | 2026-01-01 | |
Introduced by DocumentWrite First Seen 2026-01-01 Last Seen 2026-01-01 Times Seen 1 Size 664 B (664 bytes) MD5 2fa6a6a2f4d0abca333780bb239e2849 SHA1 65bb7213ee0453949356d9bce2e3316201a16d28 Loading... | |||||
| 34a1f2140d235e12524fa792479b72db | DocumentWrite | 1.9 kB | 2025-06-04 | 2026-01-01 | |
Introduced by DocumentWrite First Seen 2025-06-04 Last Seen 2026-01-01 Times Seen 11 Size 1.9 kB (1920 bytes) MD5 34a1f2140d235e12524fa792479b72db SHA1 72b14c673c66228e3f9d1ddc0d5c9234391b1dea Loading... | |||||
| d4288cf72ad6e408abe938b35b6418e6 | DocumentWrite | 1.9 kB | 2025-06-04 | 2026-01-01 | |
Introduced by DocumentWrite First Seen 2025-06-04 Last Seen 2026-01-01 Times Seen 11 Size 1.9 kB (1920 bytes) MD5 d4288cf72ad6e408abe938b35b6418e6 SHA1 4e7161e0b5383579020384714ba3972817b82222 Loading... | |||||
| ce6102f8cc3b2ef4ec1083d3f9802a17 | DocumentWrite | 38 B | 2025-10-03 | 2026-01-01 | |
Introduced by DocumentWrite First Seen 2025-10-03 Last Seen 2026-01-01 Times Seen 2 Size 38 B (38 bytes) MD5 ce6102f8cc3b2ef4ec1083d3f9802a17 SHA1 41650efc0f3c5f29a90b13722eaa8adbd56566d1 Loading... | |||||
| d8eba2098e3162fad30ff2083d00fb7d | DocumentWrite | 77 B | 2025-10-03 | 2026-01-01 | |
Introduced by DocumentWrite First Seen 2025-10-03 Last Seen 2026-01-01 Times Seen 2 Size 77 B (77 bytes) MD5 d8eba2098e3162fad30ff2083d00fb7d SHA1 becaeaebaed3e1fed01646fe72db8f9b5efb110e Loading... | |||||
| 75eff057f6a08614ee1097ad0a074148 | DocumentWrite | 225 B | 2025-10-03 | 2026-01-01 | |
Introduced by DocumentWrite First Seen 2025-10-03 Last Seen 2026-01-01 Times Seen 2 Size 225 B (225 bytes) MD5 75eff057f6a08614ee1097ad0a074148 SHA1 f0ea63e116dad9069cac053e00db24fbcd8d1991 Loading... | |||||
| a07813d9f09e1d85789fb9c6cd82e31c | DocumentWrite | 230 B | 2025-10-03 | 2026-01-01 | |
Introduced by DocumentWrite First Seen 2025-10-03 Last Seen 2026-01-01 Times Seen 2 Size 230 B (230 bytes) MD5 a07813d9f09e1d85789fb9c6cd82e31c SHA1 4ac0d279a5418777ec2cdaaec83c252efbbb82fa Loading... | |||||
| e7b04693fc5c2479a6ca74b82d528006 | DocumentWrite | 183 B | 2025-10-03 | 2026-01-01 | |
Introduced by DocumentWrite First Seen 2025-10-03 Last Seen 2026-01-01 Times Seen 2 Size 183 B (183 bytes) MD5 e7b04693fc5c2479a6ca74b82d528006 SHA1 69bc348c56bc7c5c92cc5da3682fdee0755ee595 Loading... | |||||
| 343c5fa9ba3eb4c7f76e40a2818177a9 | DocumentWrite | 1.9 kB | 2025-06-04 | 2026-01-01 | |
Introduced by DocumentWrite First Seen 2025-06-04 Last Seen 2026-01-01 Times Seen 11 Size 1.9 kB (1919 bytes) MD5 343c5fa9ba3eb4c7f76e40a2818177a9 SHA1 499714a7dc3b6b722e71973bda1b5c8d66d5a56d Loading... | |||||
| 088f683a1eaf2f1a68ea6efb69a77751 | DocumentWrite | 249 B | 2025-10-03 | 2026-01-01 | |
Introduced by DocumentWrite First Seen 2025-10-03 Last Seen 2026-01-01 Times Seen 2 Size 249 B (249 bytes) MD5 088f683a1eaf2f1a68ea6efb69a77751 SHA1 63750befb2f3ea924460e41299218186a7044f7d Loading... | |||||
| 1ce91e1784b679412c1519ed5b4f13bc | DocumentWrite | 253 B | 2025-10-03 | 2026-01-01 | |
Introduced by DocumentWrite First Seen 2025-10-03 Last Seen 2026-01-01 Times Seen 2 Size 253 B (253 bytes) MD5 1ce91e1784b679412c1519ed5b4f13bc SHA1 f1bc397a60b8372eb9b18937c4783775e627a2cf Loading... | |||||
| 33700dfd932cae73421ba11c6abbbe5a | DocumentWrite | 78 B | 2025-10-03 | 2026-01-01 | |
Introduced by DocumentWrite First Seen 2025-10-03 Last Seen 2026-01-01 Times Seen 2 Size 78 B (78 bytes) MD5 33700dfd932cae73421ba11c6abbbe5a SHA1 70fc39955ed5f3a29cb46c6d753f7f1f97595b3e Loading... | |||||
| 814fa4c7a44d48d9919a03ee99ea173f | DocumentWrite | 77 B | 2025-10-03 | 2026-01-01 | |
Introduced by DocumentWrite First Seen 2025-10-03 Last Seen 2026-01-01 Times Seen 2 Size 77 B (77 bytes) MD5 814fa4c7a44d48d9919a03ee99ea173f SHA1 7da49fe3db5d858f2d148457bfa2fd8a6f4203ca Loading... | |||||
| b5485044e86b2dd8fe73a19c28a755ce | DocumentWrite | 84 B | 2025-10-03 | 2026-01-01 | |
Introduced by DocumentWrite First Seen 2025-10-03 Last Seen 2026-01-01 Times Seen 2 Size 84 B (84 bytes) MD5 b5485044e86b2dd8fe73a19c28a755ce SHA1 8da10294c4c5bdb239796dc235cd732bede2cd60 Loading... | |||||
| 0baea3c4ed2dae7dfc8944386e9b7b04 | DocumentWrite | 230 B | 2025-10-03 | 2026-01-01 | |
Introduced by DocumentWrite First Seen 2025-10-03 Last Seen 2026-01-01 Times Seen 2 Size 230 B (230 bytes) MD5 0baea3c4ed2dae7dfc8944386e9b7b04 SHA1 932ca8c1ab9574c3700064b04c8b09ebc2f699a9 Loading... | |||||
| 57e814b977dc30f09b47b116c9e85420 | DocumentWrite | 213 B | 2025-10-03 | 2026-01-01 | |
Introduced by DocumentWrite First Seen 2025-10-03 Last Seen 2026-01-01 Times Seen 2 Size 213 B (213 bytes) MD5 57e814b977dc30f09b47b116c9e85420 SHA1 73837a00de810107dca6a9dd3a9125dcc92e6abf Loading... | |||||
| c2b7e46af22d9ac991e2434ba22ea863 | DocumentWrite | 727 B | 2025-10-03 | 2026-01-01 | |
Introduced by DocumentWrite First Seen 2025-10-03 Last Seen 2026-01-01 Times Seen 2 Size 727 B (727 bytes) MD5 c2b7e46af22d9ac991e2434ba22ea863 SHA1 299a74dc069d8bd3afde0f15e8a66af51d87ddc1 Loading... | |||||
| 5bc388b21ac13a0b535a595342b27585 | DocumentWrite | 336 B | 2024-01-01 | 2026-01-01 | |
Introduced by DocumentWrite First Seen 2024-01-01 Last Seen 2026-01-01 Times Seen 6 Size 336 B (336 bytes) MD5 5bc388b21ac13a0b535a595342b27585 SHA1 47cf7961288d443d32528290b2ffa284361f1773 Loading... | |||||
| ae17947e656e1d113d3a274d6931621e | DocumentWrite | 184 B | 2025-10-03 | 2026-01-01 | |
Introduced by DocumentWrite First Seen 2025-10-03 Last Seen 2026-01-01 Times Seen 2 Size 184 B (184 bytes) MD5 ae17947e656e1d113d3a274d6931621e SHA1 98305245fa576190e8086793a4c23ba99375b337 Loading... | |||||
| 70bc99b27ec80b54edc86f25c6fe17d3 | DocumentWrite | 175 B | 2025-10-03 | 2026-01-01 | |
Introduced by DocumentWrite First Seen 2025-10-03 Last Seen 2026-01-01 Times Seen 2 Size 175 B (175 bytes) MD5 70bc99b27ec80b54edc86f25c6fe17d3 SHA1 36c9ed12deea6f5beae79078dfbe03a46b8caa47 Loading... | |||||
| 46388a66e2f78b129bc558e475d022ad | DocumentWrite | 228 B | 2025-10-03 | 2026-01-01 | |
Introduced by DocumentWrite First Seen 2025-10-03 Last Seen 2026-01-01 Times Seen 2 Size 228 B (228 bytes) MD5 46388a66e2f78b129bc558e475d022ad SHA1 75e9e4b016aec5ed627cbbf25de6969d7f6e7cb5 Loading... | |||||
| 85c4202d628e802bd1ec15cb43011e79 | DocumentWrite | 1.9 kB | 2025-06-04 | 2026-01-01 | |
Introduced by DocumentWrite First Seen 2025-06-04 Last Seen 2026-01-01 Times Seen 11 Size 1.9 kB (1920 bytes) MD5 85c4202d628e802bd1ec15cb43011e79 SHA1 6b4f2bb095bb11f4d5209e5f98bf79605ffc65f3 Loading... | |||||
| a69815679722e52611592e8b67352d03 | DocumentWrite | 177 B | 2025-10-03 | 2026-01-01 | |
Introduced by DocumentWrite First Seen 2025-10-03 Last Seen 2026-01-01 Times Seen 2 Size 177 B (177 bytes) MD5 a69815679722e52611592e8b67352d03 SHA1 702fd3fd167a018505c5184250dc6f201047d377 Loading... | |||||
| 06459374584a989025d2505b779112da | DocumentWrite | 180 B | 2025-10-03 | 2026-01-01 | |
Introduced by DocumentWrite First Seen 2025-10-03 Last Seen 2026-01-01 Times Seen 2 Size 180 B (180 bytes) MD5 06459374584a989025d2505b779112da SHA1 cfe15d0429f2f065a9ed8b39ae34e40bad5e16e4 Loading... | |||||
| 16c0d92c847c0bbeca27aac4bb8d9922 | DocumentWrite | 230 B | 2025-10-03 | 2026-01-01 | |
Introduced by DocumentWrite First Seen 2025-10-03 Last Seen 2026-01-01 Times Seen 2 Size 230 B (230 bytes) MD5 16c0d92c847c0bbeca27aac4bb8d9922 SHA1 743583a55e516b1267e6373f6dbb9cde0afb1a39 Loading... | |||||
| 64b163d48110394b9c6bfde94df38d13 | DocumentWrite | 81 B | 2025-10-03 | 2026-01-01 | |
Introduced by DocumentWrite First Seen 2025-10-03 Last Seen 2026-01-01 Times Seen 2 Size 81 B (81 bytes) MD5 64b163d48110394b9c6bfde94df38d13 SHA1 9d225473a41154b23cf62d3a416b8bf4144c0a69 Loading... | |||||
| 477221ca04292a542f8ce76a6600a4ac | DocumentWrite | 77 B | 2025-10-03 | 2026-01-01 | |
Introduced by DocumentWrite First Seen 2025-10-03 Last Seen 2026-01-01 Times Seen 2 Size 77 B (77 bytes) MD5 477221ca04292a542f8ce76a6600a4ac SHA1 d00904d6e5d5d27a22e19181c06841c7f362ee2f Loading... | |||||
| ea5687cd4639a0b068a5e22b01735645 | DocumentWrite | 573 B | 2025-04-04 | 2026-01-01 | |
Introduced by DocumentWrite First Seen 2025-04-04 Last Seen 2026-01-01 Times Seen 91 Size 573 B (573 bytes) MD5 ea5687cd4639a0b068a5e22b01735645 SHA1 60c5fb3217b6116252e76bcfb9b018cf8ee35cdd Loading... | |||||
| 8ecc20a1d76f2444ddb34e52235cfe34 | DocumentWrite | 77 B | 2025-10-03 | 2026-01-01 | |
Introduced by DocumentWrite First Seen 2025-10-03 Last Seen 2026-01-01 Times Seen 2 Size 77 B (77 bytes) MD5 8ecc20a1d76f2444ddb34e52235cfe34 SHA1 0740e83d510d581ed5312932ba9bcd7630126ac9 Loading... | |||||
| e3691fb434468748a75d05ab5135578c | DocumentWrite | 241 B | 2025-10-03 | 2026-01-01 | |
Introduced by DocumentWrite First Seen 2025-10-03 Last Seen 2026-01-01 Times Seen 2 Size 241 B (241 bytes) MD5 e3691fb434468748a75d05ab5135578c SHA1 a317664d5fcb8d9860a337988de9fbea4f00ed37 Loading... | |||||
| ef5c41e1fc677e88a45b4b4b0bf3b180 | DocumentWrite | 175 B | 2025-10-03 | 2026-01-01 | |
Introduced by DocumentWrite First Seen 2025-10-03 Last Seen 2026-01-01 Times Seen 2 Size 175 B (175 bytes) MD5 ef5c41e1fc677e88a45b4b4b0bf3b180 SHA1 9f6d0ca2d906a5ec4ca6d89f13c3622705ea2a74 Loading... | |||||
| 3c0d2d7c96c5738fe159f82a0cbc23f9 | DocumentWrite | 253 B | 2025-10-03 | 2026-01-01 | |
Introduced by DocumentWrite First Seen 2025-10-03 Last Seen 2026-01-01 Times Seen 2 Size 253 B (253 bytes) MD5 3c0d2d7c96c5738fe159f82a0cbc23f9 SHA1 ede48331a539ca4c017cc2063e01c304ef21ee86 Loading... | |||||
| 3858ca277a2aaba49edda8d178af72aa | DocumentWrite | 174 B | 2025-10-03 | 2026-01-01 | |
Introduced by DocumentWrite First Seen 2025-10-03 Last Seen 2026-01-01 Times Seen 2 Size 174 B (174 bytes) MD5 3858ca277a2aaba49edda8d178af72aa SHA1 655218df96f0b6c8bcbfab3471e49ba0073ed148 Loading... | |||||
| f03519720661af316ef399ff832ce98d | DocumentWrite | 778 B | 2025-10-03 | 2026-01-01 | |
Introduced by DocumentWrite First Seen 2025-10-03 Last Seen 2026-01-01 Times Seen 2 Size 778 B (778 bytes) MD5 f03519720661af316ef399ff832ce98d SHA1 6ec59dc2a5dfcb047df70bdacb0d99460a183123 Loading... | |||||
| a44453eaf8730dfbf9dcec6e8e5de8d3 | DocumentWrite | 1.1 kB | 2026-01-01 | 2026-01-01 | |
Introduced by DocumentWrite First Seen 2026-01-01 Last Seen 2026-01-01 Times Seen 1 Size 1.1 kB (1090 bytes) MD5 a44453eaf8730dfbf9dcec6e8e5de8d3 SHA1 0926736b91f80131ebdd45d9960146d463857d82 Loading... | |||||
| dc6eb67cf7c89782c9f4c7fafc520b77 | DocumentWrite | 1.9 kB | 2025-06-04 | 2026-01-01 | |
Introduced by DocumentWrite First Seen 2025-06-04 Last Seen 2026-01-01 Times Seen 11 Size 1.9 kB (1920 bytes) MD5 dc6eb67cf7c89782c9f4c7fafc520b77 SHA1 8d5866905b93fb22f5eb9fa9f4215333afb9bfc5 Loading... | |||||
| 98520e5cc25da3340c732ae95f3c1518 | DocumentWrite | 175 B | 2025-10-03 | 2026-01-01 | |
Introduced by DocumentWrite First Seen 2025-10-03 Last Seen 2026-01-01 Times Seen 2 Size 175 B (175 bytes) MD5 98520e5cc25da3340c732ae95f3c1518 SHA1 95bbd56049c7dd98a7f369be4d05e08872a59845 Loading... | |||||
| e8c7dd76da79357e014a64351c2aedfd | DocumentWrite | 256 B | 2025-10-03 | 2026-01-01 | |
Introduced by DocumentWrite First Seen 2025-10-03 Last Seen 2026-01-01 Times Seen 2 Size 256 B (256 bytes) MD5 e8c7dd76da79357e014a64351c2aedfd SHA1 fe90edee90854da5be6ef47102b2914474b0bc8a Loading... | |||||
| ed7796344bd92fdd315342fec787c8eb | DocumentWrite | 229 B | 2025-10-03 | 2026-01-01 | |
Introduced by DocumentWrite First Seen 2025-10-03 Last Seen 2026-01-01 Times Seen 2 Size 229 B (229 bytes) MD5 ed7796344bd92fdd315342fec787c8eb SHA1 4729fdb9d40e59c990da627f1def9706196a4db5 Loading... | |||||
| 306cc358934c8d06dbb5cafe71c53cb1 | DocumentWrite | 176 B | 2025-10-03 | 2026-01-01 | |
Introduced by DocumentWrite First Seen 2025-10-03 Last Seen 2026-01-01 Times Seen 2 Size 176 B (176 bytes) MD5 306cc358934c8d06dbb5cafe71c53cb1 SHA1 5a56282f39d4bbc440334b49776e829b5d8364ee Loading... | |||||
| 30053129e70b9756ee000c6d016438f9 | DocumentWrite | 178 B | 2025-10-03 | 2026-01-01 | |
Introduced by DocumentWrite First Seen 2025-10-03 Last Seen 2026-01-01 Times Seen 2 Size 178 B (178 bytes) MD5 30053129e70b9756ee000c6d016438f9 SHA1 4be9bbb6cc6bd818c62c068ba133b1ac8a335af6 Loading... | |||||
| 5312bef05dcb6fef1c0d70cab9e656b1 | DocumentWrite | 1.9 kB | 2025-06-04 | 2026-01-01 | |
Introduced by DocumentWrite First Seen 2025-06-04 Last Seen 2026-01-01 Times Seen 11 Size 1.9 kB (1914 bytes) MD5 5312bef05dcb6fef1c0d70cab9e656b1 SHA1 6054c3c2205b5eac9d02c5d529c33590dafe3392 Loading... | |||||
| be6d8bf8f9a5e1bfdc14e57face74ab9 | DocumentWrite | 176 B | 2025-10-03 | 2026-01-01 | |
Introduced by DocumentWrite First Seen 2025-10-03 Last Seen 2026-01-01 Times Seen 2 Size 176 B (176 bytes) MD5 be6d8bf8f9a5e1bfdc14e57face74ab9 SHA1 8a5fabbbc872c0aa0a1f4c641e2b02d2664949b6 Loading... | |||||
| 7d30db3a4c0d50f98d620a63b47de709 | DocumentWrite | 79 B | 2025-10-03 | 2026-01-01 | |
Introduced by DocumentWrite First Seen 2025-10-03 Last Seen 2026-01-01 Times Seen 2 Size 79 B (79 bytes) MD5 7d30db3a4c0d50f98d620a63b47de709 SHA1 c17d1faa5c0bff39c358cd9699202cdf1fce299c Loading... | |||||
| 082704ebc0986e5a5e5dc9e7c01a474a | DocumentWrite | 182 B | 2025-10-03 | 2026-01-01 | |
Introduced by DocumentWrite First Seen 2025-10-03 Last Seen 2026-01-01 Times Seen 2 Size 182 B (182 bytes) MD5 082704ebc0986e5a5e5dc9e7c01a474a SHA1 44a747f6850e566e32480f22fdef28d57ee55443 Loading... | |||||
| 70248fa21e245c9b2c285b6c4dde1890 | DocumentWrite | 227 B | 2025-10-03 | 2026-01-01 | |
Introduced by DocumentWrite First Seen 2025-10-03 Last Seen 2026-01-01 Times Seen 2 Size 227 B (227 bytes) MD5 70248fa21e245c9b2c285b6c4dde1890 SHA1 480184f7a3c6878be2409bafb659be6501090975 Loading... | |||||
| 06d0fac8169a87fd9a9d00cbf0755440 | DocumentWrite | 255 B | 2025-10-03 | 2026-01-01 | |
Introduced by DocumentWrite First Seen 2025-10-03 Last Seen 2026-01-01 Times Seen 2 Size 255 B (255 bytes) MD5 06d0fac8169a87fd9a9d00cbf0755440 SHA1 479202a285d8ef1194008967248185bc5975ff0e Loading... | |||||
| 8f0e40af6cd934fadb618d3835dce639 | DocumentWrite | 177 B | 2025-10-03 | 2026-01-01 | |
Introduced by DocumentWrite First Seen 2025-10-03 Last Seen 2026-01-01 Times Seen 2 Size 177 B (177 bytes) MD5 8f0e40af6cd934fadb618d3835dce639 SHA1 89f9c3817ae20472af8a360a0b0d649c07bd921a Loading... | |||||
| db1df0ff1a517724ea427967c76fe7fc | DocumentWrite | 77 B | 2025-10-03 | 2026-01-01 | |
Introduced by DocumentWrite First Seen 2025-10-03 Last Seen 2026-01-01 Times Seen 2 Size 77 B (77 bytes) MD5 db1df0ff1a517724ea427967c76fe7fc SHA1 4e48d569de1748fb2f5de9dadf6eff541729faf7 Loading... | |||||
| 49a03e0437612baf6d245b2f862cbc6d | DocumentWrite | 1.9 kB | 2025-06-04 | 2026-01-01 | |
Introduced by DocumentWrite First Seen 2025-06-04 Last Seen 2026-01-01 Times Seen 11 Size 1.9 kB (1915 bytes) MD5 49a03e0437612baf6d245b2f862cbc6d SHA1 e48a71bc40372d90d1623b3d7a6f948b573e63f8 Loading... | |||||
| d502f97a9653bfd478a548f25a6385ba | DocumentWrite | 1.1 kB | 2026-01-01 | 2026-01-01 | |
Introduced by DocumentWrite First Seen 2026-01-01 Last Seen 2026-01-01 Times Seen 1 Size 1.1 kB (1138 bytes) MD5 d502f97a9653bfd478a548f25a6385ba SHA1 324f48a21c383702124e76fda640788a2b5ea647 Loading... | |||||
| bdd2f313485174e1fbc5ec5e484aed16 | DocumentWrite | 80 B | 2025-10-03 | 2026-01-01 | |
Introduced by DocumentWrite First Seen 2025-10-03 Last Seen 2026-01-01 Times Seen 2 Size 80 B (80 bytes) MD5 bdd2f313485174e1fbc5ec5e484aed16 SHA1 5ff9ee5037d48bd4eef5722fe212c7eeb3a35b23 Loading... | |||||
| 38fa6515c0d352e940cb7dc1c8f3ce6f | DocumentWrite | 251 B | 2025-10-03 | 2026-01-01 | |
Introduced by DocumentWrite First Seen 2025-10-03 Last Seen 2026-01-01 Times Seen 2 Size 251 B (251 bytes) MD5 38fa6515c0d352e940cb7dc1c8f3ce6f SHA1 8bb8a67d05c73da63ba00fd903e4260bfe6d1569 Loading... | |||||
| fe8b6b7f69972b13658b66b9b51e91ac | DocumentWrite | 177 B | 2025-10-03 | 2026-01-01 | |
Introduced by DocumentWrite First Seen 2025-10-03 Last Seen 2026-01-01 Times Seen 2 Size 177 B (177 bytes) MD5 fe8b6b7f69972b13658b66b9b51e91ac SHA1 e6a6605a8f2e747f034e6264cff4d32ac398339b Loading... | |||||
| 6c36d82a10e5686a3a4d4996a28f7c5f | DocumentWrite | 178 B | 2025-10-03 | 2026-01-01 | |
Introduced by DocumentWrite First Seen 2025-10-03 Last Seen 2026-01-01 Times Seen 2 Size 178 B (178 bytes) MD5 6c36d82a10e5686a3a4d4996a28f7c5f SHA1 b23e11727b34f6b234dddb69a37397791cd2b8f9 Loading... | |||||
| b9470c3c68675ae08e39baeffc112e4e | DocumentWrite | 693 B | 2026-01-01 | 2026-01-01 | |
Introduced by DocumentWrite First Seen 2026-01-01 Last Seen 2026-01-01 Times Seen 1 Size 693 B (693 bytes) MD5 b9470c3c68675ae08e39baeffc112e4e SHA1 906ecaf25fb5e7cc29848e4892af38382c262551 Loading... | |||||
| efac7d28d826005972ac7980c92d58e0 | DocumentWrite | 1.9 kB | 2025-06-04 | 2026-01-01 | |
Introduced by DocumentWrite First Seen 2025-06-04 Last Seen 2026-01-01 Times Seen 11 Size 1.9 kB (1916 bytes) MD5 efac7d28d826005972ac7980c92d58e0 SHA1 4556224f165d48412daefea97da6eef445e4d76e Loading... | |||||
| c0bce632c97472e29f5cc36d2f8ec6c5 | DocumentWrite | 1.9 kB | 2025-06-04 | 2026-01-01 | |
Introduced by DocumentWrite First Seen 2025-06-04 Last Seen 2026-01-01 Times Seen 11 Size 1.9 kB (1915 bytes) MD5 c0bce632c97472e29f5cc36d2f8ec6c5 SHA1 66b66dc38cf47366666d7014818d844004b3ef87 Loading... | |||||
| 53dc06b082ef9f462413e8848c162450 | DocumentWrite | 174 B | 2025-10-03 | 2026-01-01 | |
Introduced by DocumentWrite First Seen 2025-10-03 Last Seen 2026-01-01 Times Seen 2 Size 174 B (174 bytes) MD5 53dc06b082ef9f462413e8848c162450 SHA1 b53ef48393cb03ac0c64da710da3a351891562fe Loading... | |||||
| 65a4c561bb90003bb2102a6939e07e84 | DocumentWrite | 77 B | 2025-10-03 | 2026-01-01 | |
Introduced by DocumentWrite First Seen 2025-10-03 Last Seen 2026-01-01 Times Seen 2 Size 77 B (77 bytes) MD5 65a4c561bb90003bb2102a6939e07e84 SHA1 31237faf0180883742d8648922031d4ef4c104cd Loading... | |||||
| 12360a8ad6a63193dc8c219112f6735a | DocumentWrite | 180 B | 2025-10-03 | 2026-01-01 | |
Introduced by DocumentWrite First Seen 2025-10-03 Last Seen 2026-01-01 Times Seen 2 Size 180 B (180 bytes) MD5 12360a8ad6a63193dc8c219112f6735a SHA1 acff57471ae4fafc89282581d93dcb9de9c9adcd Loading... | |||||
| 80b16ce0b06f4721b51f6cedca816196 | DocumentWrite | 255 B | 2025-10-03 | 2026-01-01 | |
Introduced by DocumentWrite First Seen 2025-10-03 Last Seen 2026-01-01 Times Seen 2 Size 255 B (255 bytes) MD5 80b16ce0b06f4721b51f6cedca816196 SHA1 3706e176519c54483719e5470ed9a49ac80bcf01 Loading... | |||||
| ad96315f5b1c936d20a013577565e41e | DocumentWrite | 1.9 kB | 2025-06-04 | 2026-01-01 | |
Introduced by DocumentWrite First Seen 2025-06-04 Last Seen 2026-01-01 Times Seen 11 Size 1.9 kB (1910 bytes) MD5 ad96315f5b1c936d20a013577565e41e SHA1 be89141ad8ca81a2c1478a8280bf2143c9f271e1 Loading... | |||||
| a0a74161d2025b062d7b863418b2f5f2 | DocumentWrite | 1.9 kB | 2025-06-04 | 2026-01-01 | |
Introduced by DocumentWrite First Seen 2025-06-04 Last Seen 2026-01-01 Times Seen 11 Size 1.9 kB (1914 bytes) MD5 a0a74161d2025b062d7b863418b2f5f2 SHA1 d916c6c60a27d8a0580357c463e62c2cc06ed5b2 Loading... | |||||
| 587dff90945c52e6b311118997243090 | DocumentWrite | 322 B | 2025-10-03 | 2026-01-01 | |
Introduced by DocumentWrite First Seen 2025-10-03 Last Seen 2026-01-01 Times Seen 2 Size 322 B (322 bytes) MD5 587dff90945c52e6b311118997243090 SHA1 695a0dd122592287b1ce5ed2c9229c991b9ed914 Loading... | |||||
| 2e7e4fbc605a578e52416b2f0ee9ab96 | DocumentWrite | 172 B | 2025-10-03 | 2026-01-01 | |
Introduced by DocumentWrite First Seen 2025-10-03 Last Seen 2026-01-01 Times Seen 2 Size 172 B (172 bytes) MD5 2e7e4fbc605a578e52416b2f0ee9ab96 SHA1 16455ce528f057c67deffd297d2319b4e2dde625 Loading... | |||||
| 1b88a885f627938e931e41870518c842 | DocumentWrite | 255 B | 2025-10-03 | 2026-01-01 | |
Introduced by DocumentWrite First Seen 2025-10-03 Last Seen 2026-01-01 Times Seen 2 Size 255 B (255 bytes) MD5 1b88a885f627938e931e41870518c842 SHA1 155d716d3ec0c9b888ebf71176b664970e264f81 Loading... | |||||
| 01d85346cc8a50f3333ebfd0173cfe27 | DocumentWrite | 76 B | 2025-10-03 | 2026-01-01 | |
Introduced by DocumentWrite First Seen 2025-10-03 Last Seen 2026-01-01 Times Seen 2 Size 76 B (76 bytes) MD5 01d85346cc8a50f3333ebfd0173cfe27 SHA1 e58a9b44c3a764d31275af28a0694db77321475d Loading... | |||||
| b965a37dd2ffcc686b67d1815cbd16f1 | DocumentWrite | 177 B | 2025-10-03 | 2026-01-01 | |
Introduced by DocumentWrite First Seen 2025-10-03 Last Seen 2026-01-01 Times Seen 2 Size 177 B (177 bytes) MD5 b965a37dd2ffcc686b67d1815cbd16f1 SHA1 55bbe87c77fc5cd8189a30f101d7f790c9842c96 Loading... | |||||
| 7cd9a97b02d88de3f3a146d7dd3b338b | DocumentWrite | 175 B | 2025-10-03 | 2026-01-01 | |
Introduced by DocumentWrite First Seen 2025-10-03 Last Seen 2026-01-01 Times Seen 2 Size 175 B (175 bytes) MD5 7cd9a97b02d88de3f3a146d7dd3b338b SHA1 8cb54145dfc42027043cc5c46b9bb6671be55405 Loading... | |||||
| d9354ad7a137be2ebcadfb9685978d38 | DocumentWrite | 184 B | 2025-10-03 | 2026-01-01 | |
Introduced by DocumentWrite First Seen 2025-10-03 Last Seen 2026-01-01 Times Seen 2 Size 184 B (184 bytes) MD5 d9354ad7a137be2ebcadfb9685978d38 SHA1 16fe757369295d34060dd434f94a06e2171e28bb Loading... | |||||
| a7525a619f0078abc1933b60d6781511 | DocumentWrite | 79 B | 2025-10-03 | 2026-01-01 | |
Introduced by DocumentWrite First Seen 2025-10-03 Last Seen 2026-01-01 Times Seen 2 Size 79 B (79 bytes) MD5 a7525a619f0078abc1933b60d6781511 SHA1 617a6aab6b6f658352cffb3501546f1bd706c7fd Loading... | |||||
| cbedd9868f0bbab95f36cc5de2d84cc8 | DocumentWrite | 231 B | 2025-10-03 | 2026-01-01 | |
Introduced by DocumentWrite First Seen 2025-10-03 Last Seen 2026-01-01 Times Seen 2 Size 231 B (231 bytes) MD5 cbedd9868f0bbab95f36cc5de2d84cc8 SHA1 c65d9d782b7a2572f0a0c19bd84245c9a20557c5 Loading... | |||||
| abaff0f5cff794236ad97d1d48a2c349 | DocumentWrite | 80 B | 2025-10-03 | 2026-01-01 | |
Introduced by DocumentWrite First Seen 2025-10-03 Last Seen 2026-01-01 Times Seen 2 Size 80 B (80 bytes) MD5 abaff0f5cff794236ad97d1d48a2c349 SHA1 446a37d9852638cecb14806eedeb63281d8ab84f Loading... | |||||
| 8f2ba6088d1337a4f7adc274f8d46500 | DocumentWrite | 79 B | 2025-10-03 | 2026-01-01 | |
Introduced by DocumentWrite First Seen 2025-10-03 Last Seen 2026-01-01 Times Seen 2 Size 79 B (79 bytes) MD5 8f2ba6088d1337a4f7adc274f8d46500 SHA1 2ad1a825c64fe04e6633c10a15bb4f090a6a4bbb Loading... | |||||
| 0cab0b6de33c05f613640fc5a4469fdc | DocumentWrite | 224 B | 2025-10-03 | 2026-01-01 | |
Introduced by DocumentWrite First Seen 2025-10-03 Last Seen 2026-01-01 Times Seen 2 Size 224 B (224 bytes) MD5 0cab0b6de33c05f613640fc5a4469fdc SHA1 cb869da372ceed44280b4425befdba9d3354c746 Loading... | |||||
| fff1795367d306d78c06844b2ab63832 | DocumentWrite | 1.9 kB | 2025-06-04 | 2026-01-01 | |
Introduced by DocumentWrite First Seen 2025-06-04 Last Seen 2026-01-01 Times Seen 11 Size 1.9 kB (1919 bytes) MD5 fff1795367d306d78c06844b2ab63832 SHA1 e1a401a73dea1f352b1bbe4a224d6ddc445dd83b Loading... | |||||
| c8ca26e2714cf32dfeba6398fe1893ca | DocumentWrite | 1.9 kB | 2025-06-04 | 2026-01-01 | |
Introduced by DocumentWrite First Seen 2025-06-04 Last Seen 2026-01-01 Times Seen 11 Size 1.9 kB (1920 bytes) MD5 c8ca26e2714cf32dfeba6398fe1893ca SHA1 7f3068933677b6903a79317666b5e25ed0be3a58 Loading... | |||||
| 8d9d776e3270f46fd8bcdbdd39071c69 | DocumentWrite | 226 B | 2025-10-03 | 2026-01-01 | |
Introduced by DocumentWrite First Seen 2025-10-03 Last Seen 2026-01-01 Times Seen 2 Size 226 B (226 bytes) MD5 8d9d776e3270f46fd8bcdbdd39071c69 SHA1 b07c48f341ebeca5ba3a8a98976125c9ee016753 Loading... | |||||
| f310160cd2369491fe9f1843394bfc4a | DocumentWrite | 176 B | 2025-10-03 | 2026-01-01 | |
Introduced by DocumentWrite First Seen 2025-10-03 Last Seen 2026-01-01 Times Seen 2 Size 176 B (176 bytes) MD5 f310160cd2369491fe9f1843394bfc4a SHA1 88e2ead7b2dc2f3d9700e2dac0035dbf890ef47e Loading... | |||||
| 1cc8f826d4ea90a1c16d96d555e0cdf7 | DocumentWrite | 171 B | 2025-10-03 | 2026-01-01 | |
Introduced by DocumentWrite First Seen 2025-10-03 Last Seen 2026-01-01 Times Seen 2 Size 171 B (171 bytes) MD5 1cc8f826d4ea90a1c16d96d555e0cdf7 SHA1 0f688d95f8088eedf657a2c7ebc5385e6d3a64b9 Loading... | |||||
| f98f48c6adeae2e0b216f9a0c2839680 | DocumentWrite | 75 B | 2025-10-03 | 2026-01-01 | |
Introduced by DocumentWrite First Seen 2025-10-03 Last Seen 2026-01-01 Times Seen 2 Size 75 B (75 bytes) MD5 f98f48c6adeae2e0b216f9a0c2839680 SHA1 f3b5b7d972f208b80b0bb370d6bf08faeae0294a Loading... | |||||
| 0df0142c43e9cecd3cdd172534c097e4 | DocumentWrite | 176 B | 2025-10-03 | 2026-01-01 | |
Introduced by DocumentWrite First Seen 2025-10-03 Last Seen 2026-01-01 Times Seen 2 Size 176 B (176 bytes) MD5 0df0142c43e9cecd3cdd172534c097e4 SHA1 bed9d9fd50a908614e7fa58aaa186f77ce8e923e Loading... | |||||
| 6eaab1514ef20a021011ba6bebbb5709 | DocumentWrite | 85 B | 2025-10-03 | 2026-01-01 | |
Introduced by DocumentWrite First Seen 2025-10-03 Last Seen 2026-01-01 Times Seen 2 Size 85 B (85 bytes) MD5 6eaab1514ef20a021011ba6bebbb5709 SHA1 aed2fc6023ac0811335b6b150470e165f10b5fc6 Loading... | |||||
| b75d4a2a8c75ff9a99c841672d257954 | DocumentWrite | 725 B | 2024-09-19 | 2026-01-13 | |
Introduced by DocumentWrite First Seen 2024-09-19 Last Seen 2026-01-13 Times Seen 72 Size 725 B (725 bytes) MD5 b75d4a2a8c75ff9a99c841672d257954 SHA1 6dc8fa67e9fed243820f46567e023d9dbd360b84 Loading... | |||||
| c89d03ae7108e3ea81bb8cdf8043d5f8 | DocumentWrite | 1.9 kB | 2025-06-04 | 2026-01-01 | |
Introduced by DocumentWrite First Seen 2025-06-04 Last Seen 2026-01-01 Times Seen 11 Size 1.9 kB (1920 bytes) MD5 c89d03ae7108e3ea81bb8cdf8043d5f8 SHA1 d5d6bb27a519b5f332210c534dbb87bb394de938 Loading... | |||||
| d03989407677b8b64616bb6d68d3ee53 | DocumentWrite | 1.9 kB | 2025-06-04 | 2026-01-01 | |
Introduced by DocumentWrite First Seen 2025-06-04 Last Seen 2026-01-01 Times Seen 11 Size 1.9 kB (1920 bytes) MD5 d03989407677b8b64616bb6d68d3ee53 SHA1 a106b6a923e92238d69da1a119bb553c7bdc0ede Loading... | |||||
| e7882a13467b38f3fbeb315089f09c99 | DocumentWrite | 78 B | 2025-10-03 | 2026-01-01 | |
Introduced by DocumentWrite First Seen 2025-10-03 Last Seen 2026-01-01 Times Seen 2 Size 78 B (78 bytes) MD5 e7882a13467b38f3fbeb315089f09c99 SHA1 038548972bd5566143a149cc158dc8b55ee7d1f8 Loading... | |||||
| d03b82e0b27a53b056af49e3bc4fb482 | DocumentWrite | 76 B | 2025-10-03 | 2026-01-01 | |
Introduced by DocumentWrite First Seen 2025-10-03 Last Seen 2026-01-01 Times Seen 2 Size 76 B (76 bytes) MD5 d03b82e0b27a53b056af49e3bc4fb482 SHA1 437ee2019353fbeb53a77f08d71fc818441074d3 Loading... | |||||
| 719a745caa8ce02027f2b50ded573a69 | DocumentWrite | 76 B | 2025-10-03 | 2026-01-01 | |
Introduced by DocumentWrite First Seen 2025-10-03 Last Seen 2026-01-01 Times Seen 2 Size 76 B (76 bytes) MD5 719a745caa8ce02027f2b50ded573a69 SHA1 dcba27d4d9d17e585413741e2550f272f814539f Loading... | |||||
| eeed609aa628d1c85f155643b41425bf | DocumentWrite | 253 B | 2025-10-03 | 2026-01-01 | |
Introduced by DocumentWrite First Seen 2025-10-03 Last Seen 2026-01-01 Times Seen 2 Size 253 B (253 bytes) MD5 eeed609aa628d1c85f155643b41425bf SHA1 894a5ab1081cfa3887cac1b2d0371f2c2fa60c30 Loading... | |||||
| 01881f36b7a892468a6c94ef6cacb5b8 | DocumentWrite | 80 B | 2025-10-03 | 2026-01-01 | |
Introduced by DocumentWrite First Seen 2025-10-03 Last Seen 2026-01-01 Times Seen 2 Size 80 B (80 bytes) MD5 01881f36b7a892468a6c94ef6cacb5b8 SHA1 d18a9fdd032a517bf436c354cf05e4af591018cc Loading... | |||||
| 1dfd0207cfb43a74139a95ace8b0096a | DocumentWrite | 1.9 kB | 2025-06-04 | 2026-01-01 | |
Introduced by DocumentWrite First Seen 2025-06-04 Last Seen 2026-01-01 Times Seen 11 Size 1.9 kB (1919 bytes) MD5 1dfd0207cfb43a74139a95ace8b0096a SHA1 43955ebcc7dabefba797acd0e085cc7c3a49414b Loading... | |||||
| a535641602e376308841f54106f9f079 | DocumentWrite | 257 B | 2025-10-03 | 2026-01-01 | |
Introduced by DocumentWrite First Seen 2025-10-03 Last Seen 2026-01-01 Times Seen 2 Size 257 B (257 bytes) MD5 a535641602e376308841f54106f9f079 SHA1 02b37015e914e6e3a46b37ec7ea3e0e567f9b7e2 Loading... | |||||
| 95ca829fdf5b748df2ab567523a46744 | DocumentWrite | 176 B | 2025-10-03 | 2026-01-01 | |
Introduced by DocumentWrite First Seen 2025-10-03 Last Seen 2026-01-01 Times Seen 2 Size 176 B (176 bytes) MD5 95ca829fdf5b748df2ab567523a46744 SHA1 7f43cff1d0afa6c361994a00e9440e365099cd10 Loading... | |||||
| 4549357c0a5bb565227ba26ba39a69eb | DocumentWrite | 258 B | 2025-10-03 | 2026-01-01 | |
Introduced by DocumentWrite First Seen 2025-10-03 Last Seen 2026-01-01 Times Seen 2 Size 258 B (258 bytes) MD5 4549357c0a5bb565227ba26ba39a69eb SHA1 c03665dc3dd3937a9a74a2897d3a35ab24079df5 Loading... | |||||
| 13fc7381531fceee783376a9dc6ba46b | DocumentWrite | 80 B | 2025-10-03 | 2026-01-01 | |
Introduced by DocumentWrite First Seen 2025-10-03 Last Seen 2026-01-01 Times Seen 2 Size 80 B (80 bytes) MD5 13fc7381531fceee783376a9dc6ba46b SHA1 dadb1412ec34112acfc1d27c16480b410b0ae1a2 Loading... | |||||
| 80835c6fb03a9ece65ae9c4b6d42eede | DocumentWrite | 144 B | 2026-01-01 | 2026-01-01 | |
Introduced by DocumentWrite First Seen 2026-01-01 Last Seen 2026-01-01 Times Seen 1 Size 144 B (144 bytes) MD5 80835c6fb03a9ece65ae9c4b6d42eede SHA1 88ebf7474cef2655a4a10a3dac5199a326dbd298 Loading... | |||||
| 09e65c6b8257c63faf4aa20fe9ca6f81 | DocumentWrite | 1.9 kB | 2025-06-04 | 2026-01-01 | |
Introduced by DocumentWrite First Seen 2025-06-04 Last Seen 2026-01-01 Times Seen 11 Size 1.9 kB (1919 bytes) MD5 09e65c6b8257c63faf4aa20fe9ca6f81 SHA1 8f77c98fbee8a6dcf9102e6c87fa1094b6bab407 Loading... | |||||
| b331bee3718228b35315508dec4f0daa | DocumentWrite | 477 B | 2026-01-01 | 2026-01-01 | |
Introduced by DocumentWrite First Seen 2026-01-01 Last Seen 2026-01-01 Times Seen 1 Size 477 B (477 bytes) MD5 b331bee3718228b35315508dec4f0daa SHA1 3a690b255b79674141cf3b255cf279e514cc5a8c Loading... | |||||
| d7c5ec075a45d4269bb4cbf95612b070 | DocumentWrite | 256 B | 2025-10-03 | 2026-01-01 | |
Introduced by DocumentWrite First Seen 2025-10-03 Last Seen 2026-01-01 Times Seen 2 Size 256 B (256 bytes) MD5 d7c5ec075a45d4269bb4cbf95612b070 SHA1 d3dbd2466839d825a97ae35c32496a4596d60c9b Loading... | |||||
| 18d4cf9c6f7000ec854fac27c7643cb2 | DocumentWrite | 175 B | 2025-10-03 | 2026-01-01 | |
Introduced by DocumentWrite First Seen 2025-10-03 Last Seen 2026-01-01 Times Seen 2 Size 175 B (175 bytes) MD5 18d4cf9c6f7000ec854fac27c7643cb2 SHA1 f2ae4af299a1f6ec23109f28d0a0bbda68d31725 Loading... | |||||
| ebc1da6c72506782d628713dc50e8761 | DocumentWrite | 77 B | 2025-10-03 | 2026-01-01 | |
Introduced by DocumentWrite First Seen 2025-10-03 Last Seen 2026-01-01 Times Seen 2 Size 77 B (77 bytes) MD5 ebc1da6c72506782d628713dc50e8761 SHA1 acdc3d573643082af22accff1038fcd7291daee9 Loading... | |||||
| 77737a262ad9725842fcac8d079a9ac6 | DocumentWrite | 174 B | 2025-10-03 | 2026-01-01 | |
Introduced by DocumentWrite First Seen 2025-10-03 Last Seen 2026-01-01 Times Seen 2 Size 174 B (174 bytes) MD5 77737a262ad9725842fcac8d079a9ac6 SHA1 c96ba9d27dd0bfb0915ba5bc91ba565b9263ba6e Loading... | |||||
| faf26febbe25756dab47d4abc9994221 | DocumentWrite | 177 B | 2025-10-03 | 2026-01-01 | |
Introduced by DocumentWrite First Seen 2025-10-03 Last Seen 2026-01-01 Times Seen 2 Size 177 B (177 bytes) MD5 faf26febbe25756dab47d4abc9994221 SHA1 114b8334132e7a1038643f79a6e4cf8c243771bf Loading... | |||||
| ea143c65ce6659202fdf41e6745bab2d | DocumentWrite | 1.9 kB | 2025-06-04 | 2026-01-01 | |
Introduced by DocumentWrite First Seen 2025-06-04 Last Seen 2026-01-01 Times Seen 11 Size 1.9 kB (1920 bytes) MD5 ea143c65ce6659202fdf41e6745bab2d SHA1 ec384ca38d8d9de49733d53c7188f51bd1267017 Loading... | |||||
| 6aaf18ba6bf0c0ffd5ca5134291fc5fd | DocumentWrite | 257 B | 2025-10-03 | 2026-01-01 | |
Introduced by DocumentWrite First Seen 2025-10-03 Last Seen 2026-01-01 Times Seen 2 Size 257 B (257 bytes) MD5 6aaf18ba6bf0c0ffd5ca5134291fc5fd SHA1 cceca0551ba776b017fff0fc0bea596335904468 Loading... | |||||
| f68fa4e282826a9aa01cc07bb536b390 | DocumentWrite | 259 B | 2025-10-03 | 2026-01-01 | |
Introduced by DocumentWrite First Seen 2025-10-03 Last Seen 2026-01-01 Times Seen 2 Size 259 B (259 bytes) MD5 f68fa4e282826a9aa01cc07bb536b390 SHA1 6c769bfcfaf5a3f05c0e54ea2521f4dedea9e4ff Loading... | |||||
| 4782cc5c449f079eeb546a24a9940007 | DocumentWrite | 835 B | 2026-01-01 | 2026-01-01 | |
Introduced by DocumentWrite First Seen 2026-01-01 Last Seen 2026-01-01 Times Seen 1 Size 835 B (835 bytes) MD5 4782cc5c449f079eeb546a24a9940007 SHA1 d536514b5294f378244a0719a4a26da7f8956751 Loading... | |||||
| 77f87369ea5757c3c5f03b2419042bff | DocumentWrite | 253 B | 2025-10-03 | 2026-01-01 | |
Introduced by DocumentWrite First Seen 2025-10-03 Last Seen 2026-01-01 Times Seen 2 Size 253 B (253 bytes) MD5 77f87369ea5757c3c5f03b2419042bff SHA1 4361078a4a68fecc66692af880e4a875bcf04605 Loading... | |||||
| bf48902f8e86db5910987bb3c0bc58e4 | DocumentWrite | 81 B | 2025-10-03 | 2026-01-01 | |
Introduced by DocumentWrite First Seen 2025-10-03 Last Seen 2026-01-01 Times Seen 2 Size 81 B (81 bytes) MD5 bf48902f8e86db5910987bb3c0bc58e4 SHA1 e5bf9c5f768539aaa22552f2350f4e4df0d47e1a Loading... | |||||
| f47d9686b71911044edcbaa9fa2246e6 | DocumentWrite | 175 B | 2025-10-03 | 2026-01-01 | |
Introduced by DocumentWrite First Seen 2025-10-03 Last Seen 2026-01-01 Times Seen 2 Size 175 B (175 bytes) MD5 f47d9686b71911044edcbaa9fa2246e6 SHA1 ca68792c257997d189fa1867e9eaef96a3411a7a Loading... | |||||
| b13f09e47d1ebbd2bced5e9fd0d87e53 | DocumentWrite | 175 B | 2025-10-03 | 2026-01-01 | |
Introduced by DocumentWrite First Seen 2025-10-03 Last Seen 2026-01-01 Times Seen 2 Size 175 B (175 bytes) MD5 b13f09e47d1ebbd2bced5e9fd0d87e53 SHA1 0d96215e3d56010ebb8044b539e71c6505089887 Loading... | |||||
| 9dc0266e3ead5fc7a3daae08a5d52314 | DocumentWrite | 227 B | 2025-10-03 | 2026-01-01 | |
Introduced by DocumentWrite First Seen 2025-10-03 Last Seen 2026-01-01 Times Seen 2 Size 227 B (227 bytes) MD5 9dc0266e3ead5fc7a3daae08a5d52314 SHA1 5c9a0b005cc5994432403f6313e38b0896decd6c Loading... | |||||
| 6b43c334b6f863b77475791749b78f5f | DocumentWrite | 226 B | 2025-10-03 | 2026-01-01 | |
Introduced by DocumentWrite First Seen 2025-10-03 Last Seen 2026-01-01 Times Seen 2 Size 226 B (226 bytes) MD5 6b43c334b6f863b77475791749b78f5f SHA1 3e7fa708c06fedfd7223b8012a69fcafa7adf85f Loading... | |||||
| 23729544a48e2676c8b694581113b567 | DocumentWrite | 249 B | 2025-10-03 | 2026-01-01 | |
Introduced by DocumentWrite First Seen 2025-10-03 Last Seen 2026-01-01 Times Seen 2 Size 249 B (249 bytes) MD5 23729544a48e2676c8b694581113b567 SHA1 d7a5fad27f1fe48abde5be47dccbe5977ecc4b05 Loading... | |||||
| 1410baeece8e3eba178efa9b84b36624 | DocumentWrite | 84 B | 2025-10-03 | 2026-01-01 | |
Introduced by DocumentWrite First Seen 2025-10-03 Last Seen 2026-01-01 Times Seen 2 Size 84 B (84 bytes) MD5 1410baeece8e3eba178efa9b84b36624 SHA1 6dbc3502ace32cb9b28c994d1503c469359643d4 Loading... | |||||
| b26293f4004ea6df6c36327761356fb9 | DocumentWrite | 177 B | 2025-10-03 | 2026-01-01 | |
Introduced by DocumentWrite First Seen 2025-10-03 Last Seen 2026-01-01 Times Seen 2 Size 177 B (177 bytes) MD5 b26293f4004ea6df6c36327761356fb9 SHA1 ff6bcbe166189e33f7e6ce40e47593a9338f0583 Loading... | |||||
| f685a97bae46de2a44bf503164cae017 | DocumentWrite | 84 B | 2025-10-03 | 2026-01-01 | |
Introduced by DocumentWrite First Seen 2025-10-03 Last Seen 2026-01-01 Times Seen 2 Size 84 B (84 bytes) MD5 f685a97bae46de2a44bf503164cae017 SHA1 fdcdc0feda331c90dbca92175c2df8a3e21be94d Loading... | |||||
| ec261b100664df5894c9d5581a994f09 | DocumentWrite | 253 B | 2025-10-03 | 2026-01-01 | |
Introduced by DocumentWrite First Seen 2025-10-03 Last Seen 2026-01-01 Times Seen 2 Size 253 B (253 bytes) MD5 ec261b100664df5894c9d5581a994f09 SHA1 aa87bd9732f8b3f3eb3f2399bfe4755eae202922 Loading... | |||||
| 32d60f81dfeb87ad4c722d3c6769dcdb | DocumentWrite | 154 B | 2026-01-01 | 2026-01-01 | |
Introduced by DocumentWrite First Seen 2026-01-01 Last Seen 2026-01-01 Times Seen 1 Size 154 B (154 bytes) MD5 32d60f81dfeb87ad4c722d3c6769dcdb SHA1 7a32382c4c0497fb6ba5fb1deb6d362328658572 Loading... | |||||
| 7b05ed841638c6f9bf267b64a628f977 | DocumentWrite | 1.9 kB | 2025-06-04 | 2026-01-01 | |
Introduced by DocumentWrite First Seen 2025-06-04 Last Seen 2026-01-01 Times Seen 11 Size 1.9 kB (1914 bytes) MD5 7b05ed841638c6f9bf267b64a628f977 SHA1 d7c7f8a5863b40ef3a3e5877074926a5ef36f4c6 Loading... | |||||
| 44f582cb9ffc66b1381aa2270c5cb82d | DocumentWrite | 78 B | 2025-10-03 | 2026-01-01 | |
Introduced by DocumentWrite First Seen 2025-10-03 Last Seen 2026-01-01 Times Seen 2 Size 78 B (78 bytes) MD5 44f582cb9ffc66b1381aa2270c5cb82d SHA1 6778cc9287a0ffa85d1e0c17911251abc1e45534 Loading... | |||||
| b64c3d313e4755d5dbca1c76311d52e7 | DocumentWrite | 181 B | 2025-10-03 | 2026-01-01 | |
Introduced by DocumentWrite First Seen 2025-10-03 Last Seen 2026-01-01 Times Seen 2 Size 181 B (181 bytes) MD5 b64c3d313e4755d5dbca1c76311d52e7 SHA1 d997f6e16c48c9e86e9cc37a93024573911bfbc4 Loading... | |||||
| 8c6a59cfc2a4e9c76ce3f4234dcce79b | DocumentWrite | 229 B | 2025-10-03 | 2026-01-01 | |
Introduced by DocumentWrite First Seen 2025-10-03 Last Seen 2026-01-01 Times Seen 2 Size 229 B (229 bytes) MD5 8c6a59cfc2a4e9c76ce3f4234dcce79b SHA1 ce5122b11247c0e6212cf6b57a5f8015dea12ec5 Loading... | |||||
| f6772dd9b6834db6a722550d042f2708 | DocumentWrite | 252 B | 2025-10-03 | 2026-01-01 | |
Introduced by DocumentWrite First Seen 2025-10-03 Last Seen 2026-01-01 Times Seen 2 Size 252 B (252 bytes) MD5 f6772dd9b6834db6a722550d042f2708 SHA1 ff3bf9cf610b0443d7990a532295cf4cbbbb2388 Loading... | |||||
| f9c76b7d1d915e851cd5f0c1d72008b5 | DocumentWrite | 84 B | 2025-10-03 | 2026-01-01 | |
Introduced by DocumentWrite First Seen 2025-10-03 Last Seen 2026-01-01 Times Seen 2 Size 84 B (84 bytes) MD5 f9c76b7d1d915e851cd5f0c1d72008b5 SHA1 43a28a1c46491ef42dd67c84324f1000bf947d72 Loading... | |||||
| cbd5522e64dcb5b7436661c3f373a2a1 | DocumentWrite | 1.9 kB | 2025-06-04 | 2026-01-01 | |
Introduced by DocumentWrite First Seen 2025-06-04 Last Seen 2026-01-01 Times Seen 11 Size 1.9 kB (1919 bytes) MD5 cbd5522e64dcb5b7436661c3f373a2a1 SHA1 fb610911a37cb725b6eb9f0eb7c4c9da2ce6d244 Loading... | |||||
| 9944b75ce46e3b01f4214f99ab1018d6 | DocumentWrite | 255 B | 2025-10-03 | 2026-01-01 | |
Introduced by DocumentWrite First Seen 2025-10-03 Last Seen 2026-01-01 Times Seen 2 Size 255 B (255 bytes) MD5 9944b75ce46e3b01f4214f99ab1018d6 SHA1 20def4a0a369f1040346501412b3dea640d4bda9 Loading... | |||||
| 212f7d3857e9481d84e88a8598b5c42f | DocumentWrite | 229 B | 2025-10-03 | 2026-01-01 | |
Introduced by DocumentWrite First Seen 2025-10-03 Last Seen 2026-01-01 Times Seen 2 Size 229 B (229 bytes) MD5 212f7d3857e9481d84e88a8598b5c42f SHA1 bde20f0816e31f57369d83acdd56a1fb48988377 Loading... | |||||
| a10c35306adc61afd6ab7360142bcf01 | DocumentWrite | 255 B | 2025-10-03 | 2026-01-01 | |
Introduced by DocumentWrite First Seen 2025-10-03 Last Seen 2026-01-01 Times Seen 2 Size 255 B (255 bytes) MD5 a10c35306adc61afd6ab7360142bcf01 SHA1 93913215366a5a96d54bcac7946a5996f3ba0ac0 Loading... | |||||
| c8172a8c0f7fdab49b86738e5080ecad | DocumentWrite | 176 B | 2025-10-03 | 2026-01-01 | |
Introduced by DocumentWrite First Seen 2025-10-03 Last Seen 2026-01-01 Times Seen 2 Size 176 B (176 bytes) MD5 c8172a8c0f7fdab49b86738e5080ecad SHA1 0cb7d23849d1a70597fd3f010c0a692caf62b83a Loading... | |||||
| 5f7690ca831e9b28f2bfb278b545e8de | DocumentWrite | 230 B | 2025-10-03 | 2026-01-01 | |
Introduced by DocumentWrite First Seen 2025-10-03 Last Seen 2026-01-01 Times Seen 2 Size 230 B (230 bytes) MD5 5f7690ca831e9b28f2bfb278b545e8de SHA1 839b7a39b7371c28c94774ca841988b1e885b665 Loading... | |||||
| 2d5b2094454cd684e9731abfd44c3b14 | DocumentWrite | 179 B | 2025-10-03 | 2026-01-01 | |
Introduced by DocumentWrite First Seen 2025-10-03 Last Seen 2026-01-01 Times Seen 2 Size 179 B (179 bytes) MD5 2d5b2094454cd684e9731abfd44c3b14 SHA1 60ff752dc4029aebb7307b85b448dd4f12d0b99f Loading... | |||||
| e625741d60490fab9d310b2687d603a9 | DocumentWrite | 229 B | 2025-10-03 | 2026-01-01 | |
Introduced by DocumentWrite First Seen 2025-10-03 Last Seen 2026-01-01 Times Seen 2 Size 229 B (229 bytes) MD5 e625741d60490fab9d310b2687d603a9 SHA1 ea9f2f54b6bfbf04b095bc98d5a76484adc88218 Loading... | |||||
| 2040b85224b7623fbf418f6b6f64941a | DocumentWrite | 255 B | 2025-10-03 | 2026-01-01 | |
Introduced by DocumentWrite First Seen 2025-10-03 Last Seen 2026-01-01 Times Seen 2 Size 255 B (255 bytes) MD5 2040b85224b7623fbf418f6b6f64941a SHA1 ceef03a29c12688aa5617ad20d4ab6171dcda549 Loading... | |||||
| 25686d11d0aa45a85ee6bc6a3baf2cc1 | DocumentWrite | 254 B | 2025-10-03 | 2026-01-01 | |
Introduced by DocumentWrite First Seen 2025-10-03 Last Seen 2026-01-01 Times Seen 2 Size 254 B (254 bytes) MD5 25686d11d0aa45a85ee6bc6a3baf2cc1 SHA1 1855018d045310ecb26a35927ce1037170be39f6 Loading... | |||||
| 8f6862ed7c68c873a0f096cfee16a9ca | DocumentWrite | 77 B | 2025-10-03 | 2026-01-01 | |
Introduced by DocumentWrite First Seen 2025-10-03 Last Seen 2026-01-01 Times Seen 2 Size 77 B (77 bytes) MD5 8f6862ed7c68c873a0f096cfee16a9ca SHA1 156b126c57bd8d8aff07e00db5cc11906f896869 Loading... | |||||
| 78f409c63192684b17ca42e03cdde529 | DocumentWrite | 182 B | 2025-10-03 | 2026-01-01 | |
Introduced by DocumentWrite First Seen 2025-10-03 Last Seen 2026-01-01 Times Seen 2 Size 182 B (182 bytes) MD5 78f409c63192684b17ca42e03cdde529 SHA1 bbb65add150e3c9b37f619be075670b551a452ad Loading... | |||||
| a7b377eefcab06b15ab9d0f7730fa3f1 | DocumentWrite | 1.9 kB | 2025-06-04 | 2026-01-01 | |
Introduced by DocumentWrite First Seen 2025-06-04 Last Seen 2026-01-01 Times Seen 11 Size 1.9 kB (1920 bytes) MD5 a7b377eefcab06b15ab9d0f7730fa3f1 SHA1 7fade7245f7f3b245d5f73323372109428d731d5 Loading... | |||||
| bf33e8007b2ab4b37d327d65833cfb69 | DocumentWrite | 313 B | 2025-05-23 | 2026-03-14 | |
Introduced by DocumentWrite First Seen 2025-05-23 Last Seen 2026-03-14 Times Seen 18 Size 313 B (313 bytes) MD5 bf33e8007b2ab4b37d327d65833cfb69 SHA1 a25e221b2b32a81cdd453479c8a794d3b3afe55e Loading... | |||||
| f21c05e7e27c5726c429d49a437a99c2 | DocumentWrite | 252 B | 2025-10-03 | 2026-01-01 | |
Introduced by DocumentWrite First Seen 2025-10-03 Last Seen 2026-01-01 Times Seen 2 Size 252 B (252 bytes) MD5 f21c05e7e27c5726c429d49a437a99c2 SHA1 23f5c9cf1c43c55e72c29345fb0962840c5c6102 Loading... | |||||
| ab7d90a8fb91694c2b687a36741a9848 | DocumentWrite | 81 B | 2025-10-03 | 2026-01-01 | |
Introduced by DocumentWrite First Seen 2025-10-03 Last Seen 2026-01-01 Times Seen 2 Size 81 B (81 bytes) MD5 ab7d90a8fb91694c2b687a36741a9848 SHA1 500f405662036710b7e4e993001978f48c469c4b Loading... | |||||
| 0b205bbe5fed49170e65af2181532b0d | DocumentWrite | 176 B | 2025-10-03 | 2026-01-01 | |
Introduced by DocumentWrite First Seen 2025-10-03 Last Seen 2026-01-01 Times Seen 2 Size 176 B (176 bytes) MD5 0b205bbe5fed49170e65af2181532b0d SHA1 4bafcc5b7a0f26ec6c5351032705aba180adfa08 Loading... | |||||
| 6a0f9cb3a8b1a48f8a955564a8f1ec5e | DocumentWrite | 255 B | 2025-10-03 | 2026-01-01 | |
Introduced by DocumentWrite First Seen 2025-10-03 Last Seen 2026-01-01 Times Seen 2 Size 255 B (255 bytes) MD5 6a0f9cb3a8b1a48f8a955564a8f1ec5e SHA1 9bfff2845a6263d08738c4adb3509b9e4e1213c0 Loading... | |||||
| d9079410cc5c683a0b42c92df7798e92 | DocumentWrite | 228 B | 2025-10-03 | 2026-01-01 | |
Introduced by DocumentWrite First Seen 2025-10-03 Last Seen 2026-01-01 Times Seen 2 Size 228 B (228 bytes) MD5 d9079410cc5c683a0b42c92df7798e92 SHA1 9d01e44ec05113899bea4c254565f9e5127a0c3f Loading... | |||||
| 608d42fcb87b99eee70e9b9bd5dfe409 | DocumentWrite | 229 B | 2025-10-03 | 2026-01-01 | |
Introduced by DocumentWrite First Seen 2025-10-03 Last Seen 2026-01-01 Times Seen 2 Size 229 B (229 bytes) MD5 608d42fcb87b99eee70e9b9bd5dfe409 SHA1 025668fdcdc20a903d299e4d636dc4347c7092b4 Loading... | |||||
| f50cafcf269297edaaf5db687756defe | DocumentWrite | 1.9 kB | 2025-06-04 | 2026-01-01 | |
Introduced by DocumentWrite First Seen 2025-06-04 Last Seen 2026-01-01 Times Seen 11 Size 1.9 kB (1920 bytes) MD5 f50cafcf269297edaaf5db687756defe SHA1 f0a6ac8a53030d86098990237e4c3b936b099061 Loading... | |||||
| af5eeaeac686500bef88b4a4cfb40a89 | DocumentWrite | 260 B | 2025-10-03 | 2026-01-01 | |
Introduced by DocumentWrite First Seen 2025-10-03 Last Seen 2026-01-01 Times Seen 2 Size 260 B (260 bytes) MD5 af5eeaeac686500bef88b4a4cfb40a89 SHA1 5350d66b78f4fbebd41439c2ae3d137a70f77eb5 Loading... | |||||
| 253604c3e398350d113fdbc305b7270c | DocumentWrite | 250 B | 2025-10-03 | 2026-01-01 | |
Introduced by DocumentWrite First Seen 2025-10-03 Last Seen 2026-01-01 Times Seen 2 Size 250 B (250 bytes) MD5 253604c3e398350d113fdbc305b7270c SHA1 f79f70f7839f758b3a498230f9abf0b5c649821e Loading... | |||||
| a91323d9db53d77a68ae53bcc1c798cf | DocumentWrite | 76 B | 2025-10-03 | 2026-01-01 | |
Introduced by DocumentWrite First Seen 2025-10-03 Last Seen 2026-01-01 Times Seen 2 Size 76 B (76 bytes) MD5 a91323d9db53d77a68ae53bcc1c798cf SHA1 6b5e5cba3a70f2af462ea48bb3d5edccde69e164 Loading... | |||||
| 72f190f14d65e9b72c7d442160ab6535 | DocumentWrite | 814 B | 2026-01-01 | 2026-01-01 | |
Introduced by DocumentWrite First Seen 2026-01-01 Last Seen 2026-01-01 Times Seen 1 Size 814 B (814 bytes) MD5 72f190f14d65e9b72c7d442160ab6535 SHA1 bf731d57a0bacb2df48e55b6dfd277bbaa1f8a11 Loading... | |||||
| b7fb84ed00c618808b0912f4225a87f1 | DocumentWrite | 1.9 kB | 2025-06-04 | 2026-01-01 | |
Introduced by DocumentWrite First Seen 2025-06-04 Last Seen 2026-01-01 Times Seen 11 Size 1.9 kB (1920 bytes) MD5 b7fb84ed00c618808b0912f4225a87f1 SHA1 35cba26f322cfffe3ca82c1e1a09bf4a23223158 Loading... | |||||
| 8c384f97ed20c4547097cad223a408d9 | DocumentWrite | 1.9 kB | 2025-06-04 | 2026-01-01 | |
Introduced by DocumentWrite First Seen 2025-06-04 Last Seen 2026-01-01 Times Seen 11 Size 1.9 kB (1920 bytes) MD5 8c384f97ed20c4547097cad223a408d9 SHA1 dbf65e8c6c8ccd1a9723653675604640285d51c7 Loading... | |||||
| aeb07c70a1c4dd59611cc1626c08a8fd | DocumentWrite | 32 B | 2025-10-03 | 2026-01-01 | |
Introduced by DocumentWrite First Seen 2025-10-03 Last Seen 2026-01-01 Times Seen 2 Size 32 B (32 bytes) MD5 aeb07c70a1c4dd59611cc1626c08a8fd SHA1 0796a3d8091ad9b0fb85225ea66403935e60d3d8 Loading... | |||||
| 67bf7b6107d1065946c2015c545335d6 | DocumentWrite | 181 B | 2025-10-03 | 2026-01-01 | |
Introduced by DocumentWrite First Seen 2025-10-03 Last Seen 2026-01-01 Times Seen 2 Size 181 B (181 bytes) MD5 67bf7b6107d1065946c2015c545335d6 SHA1 fc5119c5e28026c08f70dc4795d3aec9f3e12962 Loading... | |||||
| f71a517695f22a4fa8c0945478a57856 | DocumentWrite | 171 B | 2025-10-03 | 2026-01-01 | |
Introduced by DocumentWrite First Seen 2025-10-03 Last Seen 2026-01-01 Times Seen 2 Size 171 B (171 bytes) MD5 f71a517695f22a4fa8c0945478a57856 SHA1 f06499122c9dccca26fb624e12d0def939cbd2fc Loading... | |||||
| 520d480a878d6508f2c29bd661942242 | DocumentWrite | 229 B | 2025-10-03 | 2026-01-01 | |
Introduced by DocumentWrite First Seen 2025-10-03 Last Seen 2026-01-01 Times Seen 2 Size 229 B (229 bytes) MD5 520d480a878d6508f2c29bd661942242 SHA1 f39a35ebee56d917c881eb93450b51532b38619e Loading... | |||||
| 71f2ac084875d0b5dd62d5de44106be1 | DocumentWrite | 85 B | 2025-10-03 | 2026-01-01 | |
Introduced by DocumentWrite First Seen 2025-10-03 Last Seen 2026-01-01 Times Seen 2 Size 85 B (85 bytes) MD5 71f2ac084875d0b5dd62d5de44106be1 SHA1 20a0163a9e49f53f93cce45121e6c43b4ff7d3af Loading... | |||||
| a2a7e33386b0114627183af293237303 | DocumentWrite | 259 B | 2026-01-01 | 2026-01-01 | |
Introduced by DocumentWrite First Seen 2026-01-01 Last Seen 2026-01-01 Times Seen 1 Size 259 B (259 bytes) MD5 a2a7e33386b0114627183af293237303 SHA1 b25738f96b47e8e9ac432d54ba480eb5984248f9 Loading... | |||||
| 6f58e7dfd23f38df3d0efc077c62a8d0 | DocumentWrite | 78 B | 2025-10-03 | 2026-01-01 | |
Introduced by DocumentWrite First Seen 2025-10-03 Last Seen 2026-01-01 Times Seen 2 Size 78 B (78 bytes) MD5 6f58e7dfd23f38df3d0efc077c62a8d0 SHA1 d2130c5d6ed7c03857c918e0c9ca34c57a215086 Loading... | |||||
| c122e214410a8ab5b22d4bf6a561f78d | DocumentWrite | 250 B | 2025-10-03 | 2026-01-01 | |
Introduced by DocumentWrite First Seen 2025-10-03 Last Seen 2026-01-01 Times Seen 2 Size 250 B (250 bytes) MD5 c122e214410a8ab5b22d4bf6a561f78d SHA1 1b2f4e0948cfd2b9149702d95ee03376dbd6fd97 Loading... | |||||
| a7360bf249d172ddb957e16fdb915a15 | DocumentWrite | 252 B | 2025-10-03 | 2026-01-01 | |
Introduced by DocumentWrite First Seen 2025-10-03 Last Seen 2026-01-01 Times Seen 2 Size 252 B (252 bytes) MD5 a7360bf249d172ddb957e16fdb915a15 SHA1 8bacfab5508a8f670f4ba1411c4bb58e38dfab23 Loading... | |||||
| 9dfd28ddd50108005de0e9270c201b10 | DocumentWrite | 256 B | 2025-10-03 | 2026-01-01 | |
Introduced by DocumentWrite First Seen 2025-10-03 Last Seen 2026-01-01 Times Seen 2 Size 256 B (256 bytes) MD5 9dfd28ddd50108005de0e9270c201b10 SHA1 d6057190b51ba41d3491d6b1953c8c9cac89878c Loading... | |||||
| b62b8a125a1d3cfbff55a472fbcc895b | DocumentWrite | 179 B | 2025-10-03 | 2026-01-01 | |
Introduced by DocumentWrite First Seen 2025-10-03 Last Seen 2026-01-01 Times Seen 2 Size 179 B (179 bytes) MD5 b62b8a125a1d3cfbff55a472fbcc895b SHA1 01241f267ab6fc221cb070b62c5203cfdef97490 Loading... | |||||
| 2b2c35baafec253aba06d3d7c2ca99e1 | DocumentWrite | 77 B | 2025-10-03 | 2026-01-01 | |
Introduced by DocumentWrite First Seen 2025-10-03 Last Seen 2026-01-01 Times Seen 2 Size 77 B (77 bytes) MD5 2b2c35baafec253aba06d3d7c2ca99e1 SHA1 8b96237db3911426135bc71949f063b7022d3ef4 Loading... | |||||
| 0fb7b7adc7166cbacef152ca76772058 | DocumentWrite | 226 B | 2025-10-03 | 2026-01-01 | |
Introduced by DocumentWrite First Seen 2025-10-03 Last Seen 2026-01-01 Times Seen 2 Size 226 B (226 bytes) MD5 0fb7b7adc7166cbacef152ca76772058 SHA1 ef4bcbf63da00a31b7178c01b2b73767bb52f74e Loading... | |||||
| 071c377b6b05275d7bd87ebb67326447 | DocumentWrite | 1.9 kB | 2025-06-04 | 2026-01-01 | |
Introduced by DocumentWrite First Seen 2025-06-04 Last Seen 2026-01-01 Times Seen 11 Size 1.9 kB (1909 bytes) MD5 071c377b6b05275d7bd87ebb67326447 SHA1 5ad76df2864254e98bec0421a8490c03fb61f7c1 Loading... | |||||
| 5e0d9df9f5a8af6643d7c983391d2685 | DocumentWrite | 1.9 kB | 2025-06-04 | 2026-01-01 | |
Introduced by DocumentWrite First Seen 2025-06-04 Last Seen 2026-01-01 Times Seen 11 Size 1.9 kB (1920 bytes) MD5 5e0d9df9f5a8af6643d7c983391d2685 SHA1 fb560843304613f5645141cabd376c627b4bf9b0 Loading... | |||||
| c442ea48c4732b52fb6359969c640efe | DocumentWrite | 1.9 kB | 2025-06-04 | 2026-01-01 | |
Introduced by DocumentWrite First Seen 2025-06-04 Last Seen 2026-01-01 Times Seen 11 Size 1.9 kB (1920 bytes) MD5 c442ea48c4732b52fb6359969c640efe SHA1 d3ebc1443ff6e493361a7cb746cc16a5e221e081 Loading... | |||||
| 2d692bdfbf7827bc31567515984bcd7f | DocumentWrite | 176 B | 2025-10-03 | 2026-01-01 | |
Introduced by DocumentWrite First Seen 2025-10-03 Last Seen 2026-01-01 Times Seen 2 Size 176 B (176 bytes) MD5 2d692bdfbf7827bc31567515984bcd7f SHA1 9e0d139399f7cc6fa600988de8a3558357322633 Loading... | |||||
| bfcbc89b4c7cb9c46c3bc6a1084f46ec | DocumentWrite | 228 B | 2025-10-03 | 2026-01-01 | |
Introduced by DocumentWrite First Seen 2025-10-03 Last Seen 2026-01-01 Times Seen 2 Size 228 B (228 bytes) MD5 bfcbc89b4c7cb9c46c3bc6a1084f46ec SHA1 727d426c7267b0ba0d76aa84cb49ce7721c46b04 Loading... | |||||
| 8487aa98bde3d5132de66048576db4c1 | DocumentWrite | 81 B | 2025-10-03 | 2026-01-01 | |
Introduced by DocumentWrite First Seen 2025-10-03 Last Seen 2026-01-01 Times Seen 2 Size 81 B (81 bytes) MD5 8487aa98bde3d5132de66048576db4c1 SHA1 5df452132bd6db195d037ffc65a543c078b43de0 Loading... | |||||
| 118f7b74935701b9ae7e2f6f46afcfa3 | DocumentWrite | 81 B | 2025-10-03 | 2026-01-01 | |
Introduced by DocumentWrite First Seen 2025-10-03 Last Seen 2026-01-01 Times Seen 2 Size 81 B (81 bytes) MD5 118f7b74935701b9ae7e2f6f46afcfa3 SHA1 fa2d8181745979a1af0603f80d08fcf90b7866a4 Loading... | |||||
| abef0cd68a6790e4fc44af7163f64b50 | DocumentWrite | 79 B | 2025-10-03 | 2026-01-01 | |
Introduced by DocumentWrite First Seen 2025-10-03 Last Seen 2026-01-01 Times Seen 2 Size 79 B (79 bytes) MD5 abef0cd68a6790e4fc44af7163f64b50 SHA1 e36e6fee1502bf53cffeb313be5e4c9ed126acb1 Loading... | |||||
| 1ab65e5c27af9188c2e7295d7c7fca5a | DocumentWrite | 1.9 kB | 2025-06-04 | 2026-01-01 | |
Introduced by DocumentWrite First Seen 2025-06-04 Last Seen 2026-01-01 Times Seen 11 Size 1.9 kB (1920 bytes) MD5 1ab65e5c27af9188c2e7295d7c7fca5a SHA1 f1de7321c3edee649a6f16f78f3415eef57282b1 Loading... | |||||
| 5120418c45bdfa8ed6dcc6c71a3cb8df | DocumentWrite | 228 B | 2025-10-03 | 2026-01-01 | |
Introduced by DocumentWrite First Seen 2025-10-03 Last Seen 2026-01-01 Times Seen 2 Size 228 B (228 bytes) MD5 5120418c45bdfa8ed6dcc6c71a3cb8df SHA1 2aed3af8ab2f8b9141e2e77dca246df6cae5e1f1 Loading... | |||||
| 14a37a70b9e3bde6dfe647ac600fb470 | DocumentWrite | 173 B | 2025-10-03 | 2026-01-01 | |
Introduced by DocumentWrite First Seen 2025-10-03 Last Seen 2026-01-01 Times Seen 2 Size 173 B (173 bytes) MD5 14a37a70b9e3bde6dfe647ac600fb470 SHA1 34efb32cfb0c05f4d1f9e367011697360b6af461 Loading... | |||||
| 15c2a86cb4c8145df0c61f5cdcb8f6d4 | DocumentWrite | 175 B | 2025-10-03 | 2026-01-01 | |
Introduced by DocumentWrite First Seen 2025-10-03 Last Seen 2026-01-01 Times Seen 2 Size 175 B (175 bytes) MD5 15c2a86cb4c8145df0c61f5cdcb8f6d4 SHA1 51b45cb08c4ec3eb5b934a06639e52c4475faa74 Loading... | |||||
| 357dbc600101d304b136f8175ae59d0c | DocumentWrite | 233 B | 2025-10-03 | 2026-01-01 | |
Introduced by DocumentWrite First Seen 2025-10-03 Last Seen 2026-01-01 Times Seen 2 Size 233 B (233 bytes) MD5 357dbc600101d304b136f8175ae59d0c SHA1 b2762c732e81fdd3697fd10e12922a864588d3cf Loading... | |||||
| f8a80b2991b93080edb1eb4b06c2cf83 | DocumentWrite | 256 B | 2025-10-03 | 2026-01-01 | |
Introduced by DocumentWrite First Seen 2025-10-03 Last Seen 2026-01-01 Times Seen 2 Size 256 B (256 bytes) MD5 f8a80b2991b93080edb1eb4b06c2cf83 SHA1 26f4757fd8998437a16c8434b7371360e8d90922 Loading... | |||||
| f38137016011c3b84adcd8a72d537bf5 | DocumentWrite | 79 B | 2025-10-03 | 2026-01-01 | |
Introduced by DocumentWrite First Seen 2025-10-03 Last Seen 2026-01-01 Times Seen 2 Size 79 B (79 bytes) MD5 f38137016011c3b84adcd8a72d537bf5 SHA1 43e700e3bf585a67ca13a0dfa257f867c836f29d Loading... | |||||
| 8240fe53f16d0b8c00ec967619d17f83 | DocumentWrite | 180 B | 2025-10-03 | 2026-01-01 | |
Introduced by DocumentWrite First Seen 2025-10-03 Last Seen 2026-01-01 Times Seen 2 Size 180 B (180 bytes) MD5 8240fe53f16d0b8c00ec967619d17f83 SHA1 0ca5ee3debf5f9e262222557e9044a0f1c7a7e77 Loading... | |||||
| 7cd5981f60a9f6baccf35180f80926d3 | DocumentWrite | 1.9 kB | 2025-06-04 | 2026-01-01 | |
Introduced by DocumentWrite First Seen 2025-06-04 Last Seen 2026-01-01 Times Seen 11 Size 1.9 kB (1920 bytes) MD5 7cd5981f60a9f6baccf35180f80926d3 SHA1 43526e43026b27aa3efc251de6aecaedf24a7d90 Loading... | |||||
| 4fd80c645310257e9591516c3a3052a7 | DocumentWrite | 694 B | 2026-01-01 | 2026-01-01 | |
Introduced by DocumentWrite First Seen 2026-01-01 Last Seen 2026-01-01 Times Seen 1 Size 694 B (694 bytes) MD5 4fd80c645310257e9591516c3a3052a7 SHA1 177924207b472a63ee181ca1841782f08cb474db Loading... | |||||
| baf8e995594d113239fbd807d3d0cd49 | DocumentWrite | 177 B | 2025-10-03 | 2026-01-01 | |
Introduced by DocumentWrite First Seen 2025-10-03 Last Seen 2026-01-01 Times Seen 2 Size 177 B (177 bytes) MD5 baf8e995594d113239fbd807d3d0cd49 SHA1 05f44e6cc98a4927d83424d528e477d90cd080b9 Loading... | |||||
| 0145be2d7146485df1340f5b1213f38b | DocumentWrite | 78 B | 2025-10-03 | 2026-01-01 | |
Introduced by DocumentWrite First Seen 2025-10-03 Last Seen 2026-01-01 Times Seen 2 Size 78 B (78 bytes) MD5 0145be2d7146485df1340f5b1213f38b SHA1 1ac98d2408ec9f96251b7a2a526dc2e31e70adc9 Loading... | |||||
| f92e7affda73a7e95e1b0d587f8c0358 | DocumentWrite | 253 B | 2025-10-03 | 2026-01-01 | |
Introduced by DocumentWrite First Seen 2025-10-03 Last Seen 2026-01-01 Times Seen 2 Size 253 B (253 bytes) MD5 f92e7affda73a7e95e1b0d587f8c0358 SHA1 91a913eee92c78a6227eb1219e8ecc702e0fc781 Loading... | |||||
| 40bd532a7ffe69e540f1deb398213d45 | DocumentWrite | 80 B | 2025-10-03 | 2026-01-01 | |
Introduced by DocumentWrite First Seen 2025-10-03 Last Seen 2026-01-01 Times Seen 2 Size 80 B (80 bytes) MD5 40bd532a7ffe69e540f1deb398213d45 SHA1 1145bb94f3df5ef1862d79dec39d7691bc55882c Loading... | |||||
| 317bf606ce9716e241f6fde6e1caf48c | DocumentWrite | 223 B | 2025-10-03 | 2026-01-01 | |
Introduced by DocumentWrite First Seen 2025-10-03 Last Seen 2026-01-01 Times Seen 2 Size 223 B (223 bytes) MD5 317bf606ce9716e241f6fde6e1caf48c SHA1 5181448eb832d4653b18be798f247f61167e669c Loading... | |||||
| 8bcab6fe25a943fcef99cdadf98c789a | DocumentWrite | 225 B | 2025-10-03 | 2026-01-01 | |
Introduced by DocumentWrite First Seen 2025-10-03 Last Seen 2026-01-01 Times Seen 2 Size 225 B (225 bytes) MD5 8bcab6fe25a943fcef99cdadf98c789a SHA1 780afbe589eb9f4ece86759859d5968bf3bfdc5d Loading... | |||||
| bf8b48a3411978c272b2e33b27d52555 | DocumentWrite | 1.9 kB | 2025-06-04 | 2026-01-01 | |
Introduced by DocumentWrite First Seen 2025-06-04 Last Seen 2026-01-01 Times Seen 11 Size 1.9 kB (1919 bytes) MD5 bf8b48a3411978c272b2e33b27d52555 SHA1 6e3e90456e3a068e000fe522f3a557abee821777 Loading... | |||||
| 3575dbf61877f215cc1d836414be1423 | DocumentWrite | 1.1 kB | 2026-01-01 | 2026-01-01 | |
Introduced by DocumentWrite First Seen 2026-01-01 Last Seen 2026-01-01 Times Seen 1 Size 1.1 kB (1084 bytes) MD5 3575dbf61877f215cc1d836414be1423 SHA1 e9172722c50d3557afe44e8c4058624605822e8c Loading... | |||||
| 46baa95bcbac5a8b651e48228eb08a76 | DocumentWrite | 78 B | 2025-10-03 | 2026-01-01 | |
Introduced by DocumentWrite First Seen 2025-10-03 Last Seen 2026-01-01 Times Seen 2 Size 78 B (78 bytes) MD5 46baa95bcbac5a8b651e48228eb08a76 SHA1 892583fe566af3668c278bcfd51193e834698c81 Loading... | |||||
| 470d8b8e7cab048732ce921239ba2147 | DocumentWrite | 252 B | 2025-10-03 | 2026-01-01 | |
Introduced by DocumentWrite First Seen 2025-10-03 Last Seen 2026-01-01 Times Seen 2 Size 252 B (252 bytes) MD5 470d8b8e7cab048732ce921239ba2147 SHA1 33692e345326ac9c395ed8cbf91e616278dbd388 Loading... | |||||
| 1aa608f4f01afd8bac047febf6607d18 | DocumentWrite | 230 B | 2025-10-03 | 2026-01-01 | |
Introduced by DocumentWrite First Seen 2025-10-03 Last Seen 2026-01-01 Times Seen 2 Size 230 B (230 bytes) MD5 1aa608f4f01afd8bac047febf6607d18 SHA1 cbc95e7c1e4c38480ce656cb1192b7fff4b1e57d Loading... | |||||
| 156e26c286e8a1fd699136282ac3e331 | DocumentWrite | 75 B | 2025-10-03 | 2026-01-01 | |
Introduced by DocumentWrite First Seen 2025-10-03 Last Seen 2026-01-01 Times Seen 2 Size 75 B (75 bytes) MD5 156e26c286e8a1fd699136282ac3e331 SHA1 60daf65c838b4358df6cb6fcd7b1052913357d05 Loading... | |||||
| 4f219701baec788bc18a97860b36b7e9 | DocumentWrite | 181 B | 2025-10-03 | 2026-01-01 | |
Introduced by DocumentWrite First Seen 2025-10-03 Last Seen 2026-01-01 Times Seen 2 Size 181 B (181 bytes) MD5 4f219701baec788bc18a97860b36b7e9 SHA1 5a1a910bff313e6eef10bead0eef74e0961db1d5 Loading... | |||||
| 7c7f54cd4f4a2c3a624df4cda70da59e | DocumentWrite | 255 B | 2025-10-03 | 2026-01-01 | |
Introduced by DocumentWrite First Seen 2025-10-03 Last Seen 2026-01-01 Times Seen 2 Size 255 B (255 bytes) MD5 7c7f54cd4f4a2c3a624df4cda70da59e SHA1 409159a6ba412f0bb5ab3da4a584fe28b5afba17 Loading... | |||||
| 865912de5d99c0fd083a6adb890f4f12 | DocumentWrite | 301 B | 2026-01-01 | 2026-01-01 | |
Introduced by DocumentWrite First Seen 2026-01-01 Last Seen 2026-01-01 Times Seen 1 Size 301 B (301 bytes) MD5 865912de5d99c0fd083a6adb890f4f12 SHA1 a8f7fd3a87a89125c576b088ea1f34f57ad63ceb Loading... | |||||
| 101985ccd75b10aa723f2914e3ac2efc | DocumentWrite | 226 B | 2025-10-03 | 2026-01-01 | |
Introduced by DocumentWrite First Seen 2025-10-03 Last Seen 2026-01-01 Times Seen 2 Size 226 B (226 bytes) MD5 101985ccd75b10aa723f2914e3ac2efc SHA1 f10accad4f73c988b9fc13e1cb6c84a28369d41b Loading... | |||||
| 6682730a782108bdf591b0d7e8da58d3 | DocumentWrite | 80 B | 2025-10-03 | 2026-01-01 | |
Introduced by DocumentWrite First Seen 2025-10-03 Last Seen 2026-01-01 Times Seen 2 Size 80 B (80 bytes) MD5 6682730a782108bdf591b0d7e8da58d3 SHA1 81f39100c228a9f0efc4852e83c979000a2728c2 Loading... | |||||
| f07d3954ad5b2dbc09aff9ff2a40c45e | DocumentWrite | 250 B | 2025-10-03 | 2026-01-01 | |
Introduced by DocumentWrite First Seen 2025-10-03 Last Seen 2026-01-01 Times Seen 2 Size 250 B (250 bytes) MD5 f07d3954ad5b2dbc09aff9ff2a40c45e SHA1 5af498c1c2ef9f856b72df7e0f901b5172782562 Loading... | |||||
| f01b102e6c76c53b7b73fb410c3c20ac | DocumentWrite | 222 B | 2025-10-03 | 2026-01-01 | |
Introduced by DocumentWrite First Seen 2025-10-03 Last Seen 2026-01-01 Times Seen 2 Size 222 B (222 bytes) MD5 f01b102e6c76c53b7b73fb410c3c20ac SHA1 19e6516890854f2c027a56eb4dc99edcd8e8916e Loading... | |||||
| 4b57bbd0744c2b50b626389abe37ab81 | DocumentWrite | 255 B | 2025-10-03 | 2026-01-01 | |
Introduced by DocumentWrite First Seen 2025-10-03 Last Seen 2026-01-01 Times Seen 2 Size 255 B (255 bytes) MD5 4b57bbd0744c2b50b626389abe37ab81 SHA1 b4f503c71eb03d4d51ad5ac30ba2a14775c4639f Loading... | |||||
| e8c4d4e72eb21d7e0fabe1d6c77f2e82 | DocumentWrite | 76 B | 2025-10-03 | 2026-01-01 | |
Introduced by DocumentWrite First Seen 2025-10-03 Last Seen 2026-01-01 Times Seen 2 Size 76 B (76 bytes) MD5 e8c4d4e72eb21d7e0fabe1d6c77f2e82 SHA1 77a8272d0acd8ced851b2a071fdc7b113c327fcf Loading... | |||||
| 6bca6aaeecdcf41265833b9d0f18c835 | DocumentWrite | 77 B | 2025-10-03 | 2026-01-01 | |
Introduced by DocumentWrite First Seen 2025-10-03 Last Seen 2026-01-01 Times Seen 2 Size 77 B (77 bytes) MD5 6bca6aaeecdcf41265833b9d0f18c835 SHA1 701a9825ee5581cc871fa2181f1e6cc63afe6882 Loading... | |||||
| 6880b0a32f778d48eaf2643161811e46 | DocumentWrite | 896 B | 2026-01-01 | 2026-01-01 | |
Introduced by DocumentWrite First Seen 2026-01-01 Last Seen 2026-01-01 Times Seen 1 Size 896 B (896 bytes) MD5 6880b0a32f778d48eaf2643161811e46 SHA1 6cd95754f4d040824fbc344bd0d40ac9ee31cc3b Loading... | |||||
| e8ab781c1c322e0378390a8d43812f6f | DocumentWrite | 305 B | 2024-01-01 | 2026-01-01 | |
Introduced by DocumentWrite First Seen 2024-01-01 Last Seen 2026-01-01 Times Seen 6 Size 305 B (305 bytes) MD5 e8ab781c1c322e0378390a8d43812f6f SHA1 de5bc65c2dc643e9134ceeaf8d458dcdc9e36353 Loading... | |||||
| 04870dd9bc52a526a6aa70e1e9de38cc | DocumentWrite | 228 B | 2025-10-03 | 2026-01-01 | |
Introduced by DocumentWrite First Seen 2025-10-03 Last Seen 2026-01-01 Times Seen 2 Size 228 B (228 bytes) MD5 04870dd9bc52a526a6aa70e1e9de38cc SHA1 d415783befe00031c7025c874fda5d20ea3fe4eb Loading... | |||||
| 2de8fbe991f73c6edfb5a13d8c11c7ed | DocumentWrite | 254 B | 2025-10-03 | 2026-01-01 | |
Introduced by DocumentWrite First Seen 2025-10-03 Last Seen 2026-01-01 Times Seen 2 Size 254 B (254 bytes) MD5 2de8fbe991f73c6edfb5a13d8c11c7ed SHA1 ee5360ebf69dcccbe8a20b2ff70e9e7718652314 Loading... | |||||
| 76213046c2b957be4313eecb0c9148fe | DocumentWrite | 175 B | 2025-10-03 | 2026-01-01 | |
Introduced by DocumentWrite First Seen 2025-10-03 Last Seen 2026-01-01 Times Seen 2 Size 175 B (175 bytes) MD5 76213046c2b957be4313eecb0c9148fe SHA1 032688691bdaa3ff14e7c1182697106075421c89 Loading... | |||||
| 11172ea60af0b6a4141aa74d602197ee | DocumentWrite | 254 B | 2025-10-03 | 2026-01-01 | |
Introduced by DocumentWrite First Seen 2025-10-03 Last Seen 2026-01-01 Times Seen 2 Size 254 B (254 bytes) MD5 11172ea60af0b6a4141aa74d602197ee SHA1 83153f44920e4e665fc89580ca6abbbcfe3c83a7 Loading... | |||||
| 4df3b4672dcd86bc49d2b94b60fb975e | DocumentWrite | 85 B | 2025-10-03 | 2026-01-01 | |
Introduced by DocumentWrite First Seen 2025-10-03 Last Seen 2026-01-01 Times Seen 2 Size 85 B (85 bytes) MD5 4df3b4672dcd86bc49d2b94b60fb975e SHA1 a737d1b569f826886d5657f41334cfb1db3c05f2 Loading... | |||||
| cfecf61814103c5130f5fd58ad9f46a0 | DocumentWrite | 228 B | 2025-10-03 | 2026-01-01 | |
Introduced by DocumentWrite First Seen 2025-10-03 Last Seen 2026-01-01 Times Seen 2 Size 228 B (228 bytes) MD5 cfecf61814103c5130f5fd58ad9f46a0 SHA1 32ec19dcd3f57bfeebc5a46025f26e2e3e2c8694 Loading... | |||||
| e99297baef3b53fa475ed8ee5016fb1b | DocumentWrite | 82 B | 2025-10-03 | 2026-01-01 | |
Introduced by DocumentWrite First Seen 2025-10-03 Last Seen 2026-01-01 Times Seen 2 Size 82 B (82 bytes) MD5 e99297baef3b53fa475ed8ee5016fb1b SHA1 224413cf447146628619c5a3e307e2c662082e46 Loading... | |||||
| aa247e3c87ea75bc4eec7c3dfa1a6bc9 | DocumentWrite | 178 B | 2025-10-03 | 2026-01-01 | |
Introduced by DocumentWrite First Seen 2025-10-03 Last Seen 2026-01-01 Times Seen 2 Size 178 B (178 bytes) MD5 aa247e3c87ea75bc4eec7c3dfa1a6bc9 SHA1 b65031c129630d1c7c223a3d6bdb24ba63a3a2d5 Loading... | |||||
| e397d1e904e766ce01563ab2f3493e5b | DocumentWrite | 253 B | 2025-10-03 | 2026-01-01 | |
Introduced by DocumentWrite First Seen 2025-10-03 Last Seen 2026-01-01 Times Seen 2 Size 253 B (253 bytes) MD5 e397d1e904e766ce01563ab2f3493e5b SHA1 4fdc545417c576ec3b17e5ec8a5f49a55753a5c8 Loading... | |||||
| 4b42b526ac66d0d33338341a4b341940 | DocumentWrite | 252 B | 2025-10-03 | 2026-01-01 | |
Introduced by DocumentWrite First Seen 2025-10-03 Last Seen 2026-01-01 Times Seen 2 Size 252 B (252 bytes) MD5 4b42b526ac66d0d33338341a4b341940 SHA1 6224432b607a143b5751dd4df74b67e0fb16e197 Loading... | |||||
| 9efdbd2ac7851600911427497113ffae | DocumentWrite | 1.9 kB | 2025-06-04 | 2026-01-01 | |
Introduced by DocumentWrite First Seen 2025-06-04 Last Seen 2026-01-01 Times Seen 11 Size 1.9 kB (1920 bytes) MD5 9efdbd2ac7851600911427497113ffae SHA1 4bf08b82a98ec81fa4d3e9ab155ef07447d11a0a Loading... | |||||
| 42748e23c392e98565d024d7bcd4a381 | DocumentWrite | 228 B | 2025-10-03 | 2026-01-01 | |
Introduced by DocumentWrite First Seen 2025-10-03 Last Seen 2026-01-01 Times Seen 2 Size 228 B (228 bytes) MD5 42748e23c392e98565d024d7bcd4a381 SHA1 cebbadf9f540dfa48beb02640ec162bace70b2f7 Loading... | |||||
| d1cb7241d4d675f234e9c81b0dfe94cc | DocumentWrite | 249 B | 2025-10-03 | 2026-01-01 | |
Introduced by DocumentWrite First Seen 2025-10-03 Last Seen 2026-01-01 Times Seen 2 Size 249 B (249 bytes) MD5 d1cb7241d4d675f234e9c81b0dfe94cc SHA1 1248db51052da5564707ea1982ccc1b78838b151 Loading... | |||||
| 97ef58aeb3a0c4e804d78ea6059c310a | DocumentWrite | 177 B | 2025-10-03 | 2026-01-01 | |
Introduced by DocumentWrite First Seen 2025-10-03 Last Seen 2026-01-01 Times Seen 2 Size 177 B (177 bytes) MD5 97ef58aeb3a0c4e804d78ea6059c310a SHA1 59e2c90710ae439e9854d803ea2217ebdce12fbb Loading... | |||||
| 3c7615712dae4d5b9e58bd2d8040fb2e | DocumentWrite | 229 B | 2025-10-03 | 2026-01-01 | |
Introduced by DocumentWrite First Seen 2025-10-03 Last Seen 2026-01-01 Times Seen 2 Size 229 B (229 bytes) MD5 3c7615712dae4d5b9e58bd2d8040fb2e SHA1 a0c99b7f798d439877fc18a1274ac8114e4a5791 Loading... | |||||
| 12104dfc416abdf7d14a91cbf763f8b1 | DocumentWrite | 79 B | 2025-10-03 | 2026-01-01 | |
Introduced by DocumentWrite First Seen 2025-10-03 Last Seen 2026-01-01 Times Seen 2 Size 79 B (79 bytes) MD5 12104dfc416abdf7d14a91cbf763f8b1 SHA1 83d0a2cd71bd904021bbfb6e9e3839295ae193d2 Loading... | |||||
| afa68756ec0d2b0f329dd9c78f439ef3 | DocumentWrite | 78 B | 2025-10-03 | 2026-01-01 | |
Introduced by DocumentWrite First Seen 2025-10-03 Last Seen 2026-01-01 Times Seen 2 Size 78 B (78 bytes) MD5 afa68756ec0d2b0f329dd9c78f439ef3 SHA1 7a05252fbde7aee464346916c42c7d568b7b12b4 Loading... | |||||
| 7a592f45f48caf55b5e5f985353f8dc7 | DocumentWrite | 368 B | 2025-10-03 | 2026-01-01 | |
Introduced by DocumentWrite First Seen 2025-10-03 Last Seen 2026-01-01 Times Seen 2 Size 368 B (368 bytes) MD5 7a592f45f48caf55b5e5f985353f8dc7 SHA1 0d0a05bcd15647e9ddde7f6c6ecf1f9515b27f8c Loading... | |||||
| ebda7b240bb20fc0a6f6f81b3c9e6d05 | DocumentWrite | 1.5 kB | 2026-01-01 | 2026-02-20 | |
Introduced by DocumentWrite First Seen 2026-01-01 Last Seen 2026-02-20 Times Seen 2 Size 1.5 kB (1503 bytes) MD5 ebda7b240bb20fc0a6f6f81b3c9e6d05 SHA1 6ee60834960f5bd35c31f2b8780706519c205c89 Loading... | |||||
| 9318f41b0426e7ba4eda920eb6f90232 | DocumentWrite | 322 B | 2024-01-01 | 2026-03-30 | |
Introduced by DocumentWrite First Seen 2024-01-01 Last Seen 2026-03-30 Times Seen 122 Size 322 B (322 bytes) MD5 9318f41b0426e7ba4eda920eb6f90232 SHA1 2f9f6a8d67f60b20770be5872f771fe2a91f7750 Loading... | |||||
| e683a01590e52331cf77a0790a395b6e | DocumentWrite | 173 B | 2025-10-03 | 2026-01-01 | |
Introduced by DocumentWrite First Seen 2025-10-03 Last Seen 2026-01-01 Times Seen 2 Size 173 B (173 bytes) MD5 e683a01590e52331cf77a0790a395b6e SHA1 d6d3c0951faa5594718053f083f767cd0c0ac2d3 Loading... | |||||
| 942bd69db123e08df28811d69f16fdb9 | DocumentWrite | 257 B | 2025-10-03 | 2026-01-01 | |
Introduced by DocumentWrite First Seen 2025-10-03 Last Seen 2026-01-01 Times Seen 2 Size 257 B (257 bytes) MD5 942bd69db123e08df28811d69f16fdb9 SHA1 6daaabdfad369476eaab21a02e541f3394c03814 Loading... | |||||
| 59e215f7fd682e36391242b4312676a4 | DocumentWrite | 252 B | 2025-10-03 | 2026-01-01 | |
Introduced by DocumentWrite First Seen 2025-10-03 Last Seen 2026-01-01 Times Seen 2 Size 252 B (252 bytes) MD5 59e215f7fd682e36391242b4312676a4 SHA1 fc6e014f40bcc51c578086b07797749626e4a61c Loading... | |||||
| 00c949f5f9ebb316be084694d3356deb | DocumentWrite | 226 B | 2025-10-03 | 2026-01-01 | |
Introduced by DocumentWrite First Seen 2025-10-03 Last Seen 2026-01-01 Times Seen 2 Size 226 B (226 bytes) MD5 00c949f5f9ebb316be084694d3356deb SHA1 6f2d428efba9a70de53b8934eb9f45aba8ec2717 Loading... | |||||
| f59baf612e0f2610a6d8edd45cc4c884 | DocumentWrite | 230 B | 2025-10-03 | 2026-01-01 | |
Introduced by DocumentWrite First Seen 2025-10-03 Last Seen 2026-01-01 Times Seen 2 Size 230 B (230 bytes) MD5 f59baf612e0f2610a6d8edd45cc4c884 SHA1 00391d4861c4342045290c89c6464125b799b4b7 Loading... | |||||
| 955b5dbac5d82889b21d972516a4035f | DocumentWrite | 1.9 kB | 2025-06-04 | 2026-01-01 | |
Introduced by DocumentWrite First Seen 2025-06-04 Last Seen 2026-01-01 Times Seen 11 Size 1.9 kB (1920 bytes) MD5 955b5dbac5d82889b21d972516a4035f SHA1 ec36b70709f42b8f42eb809a83ad5203417ff610 Loading... | |||||
| ed26e12ef8a5959634b1f2ecc7b14e9a | DocumentWrite | 177 B | 2025-10-03 | 2026-01-01 | |
Introduced by DocumentWrite First Seen 2025-10-03 Last Seen 2026-01-01 Times Seen 2 Size 177 B (177 bytes) MD5 ed26e12ef8a5959634b1f2ecc7b14e9a SHA1 dc872cdcd2a88f4affe4a15d78c8842eb38176b4 Loading... | |||||
| 11fe415b34c27aceadeebe0088cfc441 | DocumentWrite | 229 B | 2025-10-03 | 2026-01-01 | |
Introduced by DocumentWrite First Seen 2025-10-03 Last Seen 2026-01-01 Times Seen 2 Size 229 B (229 bytes) MD5 11fe415b34c27aceadeebe0088cfc441 SHA1 d6d6a42b47aceaf2247d11bfd992bd55fd1e1877 Loading... | |||||
| fa84596401e02abfa0b95ebd7fea880d | DocumentWrite | 83 B | 2025-10-03 | 2026-01-01 | |
Introduced by DocumentWrite First Seen 2025-10-03 Last Seen 2026-01-01 Times Seen 2 Size 83 B (83 bytes) MD5 fa84596401e02abfa0b95ebd7fea880d SHA1 4c24324e1d08a1ba067d7d0a4a0f9849a67a6f6f Loading... | |||||
| 4521ea6cfde92c90cc059d9135515764 | DocumentWrite | 252 B | 2025-10-03 | 2026-01-01 | |
Introduced by DocumentWrite First Seen 2025-10-03 Last Seen 2026-01-01 Times Seen 2 Size 252 B (252 bytes) MD5 4521ea6cfde92c90cc059d9135515764 SHA1 36abe0288502bac828d0933a8aa379d8841b80c4 Loading... | |||||
| a88044c56c658210f97f4be03a62506d | DocumentWrite | 258 B | 2025-10-03 | 2026-01-01 | |
Introduced by DocumentWrite First Seen 2025-10-03 Last Seen 2026-01-01 Times Seen 2 Size 258 B (258 bytes) MD5 a88044c56c658210f97f4be03a62506d SHA1 a77bcd300cb445af239f8abfec1c290bcaca37ea Loading... | |||||
| 44bbddb4dfa005f5fddf9876e946193f | DocumentWrite | 255 B | 2025-10-03 | 2026-01-01 | |
Introduced by DocumentWrite First Seen 2025-10-03 Last Seen 2026-01-01 Times Seen 2 Size 255 B (255 bytes) MD5 44bbddb4dfa005f5fddf9876e946193f SHA1 b565d08eb4cd6bdb5322d135acf3a927ab885006 Loading... | |||||
| 0cb9df0df9a374433360226cc5fbb827 | DocumentWrite | 223 B | 2025-10-03 | 2026-01-01 | |
Introduced by DocumentWrite First Seen 2025-10-03 Last Seen 2026-01-01 Times Seen 2 Size 223 B (223 bytes) MD5 0cb9df0df9a374433360226cc5fbb827 SHA1 a21b83b3f9bd84840a142302be4a206e6622d011 Loading... | |||||
| 283521069e6a3e9f842c3ba20bf01315 | DocumentWrite | 1.9 kB | 2025-06-04 | 2026-01-01 | |
Introduced by DocumentWrite First Seen 2025-06-04 Last Seen 2026-01-01 Times Seen 11 Size 1.9 kB (1910 bytes) MD5 283521069e6a3e9f842c3ba20bf01315 SHA1 2779479b8f6ac629fa88fdd59a21ad99e44cc26e Loading... | |||||
| c3a072f26867ffb0ee02193734802612 | DocumentWrite | 180 B | 2025-10-03 | 2026-01-01 | |
Introduced by DocumentWrite First Seen 2025-10-03 Last Seen 2026-01-01 Times Seen 2 Size 180 B (180 bytes) MD5 c3a072f26867ffb0ee02193734802612 SHA1 3c22f8504886d3656322c10e3a370a10061ee7c1 Loading... | |||||
| e2515c10aa68e0415cb85ea1728e47f2 | DocumentWrite | 252 B | 2025-10-03 | 2026-01-01 | |
Introduced by DocumentWrite First Seen 2025-10-03 Last Seen 2026-01-01 Times Seen 2 Size 252 B (252 bytes) MD5 e2515c10aa68e0415cb85ea1728e47f2 SHA1 5b467d47013703b755482048de832affb18b207f Loading... | |||||
| 47ba8f15b4011ec6a4b688fee8df337b | DocumentWrite | 81 B | 2025-10-03 | 2026-01-01 | |
Introduced by DocumentWrite First Seen 2025-10-03 Last Seen 2026-01-01 Times Seen 2 Size 81 B (81 bytes) MD5 47ba8f15b4011ec6a4b688fee8df337b SHA1 def378e7cda9eebd9ceaa186659d2cfb1ed6ce4a Loading... | |||||
| 0df92e502221d4ffe5657db495211485 | DocumentWrite | 226 B | 2025-10-03 | 2026-01-01 | |
Introduced by DocumentWrite First Seen 2025-10-03 Last Seen 2026-01-01 Times Seen 2 Size 226 B (226 bytes) MD5 0df92e502221d4ffe5657db495211485 SHA1 b178db550051c0779d29aaab87cd1347ea162532 Loading... | |||||
| d48c2041d0443c3bf514640e6b1d07e9 | DocumentWrite | 228 B | 2025-10-03 | 2026-01-01 | |
Introduced by DocumentWrite First Seen 2025-10-03 Last Seen 2026-01-01 Times Seen 2 Size 228 B (228 bytes) MD5 d48c2041d0443c3bf514640e6b1d07e9 SHA1 6f017883ae6fd98af244b4ca109b97caaa60a18c Loading... | |||||
| 3f53cae55bc3d0ec837e6d4f3a72b1cd | DocumentWrite | 77 B | 2025-10-03 | 2026-01-01 | |
Introduced by DocumentWrite First Seen 2025-10-03 Last Seen 2026-01-01 Times Seen 2 Size 77 B (77 bytes) MD5 3f53cae55bc3d0ec837e6d4f3a72b1cd SHA1 8932ab5654285d75b14e6aff73cd9421619ad086 Loading... | |||||
| 4bfc8765d09df2b09595565bc8efa986 | DocumentWrite | 256 B | 2025-10-03 | 2026-01-01 | |
Introduced by DocumentWrite First Seen 2025-10-03 Last Seen 2026-01-01 Times Seen 2 Size 256 B (256 bytes) MD5 4bfc8765d09df2b09595565bc8efa986 SHA1 6b67f89767589ae81d84f872c90d6b44dea6d547 Loading... | |||||
| 74f1ac6e206b3965fc0b843431f84936 | DocumentWrite | 1.9 kB | 2025-06-04 | 2026-01-01 | |
Introduced by DocumentWrite First Seen 2025-06-04 Last Seen 2026-01-01 Times Seen 11 Size 1.9 kB (1919 bytes) MD5 74f1ac6e206b3965fc0b843431f84936 SHA1 c29b5710f2f4ccb57fd40da2e1dc74728ac12e9c Loading... | |||||
| 192bab2f453c3cef8b9eb46f65c2c329 | DocumentWrite | 1.9 kB | 2025-06-04 | 2026-01-01 | |
Introduced by DocumentWrite First Seen 2025-06-04 Last Seen 2026-01-01 Times Seen 11 Size 1.9 kB (1914 bytes) MD5 192bab2f453c3cef8b9eb46f65c2c329 SHA1 e7f0feba531e927da81824cde7c22a4bf39dd664 Loading... | |||||
| 87d4fbd41ea46c07c0afa23a33787ff3 | DocumentWrite | 1.9 kB | 2025-06-04 | 2026-01-01 | |
Introduced by DocumentWrite First Seen 2025-06-04 Last Seen 2026-01-01 Times Seen 11 Size 1.9 kB (1920 bytes) MD5 87d4fbd41ea46c07c0afa23a33787ff3 SHA1 d211fab8b781383a73d1600504a3846f53bd977b Loading... | |||||
| 70e44e1c58ec056400f8f1a3b6ec1648 | DocumentWrite | 1.9 kB | 2025-06-04 | 2026-01-01 | |
Introduced by DocumentWrite First Seen 2025-06-04 Last Seen 2026-01-01 Times Seen 11 Size 1.9 kB (1920 bytes) MD5 70e44e1c58ec056400f8f1a3b6ec1648 SHA1 77c3b249c75b2d08f7d5743e5b9377dc976e728a Loading... | |||||
| 3d3b98104c7f91b64e78328915cd08a3 | DocumentWrite | 849 B | 2026-01-01 | 2026-01-01 | |
Introduced by DocumentWrite First Seen 2026-01-01 Last Seen 2026-01-01 Times Seen 1 Size 849 B (849 bytes) MD5 3d3b98104c7f91b64e78328915cd08a3 SHA1 ff0339a2c82fab264acb96f602bcf5cc61fbd504 Loading... | |||||
| 0803b3f2ae77b0acfc425734770c75a9 | DocumentWrite | 129 B | 2025-10-03 | 2026-01-01 | |
Introduced by DocumentWrite First Seen 2025-10-03 Last Seen 2026-01-01 Times Seen 2 Size 129 B (129 bytes) MD5 0803b3f2ae77b0acfc425734770c75a9 SHA1 a7a9f90180970dcf58238ccdd3d80010a2e42634 Loading... | |||||
| 99d24173876cd2a0cad888ac8bc3ddc4 | DocumentWrite | 261 B | 2025-10-03 | 2026-01-01 | |
Introduced by DocumentWrite First Seen 2025-10-03 Last Seen 2026-01-01 Times Seen 2 Size 261 B (261 bytes) MD5 99d24173876cd2a0cad888ac8bc3ddc4 SHA1 03f33a6e72c287aef062699fa2b730b09aa00972 Loading... | |||||
| ef31898a471f32777c69c516c8a106a0 | DocumentWrite | 82 B | 2025-10-03 | 2026-01-01 | |
Introduced by DocumentWrite First Seen 2025-10-03 Last Seen 2026-01-01 Times Seen 2 Size 82 B (82 bytes) MD5 ef31898a471f32777c69c516c8a106a0 SHA1 1fa725094e0ca72ecce7058a7357b1f85ff29b19 Loading... | |||||
| c60c2be59eef53a57726635e1bc85764 | DocumentWrite | 1.9 kB | 2025-06-04 | 2026-01-01 | |
Introduced by DocumentWrite First Seen 2025-06-04 Last Seen 2026-01-01 Times Seen 11 Size 1.9 kB (1920 bytes) MD5 c60c2be59eef53a57726635e1bc85764 SHA1 df12f99cbd87d3f1ff1d0faa98ffe1a1a5e27c94 Loading... | |||||
| 2db6a95d392a281f0ad5ed96e528a386 | DocumentWrite | 77 B | 2025-10-03 | 2026-01-01 | |
Introduced by DocumentWrite First Seen 2025-10-03 Last Seen 2026-01-01 Times Seen 2 Size 77 B (77 bytes) MD5 2db6a95d392a281f0ad5ed96e528a386 SHA1 e1eaee6e12b46873fd00fe2bb6680bca4786639d Loading... | |||||
| bba78851c700c8596f4e2612c539bef3 | DocumentWrite | 33 B | 2025-10-03 | 2026-01-01 | |
Introduced by DocumentWrite First Seen 2025-10-03 Last Seen 2026-01-01 Times Seen 2 Size 33 B (33 bytes) MD5 bba78851c700c8596f4e2612c539bef3 SHA1 ecd8eb413d71fb923c5426fd2570c84104dae24d Loading... | |||||
| 3cb8f175f09d98be6c38c585b60fcfc7 | DocumentWrite | 84 B | 2025-10-03 | 2026-01-01 | |
Introduced by DocumentWrite First Seen 2025-10-03 Last Seen 2026-01-01 Times Seen 2 Size 84 B (84 bytes) MD5 3cb8f175f09d98be6c38c585b60fcfc7 SHA1 4d8b5eaee97166f8c7d17d7aad7ceeb646dd1ab9 Loading... | |||||
| d4f439254366a26fdf7ddbee8c375ab6 | DocumentWrite | 174 B | 2025-10-03 | 2026-01-01 | |
Introduced by DocumentWrite First Seen 2025-10-03 Last Seen 2026-01-01 Times Seen 2 Size 174 B (174 bytes) MD5 d4f439254366a26fdf7ddbee8c375ab6 SHA1 85f677299bd3262e855b87fb505fe658c4445115 Loading... | |||||
| 01e6b7e447c8ea6ee17c9995d2fb4153 | DocumentWrite | 177 B | 2025-10-03 | 2026-01-01 | |
Introduced by DocumentWrite First Seen 2025-10-03 Last Seen 2026-01-01 Times Seen 2 Size 177 B (177 bytes) MD5 01e6b7e447c8ea6ee17c9995d2fb4153 SHA1 a224d102e13eff63c80a126789a8bae71da5e50c Loading... | |||||
| feb44f5fae3500d92e0ea86ca94719c6 | DocumentWrite | 174 B | 2025-10-03 | 2026-01-01 | |
Introduced by DocumentWrite First Seen 2025-10-03 Last Seen 2026-01-01 Times Seen 2 Size 174 B (174 bytes) MD5 feb44f5fae3500d92e0ea86ca94719c6 SHA1 81feaa8a74c654ff96c8d011104f4cd4517031f9 Loading... | |||||
| f6d93a3bec5d322f27eab2eba4f8d166 | DocumentWrite | 258 B | 2025-10-03 | 2026-01-01 | |
Introduced by DocumentWrite First Seen 2025-10-03 Last Seen 2026-01-01 Times Seen 2 Size 258 B (258 bytes) MD5 f6d93a3bec5d322f27eab2eba4f8d166 SHA1 2d09dd557830b44d1ce3bd4529ae13da9ac9737c Loading... | |||||
| 19060c876c375afed49c32b582885523 | DocumentWrite | 1.9 kB | 2025-06-04 | 2026-01-01 | |
Introduced by DocumentWrite First Seen 2025-06-04 Last Seen 2026-01-01 Times Seen 11 Size 1.9 kB (1920 bytes) MD5 19060c876c375afed49c32b582885523 SHA1 2ce05dc6052cc0c75071979d89c53760bf7fc248 Loading... | |||||
| c10b2f0a8441f568be92cc9afa252d5c | DocumentWrite | 75 B | 2025-10-03 | 2026-01-01 | |
Introduced by DocumentWrite First Seen 2025-10-03 Last Seen 2026-01-01 Times Seen 2 Size 75 B (75 bytes) MD5 c10b2f0a8441f568be92cc9afa252d5c SHA1 1234a76803ea836d1d4fc5f510357b893e24af0d Loading... | |||||
| f1bd36d880c34c33b8e217312396abf4 | DocumentWrite | 251 B | 2025-10-03 | 2026-01-01 | |
Introduced by DocumentWrite First Seen 2025-10-03 Last Seen 2026-01-01 Times Seen 2 Size 251 B (251 bytes) MD5 f1bd36d880c34c33b8e217312396abf4 SHA1 cc36048d534a8251822b94ab7508514e61f6c098 Loading... | |||||
| e49e60ab2e2f4dabb5e3af02fb94b088 | DocumentWrite | 181 B | 2025-10-03 | 2026-01-01 | |
Introduced by DocumentWrite First Seen 2025-10-03 Last Seen 2026-01-01 Times Seen 2 Size 181 B (181 bytes) MD5 e49e60ab2e2f4dabb5e3af02fb94b088 SHA1 9e1af2b16dbb8f3eaf22bdadc91e9f6aa69f2a70 Loading... | |||||
| 1b873fc404401eb630f7a3a9985cfddd | DocumentWrite | 226 B | 2025-10-03 | 2026-01-01 | |
Introduced by DocumentWrite First Seen 2025-10-03 Last Seen 2026-01-01 Times Seen 2 Size 226 B (226 bytes) MD5 1b873fc404401eb630f7a3a9985cfddd SHA1 4217ff500a2a617b7202ce5c0972017e0b7b40a1 Loading... | |||||
| 69d0b6f16f0a4d8dbc21ef4850fb013c | DocumentWrite | 74 B | 2025-10-03 | 2026-01-01 | |
Introduced by DocumentWrite First Seen 2025-10-03 Last Seen 2026-01-01 Times Seen 2 Size 74 B (74 bytes) MD5 69d0b6f16f0a4d8dbc21ef4850fb013c SHA1 9cfc6c96797072c5b1fb63c8cc1b37e59cbe396e Loading... | |||||
| 7035b19997d4bc80692aca03cc87d480 | DocumentWrite | 175 B | 2025-10-03 | 2026-01-01 | |
Introduced by DocumentWrite First Seen 2025-10-03 Last Seen 2026-01-01 Times Seen 2 Size 175 B (175 bytes) MD5 7035b19997d4bc80692aca03cc87d480 SHA1 f4252b95b9d25943d25a4c5ec0d90bfe2c13eb7b Loading... | |||||
| 710fc7ded49ba6a62dda7d61637bb876 | DocumentWrite | 176 B | 2025-10-03 | 2026-01-01 | |
Introduced by DocumentWrite First Seen 2025-10-03 Last Seen 2026-01-01 Times Seen 2 Size 176 B (176 bytes) MD5 710fc7ded49ba6a62dda7d61637bb876 SHA1 84fc995785969f55b9d4818d30c975f4f6d737f9 Loading... | |||||
| 499503ea5de7b980bb74960b983942b7 | DocumentWrite | 1.9 kB | 2025-06-04 | 2026-01-01 | |
Introduced by DocumentWrite First Seen 2025-06-04 Last Seen 2026-01-01 Times Seen 11 Size 1.9 kB (1919 bytes) MD5 499503ea5de7b980bb74960b983942b7 SHA1 b6b5a7915ac88fd433e3c4acd0453d50a80df5f1 Loading... | |||||
| 4a410d07e52e3340896a8976e04cdcf8 | DocumentWrite | 252 B | 2025-10-03 | 2026-01-01 | |
Introduced by DocumentWrite First Seen 2025-10-03 Last Seen 2026-01-01 Times Seen 2 Size 252 B (252 bytes) MD5 4a410d07e52e3340896a8976e04cdcf8 SHA1 96cef91c7203cc650274af2b65ec65fb5f0ad6a0 Loading... | |||||
| 998c1bb3fd49507eedf492758d4f3d22 | DocumentWrite | 175 B | 2025-10-03 | 2026-01-01 | |
Introduced by DocumentWrite First Seen 2025-10-03 Last Seen 2026-01-01 Times Seen 2 Size 175 B (175 bytes) MD5 998c1bb3fd49507eedf492758d4f3d22 SHA1 4924f1bcc45a4fd7b80bde3181f449cf4c4325ab Loading... | |||||
| 993b74e376daea93285bcf838ec07666 | DocumentWrite | 85 B | 2025-10-03 | 2026-01-01 | |
Introduced by DocumentWrite First Seen 2025-10-03 Last Seen 2026-01-01 Times Seen 2 Size 85 B (85 bytes) MD5 993b74e376daea93285bcf838ec07666 SHA1 69840ae28401fe1b6e268b5193c845fcd793dacb Loading... | |||||
| b5257a1a013cac91964cce4eca3f281b | DocumentWrite | 77 B | 2025-10-03 | 2026-01-01 | |
Introduced by DocumentWrite First Seen 2025-10-03 Last Seen 2026-01-01 Times Seen 2 Size 77 B (77 bytes) MD5 b5257a1a013cac91964cce4eca3f281b SHA1 2ed2629f4fe8a9dddb10baa17dd534f2caf80de2 Loading... | |||||
| f2d8808df299db3ecebe303df8822091 | DocumentWrite | 186 B | 2025-10-03 | 2026-01-01 | |
Introduced by DocumentWrite First Seen 2025-10-03 Last Seen 2026-01-01 Times Seen 2 Size 186 B (186 bytes) MD5 f2d8808df299db3ecebe303df8822091 SHA1 587a51f1cf8d166ee4efd09bc185cfb89faa1185 Loading... | |||||
| 1bb8f8185eaa64b95702806588165e9e | DocumentWrite | 259 B | 2025-10-03 | 2026-01-01 | |
Introduced by DocumentWrite First Seen 2025-10-03 Last Seen 2026-01-01 Times Seen 2 Size 259 B (259 bytes) MD5 1bb8f8185eaa64b95702806588165e9e SHA1 d197058201cfdd68a496747d16ba2cbadafc8b6f Loading... | |||||
| c5cb6b389111fbda08412c838b25f253 | DocumentWrite | 173 B | 2025-10-03 | 2026-01-01 | |
Introduced by DocumentWrite First Seen 2025-10-03 Last Seen 2026-01-01 Times Seen 2 Size 173 B (173 bytes) MD5 c5cb6b389111fbda08412c838b25f253 SHA1 e2a4db83999c7440a8dd0613ce7b363b58492ece Loading... | |||||
| 97a0a4b02e1d56aa06178bc580394d98 | DocumentWrite | 229 B | 2025-10-03 | 2026-01-01 | |
Introduced by DocumentWrite First Seen 2025-10-03 Last Seen 2026-01-01 Times Seen 2 Size 229 B (229 bytes) MD5 97a0a4b02e1d56aa06178bc580394d98 SHA1 c71becb61fd8cd5e8d7406616f4911685df9485f Loading... | |||||
| c6dada116dda727c80e189cbac4743c0 | DocumentWrite | 227 B | 2025-10-03 | 2026-01-01 | |
Introduced by DocumentWrite First Seen 2025-10-03 Last Seen 2026-01-01 Times Seen 2 Size 227 B (227 bytes) MD5 c6dada116dda727c80e189cbac4743c0 SHA1 2ebfefe9b2eb09a9e593c79f2b4a5eb2995f431d Loading... | |||||
| 47568ad7e178b0e36ca3d4ea99ebea20 | DocumentWrite | 177 B | 2025-10-03 | 2026-01-01 | |
Introduced by DocumentWrite First Seen 2025-10-03 Last Seen 2026-01-01 Times Seen 2 Size 177 B (177 bytes) MD5 47568ad7e178b0e36ca3d4ea99ebea20 SHA1 9f7ee8680371914ef0715d39c50bf1169d732c13 Loading... | |||||
| cc3ef4f17c3a57bdefa7908a2ae01c24 | DocumentWrite | 1.9 kB | 2025-06-04 | 2026-01-01 | |
Introduced by DocumentWrite First Seen 2025-06-04 Last Seen 2026-01-01 Times Seen 11 Size 1.9 kB (1920 bytes) MD5 cc3ef4f17c3a57bdefa7908a2ae01c24 SHA1 8bb783fcf86ec83bee6f9116f0e430c3df51a68a Loading... | |||||
| 57ae3f97f62f96c3a7becd1c36dfcc24 | DocumentWrite | 1.9 kB | 2025-06-04 | 2026-01-01 | |
Introduced by DocumentWrite First Seen 2025-06-04 Last Seen 2026-01-01 Times Seen 11 Size 1.9 kB (1920 bytes) MD5 57ae3f97f62f96c3a7becd1c36dfcc24 SHA1 fe1c523daab7dfd364d58a16296d103d4d45f56e Loading... | |||||
| 4c91290d8a95a7f2cc9b585d3728fc69 | DocumentWrite | 1.9 kB | 2025-06-04 | 2026-01-01 | |
Introduced by DocumentWrite First Seen 2025-06-04 Last Seen 2026-01-01 Times Seen 11 Size 1.9 kB (1918 bytes) MD5 4c91290d8a95a7f2cc9b585d3728fc69 SHA1 7b91d37e4ed44bf0667e7e5bc6e910475443a52a Loading... | |||||
| d2d38201662c3f2c82a7cc5b049ea443 | DocumentWrite | 78 B | 2025-10-03 | 2026-01-01 | |
Introduced by DocumentWrite First Seen 2025-10-03 Last Seen 2026-01-01 Times Seen 2 Size 78 B (78 bytes) MD5 d2d38201662c3f2c82a7cc5b049ea443 SHA1 6e5b4da0ad06dca7f8fcc3dc53f8acf528c37e9c Loading... | |||||
| 7485c3f6470ccd321a1eea14c1ed7c34 | DocumentWrite | 261 B | 2025-10-03 | 2026-01-01 | |
Introduced by DocumentWrite First Seen 2025-10-03 Last Seen 2026-01-01 Times Seen 2 Size 261 B (261 bytes) MD5 7485c3f6470ccd321a1eea14c1ed7c34 SHA1 1022b53e1dc257f21a078f445070d164ac1e753f Loading... | |||||
| 6c6153cc83669f54198c42677cec4406 | DocumentWrite | 229 B | 2025-10-03 | 2026-01-01 | |
Introduced by DocumentWrite First Seen 2025-10-03 Last Seen 2026-01-01 Times Seen 2 Size 229 B (229 bytes) MD5 6c6153cc83669f54198c42677cec4406 SHA1 77bb4936d03a3d635cb7bf57d25239e44a71462f Loading... | |||||
| 0f46802a1c7935517b8a084352092bfd | DocumentWrite | 132 B | 2025-10-03 | 2026-01-01 | |
Introduced by DocumentWrite First Seen 2025-10-03 Last Seen 2026-01-01 Times Seen 2 Size 132 B (132 bytes) MD5 0f46802a1c7935517b8a084352092bfd SHA1 54313c5349f6fe9a07c19580e1188fddc69f9bb2 Loading... | |||||
| 8e1581ef2b748a7e31b1818ee8b50560 | DocumentWrite | 164 B | 2024-08-19 | 2026-01-01 | |
Introduced by DocumentWrite First Seen 2024-08-19 Last Seen 2026-01-01 Times Seen 3 Size 164 B (164 bytes) MD5 8e1581ef2b748a7e31b1818ee8b50560 SHA1 621d834283c1a9765a36d0470fa921caeefe3749 Loading... | |||||
| 8e25d1f62c7306491d44a384ed845356 | DocumentWrite | 180 B | 2024-12-26 | 2026-01-01 | |
Introduced by DocumentWrite First Seen 2024-12-26 Last Seen 2026-01-01 Times Seen 45 Size 180 B (180 bytes) MD5 8e25d1f62c7306491d44a384ed845356 SHA1 c4324580e0a6825fdbd6e04962565f31ed4cd864 Loading... | |||||
| 73267444f1ebc253b0e2d4022f4486cc | DocumentWrite | 1.9 kB | 2025-06-04 | 2026-01-01 | |
Introduced by DocumentWrite First Seen 2025-06-04 Last Seen 2026-01-01 Times Seen 11 Size 1.9 kB (1920 bytes) MD5 73267444f1ebc253b0e2d4022f4486cc SHA1 96b745b930aa3919ca3e7409f6c48f1d3d385d59 Loading... | |||||
| f9b66b56be63eb2b31d8ae26d8c75e1f | DocumentWrite | 1.9 kB | 2025-06-04 | 2026-01-01 | |
Introduced by DocumentWrite First Seen 2025-06-04 Last Seen 2026-01-01 Times Seen 11 Size 1.9 kB (1919 bytes) MD5 f9b66b56be63eb2b31d8ae26d8c75e1f SHA1 283da2c32960aeffc91137abe3396ad44d08b8f9 Loading... | |||||
| 98612bc1a475acb2f7ea1ddc3a52bfec | DocumentWrite | 1.9 kB | 2025-06-04 | 2026-01-01 | |
Introduced by DocumentWrite First Seen 2025-06-04 Last Seen 2026-01-01 Times Seen 11 Size 1.9 kB (1913 bytes) MD5 98612bc1a475acb2f7ea1ddc3a52bfec SHA1 ad77a5f68a71f735c549e9add6d789fcc15566e7 Loading... | |||||
| c793279c8472e9b1358e72657020ef1c | DocumentWrite | 232 B | 2025-10-03 | 2026-01-01 | |
Introduced by DocumentWrite First Seen 2025-10-03 Last Seen 2026-01-01 Times Seen 2 Size 232 B (232 bytes) MD5 c793279c8472e9b1358e72657020ef1c SHA1 48c98c2a7ece5f5750fb5c240e4185b13e1f5837 Loading... | |||||
| 6f56ed40bcd0c9efd894a7f0e5ddd844 | DocumentWrite | 176 B | 2025-10-03 | 2026-01-01 | |
Introduced by DocumentWrite First Seen 2025-10-03 Last Seen 2026-01-01 Times Seen 2 Size 176 B (176 bytes) MD5 6f56ed40bcd0c9efd894a7f0e5ddd844 SHA1 7f34bf6d8c2482ba062e3055dfe7036fdef295a9 Loading... | |||||
| 6b7b37c35f489555ec124255c80bd819 | DocumentWrite | 181 B | 2025-10-03 | 2026-01-01 | |
Introduced by DocumentWrite First Seen 2025-10-03 Last Seen 2026-01-01 Times Seen 2 Size 181 B (181 bytes) MD5 6b7b37c35f489555ec124255c80bd819 SHA1 88d9fb42d13fec8a521dec8fb5484a05e28b1eff Loading... | |||||
| 77bf324012af33b7f45d004813e04591 | DocumentWrite | 801 B | 2025-10-03 | 2026-01-01 | |
Introduced by DocumentWrite First Seen 2025-10-03 Last Seen 2026-01-01 Times Seen 2 Size 801 B (801 bytes) MD5 77bf324012af33b7f45d004813e04591 SHA1 0fb436f0fde9174522981a14b12ef6a4e6369745 Loading... | |||||
| 085c51e389012624af2a54dcd4b0c5a4 | DocumentWrite | 1.9 kB | 2025-06-04 | 2026-01-01 | |
Introduced by DocumentWrite First Seen 2025-06-04 Last Seen 2026-01-01 Times Seen 11 Size 1.9 kB (1920 bytes) MD5 085c51e389012624af2a54dcd4b0c5a4 SHA1 6a4d4ee7f979b294637b10715938e329768b4c14 Loading... | |||||
| 93e59d1c271a1c96ef25993b5f85f106 | DocumentWrite | 1.0 kB | 2026-01-01 | 2026-01-01 | |
Introduced by DocumentWrite First Seen 2026-01-01 Last Seen 2026-01-01 Times Seen 1 Size 1.0 kB (1001 bytes) MD5 93e59d1c271a1c96ef25993b5f85f106 SHA1 8156af660466d45b0794f920b989b95b91c9d431 Loading... | |||||
| 37fee99fbfee01a3827ba7d35d001557 | DocumentWrite | 229 B | 2025-10-03 | 2026-01-01 | |
Introduced by DocumentWrite First Seen 2025-10-03 Last Seen 2026-01-01 Times Seen 2 Size 229 B (229 bytes) MD5 37fee99fbfee01a3827ba7d35d001557 SHA1 9b76341560c71c3e3820b8e06ca11d475d1d9aed Loading... | |||||
| 1976bc4d3e634c2e46a1429548679252 | DocumentWrite | 256 B | 2025-10-03 | 2026-01-01 | |
Introduced by DocumentWrite First Seen 2025-10-03 Last Seen 2026-01-01 Times Seen 2 Size 256 B (256 bytes) MD5 1976bc4d3e634c2e46a1429548679252 SHA1 9b69f805d58ff8198c64817f4d691a82f2262aae Loading... | |||||
| 93597295b3c56524d9d1e2f2ca0f45b6 | DocumentWrite | 83 B | 2025-10-03 | 2026-01-01 | |
Introduced by DocumentWrite First Seen 2025-10-03 Last Seen 2026-01-01 Times Seen 2 Size 83 B (83 bytes) MD5 93597295b3c56524d9d1e2f2ca0f45b6 SHA1 97c10d4dbf4b5b440dc2f653d128eaffaae9e441 Loading... | |||||
| 7048bdb08aa506470525e9e0e7c6369f | DocumentWrite | 77 B | 2025-10-03 | 2026-01-01 | |
Introduced by DocumentWrite First Seen 2025-10-03 Last Seen 2026-01-01 Times Seen 2 Size 77 B (77 bytes) MD5 7048bdb08aa506470525e9e0e7c6369f SHA1 a9ac3e3f77e7a20469b06dc91117c153343cda5f Loading... | |||||
| ac6ddcf9755c5a6d3095cb33389a207e | DocumentWrite | 252 B | 2025-10-03 | 2026-01-01 | |
Introduced by DocumentWrite First Seen 2025-10-03 Last Seen 2026-01-01 Times Seen 2 Size 252 B (252 bytes) MD5 ac6ddcf9755c5a6d3095cb33389a207e SHA1 74049ce9b6ad6cdf6a856a29f2f903867359a289 Loading... | |||||
| 99f42686381fb07f68d3bb62dd536d26 | DocumentWrite | 3.5 kB | 2026-01-01 | 2026-01-01 | |
Introduced by DocumentWrite First Seen 2026-01-01 Last Seen 2026-01-01 Times Seen 1 Size 3.5 kB (3458 bytes) MD5 99f42686381fb07f68d3bb62dd536d26 SHA1 618ec8616797b0f972916e604e6fafefd91e09b6 Loading... | |||||
| d9a7cb23e54448f70bd3bbe1a43c9e52 | DocumentWrite | 1.1 kB | 2026-01-01 | 2026-01-01 | |
Introduced by DocumentWrite First Seen 2026-01-01 Last Seen 2026-01-01 Times Seen 1 Size 1.1 kB (1094 bytes) MD5 d9a7cb23e54448f70bd3bbe1a43c9e52 SHA1 a37696eca85e13d4772e0c1b542bf9fdd9aa979c Loading... | |||||
| f11f82ae5b7d9c97feac1fe63f09452c | DocumentWrite | 292 B | 2024-05-08 | 2026-03-25 | |
Introduced by DocumentWrite First Seen 2024-05-08 Last Seen 2026-03-25 Times Seen 47 Size 292 B (292 bytes) MD5 f11f82ae5b7d9c97feac1fe63f09452c SHA1 86037c3801f88b1377564a53cfdb5aea4a96c2a2 Loading... | |||||
| e461fc60d220dd1b9abf27e2d5549aba | DocumentWrite | 480 B | 2024-01-01 | 2026-03-25 | |
Introduced by DocumentWrite First Seen 2024-01-01 Last Seen 2026-03-25 Times Seen 89 Size 480 B (480 bytes) MD5 e461fc60d220dd1b9abf27e2d5549aba SHA1 28789c22f20a0b86578458dcb439d37e329bb0de Loading... | |||||
| 03cc9c54d09f60b4a56f2cae6e76dc72 | DocumentWrite | 76 B | 2025-10-03 | 2026-01-01 | |
Introduced by DocumentWrite First Seen 2025-10-03 Last Seen 2026-01-01 Times Seen 2 Size 76 B (76 bytes) MD5 03cc9c54d09f60b4a56f2cae6e76dc72 SHA1 205606e90e7cd30f59512fc458926a9012d407f7 Loading... | |||||
| 32acd3801e0507e7d1d346bf2cd2be83 | DocumentWrite | 251 B | 2025-10-03 | 2026-01-01 | |
Introduced by DocumentWrite First Seen 2025-10-03 Last Seen 2026-01-01 Times Seen 2 Size 251 B (251 bytes) MD5 32acd3801e0507e7d1d346bf2cd2be83 SHA1 b36a80826aeab11302dbe5bb549145b3a37b509d Loading... | |||||
| 7de8db9ab839473cfbc776b59459bad9 | DocumentWrite | 254 B | 2025-10-03 | 2026-01-01 | |
Introduced by DocumentWrite First Seen 2025-10-03 Last Seen 2026-01-01 Times Seen 2 Size 254 B (254 bytes) MD5 7de8db9ab839473cfbc776b59459bad9 SHA1 e3897a0b61c02e35d137ec2d962c7ec72b759d48 Loading... | |||||
| b81d1de2f61849187f8efdcecacbc7c8 | DocumentWrite | 172 B | 2025-10-03 | 2026-01-01 | |
Introduced by DocumentWrite First Seen 2025-10-03 Last Seen 2026-01-01 Times Seen 2 Size 172 B (172 bytes) MD5 b81d1de2f61849187f8efdcecacbc7c8 SHA1 13fd3ed45566b3e892388bfe9e40b86dc45e1ad1 Loading... | |||||
| 50d5cafb4f2cf8fa7a9d37302234037a | DocumentWrite | 552 B | 2024-04-30 | 2026-03-21 | |
Introduced by DocumentWrite First Seen 2024-04-30 Last Seen 2026-03-21 Times Seen 133 Size 552 B (552 bytes) MD5 50d5cafb4f2cf8fa7a9d37302234037a SHA1 e2642f0a566264d015de992b6454c8b74ac43611 Loading... | |||||
| 2624b62758dba6a037f530aa1e5d7da6 | DocumentWrite | 80 B | 2025-10-03 | 2026-01-01 | |
Introduced by DocumentWrite First Seen 2025-10-03 Last Seen 2026-01-01 Times Seen 2 Size 80 B (80 bytes) MD5 2624b62758dba6a037f530aa1e5d7da6 SHA1 bbce9e65c1a6cb318ce86fb3fb543353bdbdfceb Loading... | |||||
| 0afd3cbf66734922d28260849f5342c7 | DocumentWrite | 175 B | 2025-10-03 | 2026-01-01 | |
Introduced by DocumentWrite First Seen 2025-10-03 Last Seen 2026-01-01 Times Seen 2 Size 175 B (175 bytes) MD5 0afd3cbf66734922d28260849f5342c7 SHA1 2baf3704fa1d07a9e488fdf59c00ef0277e02d84 Loading... | |||||
| 8f5a295e94fe16cd47fe6995ec34732b | DocumentWrite | 182 B | 2025-10-03 | 2026-01-01 | |
Introduced by DocumentWrite First Seen 2025-10-03 Last Seen 2026-01-01 Times Seen 2 Size 182 B (182 bytes) MD5 8f5a295e94fe16cd47fe6995ec34732b SHA1 9782e2fb12d74f5937426e8000f5b5e48be7fdb5 Loading... | |||||
| f3b00d298b3fcf2876c6f9e81ea89f5a | DocumentWrite | 77 B | 2025-10-03 | 2026-01-01 | |
Introduced by DocumentWrite First Seen 2025-10-03 Last Seen 2026-01-01 Times Seen 2 Size 77 B (77 bytes) MD5 f3b00d298b3fcf2876c6f9e81ea89f5a SHA1 e6ba63524e11190abde37ce638608295f3004b00 Loading... | |||||
| 9ab4b5d4796fd8e6ffbd69959a24b054 | DocumentWrite | 177 B | 2025-10-03 | 2026-01-01 | |
Introduced by DocumentWrite First Seen 2025-10-03 Last Seen 2026-01-01 Times Seen 2 Size 177 B (177 bytes) MD5 9ab4b5d4796fd8e6ffbd69959a24b054 SHA1 ad61e052a626bd315d9afa3bcc0a31c5cf7b4f0e Loading... | |||||
| 46eab6221679b22480a87e86d50804a1 | DocumentWrite | 232 B | 2024-01-01 | 2026-03-14 | |
Introduced by DocumentWrite First Seen 2024-01-01 Last Seen 2026-03-14 Times Seen 27 Size 232 B (232 bytes) MD5 46eab6221679b22480a87e86d50804a1 SHA1 2e6958565eb1803b82de64867712d933ded218ba Loading... | |||||
| eabd3710db5234c3932f92ae4fd81c11 | DocumentWrite | 890 B | 2026-01-01 | 2026-01-01 | |
Introduced by DocumentWrite First Seen 2026-01-01 Last Seen 2026-01-01 Times Seen 1 Size 890 B (890 bytes) MD5 eabd3710db5234c3932f92ae4fd81c11 SHA1 3d8fe03b7b756e41ed72271ec3b5c328697250ef Loading... | |||||
| 62a88f9ed0962f32b98888c624613955 | DocumentWrite | 296 B | 2025-10-03 | 2026-01-01 | |
Introduced by DocumentWrite First Seen 2025-10-03 Last Seen 2026-01-01 Times Seen 2 Size 296 B (296 bytes) MD5 62a88f9ed0962f32b98888c624613955 SHA1 bde79a344747c3818c93e01bcf8bfe07cd73ec1b Loading... | |||||
| 6fabd08ec1e7ae098a6e5684cff7a058 | DocumentWrite | 187 B | 2025-10-03 | 2026-01-01 | |
Introduced by DocumentWrite First Seen 2025-10-03 Last Seen 2026-01-01 Times Seen 2 Size 187 B (187 bytes) MD5 6fabd08ec1e7ae098a6e5684cff7a058 SHA1 16933af65dc59656e3936799b922206c383a1bcc Loading... | |||||
| 6de7fcf0b1374d838413e22c38e608c9 | DocumentWrite | 226 B | 2025-10-03 | 2026-01-01 | |
Introduced by DocumentWrite First Seen 2025-10-03 Last Seen 2026-01-01 Times Seen 2 Size 226 B (226 bytes) MD5 6de7fcf0b1374d838413e22c38e608c9 SHA1 f011b2858872ee444d087aa8b411af51a1491e29 Loading... | |||||
| 06d865562ecfd90538e2ad4a3f7b818d | DocumentWrite | 250 B | 2025-10-03 | 2026-01-01 | |
Introduced by DocumentWrite First Seen 2025-10-03 Last Seen 2026-01-01 Times Seen 2 Size 250 B (250 bytes) MD5 06d865562ecfd90538e2ad4a3f7b818d SHA1 f1808781a90d4e3debccad0bfbc6063124ddf53d Loading... | |||||
| 51fac91288f3fa71b037794fd28952e5 | DocumentWrite | 227 B | 2025-10-03 | 2026-01-01 | |
Introduced by DocumentWrite First Seen 2025-10-03 Last Seen 2026-01-01 Times Seen 2 Size 227 B (227 bytes) MD5 51fac91288f3fa71b037794fd28952e5 SHA1 457d2c4feb42f75e8fc7d340c2eabcf4d63ceb9d Loading... | |||||
| e74f40de076e3cc5523dca2b2b8a75b9 | DocumentWrite | 174 B | 2025-10-03 | 2026-01-01 | |
Introduced by DocumentWrite First Seen 2025-10-03 Last Seen 2026-01-01 Times Seen 2 Size 174 B (174 bytes) MD5 e74f40de076e3cc5523dca2b2b8a75b9 SHA1 6ad6f0a72e558e6417e67448215d354dcd078a16 Loading... | |||||
| 5b6275bc5e1ffb28e5a1c98b1cd7de46 | DocumentWrite | 78 B | 2025-10-03 | 2026-01-01 | |
Introduced by DocumentWrite First Seen 2025-10-03 Last Seen 2026-01-01 Times Seen 2 Size 78 B (78 bytes) MD5 5b6275bc5e1ffb28e5a1c98b1cd7de46 SHA1 ab12be407c671c1133e560cfb3d90051f24b08f8 Loading... | |||||
| 8e1af8777e60ff62b5e16e2f12ea757d | DocumentWrite | 174 B | 2025-10-03 | 2026-01-01 | |
Introduced by DocumentWrite First Seen 2025-10-03 Last Seen 2026-01-01 Times Seen 2 Size 174 B (174 bytes) MD5 8e1af8777e60ff62b5e16e2f12ea757d SHA1 3c0e5ad06889358f9f6e821d449cf55235f42c7f Loading... | |||||
| 0213ec4573afe99360df08953ba49d83 | DocumentWrite | 228 B | 2025-10-03 | 2026-01-01 | |
Introduced by DocumentWrite First Seen 2025-10-03 Last Seen 2026-01-01 Times Seen 2 Size 228 B (228 bytes) MD5 0213ec4573afe99360df08953ba49d83 SHA1 4ffb3adb650e1dbb6c74b773a3243f31ad62bfa4 Loading... | |||||
| 6cf486e55ae7a6b2d2942093d72bfe96 | DocumentWrite | 229 B | 2025-10-03 | 2026-01-01 | |
Introduced by DocumentWrite First Seen 2025-10-03 Last Seen 2026-01-01 Times Seen 2 Size 229 B (229 bytes) MD5 6cf486e55ae7a6b2d2942093d72bfe96 SHA1 556c7a42feb5666da03dcd4509f6f673badd9ab5 Loading... | |||||
| a839dae7ab93f12adc7cc4e298a6ea69 | DocumentWrite | 254 B | 2025-10-03 | 2026-01-01 | |
Introduced by DocumentWrite First Seen 2025-10-03 Last Seen 2026-01-01 Times Seen 2 Size 254 B (254 bytes) MD5 a839dae7ab93f12adc7cc4e298a6ea69 SHA1 c7044df5d4ece666662738a7898be634edb4fab4 Loading... | |||||
| 41c07786c7387b7fb2abb5b172b5ceeb | DocumentWrite | 77 B | 2025-10-03 | 2026-01-01 | |
Introduced by DocumentWrite First Seen 2025-10-03 Last Seen 2026-01-01 Times Seen 2 Size 77 B (77 bytes) MD5 41c07786c7387b7fb2abb5b172b5ceeb SHA1 771bc8fffb42fbff9a943d1e63b75cb8b9b04896 Loading... | |||||
| 6281b68a4ba878ad0c08c70ff0f6a20b | DocumentWrite | 80 B | 2025-10-03 | 2026-01-01 | |
Introduced by DocumentWrite First Seen 2025-10-03 Last Seen 2026-01-01 Times Seen 2 Size 80 B (80 bytes) MD5 6281b68a4ba878ad0c08c70ff0f6a20b SHA1 a444fbb150f7d5cbbedbf4b2af1804324262b602 Loading... | |||||
| e07d13d6e0cd83a87ee926e4038fdbe2 | DocumentWrite | 89 B | 2025-10-03 | 2026-01-01 | |
Introduced by DocumentWrite First Seen 2025-10-03 Last Seen 2026-01-01 Times Seen 2 Size 89 B (89 bytes) MD5 e07d13d6e0cd83a87ee926e4038fdbe2 SHA1 0bfe338a174ece0aac80786fc65b7c60f44b8c9b Loading... | |||||
| 8b11387af4ac77dec61f5ba509ecf2dd | DocumentWrite | 83 B | 2025-10-03 | 2026-01-01 | |
Introduced by DocumentWrite First Seen 2025-10-03 Last Seen 2026-01-01 Times Seen 2 Size 83 B (83 bytes) MD5 8b11387af4ac77dec61f5ba509ecf2dd SHA1 58d94a0fc270f3a434f60ef069c9d9c7f0e9f6c9 Loading... | |||||
| c3b78ae027966b9ac16efb928f0c790d | DocumentWrite | 178 B | 2025-10-03 | 2026-01-01 | |
Introduced by DocumentWrite First Seen 2025-10-03 Last Seen 2026-01-01 Times Seen 2 Size 178 B (178 bytes) MD5 c3b78ae027966b9ac16efb928f0c790d SHA1 e918f6286ac69162a96af00211cd103b6de753fd Loading... | |||||
| 1475633a2085227ee2885c840843faaf | DocumentWrite | 227 B | 2025-10-03 | 2026-01-01 | |
Introduced by DocumentWrite First Seen 2025-10-03 Last Seen 2026-01-01 Times Seen 2 Size 227 B (227 bytes) MD5 1475633a2085227ee2885c840843faaf SHA1 b716811bb993b9f13cef5e2eb80b6893d63bcf51 Loading... | |||||
| e470a93055e581f678c16cdaf02d056b | DocumentWrite | 228 B | 2025-10-03 | 2026-01-01 | |
Introduced by DocumentWrite First Seen 2025-10-03 Last Seen 2026-01-01 Times Seen 2 Size 228 B (228 bytes) MD5 e470a93055e581f678c16cdaf02d056b SHA1 02c4d1e387042c09608ff57129993c9dc6a84872 Loading... | |||||
| 128e8fefc4d2ebe39743e532d43c94df | DocumentWrite | 255 B | 2025-10-03 | 2026-01-01 | |
Introduced by DocumentWrite First Seen 2025-10-03 Last Seen 2026-01-01 Times Seen 2 Size 255 B (255 bytes) MD5 128e8fefc4d2ebe39743e532d43c94df SHA1 f777f8cae2f8bd4b6020e5321e134696b624cfe9 Loading... | |||||
| a2870d6c288c9385ab7cd6f3b83df63e | DocumentWrite | 1.9 kB | 2025-06-04 | 2026-01-01 | |
Introduced by DocumentWrite First Seen 2025-06-04 Last Seen 2026-01-01 Times Seen 11 Size 1.9 kB (1910 bytes) MD5 a2870d6c288c9385ab7cd6f3b83df63e SHA1 722176a1eacb3d0d8278069c873cfb26453366e6 Loading... | |||||
| a22314ce2b6a26d6e9131c74de88e00f | DocumentWrite | 1.9 kB | 2025-06-04 | 2026-01-01 | |
Introduced by DocumentWrite First Seen 2025-06-04 Last Seen 2026-01-01 Times Seen 11 Size 1.9 kB (1916 bytes) MD5 a22314ce2b6a26d6e9131c74de88e00f SHA1 55cb49905cc9bff1430915a62fcdbb3c94f767a9 Loading... | |||||
| e506218d2e8e9c25a4bf05e0ef0806e6 | DocumentWrite | 1.9 kB | 2025-06-04 | 2026-01-01 | |
Introduced by DocumentWrite First Seen 2025-06-04 Last Seen 2026-01-01 Times Seen 11 Size 1.9 kB (1917 bytes) MD5 e506218d2e8e9c25a4bf05e0ef0806e6 SHA1 4a387ae22ae19c131234c729f1a2b5dbcfe715a2 Loading... | |||||
| b2ca068fe0bd53da9fee22ec4c74c8a1 | DocumentWrite | 1.9 kB | 2025-06-04 | 2026-01-01 | |
Introduced by DocumentWrite First Seen 2025-06-04 Last Seen 2026-01-01 Times Seen 11 Size 1.9 kB (1919 bytes) MD5 b2ca068fe0bd53da9fee22ec4c74c8a1 SHA1 0d7f72e894fb3ab382467837cad63d58e022815b Loading... | |||||
| 3fa54a40f00fbd8662d129155ad5fafd | DocumentWrite | 181 B | 2025-10-03 | 2026-01-01 | |
Introduced by DocumentWrite First Seen 2025-10-03 Last Seen 2026-01-01 Times Seen 2 Size 181 B (181 bytes) MD5 3fa54a40f00fbd8662d129155ad5fafd SHA1 abf3d657fd32318d85f8e580a8d237a2d1250e22 Loading... | |||||
| ce2a154aa338c6ed7ae8884ce93afed8 | DocumentWrite | 250 B | 2025-10-03 | 2026-01-01 | |
Introduced by DocumentWrite First Seen 2025-10-03 Last Seen 2026-01-01 Times Seen 2 Size 250 B (250 bytes) MD5 ce2a154aa338c6ed7ae8884ce93afed8 SHA1 947045bf02b9d372d72ed56271549f29ea2ac292 Loading... | |||||
| 8ece9048bd885f841b2cac3021020f2c | DocumentWrite | 175 B | 2025-10-03 | 2026-01-01 | |
Introduced by DocumentWrite First Seen 2025-10-03 Last Seen 2026-01-01 Times Seen 2 Size 175 B (175 bytes) MD5 8ece9048bd885f841b2cac3021020f2c SHA1 d503df4f8ef21b749137d52beff0e12aae281bb2 Loading... | |||||
| f2dd785dda8cdec41f2b6af204da2b74 | DocumentWrite | 229 B | 2025-10-03 | 2026-01-01 | |
Introduced by DocumentWrite First Seen 2025-10-03 Last Seen 2026-01-01 Times Seen 2 Size 229 B (229 bytes) MD5 f2dd785dda8cdec41f2b6af204da2b74 SHA1 07e5dd46df1c84b532ffdcc3dc82441bd7f83447 Loading... | |||||
| 49b54d3f80b7aad18e641b116cac38a7 | DocumentWrite | 1.9 kB | 2025-06-04 | 2026-01-01 | |
Introduced by DocumentWrite First Seen 2025-06-04 Last Seen 2026-01-01 Times Seen 11 Size 1.9 kB (1920 bytes) MD5 49b54d3f80b7aad18e641b116cac38a7 SHA1 305a3f8c940077952bf3f9018953e2d765b47407 Loading... | |||||
| 2cc7dc5fcb9d3d56512acc32eb744c5d | DocumentWrite | 1.1 kB | 2026-01-01 | 2026-01-01 | |
Introduced by DocumentWrite First Seen 2026-01-01 Last Seen 2026-01-01 Times Seen 1 Size 1.1 kB (1093 bytes) MD5 2cc7dc5fcb9d3d56512acc32eb744c5d SHA1 7c7a66b59cd7226d96b338285a0b243658b3e6c3 Loading... | |||||
| 2b7c726a27d0a8b181fafd3fdc401eb2 | DocumentWrite | 133 B | 2025-10-03 | 2026-01-01 | |
Introduced by DocumentWrite First Seen 2025-10-03 Last Seen 2026-01-01 Times Seen 2 Size 133 B (133 bytes) MD5 2b7c726a27d0a8b181fafd3fdc401eb2 SHA1 bf9357c4d9d0b22b00d1e6254b698c2253e0f662 Loading... | |||||
| 9de53b6ccca4e9951994482bcebe6542 | DocumentWrite | 224 B | 2025-10-03 | 2026-01-01 | |
Introduced by DocumentWrite First Seen 2025-10-03 Last Seen 2026-01-01 Times Seen 2 Size 224 B (224 bytes) MD5 9de53b6ccca4e9951994482bcebe6542 SHA1 aa794b625714d750bfa3b7f6cd1c7aad9461038d Loading... | |||||
| 9f11dddbd1f1ff1f2e00d6bc6ab8cf00 | DocumentWrite | 256 B | 2025-10-03 | 2026-01-01 | |
Introduced by DocumentWrite First Seen 2025-10-03 Last Seen 2026-01-01 Times Seen 2 Size 256 B (256 bytes) MD5 9f11dddbd1f1ff1f2e00d6bc6ab8cf00 SHA1 e40456b5b3a9df1fcbb6e3f3652741bd5bf31790 Loading... | |||||
| a64416fd3ce322bb13fb73814fdcc512 | DocumentWrite | 80 B | 2025-10-03 | 2026-01-01 | |
Introduced by DocumentWrite First Seen 2025-10-03 Last Seen 2026-01-01 Times Seen 2 Size 80 B (80 bytes) MD5 a64416fd3ce322bb13fb73814fdcc512 SHA1 31dd9afa9cdaefc4f4c371ee2e318051a49bbc8c Loading... | |||||
| ce4da069469707d11d76aefa8309cfa8 | DocumentWrite | 79 B | 2025-10-03 | 2026-01-01 | |
Introduced by DocumentWrite First Seen 2025-10-03 Last Seen 2026-01-01 Times Seen 2 Size 79 B (79 bytes) MD5 ce4da069469707d11d76aefa8309cfa8 SHA1 e8255cc58faac4fcf9ecb1e9d5a9963d9b9592ad Loading... | |||||
| 70754096d4837de2b2df8ba799ca2700 | DocumentWrite | 1.9 kB | 2025-06-04 | 2026-01-01 | |
Introduced by DocumentWrite First Seen 2025-06-04 Last Seen 2026-01-01 Times Seen 11 Size 1.9 kB (1920 bytes) MD5 70754096d4837de2b2df8ba799ca2700 SHA1 a878dd3fb745ca02988e0ec3cef6213f29be3d84 Loading... | |||||
| f3fbc17b902d862df980e8f8a22d46ec | DocumentWrite | 174 B | 2025-10-03 | 2026-01-01 | |
Introduced by DocumentWrite First Seen 2025-10-03 Last Seen 2026-01-01 Times Seen 2 Size 174 B (174 bytes) MD5 f3fbc17b902d862df980e8f8a22d46ec SHA1 350356707abd6f926b32212315780ad3f4919a9f Loading... | |||||
| 09e749cbb72e54424d157b1c904472dd | DocumentWrite | 256 B | 2025-10-03 | 2026-01-01 | |
Introduced by DocumentWrite First Seen 2025-10-03 Last Seen 2026-01-01 Times Seen 2 Size 256 B (256 bytes) MD5 09e749cbb72e54424d157b1c904472dd SHA1 16c4eba3ab95badad210ed6e5d067f89edc8f723 Loading... | |||||
| 13f85b140cb576ac250af5cdfff677c6 | DocumentWrite | 178 B | 2025-10-03 | 2026-01-01 | |
Introduced by DocumentWrite First Seen 2025-10-03 Last Seen 2026-01-01 Times Seen 2 Size 178 B (178 bytes) MD5 13f85b140cb576ac250af5cdfff677c6 SHA1 cb1d13623d6047a21db8b5d96959c09d5a9c20bc Loading... | |||||
| c79a5ac9a50399085182c00798ebf620 | DocumentWrite | 257 B | 2025-10-03 | 2026-01-01 | |
Introduced by DocumentWrite First Seen 2025-10-03 Last Seen 2026-01-01 Times Seen 2 Size 257 B (257 bytes) MD5 c79a5ac9a50399085182c00798ebf620 SHA1 dc65097ea515a511b59a87b390a0aee1d38c8777 Loading... | |||||
| d3e8a3b5ae58d6cba401cc12e9686053 | DocumentWrite | 179 B | 2025-10-03 | 2026-01-01 | |
Introduced by DocumentWrite First Seen 2025-10-03 Last Seen 2026-01-01 Times Seen 2 Size 179 B (179 bytes) MD5 d3e8a3b5ae58d6cba401cc12e9686053 SHA1 b953073c583152e15c3232611a7ed76bfcc209bc Loading... | |||||
| 1f22f871d32f03609eccdfd8ed446a92 | DocumentWrite | 34 B | 2025-10-03 | 2026-01-01 | |
Introduced by DocumentWrite First Seen 2025-10-03 Last Seen 2026-01-01 Times Seen 2 Size 34 B (34 bytes) MD5 1f22f871d32f03609eccdfd8ed446a92 SHA1 2458b601338382b31e87152eb35367c5ac980f1a Loading... | |||||
| c0aeec5b34e0b4555232f940b359773b | DocumentWrite | 1.9 kB | 2025-06-04 | 2026-01-01 | |
Introduced by DocumentWrite First Seen 2025-06-04 Last Seen 2026-01-01 Times Seen 11 Size 1.9 kB (1920 bytes) MD5 c0aeec5b34e0b4555232f940b359773b SHA1 70d633b329604d536f329b91cdfc390324081660 Loading... | |||||
| 2c6f57c7a97ce5ce3b11a233e842eedf | DocumentWrite | 1.9 kB | 2025-06-04 | 2026-01-01 | |
Introduced by DocumentWrite First Seen 2025-06-04 Last Seen 2026-01-01 Times Seen 11 Size 1.9 kB (1920 bytes) MD5 2c6f57c7a97ce5ce3b11a233e842eedf SHA1 290d42a5dfbd3911df8fc5ee10f4292f57299c66 Loading... | |||||
| 39901cf450d44f698ecedf128ad12da9 | DocumentWrite | 83 B | 2025-10-03 | 2026-01-01 | |
Introduced by DocumentWrite First Seen 2025-10-03 Last Seen 2026-01-01 Times Seen 2 Size 83 B (83 bytes) MD5 39901cf450d44f698ecedf128ad12da9 SHA1 ffccb746faf4c9f02d74194d27cd26bfc47f8cee Loading... | |||||
| 019a9cb7904e92eabbbc7433d0361500 | DocumentWrite | 83 B | 2025-10-03 | 2026-01-01 | |
Introduced by DocumentWrite First Seen 2025-10-03 Last Seen 2026-01-01 Times Seen 2 Size 83 B (83 bytes) MD5 019a9cb7904e92eabbbc7433d0361500 SHA1 ee4ba946c613c35d08e82df89f71f5c700286904 Loading... | |||||
| ea90b2983d613680554490f89c751814 | DocumentWrite | 233 B | 2025-10-03 | 2026-01-01 | |
Introduced by DocumentWrite First Seen 2025-10-03 Last Seen 2026-01-01 Times Seen 2 Size 233 B (233 bytes) MD5 ea90b2983d613680554490f89c751814 SHA1 98e3876874a4b5ca98f075cce24f6dcc12f3b3ba Loading... | |||||
| 9f60325742a9638b14da8f65c39246f6 | DocumentWrite | 255 B | 2025-10-03 | 2026-01-01 | |
Introduced by DocumentWrite First Seen 2025-10-03 Last Seen 2026-01-01 Times Seen 2 Size 255 B (255 bytes) MD5 9f60325742a9638b14da8f65c39246f6 SHA1 70cd0733c088dfe7a947214ab8754def2129d1a2 Loading... | |||||
| 7442809a89be676e064649ec85551464 | DocumentWrite | 193 B | 2025-10-03 | 2026-01-01 | |
Introduced by DocumentWrite First Seen 2025-10-03 Last Seen 2026-01-01 Times Seen 2 Size 193 B (193 bytes) MD5 7442809a89be676e064649ec85551464 SHA1 16a0badfa575d84f13119c50405497c988270bcb Loading... | |||||
| cf881312548741b0a6e33124e1921ced | DocumentWrite | 112 B | 2024-08-19 | 2026-01-01 | |
Introduced by DocumentWrite First Seen 2024-08-19 Last Seen 2026-01-01 Times Seen 10 Size 112 B (112 bytes) MD5 cf881312548741b0a6e33124e1921ced SHA1 c4f56f00867d7c82532fea57e86ba98940b6bd18 Loading... | |||||
| 6bbd0fbfd3350aada2cfa945822c12c5 | DocumentWrite | 979 B | 2026-01-01 | 2026-01-01 | |
Introduced by DocumentWrite First Seen 2026-01-01 Last Seen 2026-01-01 Times Seen 1 Size 979 B (979 bytes) MD5 6bbd0fbfd3350aada2cfa945822c12c5 SHA1 fabce15b69673a00939ff038bfb3baee1f8c3eaf Loading... | |||||
| 1399377975f54563806aa5ec453a28f9 | DocumentWrite | 173 B | 2025-10-03 | 2026-01-01 | |
Introduced by DocumentWrite First Seen 2025-10-03 Last Seen 2026-01-01 Times Seen 2 Size 173 B (173 bytes) MD5 1399377975f54563806aa5ec453a28f9 SHA1 05535ee570e8fe1a0ac48f13c31c1e44c22075f1 Loading... | |||||
| f33a3c84e1bcb839d86dc677f1e991a6 | DocumentWrite | 180 B | 2025-10-03 | 2026-01-01 | |
Introduced by DocumentWrite First Seen 2025-10-03 Last Seen 2026-01-01 Times Seen 2 Size 180 B (180 bytes) MD5 f33a3c84e1bcb839d86dc677f1e991a6 SHA1 900132fd19523ba3f6034e583caba40e62fff252 Loading... | |||||
| 5cb5138c6f3002683bfd271383c2f717 | DocumentWrite | 223 B | 2025-10-03 | 2026-01-01 | |
Introduced by DocumentWrite First Seen 2025-10-03 Last Seen 2026-01-01 Times Seen 2 Size 223 B (223 bytes) MD5 5cb5138c6f3002683bfd271383c2f717 SHA1 6c15250818bbc176f034432ccd386a1890529370 Loading... | |||||
| 0cccfedb7e825a6c7d27833f9c11805a | DocumentWrite | 173 B | 2025-10-03 | 2026-01-01 | |
Introduced by DocumentWrite First Seen 2025-10-03 Last Seen 2026-01-01 Times Seen 2 Size 173 B (173 bytes) MD5 0cccfedb7e825a6c7d27833f9c11805a SHA1 bbb497683ad90a425090f7680807b4f3e288ef2f Loading... | |||||
| bdb18b714809f5415e548813227426f3 | DocumentWrite | 176 B | 2025-10-03 | 2026-01-01 | |
Introduced by DocumentWrite First Seen 2025-10-03 Last Seen 2026-01-01 Times Seen 2 Size 176 B (176 bytes) MD5 bdb18b714809f5415e548813227426f3 SHA1 0dcd1a99b6bd22ddcd588160a33d25e2a5f37a81 Loading... | |||||
| ff7224916a7fd07d0339f4c1e40f198c | DocumentWrite | 78 B | 2025-10-03 | 2026-01-01 | |
Introduced by DocumentWrite First Seen 2025-10-03 Last Seen 2026-01-01 Times Seen 2 Size 78 B (78 bytes) MD5 ff7224916a7fd07d0339f4c1e40f198c SHA1 6d22651659bb2511eb8d0df82be819de2395662e Loading... | |||||
| ef61817b16ae6b76885c5be99334ceab | DocumentWrite | 81 B | 2025-10-03 | 2026-01-01 | |
Introduced by DocumentWrite First Seen 2025-10-03 Last Seen 2026-01-01 Times Seen 2 Size 81 B (81 bytes) MD5 ef61817b16ae6b76885c5be99334ceab SHA1 8c3bfccf71906884f37ffc76aed54f0b3954940d Loading... | |||||
| 2d4c60c60f44e6e3f1c5d9111fdb8822 | DocumentWrite | 1.9 kB | 2025-06-04 | 2026-01-01 | |
Introduced by DocumentWrite First Seen 2025-06-04 Last Seen 2026-01-01 Times Seen 11 Size 1.9 kB (1920 bytes) MD5 2d4c60c60f44e6e3f1c5d9111fdb8822 SHA1 1f2b30a4a998b8320bfd0c2cea57af5e78726b7b Loading... | |||||
| d95c14f472b2d013b0d924e63090a66a | DocumentWrite | 82 B | 2025-10-03 | 2026-01-01 | |
Introduced by DocumentWrite First Seen 2025-10-03 Last Seen 2026-01-01 Times Seen 2 Size 82 B (82 bytes) MD5 d95c14f472b2d013b0d924e63090a66a SHA1 fc4caa30e5d01c296246ba5788e9327cf1e6ce6c Loading... | |||||
| a03cf37ef5e966279baf365821b9a3de | DocumentWrite | 252 B | 2025-10-03 | 2026-01-01 | |
Introduced by DocumentWrite First Seen 2025-10-03 Last Seen 2026-01-01 Times Seen 2 Size 252 B (252 bytes) MD5 a03cf37ef5e966279baf365821b9a3de SHA1 43a97a7978b5f95bb6f396d599b69ae39b83f9aa Loading... | |||||
| 87034011451e1089352d1aaa6c3aaf2a | DocumentWrite | 227 B | 2025-10-03 | 2026-01-01 | |
Introduced by DocumentWrite First Seen 2025-10-03 Last Seen 2026-01-01 Times Seen 2 Size 227 B (227 bytes) MD5 87034011451e1089352d1aaa6c3aaf2a SHA1 d703890c5c0e08bf1f37a0ae2e1d2708dc8a1c10 Loading... | |||||
| 3e9377a328fb96081901a0c200d74c67 | DocumentWrite | 229 B | 2025-10-03 | 2026-01-01 | |
Introduced by DocumentWrite First Seen 2025-10-03 Last Seen 2026-01-01 Times Seen 2 Size 229 B (229 bytes) MD5 3e9377a328fb96081901a0c200d74c67 SHA1 746158c11c7e5373990421d479567d5d314b30b2 Loading... | |||||
| 7d259ba8bca5a7727f4cfaa5c7b9d46a | DocumentWrite | 255 B | 2025-10-03 | 2026-01-01 | |
Introduced by DocumentWrite First Seen 2025-10-03 Last Seen 2026-01-01 Times Seen 2 Size 255 B (255 bytes) MD5 7d259ba8bca5a7727f4cfaa5c7b9d46a SHA1 52a62d77288b0cf1a08c23883a9532e27418ac15 Loading... | |||||
| 15ff028eb63d5be4a9f0dc49a6fcd26f | DocumentWrite | 1.9 kB | 2025-06-04 | 2026-01-01 | |
Introduced by DocumentWrite First Seen 2025-06-04 Last Seen 2026-01-01 Times Seen 11 Size 1.9 kB (1920 bytes) MD5 15ff028eb63d5be4a9f0dc49a6fcd26f SHA1 a38b97c3268d4a09fc7ae2cb1801562950cd58b1 Loading... | |||||
| 19985be16667e86f66b2937cb93c3cd1 | DocumentWrite | 1.9 kB | 2025-06-04 | 2026-01-01 | |
Introduced by DocumentWrite First Seen 2025-06-04 Last Seen 2026-01-01 Times Seen 11 Size 1.9 kB (1914 bytes) MD5 19985be16667e86f66b2937cb93c3cd1 SHA1 b499f00fe1d5e481979f423211d11b4a5da7098d Loading... | |||||
| 530af9db1a70f6797d28b8c4d9f5f6a8 | DocumentWrite | 1.9 kB | 2025-06-04 | 2026-01-01 | |
Introduced by DocumentWrite First Seen 2025-06-04 Last Seen 2026-01-01 Times Seen 11 Size 1.9 kB (1918 bytes) MD5 530af9db1a70f6797d28b8c4d9f5f6a8 SHA1 48850f68c972b99f426b33c2b2ad2a47d37d9b99 Loading... | |||||
| 3f92043b307058cb29ee9c0dfd04352f | DocumentWrite | 426 B | 2026-01-01 | 2026-03-25 | |
Introduced by DocumentWrite First Seen 2026-01-01 Last Seen 2026-03-25 Times Seen 2 Size 426 B (426 bytes) MD5 3f92043b307058cb29ee9c0dfd04352f SHA1 8278fcdb140b42d71d98d9259e1a7f7971502678 Loading... | |||||
| 455f9c2fa6b7696d9d17db6763b8ef86 | DocumentWrite | 261 B | 2025-10-03 | 2026-01-01 | |
Introduced by DocumentWrite First Seen 2025-10-03 Last Seen 2026-01-01 Times Seen 2 Size 261 B (261 bytes) MD5 455f9c2fa6b7696d9d17db6763b8ef86 SHA1 827ce36139cc8363777de2785c53e5f5f92263aa Loading... | |||||
| 9c3122dccc289e7494c2c5a0b05c9170 | DocumentWrite | 251 B | 2025-10-03 | 2026-01-01 | |
Introduced by DocumentWrite First Seen 2025-10-03 Last Seen 2026-01-01 Times Seen 2 Size 251 B (251 bytes) MD5 9c3122dccc289e7494c2c5a0b05c9170 SHA1 942be2918d7c15df954fe12a65b8382d6ad91230 Loading... | |||||
| 7582f85509e443b712e76a45f9737023 | DocumentWrite | 83 B | 2025-10-03 | 2026-01-01 | |
Introduced by DocumentWrite First Seen 2025-10-03 Last Seen 2026-01-01 Times Seen 2 Size 83 B (83 bytes) MD5 7582f85509e443b712e76a45f9737023 SHA1 f047a4bcde11374b7887b490a4c482e09c5d3ad2 Loading... | |||||
| 5450873b8e5558ee708868c2bc9c71cc | DocumentWrite | 230 B | 2025-10-03 | 2026-01-01 | |
Introduced by DocumentWrite First Seen 2025-10-03 Last Seen 2026-01-01 Times Seen 2 Size 230 B (230 bytes) MD5 5450873b8e5558ee708868c2bc9c71cc SHA1 959b905be5f054e9e5f6c8c37a08d7e7782605d2 Loading... | |||||
| 1a135ad808764f9c24d327e24aee3404 | DocumentWrite | 1.9 kB | 2025-06-04 | 2026-01-01 | |
Introduced by DocumentWrite First Seen 2025-06-04 Last Seen 2026-01-01 Times Seen 11 Size 1.9 kB (1913 bytes) MD5 1a135ad808764f9c24d327e24aee3404 SHA1 0d713f67da16ca195b92118f758b45daf56dd5b0 Loading... | |||||
| c059f37472545e210cb98b17108289a5 | DocumentWrite | 229 B | 2025-10-03 | 2026-01-01 | |
Introduced by DocumentWrite First Seen 2025-10-03 Last Seen 2026-01-01 Times Seen 2 Size 229 B (229 bytes) MD5 c059f37472545e210cb98b17108289a5 SHA1 6da9d91f0a09a7312631d34da126523b57cfe07c Loading... | |||||
| eb7f508d03750287589fd600ee5034fe | DocumentWrite | 231 B | 2025-10-03 | 2026-01-01 | |
Introduced by DocumentWrite First Seen 2025-10-03 Last Seen 2026-01-01 Times Seen 2 Size 231 B (231 bytes) MD5 eb7f508d03750287589fd600ee5034fe SHA1 5ed752b6430868bfa5bc50cb5a0a7a0f9a71b072 Loading... | |||||
| 9f687c00dc39bb2b100ae62b85b83636 | DocumentWrite | 83 B | 2025-10-03 | 2026-01-01 | |
Introduced by DocumentWrite First Seen 2025-10-03 Last Seen 2026-01-01 Times Seen 2 Size 83 B (83 bytes) MD5 9f687c00dc39bb2b100ae62b85b83636 SHA1 83bc6a3b6bdd296dd3002977087015e6dbf788ae Loading... | |||||
| b3876f137bc3c2bca93ddb508864cf5c | DocumentWrite | 252 B | 2025-10-03 | 2026-01-01 | |
Introduced by DocumentWrite First Seen 2025-10-03 Last Seen 2026-01-01 Times Seen 2 Size 252 B (252 bytes) MD5 b3876f137bc3c2bca93ddb508864cf5c SHA1 cd5b95a1e8a6abdc0523ae0e3e251e9b2daa7ae6 Loading... | |||||
| e955a6bcf8da25005f4e144d4a7dc92d | DocumentWrite | 177 B | 2025-10-03 | 2026-01-01 | |
Introduced by DocumentWrite First Seen 2025-10-03 Last Seen 2026-01-01 Times Seen 2 Size 177 B (177 bytes) MD5 e955a6bcf8da25005f4e144d4a7dc92d SHA1 3f405c6170bcfa2253f532cfe29661851777d213 Loading... | |||||
| 5648e5b07c6211d262d1b41f7633dbf9 | DocumentWrite | 254 B | 2025-10-03 | 2026-01-01 | |
Introduced by DocumentWrite First Seen 2025-10-03 Last Seen 2026-01-01 Times Seen 2 Size 254 B (254 bytes) MD5 5648e5b07c6211d262d1b41f7633dbf9 SHA1 8c551116dabd217411a6de331f219adef9e9d344 Loading... | |||||
| 3790e204ad11f9241fbc0a94fb814c9c | DocumentWrite | 225 B | 2025-10-03 | 2026-01-01 | |
Introduced by DocumentWrite First Seen 2025-10-03 Last Seen 2026-01-01 Times Seen 2 Size 225 B (225 bytes) MD5 3790e204ad11f9241fbc0a94fb814c9c SHA1 9e58a7eb5fe80e814ca69dc033f76b1e8e06f879 Loading... | |||||
| a45e474bb7737727baebb0692241f87d | DocumentWrite | 1.9 kB | 2025-06-04 | 2026-01-01 | |
Introduced by DocumentWrite First Seen 2025-06-04 Last Seen 2026-01-01 Times Seen 11 Size 1.9 kB (1919 bytes) MD5 a45e474bb7737727baebb0692241f87d SHA1 26c91a45aa123fc4bfca865e5c7180af4e20126b Loading... | |||||
| 0d9e019ec098b3e52f145352c121149a | DocumentWrite | 1.9 kB | 2025-06-04 | 2026-01-01 | |
Introduced by DocumentWrite First Seen 2025-06-04 Last Seen 2026-01-01 Times Seen 11 Size 1.9 kB (1920 bytes) MD5 0d9e019ec098b3e52f145352c121149a SHA1 fd5d85de1f464829a7c8fb32fcd2bd0c20cdd232 Loading... | |||||
| 54fdedd517cf1ff38eaf3b0a3b2d9273 | DocumentWrite | 224 B | 2025-10-03 | 2026-01-01 | |
Introduced by DocumentWrite First Seen 2025-10-03 Last Seen 2026-01-01 Times Seen 2 Size 224 B (224 bytes) MD5 54fdedd517cf1ff38eaf3b0a3b2d9273 SHA1 e31dd89946d874c8a7e3239661a06abd2463bf02 Loading... | |||||
| a0cc849009b6d439420e0fd42bb4943e | DocumentWrite | 176 B | 2025-10-03 | 2026-01-01 | |
Introduced by DocumentWrite First Seen 2025-10-03 Last Seen 2026-01-01 Times Seen 2 Size 176 B (176 bytes) MD5 a0cc849009b6d439420e0fd42bb4943e SHA1 773ad50608a628997529d255259ab485c7b3f91f Loading... | |||||
| f9fc3215e066dcb04f385a823776aa2d | DocumentWrite | 79 B | 2025-10-03 | 2026-01-01 | |
Introduced by DocumentWrite First Seen 2025-10-03 Last Seen 2026-01-01 Times Seen 2 Size 79 B (79 bytes) MD5 f9fc3215e066dcb04f385a823776aa2d SHA1 10a0157bad404c5c9da5281b93d7ad8d86eefb71 Loading... | |||||
| 3b9e6f68aeb4d3b708bdef5fb5c127d3 | DocumentWrite | 224 B | 2025-10-03 | 2026-01-01 | |
Introduced by DocumentWrite First Seen 2025-10-03 Last Seen 2026-01-01 Times Seen 2 Size 224 B (224 bytes) MD5 3b9e6f68aeb4d3b708bdef5fb5c127d3 SHA1 fe0331fbb7ddc54b9b7ed3249a9b590f8cc58b54 Loading... | |||||
| 0dec6b8b5286078c4cb89bd099bbbd87 | DocumentWrite | 174 B | 2025-10-03 | 2026-01-01 | |
Introduced by DocumentWrite First Seen 2025-10-03 Last Seen 2026-01-01 Times Seen 2 Size 174 B (174 bytes) MD5 0dec6b8b5286078c4cb89bd099bbbd87 SHA1 c49b6b24a4261a0bd8a766f2003e57fa03016af2 Loading... | |||||
| 4dd2d0b8438a7dc5b903c8545f36dc81 | DocumentWrite | 1.9 kB | 2025-06-04 | 2026-01-01 | |
Introduced by DocumentWrite First Seen 2025-06-04 Last Seen 2026-01-01 Times Seen 11 Size 1.9 kB (1920 bytes) MD5 4dd2d0b8438a7dc5b903c8545f36dc81 SHA1 c178f0140337bec84e7a0aa6cac729a792fdb853 Loading... | |||||
| 0148f3676f528a3a7c4f33c8d36faa7f | DocumentWrite | 1.9 kB | 2025-06-04 | 2026-01-01 | |
Introduced by DocumentWrite First Seen 2025-06-04 Last Seen 2026-01-01 Times Seen 11 Size 1.9 kB (1920 bytes) MD5 0148f3676f528a3a7c4f33c8d36faa7f SHA1 bbbc543f716cd8ee4cb7903f398aeea122e8985a Loading... | |||||
| 7aca66d0fcb0a441333fb82eeb8e6896 | DocumentWrite | 1.9 kB | 2025-06-04 | 2026-01-01 | |
Introduced by DocumentWrite First Seen 2025-06-04 Last Seen 2026-01-01 Times Seen 11 Size 1.9 kB (1920 bytes) MD5 7aca66d0fcb0a441333fb82eeb8e6896 SHA1 4d2f951b206372d1b8276dd0326f70ebb2aca367 Loading... | |||||
| b0d4a6cea0d95c29e9c7fc914554486c | DocumentWrite | 1.2 kB | 2026-01-01 | 2026-01-01 | |
Introduced by DocumentWrite First Seen 2026-01-01 Last Seen 2026-01-01 Times Seen 1 Size 1.2 kB (1176 bytes) MD5 b0d4a6cea0d95c29e9c7fc914554486c SHA1 03a7928818507ffad415a836d6fddad5cdaa9b82 Loading... | |||||
| 907576e3137c2031ce3c20d795564142 | DocumentWrite | 229 B | 2025-10-03 | 2026-01-01 | |
Introduced by DocumentWrite First Seen 2025-10-03 Last Seen 2026-01-01 Times Seen 2 Size 229 B (229 bytes) MD5 907576e3137c2031ce3c20d795564142 SHA1 ca0cc2b41194f975277f2467d1f2c022ce0e725d Loading... | |||||
| c614f8d10be2a172e28ed2b1d25651ba | DocumentWrite | 174 B | 2025-10-03 | 2026-01-01 | |
Introduced by DocumentWrite First Seen 2025-10-03 Last Seen 2026-01-01 Times Seen 2 Size 174 B (174 bytes) MD5 c614f8d10be2a172e28ed2b1d25651ba SHA1 35ffac2d0971ac0cde2f8999cc979199eb43544d Loading... | |||||
| dcd75be05829dfb33254d988d8e4ce26 | DocumentWrite | 174 B | 2025-10-03 | 2026-01-01 | |
Introduced by DocumentWrite First Seen 2025-10-03 Last Seen 2026-01-01 Times Seen 2 Size 174 B (174 bytes) MD5 dcd75be05829dfb33254d988d8e4ce26 SHA1 e3fb13bbe278f1a8a3de3c19f8dda4184979b31c Loading... | |||||
| 9f6c1554dc457154cbcdc07482e1f943 | DocumentWrite | 229 B | 2025-10-03 | 2026-01-01 | |
Introduced by DocumentWrite First Seen 2025-10-03 Last Seen 2026-01-01 Times Seen 2 Size 229 B (229 bytes) MD5 9f6c1554dc457154cbcdc07482e1f943 SHA1 229750cefb8a9d20ae2dec645f1dbe5a591272e0 Loading... | |||||
| d924ef073e4710a7456fb03c99bd79bb | DocumentWrite | 1.9 kB | 2025-06-04 | 2026-01-01 | |
Introduced by DocumentWrite First Seen 2025-06-04 Last Seen 2026-01-01 Times Seen 11 Size 1.9 kB (1920 bytes) MD5 d924ef073e4710a7456fb03c99bd79bb SHA1 df1e62429b32a40fccb671fc948d15acb5ef2f5e Loading... | |||||
| c209a266c113c1ddf620fc22235c78a3 | DocumentWrite | 258 B | 2024-05-08 | 2026-03-25 | |
Introduced by DocumentWrite First Seen 2024-05-08 Last Seen 2026-03-25 Times Seen 49 Size 258 B (258 bytes) MD5 c209a266c113c1ddf620fc22235c78a3 SHA1 f10bdb51f9ad876bd63d48dbfdf8993973320d62 Loading... | |||||
| 283a5b4fad5ace4eb14ffc21801dced6 | DocumentWrite | 227 B | 2025-10-03 | 2026-01-01 | |
Introduced by DocumentWrite First Seen 2025-10-03 Last Seen 2026-01-01 Times Seen 2 Size 227 B (227 bytes) MD5 283a5b4fad5ace4eb14ffc21801dced6 SHA1 7e76e4ced8f9f0296bba2825371965f24f1a3c92 Loading... | |||||
| c47b6570d4b8f08a3e226d4a149abbcc | DocumentWrite | 175 B | 2025-10-03 | 2026-01-01 | |
Introduced by DocumentWrite First Seen 2025-10-03 Last Seen 2026-01-01 Times Seen 2 Size 175 B (175 bytes) MD5 c47b6570d4b8f08a3e226d4a149abbcc SHA1 c86e91230cc0a54226648c0ea5decf047936ad88 Loading... | |||||
| 58be50936d35343b33872be4b2e5fb48 | DocumentWrite | 229 B | 2025-10-03 | 2026-01-01 | |
Introduced by DocumentWrite First Seen 2025-10-03 Last Seen 2026-01-01 Times Seen 2 Size 229 B (229 bytes) MD5 58be50936d35343b33872be4b2e5fb48 SHA1 4d24330c2ec633faa7a6e4b52dbf7a84449cc58c Loading... | |||||
| c7c13bea4b8a0b23b577b9febf86f190 | DocumentWrite | 77 B | 2025-10-03 | 2026-01-01 | |
Introduced by DocumentWrite First Seen 2025-10-03 Last Seen 2026-01-01 Times Seen 2 Size 77 B (77 bytes) MD5 c7c13bea4b8a0b23b577b9febf86f190 SHA1 c9a4f1b43f96bfaf036f6c27c495d59a8845d353 Loading... | |||||
| b4f8ca4b6da544f4654b455118369ba6 | DocumentWrite | 228 B | 2025-10-03 | 2026-01-01 | |
Introduced by DocumentWrite First Seen 2025-10-03 Last Seen 2026-01-01 Times Seen 2 Size 228 B (228 bytes) MD5 b4f8ca4b6da544f4654b455118369ba6 SHA1 6715a80c5b3901e9ecb9fbb54819989c3f9caa0d Loading... | |||||
| 44b39e9b1beb61691e724b0b30cd985e | DocumentWrite | 564 B | 2026-01-01 | 2026-01-01 | |
Introduced by DocumentWrite First Seen 2026-01-01 Last Seen 2026-01-01 Times Seen 1 Size 564 B (564 bytes) MD5 44b39e9b1beb61691e724b0b30cd985e SHA1 6eb4f5e701718befcb76731958131c39149ba859 Loading... | |||||
| 3457885f85001e709e2d4fa265495ad7 | DocumentWrite | 1.9 kB | 2025-06-04 | 2026-01-01 | |
Introduced by DocumentWrite First Seen 2025-06-04 Last Seen 2026-01-01 Times Seen 11 Size 1.9 kB (1917 bytes) MD5 3457885f85001e709e2d4fa265495ad7 SHA1 90f2407f0b7dface65662b0354fee06d8fd52e38 Loading... | |||||
| 985a575abe8f8dde3d0b152071802f21 | DocumentWrite | 1.9 kB | 2025-06-04 | 2026-01-01 | |
Introduced by DocumentWrite First Seen 2025-06-04 Last Seen 2026-01-01 Times Seen 11 Size 1.9 kB (1920 bytes) MD5 985a575abe8f8dde3d0b152071802f21 SHA1 70b1d3c74a6607e497de129c4851cf9755f8c9b2 Loading... | |||||
| 787d9765e1bc63ceb66338935acdee52 | DocumentWrite | 485 B | 2024-01-01 | 2026-01-01 | |
Introduced by DocumentWrite First Seen 2024-01-01 Last Seen 2026-01-01 Times Seen 6 Size 485 B (485 bytes) MD5 787d9765e1bc63ceb66338935acdee52 SHA1 65faddc24dba6b5e04021beb3817fe56265facf5 Loading... | |||||
| 266ef1c73cdf1da9186e637436e59658 | DocumentWrite | 252 B | 2025-10-03 | 2026-01-01 | |
Introduced by DocumentWrite First Seen 2025-10-03 Last Seen 2026-01-01 Times Seen 2 Size 252 B (252 bytes) MD5 266ef1c73cdf1da9186e637436e59658 SHA1 120cc0b50b2ce5fab14ad3b4f6c2cf4a6f8742a2 Loading... | |||||
| 8741f22955a82b429064ee81ac3e7275 | DocumentWrite | 176 B | 2025-10-03 | 2026-01-01 | |
Introduced by DocumentWrite First Seen 2025-10-03 Last Seen 2026-01-01 Times Seen 2 Size 176 B (176 bytes) MD5 8741f22955a82b429064ee81ac3e7275 SHA1 421c0f6a0de4dbd2d331ef4e625fc488d7e9fb9c Loading... | |||||
| b67dd12bbfcd187cfbf8b31eec465304 | DocumentWrite | 208 B | 2025-10-03 | 2026-01-01 | |
Introduced by DocumentWrite First Seen 2025-10-03 Last Seen 2026-01-01 Times Seen 2 Size 208 B (208 bytes) MD5 b67dd12bbfcd187cfbf8b31eec465304 SHA1 6116edbebe8e422098dda9331df534eb110c0193 Loading... | |||||
| 66fac1ad1d77bfc32405d888b407d6b4 | DocumentWrite | 255 B | 2025-10-03 | 2026-01-01 | |
Introduced by DocumentWrite First Seen 2025-10-03 Last Seen 2026-01-01 Times Seen 2 Size 255 B (255 bytes) MD5 66fac1ad1d77bfc32405d888b407d6b4 SHA1 87acb5ae8ac2c23286df8a694dfca4d14a7d47a7 Loading... | |||||
| 62ca50dae7811802e72b9f59420c11a2 | DocumentWrite | 142 B | 2025-10-03 | 2026-01-01 | |
Introduced by DocumentWrite First Seen 2025-10-03 Last Seen 2026-01-01 Times Seen 2 Size 142 B (142 bytes) MD5 62ca50dae7811802e72b9f59420c11a2 SHA1 85d4c5553d42c345056b40f98c701b44c3b32194 Loading... | |||||
| 776b633f7567bccd00982676fa6e103e | DocumentWrite | 85 B | 2025-10-03 | 2026-01-01 | |
Introduced by DocumentWrite First Seen 2025-10-03 Last Seen 2026-01-01 Times Seen 2 Size 85 B (85 bytes) MD5 776b633f7567bccd00982676fa6e103e SHA1 4d604e82a7ad128f047664a69eccc31a37529983 Loading... | |||||
| 420c8be342edeb3b8170c1263afff08d | DocumentWrite | 257 B | 2025-10-03 | 2026-01-01 | |
Introduced by DocumentWrite First Seen 2025-10-03 Last Seen 2026-01-01 Times Seen 2 Size 257 B (257 bytes) MD5 420c8be342edeb3b8170c1263afff08d SHA1 b4696d4eabebc1d5522512dd53126ee5ce14b960 Loading... | |||||
| 413d825afc8454e087c8e68919a93776 | DocumentWrite | 257 B | 2025-10-03 | 2026-01-01 | |
Introduced by DocumentWrite First Seen 2025-10-03 Last Seen 2026-01-01 Times Seen 2 Size 257 B (257 bytes) MD5 413d825afc8454e087c8e68919a93776 SHA1 e16c0423935d512f06dd74c6695f6b0be45d18e1 Loading... | |||||
| e9eeff9a529e0695b35566d21f40af4e | DocumentWrite | 229 B | 2025-10-03 | 2026-01-01 | |
Introduced by DocumentWrite First Seen 2025-10-03 Last Seen 2026-01-01 Times Seen 2 Size 229 B (229 bytes) MD5 e9eeff9a529e0695b35566d21f40af4e SHA1 a9dc6e2baa7db7c2c7903d7fe15bb9420ad39389 Loading... | |||||
| 6cedd98d1d4764ee47ac23609cf27bb0 | DocumentWrite | 227 B | 2025-10-03 | 2026-01-01 | |
Introduced by DocumentWrite First Seen 2025-10-03 Last Seen 2026-01-01 Times Seen 2 Size 227 B (227 bytes) MD5 6cedd98d1d4764ee47ac23609cf27bb0 SHA1 dc5c98acfa77b897b74b29264f26af26bf038802 Loading... | |||||
| 2a5cef671e723d18ca288fa9fd1821c4 | DocumentWrite | 231 B | 2025-10-03 | 2026-01-01 | |
Introduced by DocumentWrite First Seen 2025-10-03 Last Seen 2026-01-01 Times Seen 2 Size 231 B (231 bytes) MD5 2a5cef671e723d18ca288fa9fd1821c4 SHA1 6ac5ba04eca6ac3d954258de3ee6e83da817027a Loading... | |||||
| e1c06d85ae7b8b032bef47e42e4c08f9 | DocumentWrite | 2 B | 2023-03-07 | 2026-04-04 | |
Introduced by DocumentWrite First Seen 2023-03-07 Last Seen 2026-04-04 Times Seen 39423 Size 2 B (2 bytes) MD5 e1c06d85ae7b8b032bef47e42e4c08f9 SHA1 71853c6197a6a7f222db0f1978c7cb232b87c5ee Loading... | |||||
| 309567dbe28dc39510b20346930b999a | DocumentWrite | 1.9 kB | 2025-06-04 | 2026-01-01 | |
Introduced by DocumentWrite First Seen 2025-06-04 Last Seen 2026-01-01 Times Seen 11 Size 1.9 kB (1920 bytes) MD5 309567dbe28dc39510b20346930b999a SHA1 19e3ac08576a6e823a674d8408cbf22f6bbf872a Loading... | |||||
| 0ce258966b2b13c3cc5221f5252f4018 | DocumentWrite | 227 B | 2025-10-03 | 2026-01-01 | |
Introduced by DocumentWrite First Seen 2025-10-03 Last Seen 2026-01-01 Times Seen 2 Size 227 B (227 bytes) MD5 0ce258966b2b13c3cc5221f5252f4018 SHA1 0c3d2e418fc0188a3006350b3d01cdd4a15def7e Loading... | |||||
| 2f938e0197347604f2552a423ce3f944 | DocumentWrite | 79 B | 2025-10-03 | 2026-01-01 | |
Introduced by DocumentWrite First Seen 2025-10-03 Last Seen 2026-01-01 Times Seen 2 Size 79 B (79 bytes) MD5 2f938e0197347604f2552a423ce3f944 SHA1 f581520d69e5d201390ab64fe074f8f0ccf90421 Loading... | |||||
| 8240caf6013898bed91b12c9fa8aebe7 | DocumentWrite | 74 B | 2025-10-03 | 2026-01-01 | |
Introduced by DocumentWrite First Seen 2025-10-03 Last Seen 2026-01-01 Times Seen 2 Size 74 B (74 bytes) MD5 8240caf6013898bed91b12c9fa8aebe7 SHA1 70281574d0acf81a5facd1c84bf87050fd797b5a Loading... | |||||
| 8b3183aca7af32c04208467e88e0604c | DocumentWrite | 77 B | 2025-10-03 | 2026-01-01 | |
Introduced by DocumentWrite First Seen 2025-10-03 Last Seen 2026-01-01 Times Seen 2 Size 77 B (77 bytes) MD5 8b3183aca7af32c04208467e88e0604c SHA1 9553d28cbc469ddb2db9f7fa25df766eeb9a2dbe Loading... | |||||
| 56ff8bd428c8679ccd3dbdfa56592f92 | DocumentWrite | 1.9 kB | 2025-06-04 | 2026-01-01 | |
Introduced by DocumentWrite First Seen 2025-06-04 Last Seen 2026-01-01 Times Seen 11 Size 1.9 kB (1916 bytes) MD5 56ff8bd428c8679ccd3dbdfa56592f92 SHA1 c15b710a7bc517995ba561b08cbde63710760341 Loading... | |||||
| 63311382799fd0d79d4efbbfb70a0521 | DocumentWrite | 251 B | 2025-10-03 | 2026-01-01 | |
Introduced by DocumentWrite First Seen 2025-10-03 Last Seen 2026-01-01 Times Seen 2 Size 251 B (251 bytes) MD5 63311382799fd0d79d4efbbfb70a0521 SHA1 ba917d87686eb309abdcf84eb1dab7fb089ffb6f Loading... | |||||
| d0de01116508034512b857789b599bae | DocumentWrite | 258 B | 2025-10-03 | 2026-01-01 | |
Introduced by DocumentWrite First Seen 2025-10-03 Last Seen 2026-01-01 Times Seen 2 Size 258 B (258 bytes) MD5 d0de01116508034512b857789b599bae SHA1 adcf9ba13a0827689764e4299f5506a1a33598c3 Loading... | |||||
| eadc8364be956ccf9b8b2268d2ff47c7 | DocumentWrite | 176 B | 2025-10-03 | 2026-01-01 | |
Introduced by DocumentWrite First Seen 2025-10-03 Last Seen 2026-01-01 Times Seen 2 Size 176 B (176 bytes) MD5 eadc8364be956ccf9b8b2268d2ff47c7 SHA1 4a3b2d3159a15f710d8d739bb9a2703f4a2a7b88 Loading... | |||||
| 71d25a56e13a70be10f296054ae6d4ac | DocumentWrite | 180 B | 2025-10-03 | 2026-01-01 | |
Introduced by DocumentWrite First Seen 2025-10-03 Last Seen 2026-01-01 Times Seen 2 Size 180 B (180 bytes) MD5 71d25a56e13a70be10f296054ae6d4ac SHA1 42d7b8b88ce5999acb49ba83421755d38dee074a Loading... | |||||
| c8aa1cfb7b0c3252b2475e530ebbcba9 | DocumentWrite | 228 B | 2025-10-03 | 2026-01-01 | |
Introduced by DocumentWrite First Seen 2025-10-03 Last Seen 2026-01-01 Times Seen 2 Size 228 B (228 bytes) MD5 c8aa1cfb7b0c3252b2475e530ebbcba9 SHA1 cd75284423d589fa52042b5dae243c5126cdf800 Loading... | |||||
| d5586a49d2845b0af8e58ab11c865d8c | DocumentWrite | 398 B | 2024-09-19 | 2026-01-01 | |
Introduced by DocumentWrite First Seen 2024-09-19 Last Seen 2026-01-01 Times Seen 3 Size 398 B (398 bytes) MD5 d5586a49d2845b0af8e58ab11c865d8c SHA1 a49ba3f5108f963ea6738b236e0e8877513d44da Loading... | |||||
| 99ab7fab00633a68bf10b460ccde17c4 | DocumentWrite | 142 B | 2024-08-19 | 2026-01-01 | |
Introduced by DocumentWrite First Seen 2024-08-19 Last Seen 2026-01-01 Times Seen 3 Size 142 B (142 bytes) MD5 99ab7fab00633a68bf10b460ccde17c4 SHA1 2e7bf4020af381626987eaae3b4d2e43ea650e60 Loading... | |||||
| 4205d7c317a16e158dcd3be4f14ef10e | DocumentWrite | 150 B | 2025-10-03 | 2026-01-01 | |
Introduced by DocumentWrite First Seen 2025-10-03 Last Seen 2026-01-01 Times Seen 2 Size 150 B (150 bytes) MD5 4205d7c317a16e158dcd3be4f14ef10e SHA1 2bceaa2cb9fa37ce35d75d1e877c0debb5e7891c Loading... | |||||
| f0d19149090e938f87ba2a5feefc0904 | DocumentWrite | 133 B | 2025-10-03 | 2026-01-01 | |
Introduced by DocumentWrite First Seen 2025-10-03 Last Seen 2026-01-01 Times Seen 2 Size 133 B (133 bytes) MD5 f0d19149090e938f87ba2a5feefc0904 SHA1 615a12b099ec9c3904caf901c3efa5d0fa98ea76 Loading... | |||||
| 50e78adee755c13ec8894998d5a591d0 | DocumentWrite | 181 B | 2025-10-03 | 2026-01-01 | |
Introduced by DocumentWrite First Seen 2025-10-03 Last Seen 2026-01-01 Times Seen 2 Size 181 B (181 bytes) MD5 50e78adee755c13ec8894998d5a591d0 SHA1 937c58c65abf6cc0b0c5626b830199fcdec6ff8f Loading... | |||||
| 2721685647e9270debe4088d44a78eaf | DocumentWrite | 234 B | 2025-10-03 | 2026-01-01 | |
Introduced by DocumentWrite First Seen 2025-10-03 Last Seen 2026-01-01 Times Seen 2 Size 234 B (234 bytes) MD5 2721685647e9270debe4088d44a78eaf SHA1 a15a7ba736f90d2ee8a807128ea0bdbb8e55739e Loading... | |||||
| 6954e28bcbd966cdda09a9cdcf0b909f | DocumentWrite | 249 B | 2025-10-03 | 2026-01-01 | |
Introduced by DocumentWrite First Seen 2025-10-03 Last Seen 2026-01-01 Times Seen 2 Size 249 B (249 bytes) MD5 6954e28bcbd966cdda09a9cdcf0b909f SHA1 2ffa2ad2cc75aa30451d0c22ddbc9ce01d7b17e3 Loading... | |||||
| 74a98be32923b24d4ce74becd224cf12 | DocumentWrite | 2.1 kB | 2026-01-01 | 2026-02-20 | |
Introduced by DocumentWrite First Seen 2026-01-01 Last Seen 2026-02-20 Times Seen 2 Size 2.1 kB (2091 bytes) MD5 74a98be32923b24d4ce74becd224cf12 SHA1 60332514b18212fce1ccebc917c43782b3d60725 Loading... | |||||
| e6962bb895bd566f08b2521b911a7e17 | DocumentWrite | 259 B | 2025-10-03 | 2026-01-01 | |
Introduced by DocumentWrite First Seen 2025-10-03 Last Seen 2026-01-01 Times Seen 2 Size 259 B (259 bytes) MD5 e6962bb895bd566f08b2521b911a7e17 SHA1 45f6fc10c20b386cfbaa0ac7b88c160c1410c37e Loading... | |||||
| 383448410f25632445a46da66ffac41a | DocumentWrite | 229 B | 2025-10-03 | 2026-01-01 | |
Introduced by DocumentWrite First Seen 2025-10-03 Last Seen 2026-01-01 Times Seen 2 Size 229 B (229 bytes) MD5 383448410f25632445a46da66ffac41a SHA1 700f2e5cb913da16ddf9208feb0f42720650f522 Loading... | |||||
| df19681d3e02ff31ef72220d648d9ea7 | DocumentWrite | 80 B | 2025-10-03 | 2026-01-01 | |
Introduced by DocumentWrite First Seen 2025-10-03 Last Seen 2026-01-01 Times Seen 2 Size 80 B (80 bytes) MD5 df19681d3e02ff31ef72220d648d9ea7 SHA1 c83baf6e49630fd6d1f8d10fa90f59ecabc07e59 Loading... | |||||
| 415ed7df6d4c30d0c278041048e0ddda | DocumentWrite | 256 B | 2025-10-03 | 2026-01-01 | |
Introduced by DocumentWrite First Seen 2025-10-03 Last Seen 2026-01-01 Times Seen 2 Size 256 B (256 bytes) MD5 415ed7df6d4c30d0c278041048e0ddda SHA1 d290776e1d7553951761badb392ebab68b04c2e4 Loading... | |||||
| 5757e24e6019f3e15c12f431a723497b | DocumentWrite | 906 B | 2025-10-03 | 2026-01-01 | |
Introduced by DocumentWrite First Seen 2025-10-03 Last Seen 2026-01-01 Times Seen 2 Size 906 B (906 bytes) MD5 5757e24e6019f3e15c12f431a723497b SHA1 0e83c81cf5c96446c94d90b4d6d29a8c914e3837 Loading... | |||||
| 48dc4215b5daaee5decca810cb57538d | DocumentWrite | 77 B | 2025-10-03 | 2026-01-01 | |
Introduced by DocumentWrite First Seen 2025-10-03 Last Seen 2026-01-01 Times Seen 2 Size 77 B (77 bytes) MD5 48dc4215b5daaee5decca810cb57538d SHA1 b647b25340ff5df5f2de2434e2f5f2a5bc937a6d Loading... | |||||
| 53ee2d0680820ba2d278d0767e259595 | DocumentWrite | 249 B | 2025-10-03 | 2026-01-01 | |
Introduced by DocumentWrite First Seen 2025-10-03 Last Seen 2026-01-01 Times Seen 2 Size 249 B (249 bytes) MD5 53ee2d0680820ba2d278d0767e259595 SHA1 7e6ca5b3028c02cb17394913dcfff4f7bde9cfb4 Loading... | |||||
| 102de47b400a9149233797178fcc85a9 | DocumentWrite | 231 B | 2025-10-03 | 2026-01-01 | |
Introduced by DocumentWrite First Seen 2025-10-03 Last Seen 2026-01-01 Times Seen 2 Size 231 B (231 bytes) MD5 102de47b400a9149233797178fcc85a9 SHA1 ca0b6fd2cd2b3fbd754718a2ac307f5ec0ba9a39 Loading... | |||||
| 9097407441b64c4b51c8de6585a0242b | DocumentWrite | 257 B | 2025-10-03 | 2026-01-01 | |
Introduced by DocumentWrite First Seen 2025-10-03 Last Seen 2026-01-01 Times Seen 2 Size 257 B (257 bytes) MD5 9097407441b64c4b51c8de6585a0242b SHA1 1683f7660e199179196f8ac5f3309443ae382205 Loading... | |||||
| 292513c3298141cdf0670438b14026ce | DocumentWrite | 1.9 kB | 2025-06-04 | 2026-01-01 | |
Introduced by DocumentWrite First Seen 2025-06-04 Last Seen 2026-01-01 Times Seen 11 Size 1.9 kB (1920 bytes) MD5 292513c3298141cdf0670438b14026ce SHA1 281597be26cf84bf48d70952b91686367f1e52de Loading... | |||||
| dd2220fba5fd29fbe75f0682dc3dedb4 | DocumentWrite | 1.9 kB | 2025-06-04 | 2026-01-01 | |
Introduced by DocumentWrite First Seen 2025-06-04 Last Seen 2026-01-01 Times Seen 11 Size 1.9 kB (1914 bytes) MD5 dd2220fba5fd29fbe75f0682dc3dedb4 SHA1 4b8b63d0e7bc2227031a2ee72d7a0b5613be785b Loading... | |||||
| 4ae39f5eb6be294428d0bd01108b8fee | DocumentWrite | 582 B | 2025-03-04 | 2026-03-25 | |
Introduced by DocumentWrite First Seen 2025-03-04 Last Seen 2026-03-25 Times Seen 37 Size 582 B (582 bytes) MD5 4ae39f5eb6be294428d0bd01108b8fee SHA1 3792482420d126f76fbd212ba5910784a44deb6e Loading... | |||||
| 3a4a22f084235e87559bdcbbdcfca669 | DocumentWrite | 229 B | 2025-10-03 | 2026-01-01 | |
Introduced by DocumentWrite First Seen 2025-10-03 Last Seen 2026-01-01 Times Seen 2 Size 229 B (229 bytes) MD5 3a4a22f084235e87559bdcbbdcfca669 SHA1 647a13445ea63a423ddbda4a2175b02ad0db6917 Loading... | |||||
| 183303aa1c82c1f3cf1e43cc9f4771d0 | DocumentWrite | 225 B | 2025-10-03 | 2026-01-01 | |
Introduced by DocumentWrite First Seen 2025-10-03 Last Seen 2026-01-01 Times Seen 2 Size 225 B (225 bytes) MD5 183303aa1c82c1f3cf1e43cc9f4771d0 SHA1 2085185f44be71a874e0996f70b53a1e8caec01d Loading... | |||||
| 9d6bc246b456b6a3ec1bf51d14275a2b | DocumentWrite | 82 B | 2025-10-03 | 2026-01-01 | |
Introduced by DocumentWrite First Seen 2025-10-03 Last Seen 2026-01-01 Times Seen 2 Size 82 B (82 bytes) MD5 9d6bc246b456b6a3ec1bf51d14275a2b SHA1 2c59a2c4f75c6723e2b173c8c7bc98d88c886b46 Loading... | |||||
| b01f0196daaf7ec6e6897eeb571080bc | DocumentWrite | 256 B | 2025-10-03 | 2026-01-01 | |
Introduced by DocumentWrite First Seen 2025-10-03 Last Seen 2026-01-01 Times Seen 2 Size 256 B (256 bytes) MD5 b01f0196daaf7ec6e6897eeb571080bc SHA1 c5f3e2ca0c9b4d4ea419aad23b39be85cab51a31 Loading... | |||||
| e2dda941dc059cf509111d2c82c8c98c | DocumentWrite | 187 B | 2025-10-03 | 2026-01-01 | |
Introduced by DocumentWrite First Seen 2025-10-03 Last Seen 2026-01-01 Times Seen 2 Size 187 B (187 bytes) MD5 e2dda941dc059cf509111d2c82c8c98c SHA1 3dc4bb7371839f22b2ed69c8e1fa3b2fd27f6ad3 Loading... | |||||
| eda5aac661c43db3031e898f8adba452 | DocumentWrite | 975 B | 2026-01-01 | 2026-01-01 | |
Introduced by DocumentWrite First Seen 2026-01-01 Last Seen 2026-01-01 Times Seen 1 Size 975 B (975 bytes) MD5 eda5aac661c43db3031e898f8adba452 SHA1 2ac03c3b6d9794bb5024e4b582f1a4400b1a90e1 Loading... | |||||
| 5248bed0899524cedcc55cf1d3ba9b2d | DocumentWrite | 1.1 kB | 2026-01-01 | 2026-01-01 | |
Introduced by DocumentWrite First Seen 2026-01-01 Last Seen 2026-01-01 Times Seen 1 Size 1.1 kB (1083 bytes) MD5 5248bed0899524cedcc55cf1d3ba9b2d SHA1 4822d50b473ab65208fd214fca63d376a70371e9 Loading... | |||||
| 0cacd3e4fb66234f5da1efd01cb64920 | DocumentWrite | 385 B | 2024-01-01 | 2026-03-25 | |
Introduced by DocumentWrite First Seen 2024-01-01 Last Seen 2026-03-25 Times Seen 89 Size 385 B (385 bytes) MD5 0cacd3e4fb66234f5da1efd01cb64920 SHA1 09c11144dfbeec3295909c18463b17ec8fd9183f Loading... | |||||
| 266985e4b16d0fe6f71c9d7030872aeb | DocumentWrite | 226 B | 2025-10-03 | 2026-01-01 | |
Introduced by DocumentWrite First Seen 2025-10-03 Last Seen 2026-01-01 Times Seen 2 Size 226 B (226 bytes) MD5 266985e4b16d0fe6f71c9d7030872aeb SHA1 1d7ba1014dbfc8a593aec1dfd902ed99c86051b2 Loading... | |||||
| c26dad893f908c8eae937dc3b290fad2 | DocumentWrite | 227 B | 2025-10-03 | 2026-01-01 | |
Introduced by DocumentWrite First Seen 2025-10-03 Last Seen 2026-01-01 Times Seen 2 Size 227 B (227 bytes) MD5 c26dad893f908c8eae937dc3b290fad2 SHA1 4924b8899795fcc4f0403d1469fb13eab58cc148 Loading... | |||||
| 4bbde15230db83e4857c8f1ee3363e1a | DocumentWrite | 175 B | 2025-10-03 | 2026-01-01 | |
Introduced by DocumentWrite First Seen 2025-10-03 Last Seen 2026-01-01 Times Seen 2 Size 175 B (175 bytes) MD5 4bbde15230db83e4857c8f1ee3363e1a SHA1 d4f8d17234dea98a355a48aca2b35350393c0d13 Loading... | |||||
| 78bff90b31f4a63f9379d65f4d87fa18 | DocumentWrite | 178 B | 2025-10-03 | 2026-01-01 | |
Introduced by DocumentWrite First Seen 2025-10-03 Last Seen 2026-01-01 Times Seen 2 Size 178 B (178 bytes) MD5 78bff90b31f4a63f9379d65f4d87fa18 SHA1 b490fb3aaebddcde7d861f8be8d3b8cb5ecfa891 Loading... | |||||
| bdc9582ee1f007cc05c6554f1598a977 | DocumentWrite | 177 B | 2025-10-03 | 2026-01-01 | |
Introduced by DocumentWrite First Seen 2025-10-03 Last Seen 2026-01-01 Times Seen 2 Size 177 B (177 bytes) MD5 bdc9582ee1f007cc05c6554f1598a977 SHA1 f39c212674b1b6560fedefe66c0b86ab03de1156 Loading... | |||||
| 89d287c0b959f7190176e00b383cf018 | DocumentWrite | 1.9 kB | 2025-06-04 | 2026-01-01 | |
Introduced by DocumentWrite First Seen 2025-06-04 Last Seen 2026-01-01 Times Seen 11 Size 1.9 kB (1920 bytes) MD5 89d287c0b959f7190176e00b383cf018 SHA1 4d38d57e73342615dd3d7c9dfa3c1247e2a65adf Loading... | |||||
| 392c149631e2548fb3d798e68fcebf4e | DocumentWrite | 259 B | 2025-10-03 | 2026-01-01 | |
Introduced by DocumentWrite First Seen 2025-10-03 Last Seen 2026-01-01 Times Seen 2 Size 259 B (259 bytes) MD5 392c149631e2548fb3d798e68fcebf4e SHA1 0d7707ab0366eca060794450e672840315d1042e Loading... | |||||
| 8e8de9889a876b1d16cc6cc603251c63 | DocumentWrite | 177 B | 2025-10-03 | 2026-01-01 | |
Introduced by DocumentWrite First Seen 2025-10-03 Last Seen 2026-01-01 Times Seen 2 Size 177 B (177 bytes) MD5 8e8de9889a876b1d16cc6cc603251c63 SHA1 708b5105ca67fe4d27ad3e7f147aae2ec9502878 Loading... | |||||
| fe85d7d88ef966493684115182ec441b | DocumentWrite | 80 B | 2025-10-03 | 2026-01-01 | |
Introduced by DocumentWrite First Seen 2025-10-03 Last Seen 2026-01-01 Times Seen 2 Size 80 B (80 bytes) MD5 fe85d7d88ef966493684115182ec441b SHA1 4981afca517b05aa3b1748cda78971a75c4e7288 Loading... | |||||
| a3e222d3db3be4926a2af4c60f0ae2aa | DocumentWrite | 180 B | 2025-10-03 | 2026-01-01 | |
Introduced by DocumentWrite First Seen 2025-10-03 Last Seen 2026-01-01 Times Seen 2 Size 180 B (180 bytes) MD5 a3e222d3db3be4926a2af4c60f0ae2aa SHA1 e594a83d7b0dce2665fc82957e39fb4a58cdaebe Loading... | |||||
| 071db213e83301ac0336f88f35dabfd2 | DocumentWrite | 174 B | 2025-10-03 | 2026-01-01 | |
Introduced by DocumentWrite First Seen 2025-10-03 Last Seen 2026-01-01 Times Seen 2 Size 174 B (174 bytes) MD5 071db213e83301ac0336f88f35dabfd2 SHA1 d461c4ea6489f6111c6cbbad5ee35c6b20b6453f Loading... | |||||
| 691cadb96b045052970dd826066533a6 | DocumentWrite | 78 B | 2025-10-03 | 2026-01-01 | |
Introduced by DocumentWrite First Seen 2025-10-03 Last Seen 2026-01-01 Times Seen 2 Size 78 B (78 bytes) MD5 691cadb96b045052970dd826066533a6 SHA1 c584477530891a3edbbe0da67f0200f11ec5e2bf Loading... | |||||
| 10a654ea7eee74ab3b1b04682f6f3461 | DocumentWrite | 256 B | 2025-10-03 | 2026-01-01 | |
Introduced by DocumentWrite First Seen 2025-10-03 Last Seen 2026-01-01 Times Seen 2 Size 256 B (256 bytes) MD5 10a654ea7eee74ab3b1b04682f6f3461 SHA1 cef123d05aa4445612cfe56c27b3e3354dca0c76 Loading... | |||||
| 232a0a04f63027c1e9f445ecfe8c824d | DocumentWrite | 178 B | 2025-10-03 | 2026-01-01 | |
Introduced by DocumentWrite First Seen 2025-10-03 Last Seen 2026-01-01 Times Seen 2 Size 178 B (178 bytes) MD5 232a0a04f63027c1e9f445ecfe8c824d SHA1 7438963f12e82361fe78f1f10c8623e2bad97374 Loading... | |||||
| 9462c7bc921a5a10b1105db3fed17e0e | DocumentWrite | 180 B | 2025-10-03 | 2026-01-01 | |
Introduced by DocumentWrite First Seen 2025-10-03 Last Seen 2026-01-01 Times Seen 2 Size 180 B (180 bytes) MD5 9462c7bc921a5a10b1105db3fed17e0e SHA1 406785dfd52c96d30c900a3873a62908a80ec1ca Loading... | |||||
| ab3c5d3a1858fef82812f5cd1fc2bf63 | DocumentWrite | 78 B | 2025-10-03 | 2026-01-01 | |
Introduced by DocumentWrite First Seen 2025-10-03 Last Seen 2026-01-01 Times Seen 2 Size 78 B (78 bytes) MD5 ab3c5d3a1858fef82812f5cd1fc2bf63 SHA1 6e57b73ba47b4816074c1a69f6fd02a6b5ee8bf8 Loading... | |||||
| 8c881ebed73881b197040e3ec488c32c | DocumentWrite | 275 B | 2025-10-03 | 2026-01-01 | |
Introduced by DocumentWrite First Seen 2025-10-03 Last Seen 2026-01-01 Times Seen 2 Size 275 B (275 bytes) MD5 8c881ebed73881b197040e3ec488c32c SHA1 7ad619fc0c9261fd262b9a2e2dbc0b3aefde7ec4 Loading... | |||||
| cb07ae0dd4472bf259f8d7229e0b7f07 | DocumentWrite | 206 B | 2025-10-03 | 2026-01-01 | |
Introduced by DocumentWrite First Seen 2025-10-03 Last Seen 2026-01-01 Times Seen 2 Size 206 B (206 bytes) MD5 cb07ae0dd4472bf259f8d7229e0b7f07 SHA1 a646488802337f330b697f27de2f3c7c4b3cacd0 Loading... | |||||
| 90118a618f3244ae2bd80c16e85ebc22 | DocumentWrite | 78 B | 2025-10-03 | 2026-01-01 | |
Introduced by DocumentWrite First Seen 2025-10-03 Last Seen 2026-01-01 Times Seen 2 Size 78 B (78 bytes) MD5 90118a618f3244ae2bd80c16e85ebc22 SHA1 c3270473a802233157e5ceb5a01a08e9e250394b Loading... | |||||
| 9906cc69c67ba1e4bea3fb3f8d941eff | DocumentWrite | 227 B | 2025-10-03 | 2026-01-01 | |
Introduced by DocumentWrite First Seen 2025-10-03 Last Seen 2026-01-01 Times Seen 2 Size 227 B (227 bytes) MD5 9906cc69c67ba1e4bea3fb3f8d941eff SHA1 1b77650738852c66dff07bb12bf5976592b5ec4d Loading... | |||||
| 3a2382332107a32d5557d844845d365e | DocumentWrite | 228 B | 2025-10-03 | 2026-01-01 | |
Introduced by DocumentWrite First Seen 2025-10-03 Last Seen 2026-01-01 Times Seen 2 Size 228 B (228 bytes) MD5 3a2382332107a32d5557d844845d365e SHA1 743db86ed83356570ecf48cbd667d9f8a24c9744 Loading... | |||||
| 30527b39183433c94706f5a9dd4deb8b | DocumentWrite | 209 B | 2025-10-03 | 2026-01-01 | |
Introduced by DocumentWrite First Seen 2025-10-03 Last Seen 2026-01-01 Times Seen 2 Size 209 B (209 bytes) MD5 30527b39183433c94706f5a9dd4deb8b SHA1 ed6da33414210c8ef064164b8b659471c9e4d42f Loading... | |||||
| 7dec714878da10581420532a141cf6e9 | DocumentWrite | 177 B | 2025-10-03 | 2026-01-01 | |
Introduced by DocumentWrite First Seen 2025-10-03 Last Seen 2026-01-01 Times Seen 2 Size 177 B (177 bytes) MD5 7dec714878da10581420532a141cf6e9 SHA1 43faeb3851c50846c169b5e2d7e25f0d45e30424 Loading... | |||||
| 1552b04912d9e9890b06724f291b7822 | DocumentWrite | 80 B | 2025-10-03 | 2026-01-01 | |
Introduced by DocumentWrite First Seen 2025-10-03 Last Seen 2026-01-01 Times Seen 2 Size 80 B (80 bytes) MD5 1552b04912d9e9890b06724f291b7822 SHA1 b913b71ee18f27d45e901d43e64b1ab0ef12ff24 Loading... | |||||
| 28a2286a28889d5230681ef38cde89c5 | DocumentWrite | 176 B | 2025-10-03 | 2026-01-01 | |
Introduced by DocumentWrite First Seen 2025-10-03 Last Seen 2026-01-01 Times Seen 2 Size 176 B (176 bytes) MD5 28a2286a28889d5230681ef38cde89c5 SHA1 3e1124c700a787283bc1f3aba17161b73e7791c7 Loading... | |||||
| efd426b792349134124d3e29221a2131 | DocumentWrite | 1.9 kB | 2025-06-04 | 2026-01-01 | |
Introduced by DocumentWrite First Seen 2025-06-04 Last Seen 2026-01-01 Times Seen 11 Size 1.9 kB (1919 bytes) MD5 efd426b792349134124d3e29221a2131 SHA1 f10cd4f51aaa5a593e8d3c216630c160178e0b3e Loading... | |||||
| 6bf30199608b058cdbf8033b4f54e265 | DocumentWrite | 1.9 kB | 2025-06-04 | 2026-01-01 | |
Introduced by DocumentWrite First Seen 2025-06-04 Last Seen 2026-01-01 Times Seen 11 Size 1.9 kB (1913 bytes) MD5 6bf30199608b058cdbf8033b4f54e265 SHA1 970759dd7aa3843df90824e6629cb17a758bf03e Loading... | |||||
| 1dc6985a582f0165a4db30bba4dc7617 | DocumentWrite | 1.9 kB | 2025-06-04 | 2026-01-01 | |
Introduced by DocumentWrite First Seen 2025-06-04 Last Seen 2026-01-01 Times Seen 11 Size 1.9 kB (1920 bytes) MD5 1dc6985a582f0165a4db30bba4dc7617 SHA1 9c216c0533bd025a262e51c3e5765a9683500d79 Loading... | |||||
| 102947e1a0e6ea7cffc54a3ef8ec410a | DocumentWrite | 1.0 kB | 2026-01-01 | 2026-01-01 | |
Introduced by DocumentWrite First Seen 2026-01-01 Last Seen 2026-01-01 Times Seen 1 Size 1.0 kB (1041 bytes) MD5 102947e1a0e6ea7cffc54a3ef8ec410a SHA1 14f587c5ef9f927da9c238639d9e27e62b2cb35a Loading... | |||||
| 453408243370cf1c1dd65d8b06b0061a | DocumentWrite | 258 B | 2025-10-03 | 2026-01-01 | |
Introduced by DocumentWrite First Seen 2025-10-03 Last Seen 2026-01-01 Times Seen 2 Size 258 B (258 bytes) MD5 453408243370cf1c1dd65d8b06b0061a SHA1 93f3cc9dc6ae41ba4d47575b62601a8c3be4c7ba Loading... | |||||
| 4b87b7e40ed31a35f0865c7a8e3ea630 | DocumentWrite | 230 B | 2025-10-03 | 2026-01-01 | |
Introduced by DocumentWrite First Seen 2025-10-03 Last Seen 2026-01-01 Times Seen 2 Size 230 B (230 bytes) MD5 4b87b7e40ed31a35f0865c7a8e3ea630 SHA1 47cc80912ec5a2a47c8cb54811e73a0261958c38 Loading... | |||||
| cb4e722503b329eb1b75ebb525e3215e | DocumentWrite | 227 B | 2025-10-03 | 2026-01-01 | |
Introduced by DocumentWrite First Seen 2025-10-03 Last Seen 2026-01-01 Times Seen 2 Size 227 B (227 bytes) MD5 cb4e722503b329eb1b75ebb525e3215e SHA1 8a8d106e8cb47a1b0c4583f3c9927655fbc307b2 Loading... | |||||
| 6d7e9bfe947650c2326a7dcb6dd42679 | DocumentWrite | 1.9 kB | 2025-06-04 | 2026-01-01 | |
Introduced by DocumentWrite First Seen 2025-06-04 Last Seen 2026-01-01 Times Seen 11 Size 1.9 kB (1918 bytes) MD5 6d7e9bfe947650c2326a7dcb6dd42679 SHA1 c4e625913e193e7069657d1d6e920d1c36391d82 Loading... | |||||
| 38741e44e735774c0b029c72a33245b7 | DocumentWrite | 257 B | 2024-12-12 | 2026-03-03 | |
Introduced by DocumentWrite First Seen 2024-12-12 Last Seen 2026-03-03 Times Seen 13 Size 257 B (257 bytes) MD5 38741e44e735774c0b029c72a33245b7 SHA1 14a07e6ff427638b4a5825a818e6336b02da570e Loading... | |||||
| f4e0188abbf6fb4838f29454f00c6fd7 | DocumentWrite | 256 B | 2025-10-03 | 2026-01-01 | |
Introduced by DocumentWrite First Seen 2025-10-03 Last Seen 2026-01-01 Times Seen 2 Size 256 B (256 bytes) MD5 f4e0188abbf6fb4838f29454f00c6fd7 SHA1 2ea359090063dd9873fc33aa9448709e76ab2052 Loading... | |||||
| 21ea0f63441213300fe521b18d19a7f0 | DocumentWrite | 259 B | 2025-10-03 | 2026-01-01 | |
Introduced by DocumentWrite First Seen 2025-10-03 Last Seen 2026-01-01 Times Seen 2 Size 259 B (259 bytes) MD5 21ea0f63441213300fe521b18d19a7f0 SHA1 364702b94ea525f31896efacc9f87053c135ee9d Loading... | |||||
| 36e9a60fc9931b63a154e3d3f0fbea3e | DocumentWrite | 252 B | 2025-10-03 | 2026-01-01 | |
Introduced by DocumentWrite First Seen 2025-10-03 Last Seen 2026-01-01 Times Seen 2 Size 252 B (252 bytes) MD5 36e9a60fc9931b63a154e3d3f0fbea3e SHA1 549ae1c2661dfa7f9a5298511a65cde61c280a53 Loading... | |||||
| ee6e3382f13fd84efcf5284e498bd768 | DocumentWrite | 175 B | 2025-10-03 | 2026-01-01 | |
Introduced by DocumentWrite First Seen 2025-10-03 Last Seen 2026-01-01 Times Seen 2 Size 175 B (175 bytes) MD5 ee6e3382f13fd84efcf5284e498bd768 SHA1 74e2eb8e47804302bc7a6bbb3f9d60b511cfc2a3 Loading... | |||||
| 1cba05aadd08533f3dd4f0a176e781ee | DocumentWrite | 230 B | 2025-10-03 | 2026-01-01 | |
Introduced by DocumentWrite First Seen 2025-10-03 Last Seen 2026-01-01 Times Seen 2 Size 230 B (230 bytes) MD5 1cba05aadd08533f3dd4f0a176e781ee SHA1 29640e03de2a29a729af483315d09a2d22abe794 Loading... | |||||
| efafee93e5a4b4c90b5b3a09402040d4 | DocumentWrite | 178 B | 2025-10-03 | 2026-01-01 | |
Introduced by DocumentWrite First Seen 2025-10-03 Last Seen 2026-01-01 Times Seen 2 Size 178 B (178 bytes) MD5 efafee93e5a4b4c90b5b3a09402040d4 SHA1 f6cb8781b67ba5e2ce5451aced44bf3504b2fad6 Loading... | |||||
| 0861232effe25394cccf90bf075b9a5e | DocumentWrite | 1.9 kB | 2025-06-04 | 2026-01-01 | |
Introduced by DocumentWrite First Seen 2025-06-04 Last Seen 2026-01-01 Times Seen 11 Size 1.9 kB (1919 bytes) MD5 0861232effe25394cccf90bf075b9a5e SHA1 0e2f8a26227f1996302225e5c37d7d7ddde6c23a Loading... | |||||
| 1b6110dc7d0124aec51e9c92c8067016 | DocumentWrite | 179 B | 2025-10-03 | 2026-01-01 | |
Introduced by DocumentWrite First Seen 2025-10-03 Last Seen 2026-01-01 Times Seen 2 Size 179 B (179 bytes) MD5 1b6110dc7d0124aec51e9c92c8067016 SHA1 88389bc7f493d640d705343d45bffe207b5936d1 Loading... | |||||
| fa0d5678c80aacd35a70117b4bfc8af4 | DocumentWrite | 82 B | 2025-10-03 | 2026-01-01 | |
Introduced by DocumentWrite First Seen 2025-10-03 Last Seen 2026-01-01 Times Seen 2 Size 82 B (82 bytes) MD5 fa0d5678c80aacd35a70117b4bfc8af4 SHA1 6e62e2f7226662d3555019908c47fe7f5c030247 Loading... | |||||
| b57c8f623bac72630cd83a6610276f73 | DocumentWrite | 254 B | 2025-10-03 | 2026-01-01 | |
Introduced by DocumentWrite First Seen 2025-10-03 Last Seen 2026-01-01 Times Seen 2 Size 254 B (254 bytes) MD5 b57c8f623bac72630cd83a6610276f73 SHA1 530ccca1849e37a999c590a258cc083df0d0d651 Loading... | |||||
| 326b10096121b82dee4fffe07ba88316 | DocumentWrite | 258 B | 2025-10-03 | 2026-01-01 | |
Introduced by DocumentWrite First Seen 2025-10-03 Last Seen 2026-01-01 Times Seen 2 Size 258 B (258 bytes) MD5 326b10096121b82dee4fffe07ba88316 SHA1 056f54c4afe086adb0d73c868154985ca4ec2925 Loading... | |||||
| 8af68d5124b029e736aaf451095467e9 | DocumentWrite | 175 B | 2025-10-03 | 2026-01-01 | |
Introduced by DocumentWrite First Seen 2025-10-03 Last Seen 2026-01-01 Times Seen 2 Size 175 B (175 bytes) MD5 8af68d5124b029e736aaf451095467e9 SHA1 f7778a1c5eefc9522c467fa13d45ccd387e51652 Loading... | |||||
| ca32812a967e2c5866b361b617050d55 | DocumentWrite | 231 B | 2025-10-03 | 2026-01-01 | |
Introduced by DocumentWrite First Seen 2025-10-03 Last Seen 2026-01-01 Times Seen 2 Size 231 B (231 bytes) MD5 ca32812a967e2c5866b361b617050d55 SHA1 a430d1447b43cfc8e03d224bc940653d76fddfb6 Loading... | |||||
| f0484a493583f9955de12e28eb5208ad | DocumentWrite | 76 B | 2025-10-03 | 2026-01-01 | |
Introduced by DocumentWrite First Seen 2025-10-03 Last Seen 2026-01-01 Times Seen 2 Size 76 B (76 bytes) MD5 f0484a493583f9955de12e28eb5208ad SHA1 4dfb61c931eafa37eaef04fe2e167bbbe951950c Loading... | |||||
| cff36e6ae4ed389eb63448dbbf673797 | DocumentWrite | 81 B | 2025-10-03 | 2026-01-01 | |
Introduced by DocumentWrite First Seen 2025-10-03 Last Seen 2026-01-01 Times Seen 2 Size 81 B (81 bytes) MD5 cff36e6ae4ed389eb63448dbbf673797 SHA1 47f5fa75fffefabb13fd4e04c88e763a35dd32d4 Loading... | |||||
| b35443a1eccf487c696ef713e3621b5c | DocumentWrite | 82 B | 2025-10-03 | 2026-01-01 | |
Introduced by DocumentWrite First Seen 2025-10-03 Last Seen 2026-01-01 Times Seen 2 Size 82 B (82 bytes) MD5 b35443a1eccf487c696ef713e3621b5c SHA1 f9d83225693daa59d8cfc6b1dc468e8da775603c Loading... | |||||
| e412e51fea23cb80e0a5db90520246bf | DocumentWrite | 225 B | 2025-10-03 | 2026-01-01 | |
Introduced by DocumentWrite First Seen 2025-10-03 Last Seen 2026-01-01 Times Seen 2 Size 225 B (225 bytes) MD5 e412e51fea23cb80e0a5db90520246bf SHA1 6688e42a5c9125a5840890858eb8370062f8ddd0 Loading... | |||||
| 6fe150797275ccaad4f19f0d04a9f397 | DocumentWrite | 227 B | 2025-10-03 | 2026-01-01 | |
Introduced by DocumentWrite First Seen 2025-10-03 Last Seen 2026-01-01 Times Seen 2 Size 227 B (227 bytes) MD5 6fe150797275ccaad4f19f0d04a9f397 SHA1 69a7f5ae0dc545ee364e7ce00f2663af6c534d57 Loading... | |||||
| 63f70483f951caab4a1f1e276fee5195 | DocumentWrite | 176 B | 2025-10-03 | 2026-01-01 | |
Introduced by DocumentWrite First Seen 2025-10-03 Last Seen 2026-01-01 Times Seen 2 Size 176 B (176 bytes) MD5 63f70483f951caab4a1f1e276fee5195 SHA1 656cdcc7a8957e56b1add7368b910c8b323327a3 Loading... | |||||
| 17c699ee6e5f29f862541c5d38875d49 | DocumentWrite | 1.9 kB | 2025-06-04 | 2026-01-01 | |
Introduced by DocumentWrite First Seen 2025-06-04 Last Seen 2026-01-01 Times Seen 11 Size 1.9 kB (1913 bytes) MD5 17c699ee6e5f29f862541c5d38875d49 SHA1 bd8385680edc1352287a1dd74bc827848bb1a584 Loading... | |||||
| 40b3100d09eda3cf8d7ff42f8872f7f7 | DocumentWrite | 1.9 kB | 2025-06-04 | 2026-01-01 | |
Introduced by DocumentWrite First Seen 2025-06-04 Last Seen 2026-01-01 Times Seen 11 Size 1.9 kB (1920 bytes) MD5 40b3100d09eda3cf8d7ff42f8872f7f7 SHA1 8fd2ded05d488f5189179e7a5c0461a718b64e94 Loading... | |||||
| 3a7818a5250be6c2f0d391c80e3d1313 | DocumentWrite | 294 B | 2025-10-03 | 2026-01-01 | |
Introduced by DocumentWrite First Seen 2025-10-03 Last Seen 2026-01-01 Times Seen 2 Size 294 B (294 bytes) MD5 3a7818a5250be6c2f0d391c80e3d1313 SHA1 395d10b7dc3e23a190b611cc2638ccaf8bd92a09 Loading... | |||||
| c1cf251690cc447c20405674810f5fa0 | DocumentWrite | 228 B | 2025-10-03 | 2026-01-01 | |
Introduced by DocumentWrite First Seen 2025-10-03 Last Seen 2026-01-01 Times Seen 2 Size 228 B (228 bytes) MD5 c1cf251690cc447c20405674810f5fa0 SHA1 4f71baab87276198f05a0594513c0101897ea0d5 Loading... | |||||
| c19ccfa5c59bd82ad19c0e653f0227e1 | DocumentWrite | 254 B | 2025-10-03 | 2026-01-01 | |
Introduced by DocumentWrite First Seen 2025-10-03 Last Seen 2026-01-01 Times Seen 2 Size 254 B (254 bytes) MD5 c19ccfa5c59bd82ad19c0e653f0227e1 SHA1 c8f0ddd1837608e80c5e0edfc00606b0136dd293 Loading... | |||||
| 54bfdf64d96a15f6a21cebf08931e64c | DocumentWrite | 228 B | 2025-10-03 | 2026-01-01 | |
Introduced by DocumentWrite First Seen 2025-10-03 Last Seen 2026-01-01 Times Seen 2 Size 228 B (228 bytes) MD5 54bfdf64d96a15f6a21cebf08931e64c SHA1 9a7d802e3bd99bfc582575374f88d09a1aefad1e Loading... | |||||
| 67f8618fc9f9d3613574649051dcb2b7 | DocumentWrite | 179 B | 2025-10-03 | 2026-01-01 | |
Introduced by DocumentWrite First Seen 2025-10-03 Last Seen 2026-01-01 Times Seen 2 Size 179 B (179 bytes) MD5 67f8618fc9f9d3613574649051dcb2b7 SHA1 9bdaa989f908dd952f0779fb82273335ade57953 Loading... | |||||
| 51bce2af2a4cb9593c4ff59d6503b1e7 | DocumentWrite | 232 B | 2025-10-03 | 2026-01-01 | |
Introduced by DocumentWrite First Seen 2025-10-03 Last Seen 2026-01-01 Times Seen 2 Size 232 B (232 bytes) MD5 51bce2af2a4cb9593c4ff59d6503b1e7 SHA1 8eac2b2e3e8bf5f547b8ddfc790ef306e0bb134c Loading... | |||||
| 7f62dd08b59526b1855fff0d0aecf29b | DocumentWrite | 1.9 kB | 2025-06-04 | 2026-01-01 | |
Introduced by DocumentWrite First Seen 2025-06-04 Last Seen 2026-01-01 Times Seen 11 Size 1.9 kB (1920 bytes) MD5 7f62dd08b59526b1855fff0d0aecf29b SHA1 42ea36dfac9d845269a26ddd7541a371d000654f Loading... | |||||
| cbe74cc97c08878140920c0a8ce89cac | DocumentWrite | 1.9 kB | 2025-06-04 | 2026-01-01 | |
Introduced by DocumentWrite First Seen 2025-06-04 Last Seen 2026-01-01 Times Seen 11 Size 1.9 kB (1920 bytes) MD5 cbe74cc97c08878140920c0a8ce89cac SHA1 5a7b1db5ceebcde2089bd2b6296be1c9febed82c Loading... | |||||
| a7381420c1dd8ac4cf6d4871bb6e7b11 | DocumentWrite | 174 B | 2025-10-03 | 2026-01-01 | |
Introduced by DocumentWrite First Seen 2025-10-03 Last Seen 2026-01-01 Times Seen 2 Size 174 B (174 bytes) MD5 a7381420c1dd8ac4cf6d4871bb6e7b11 SHA1 aa1927e0b1efd918666fed7a307bdceb81520bf9 Loading... | |||||
| d63cffb0ec80623e6fafe1c3cdb7a5e6 | DocumentWrite | 178 B | 2025-10-03 | 2026-01-01 | |
Introduced by DocumentWrite First Seen 2025-10-03 Last Seen 2026-01-01 Times Seen 2 Size 178 B (178 bytes) MD5 d63cffb0ec80623e6fafe1c3cdb7a5e6 SHA1 b16c7cb74c451a9ec33c09c9a0576bb57200db50 Loading... | |||||
| 5a98ddfc13c5d7868786bd92ab5ac9a2 | DocumentWrite | 1.9 kB | 2025-06-04 | 2026-01-01 | |
Introduced by DocumentWrite First Seen 2025-06-04 Last Seen 2026-01-01 Times Seen 11 Size 1.9 kB (1920 bytes) MD5 5a98ddfc13c5d7868786bd92ab5ac9a2 SHA1 e4fbed2cab4596e920c84bb116169afdb1e946e8 Loading... | |||||
| 872a4dc9f51833adc2ea26a29f87aa37 | DocumentWrite | 1.9 kB | 2025-06-04 | 2026-01-01 | |
Introduced by DocumentWrite First Seen 2025-06-04 Last Seen 2026-01-01 Times Seen 11 Size 1.9 kB (1920 bytes) MD5 872a4dc9f51833adc2ea26a29f87aa37 SHA1 fdf023c7300d3f270c60f8ef285fa708a15807ce Loading... | |||||
| 499b7a5d9a0b6f5e99ef7ebcfeea27f7 | DocumentWrite | 800 B | 2026-01-01 | 2026-01-01 | |
Introduced by DocumentWrite First Seen 2026-01-01 Last Seen 2026-01-01 Times Seen 1 Size 800 B (800 bytes) MD5 499b7a5d9a0b6f5e99ef7ebcfeea27f7 SHA1 17d5da1157afd76a6be14184eff29abad81e13a1 Loading... | |||||
| af105dca1fea823b8c8d5e7c24fd8105 | DocumentWrite | 231 B | 2025-10-03 | 2026-01-01 | |
Introduced by DocumentWrite First Seen 2025-10-03 Last Seen 2026-01-01 Times Seen 2 Size 231 B (231 bytes) MD5 af105dca1fea823b8c8d5e7c24fd8105 SHA1 202bfb389d080ee8ad7cfd5d68bc6843b95a6af6 Loading... | |||||
| 3fd63586a439ed4b7024277fc037b850 | DocumentWrite | 77 B | 2025-10-03 | 2026-01-01 | |
Introduced by DocumentWrite First Seen 2025-10-03 Last Seen 2026-01-01 Times Seen 2 Size 77 B (77 bytes) MD5 3fd63586a439ed4b7024277fc037b850 SHA1 eaf2c585d7068eca412f03048eb22044417e6eed Loading... | |||||
| 7b193f1dc89ebb8cb14ceddba77d08c9 | DocumentWrite | 177 B | 2025-10-03 | 2026-01-01 | |
Introduced by DocumentWrite First Seen 2025-10-03 Last Seen 2026-01-01 Times Seen 2 Size 177 B (177 bytes) MD5 7b193f1dc89ebb8cb14ceddba77d08c9 SHA1 f3d30c210ddcd87e67111ff4dc3117eb430d9a2d Loading... | |||||
| 2b670c67a918c71c7d060107bf81735e | DocumentWrite | 231 B | 2025-10-03 | 2026-01-01 | |
Introduced by DocumentWrite First Seen 2025-10-03 Last Seen 2026-01-01 Times Seen 2 Size 231 B (231 bytes) MD5 2b670c67a918c71c7d060107bf81735e SHA1 a6ebd8da8a984b70505245ef63af2fdc0fea7fca Loading... | |||||
| 7016751aac85f667ade08ad61d9dae77 | DocumentWrite | 253 B | 2025-10-03 | 2026-01-01 | |
Introduced by DocumentWrite First Seen 2025-10-03 Last Seen 2026-01-01 Times Seen 2 Size 253 B (253 bytes) MD5 7016751aac85f667ade08ad61d9dae77 SHA1 5186342f64354508eabdd7b8577c90284bb8d116 Loading... | |||||
| b669dde41c6a70d37512fa1d732c9fa9 | DocumentWrite | 74 B | 2025-10-03 | 2026-01-01 | |
Introduced by DocumentWrite First Seen 2025-10-03 Last Seen 2026-01-01 Times Seen 2 Size 74 B (74 bytes) MD5 b669dde41c6a70d37512fa1d732c9fa9 SHA1 48f2f649ef04fd39a9a3c8ace1c8d5fa5c6d650f Loading... | |||||
| a3ccb7cac20aab92b1043cc59cc1a5e9 | DocumentWrite | 228 B | 2025-10-03 | 2026-01-01 | |
Introduced by DocumentWrite First Seen 2025-10-03 Last Seen 2026-01-01 Times Seen 2 Size 228 B (228 bytes) MD5 a3ccb7cac20aab92b1043cc59cc1a5e9 SHA1 ec160c4b643f3d5ddad6d7840c594f281b00f5cf Loading... | |||||
| b2977931bbf274229640427355b511a5 | DocumentWrite | 76 B | 2025-10-03 | 2026-01-01 | |
Introduced by DocumentWrite First Seen 2025-10-03 Last Seen 2026-01-01 Times Seen 2 Size 76 B (76 bytes) MD5 b2977931bbf274229640427355b511a5 SHA1 914130472b00f8cb5d3525641801bc63abc9daa4 Loading... | |||||
| 02ff0ff1f6b42ac4e7dc0bc2c044c315 | DocumentWrite | 77 B | 2025-10-03 | 2026-01-01 | |
Introduced by DocumentWrite First Seen 2025-10-03 Last Seen 2026-01-01 Times Seen 2 Size 77 B (77 bytes) MD5 02ff0ff1f6b42ac4e7dc0bc2c044c315 SHA1 dcae449897dab9f066fda12d23394129bf8d47db Loading... | |||||
| b7ee9004a11844e9d9b8ced3827351d8 | DocumentWrite | 81 B | 2025-10-03 | 2026-01-01 | |
Introduced by DocumentWrite First Seen 2025-10-03 Last Seen 2026-01-01 Times Seen 2 Size 81 B (81 bytes) MD5 b7ee9004a11844e9d9b8ced3827351d8 SHA1 4a27fad39ef20444a7d2e30fc0009c12b75b677c Loading... | |||||
| 328aafea4d2d3b1773fb35beb2a93c36 | DocumentWrite | 251 B | 2025-10-03 | 2026-01-01 | |
Introduced by DocumentWrite First Seen 2025-10-03 Last Seen 2026-01-01 Times Seen 2 Size 251 B (251 bytes) MD5 328aafea4d2d3b1773fb35beb2a93c36 SHA1 8b26b38766d506e8581aa55b1aa962005215b05c Loading... | |||||
| 9f38a4356322f5b6efab2d972f75aeff | DocumentWrite | 256 B | 2025-10-03 | 2026-01-01 | |
Introduced by DocumentWrite First Seen 2025-10-03 Last Seen 2026-01-01 Times Seen 2 Size 256 B (256 bytes) MD5 9f38a4356322f5b6efab2d972f75aeff SHA1 c436fcc1aec24564f0883761b2afc1ae542d8c12 Loading... | |||||
| 084e34dc533293ec4461cfbe8e454330 | DocumentWrite | 225 B | 2025-10-03 | 2026-01-01 | |
Introduced by DocumentWrite First Seen 2025-10-03 Last Seen 2026-01-01 Times Seen 2 Size 225 B (225 bytes) MD5 084e34dc533293ec4461cfbe8e454330 SHA1 bee3d0b5a2ae08e2622550ac274eba65f946882a Loading... | |||||
| f755b48caa98192834dfa183bc82aa6b | DocumentWrite | 78 B | 2025-10-03 | 2026-01-01 | |
Introduced by DocumentWrite First Seen 2025-10-03 Last Seen 2026-01-01 Times Seen 2 Size 78 B (78 bytes) MD5 f755b48caa98192834dfa183bc82aa6b SHA1 2c9a54970e90fccabf342a96782609a43b9b119f Loading... | |||||
| 9c5ae573a5bcc52587bc012ca3accc37 | DocumentWrite | 232 B | 2025-10-03 | 2026-01-01 | |
Introduced by DocumentWrite First Seen 2025-10-03 Last Seen 2026-01-01 Times Seen 2 Size 232 B (232 bytes) MD5 9c5ae573a5bcc52587bc012ca3accc37 SHA1 9d12561f5300c8745e81c7c51f1a7570ba8c3c43 Loading... | |||||
| d22507ac68bccbd7431562d80bf8809e | DocumentWrite | 253 B | 2025-10-03 | 2026-01-01 | |
Introduced by DocumentWrite First Seen 2025-10-03 Last Seen 2026-01-01 Times Seen 2 Size 253 B (253 bytes) MD5 d22507ac68bccbd7431562d80bf8809e SHA1 a1fea6525ae0def6e70e7afffe1eaf2008b20565 Loading... | |||||
| 8c4898f1fe87be1cc87076ce7446bca9 | DocumentWrite | 226 B | 2025-10-03 | 2026-01-01 | |
Introduced by DocumentWrite First Seen 2025-10-03 Last Seen 2026-01-01 Times Seen 2 Size 226 B (226 bytes) MD5 8c4898f1fe87be1cc87076ce7446bca9 SHA1 02cd67185ba26c13a39fcb268c5470039c55914b Loading... | |||||
| c2049e322ed8f6b86a095c7c87771371 | DocumentWrite | 80 B | 2025-10-03 | 2026-01-01 | |
Introduced by DocumentWrite First Seen 2025-10-03 Last Seen 2026-01-01 Times Seen 2 Size 80 B (80 bytes) MD5 c2049e322ed8f6b86a095c7c87771371 SHA1 f358d96ec236fe54afd1e4baecff5c3932a7c74f Loading... | |||||
| 4168170e84b785d2188de41bfac828e6 | DocumentWrite | 84 B | 2025-10-03 | 2026-01-01 | |
Introduced by DocumentWrite First Seen 2025-10-03 Last Seen 2026-01-01 Times Seen 2 Size 84 B (84 bytes) MD5 4168170e84b785d2188de41bfac828e6 SHA1 40f5aac9c6b562fec9783e012fcf0f8737276f0a Loading... | |||||
| d654a03e4ac9bf63429ca97e0d6ab272 | DocumentWrite | 659 B | 2026-01-01 | 2026-01-01 | |
Introduced by DocumentWrite First Seen 2026-01-01 Last Seen 2026-01-01 Times Seen 1 Size 659 B (659 bytes) MD5 d654a03e4ac9bf63429ca97e0d6ab272 SHA1 a4fa8aded3acff7c13d2d63082a183d28dfbcc6c Loading... | |||||
| a1afa748d833746f3ffd5317a831a077 | DocumentWrite | 1.9 kB | 2025-06-04 | 2026-01-01 | |
Introduced by DocumentWrite First Seen 2025-06-04 Last Seen 2026-01-01 Times Seen 11 Size 1.9 kB (1919 bytes) MD5 a1afa748d833746f3ffd5317a831a077 SHA1 8e89a888ba6e2b1e5004a7947c10a8eee9a9e32b Loading... | |||||
| 2e8d0807b65c94b85fa305d31a124f27 | DocumentWrite | 225 B | 2025-10-03 | 2026-01-01 | |
Introduced by DocumentWrite First Seen 2025-10-03 Last Seen 2026-01-01 Times Seen 2 Size 225 B (225 bytes) MD5 2e8d0807b65c94b85fa305d31a124f27 SHA1 ce62855dc43425649c0f48fa61b47dfbe25bfedd Loading... | |||||
| cbb37d4e70622c692ce6477b741f6727 | DocumentWrite | 181 B | 2025-10-03 | 2026-01-01 | |
Introduced by DocumentWrite First Seen 2025-10-03 Last Seen 2026-01-01 Times Seen 2 Size 181 B (181 bytes) MD5 cbb37d4e70622c692ce6477b741f6727 SHA1 853a5d67ceb51e5e237ed1528b1a736e0107494b Loading... | |||||
| 3275538dc92f26d3ab5c0adcd1c4ab68 | DocumentWrite | 833 B | 2026-01-01 | 2026-01-01 | |
Introduced by DocumentWrite First Seen 2026-01-01 Last Seen 2026-01-01 Times Seen 1 Size 833 B (833 bytes) MD5 3275538dc92f26d3ab5c0adcd1c4ab68 SHA1 a4454416d8284f080054a80d0423f29c9c2d6acc Loading... | |||||
| 7c1ccea3d42b1647f1ef4ea92721a149 | DocumentWrite | 251 B | 2025-10-03 | 2026-01-01 | |
Introduced by DocumentWrite First Seen 2025-10-03 Last Seen 2026-01-01 Times Seen 2 Size 251 B (251 bytes) MD5 7c1ccea3d42b1647f1ef4ea92721a149 SHA1 3268057a3dae12cb56dac1f70351bb8a835e295d Loading... | |||||
| 99a9a8867e4e30b5642cb608618f425b | DocumentWrite | 81 B | 2025-10-03 | 2026-01-01 | |
Introduced by DocumentWrite First Seen 2025-10-03 Last Seen 2026-01-01 Times Seen 2 Size 81 B (81 bytes) MD5 99a9a8867e4e30b5642cb608618f425b SHA1 4863a4aa0a2d3f780c0568aa9865da40d6d843a4 Loading... | |||||
| 05140b411c4e2798a609006ccc448952 | DocumentWrite | 81 B | 2025-10-03 | 2026-01-01 | |
Introduced by DocumentWrite First Seen 2025-10-03 Last Seen 2026-01-01 Times Seen 2 Size 81 B (81 bytes) MD5 05140b411c4e2798a609006ccc448952 SHA1 377436f19540772558808ec593ca22e0fcc3b70f Loading... | |||||
| 4c7156174e25e0ae86469be04da2afeb | DocumentWrite | 255 B | 2025-10-03 | 2026-01-01 | |
Introduced by DocumentWrite First Seen 2025-10-03 Last Seen 2026-01-01 Times Seen 2 Size 255 B (255 bytes) MD5 4c7156174e25e0ae86469be04da2afeb SHA1 68d4845a76c1d56bbedefef757c2344f1c1eb74b Loading... | |||||
| 2603bb2a266d863f8c144fe0a3c8a704 | DocumentWrite | 172 B | 2025-10-03 | 2026-01-01 | |
Introduced by DocumentWrite First Seen 2025-10-03 Last Seen 2026-01-01 Times Seen 2 Size 172 B (172 bytes) MD5 2603bb2a266d863f8c144fe0a3c8a704 SHA1 fcab537666049e04ca4932bd7396aa2e18410ea0 Loading... | |||||
| 0ec021bb1a66c42876f37ea3d80a258b | DocumentWrite | 80 B | 2025-10-03 | 2026-01-01 | |
Introduced by DocumentWrite First Seen 2025-10-03 Last Seen 2026-01-01 Times Seen 2 Size 80 B (80 bytes) MD5 0ec021bb1a66c42876f37ea3d80a258b SHA1 0371e1825264a04dcfe75b6ed13c1a7b2d552c6c Loading... | |||||
| e61a10f4f270fc0a6dc950c24552cfcc | DocumentWrite | 424 B | 2026-01-01 | 2026-01-01 | |
Introduced by DocumentWrite First Seen 2026-01-01 Last Seen 2026-01-01 Times Seen 1 Size 424 B (424 bytes) MD5 e61a10f4f270fc0a6dc950c24552cfcc SHA1 edf8d0645490f3fb556c9433982f449c3484c4a4 Loading... | |||||
| 812951e92281857c21746764c85f7d2e | DocumentWrite | 76 B | 2025-10-03 | 2026-01-01 | |
Introduced by DocumentWrite First Seen 2025-10-03 Last Seen 2026-01-01 Times Seen 2 Size 76 B (76 bytes) MD5 812951e92281857c21746764c85f7d2e SHA1 7057a44ec63312170505601af1b50423b6095a4b Loading... | |||||
| 60195c4d5c947c1ec2765b4907426e45 | DocumentWrite | 256 B | 2025-10-03 | 2026-01-01 | |
Introduced by DocumentWrite First Seen 2025-10-03 Last Seen 2026-01-01 Times Seen 2 Size 256 B (256 bytes) MD5 60195c4d5c947c1ec2765b4907426e45 SHA1 1b9bd6ad2c38d6fa23f3f035f3aa22da8050cdab Loading... | |||||
| 0c9e8f476ab18a69ff971ead4d53bc03 | DocumentWrite | 173 B | 2025-10-03 | 2026-01-01 | |
Introduced by DocumentWrite First Seen 2025-10-03 Last Seen 2026-01-01 Times Seen 2 Size 173 B (173 bytes) MD5 0c9e8f476ab18a69ff971ead4d53bc03 SHA1 713e61398e1a493591bd26000ff94893ba05bb5a Loading... | |||||
| e8345deea997e970e4ec16c95e9ff710 | DocumentWrite | 256 B | 2025-10-03 | 2026-01-01 | |
Introduced by DocumentWrite First Seen 2025-10-03 Last Seen 2026-01-01 Times Seen 2 Size 256 B (256 bytes) MD5 e8345deea997e970e4ec16c95e9ff710 SHA1 9e150e461ea44985d91d9427ac5bb113d34bc394 Loading... | |||||
| 18d7028a5fb6bacbe33333834934841c | DocumentWrite | 80 B | 2025-10-03 | 2026-01-01 | |
Introduced by DocumentWrite First Seen 2025-10-03 Last Seen 2026-01-01 Times Seen 2 Size 80 B (80 bytes) MD5 18d7028a5fb6bacbe33333834934841c SHA1 614f1e9a46a45ea1d9b71b477084b499e78623f9 Loading... | |||||
| 191320153e8f1f77cd1103c6081edce6 | DocumentWrite | 233 B | 2025-10-03 | 2026-01-01 | |
Introduced by DocumentWrite First Seen 2025-10-03 Last Seen 2026-01-01 Times Seen 2 Size 233 B (233 bytes) MD5 191320153e8f1f77cd1103c6081edce6 SHA1 84df8d04392c62bd822c159249354b09d8cbaa1e Loading... | |||||
| a32e7b696d1f035fa080f1c048fbb63e | DocumentWrite | 80 B | 2025-10-03 | 2026-01-01 | |
Introduced by DocumentWrite First Seen 2025-10-03 Last Seen 2026-01-01 Times Seen 2 Size 80 B (80 bytes) MD5 a32e7b696d1f035fa080f1c048fbb63e SHA1 90022869ed7d96d91803edfa035b85f453f18112 Loading... | |||||
| 3e82b9c29345abe3c8c5b3e0feb7d09d | DocumentWrite | 1.9 kB | 2025-06-04 | 2026-01-01 | |
Introduced by DocumentWrite First Seen 2025-06-04 Last Seen 2026-01-01 Times Seen 11 Size 1.9 kB (1920 bytes) MD5 3e82b9c29345abe3c8c5b3e0feb7d09d SHA1 7d275eb829d34b1064e383d3215de4a13f1c12d1 Loading... | |||||
| 7e828b49734d8b91208adb0e70929522 | DocumentWrite | 573 B | 2026-01-01 | 2026-02-07 | |
Introduced by DocumentWrite First Seen 2026-01-01 Last Seen 2026-02-07 Times Seen 3 Size 573 B (573 bytes) MD5 7e828b49734d8b91208adb0e70929522 SHA1 09ba29dc55ecf0dc81d7e533a4e4322448eeced6 Loading... | |||||
| 3c0a45f431d4cbdcfe694ec5b3cb69c1 | DocumentWrite | 78 B | 2025-10-03 | 2026-01-01 | |
Introduced by DocumentWrite First Seen 2025-10-03 Last Seen 2026-01-01 Times Seen 2 Size 78 B (78 bytes) MD5 3c0a45f431d4cbdcfe694ec5b3cb69c1 SHA1 c7be4c36f0409814e63b9aed9d67fbfc08ba16b3 Loading... | |||||
| ec84196ff1b3dc0dc0769b2872ed7910 | DocumentWrite | 257 B | 2025-10-03 | 2026-01-01 | |
Introduced by DocumentWrite First Seen 2025-10-03 Last Seen 2026-01-01 Times Seen 2 Size 257 B (257 bytes) MD5 ec84196ff1b3dc0dc0769b2872ed7910 SHA1 4bcf3c795df90336d760a330b689e5d23a7fd4a8 Loading... | |||||
| feef0117bb47c0ebf7bae9714acecef2 | DocumentWrite | 76 B | 2025-10-03 | 2026-01-01 | |
Introduced by DocumentWrite First Seen 2025-10-03 Last Seen 2026-01-01 Times Seen 2 Size 76 B (76 bytes) MD5 feef0117bb47c0ebf7bae9714acecef2 SHA1 48747253f603feeaa4a7ad4c0eccf3ac34412437 Loading... | |||||
| 9978b7050946d334ac540e9bc840f505 | DocumentWrite | 76 B | 2025-10-03 | 2026-01-01 | |
Introduced by DocumentWrite First Seen 2025-10-03 Last Seen 2026-01-01 Times Seen 2 Size 76 B (76 bytes) MD5 9978b7050946d334ac540e9bc840f505 SHA1 300d1d22e5491c205f614151929691ecc6b75510 Loading... | |||||
| 191f09d3a3437866ebc9c04335cba063 | DocumentWrite | 227 B | 2025-10-03 | 2026-01-01 | |
Introduced by DocumentWrite First Seen 2025-10-03 Last Seen 2026-01-01 Times Seen 2 Size 227 B (227 bytes) MD5 191f09d3a3437866ebc9c04335cba063 SHA1 832a346d0ae72db608ec393d97030a349e32ce56 Loading... | |||||
| ec2c25b1e48c85aec4bb8d242cc219f7 | DocumentWrite | 252 B | 2025-10-03 | 2026-01-01 | |
Introduced by DocumentWrite First Seen 2025-10-03 Last Seen 2026-01-01 Times Seen 2 Size 252 B (252 bytes) MD5 ec2c25b1e48c85aec4bb8d242cc219f7 SHA1 22f00bf39098df547726f931e7e20903014d1489 Loading... | |||||
| 001088502cb8d67b8b925ddabc8f1b2f | DocumentWrite | 1.9 kB | 2025-06-04 | 2026-01-01 | |
Introduced by DocumentWrite First Seen 2025-06-04 Last Seen 2026-01-01 Times Seen 11 Size 1.9 kB (1919 bytes) MD5 001088502cb8d67b8b925ddabc8f1b2f SHA1 1c4c4f38bba0d89e39e483713b038bd7e515d990 Loading... | |||||
| 1786c42b6ce8f3500e07f046751cd8c7 | DocumentWrite | 483 B | 2023-11-05 | 2026-03-31 | |
Introduced by DocumentWrite First Seen 2023-11-05 Last Seen 2026-03-31 Times Seen 258 Size 483 B (483 bytes) MD5 1786c42b6ce8f3500e07f046751cd8c7 SHA1 06b081d350291855fd5ed066ccddf9ba3113f0ea Loading... | |||||
| 6afff815035d7abb392afe9cd7b63894 | DocumentWrite | 177 B | 2025-10-03 | 2026-01-01 | |
Introduced by DocumentWrite First Seen 2025-10-03 Last Seen 2026-01-01 Times Seen 2 Size 177 B (177 bytes) MD5 6afff815035d7abb392afe9cd7b63894 SHA1 58cfd37c701ebe7ecb80a9810349962694aa30d6 Loading... | |||||
| 69f5a2ef7d884a72b8b537f6b4080390 | DocumentWrite | 178 B | 2025-10-03 | 2026-01-01 | |
Introduced by DocumentWrite First Seen 2025-10-03 Last Seen 2026-01-01 Times Seen 2 Size 178 B (178 bytes) MD5 69f5a2ef7d884a72b8b537f6b4080390 SHA1 2f72c690980d468efc591b625800cb3c12df876f Loading... | |||||
| 1b0c83be0823296b3cf3bb4bcf9edcc1 | DocumentWrite | 257 B | 2025-10-03 | 2026-01-01 | |
Introduced by DocumentWrite First Seen 2025-10-03 Last Seen 2026-01-01 Times Seen 2 Size 257 B (257 bytes) MD5 1b0c83be0823296b3cf3bb4bcf9edcc1 SHA1 153ffea9e4d7e43971db4659bd4b7b5f8999c824 Loading... | |||||
| f18871a2c8b928bba234886bedc09036 | DocumentWrite | 76 B | 2025-10-03 | 2026-01-01 | |
Introduced by DocumentWrite First Seen 2025-10-03 Last Seen 2026-01-01 Times Seen 2 Size 76 B (76 bytes) MD5 f18871a2c8b928bba234886bedc09036 SHA1 195458ec6c64d3bf7c64a125c32b190f9c129631 Loading... | |||||
| b97336ca5ab2e0368d1f59d16456b762 | DocumentWrite | 80 B | 2025-10-03 | 2026-01-01 | |
Introduced by DocumentWrite First Seen 2025-10-03 Last Seen 2026-01-01 Times Seen 2 Size 80 B (80 bytes) MD5 b97336ca5ab2e0368d1f59d16456b762 SHA1 21b03da34256749b1ebe37e0d16c7f8257570f0b Loading... | |||||
| f14148934dae8f2851d5890250a53196 | DocumentWrite | 80 B | 2025-10-03 | 2026-01-01 | |
Introduced by DocumentWrite First Seen 2025-10-03 Last Seen 2026-01-01 Times Seen 2 Size 80 B (80 bytes) MD5 f14148934dae8f2851d5890250a53196 SHA1 7dea13f043332bee93643e18277e1ec33ee42549 Loading... | |||||
| bb8bf6ce8aa42b5778ef0f1753f4c5ee | DocumentWrite | 1.9 kB | 2025-06-04 | 2026-01-01 | |
Introduced by DocumentWrite First Seen 2025-06-04 Last Seen 2026-01-01 Times Seen 11 Size 1.9 kB (1920 bytes) MD5 bb8bf6ce8aa42b5778ef0f1753f4c5ee SHA1 c8db17a53437451921ac8136eec91d8f78720524 Loading... | |||||
| cc13e9554389e55bf05abfd5ce5afe30 | DocumentWrite | 229 B | 2025-10-03 | 2026-01-01 | |
Introduced by DocumentWrite First Seen 2025-10-03 Last Seen 2026-01-01 Times Seen 2 Size 229 B (229 bytes) MD5 cc13e9554389e55bf05abfd5ce5afe30 SHA1 001f186419873921c2b976959633e83ce8309d7f Loading... | |||||
| 579e73f3c09a5c81167d3abfcf1d7ba4 | DocumentWrite | 177 B | 2025-10-03 | 2026-01-01 | |
Introduced by DocumentWrite First Seen 2025-10-03 Last Seen 2026-01-01 Times Seen 2 Size 177 B (177 bytes) MD5 579e73f3c09a5c81167d3abfcf1d7ba4 SHA1 f68f31f54390a5919e31ffeb0f1a8f8d974a808b Loading... | |||||
| f2a700fd3036661afda89f2df9a134f3 | DocumentWrite | 79 B | 2025-10-03 | 2026-01-01 | |
Introduced by DocumentWrite First Seen 2025-10-03 Last Seen 2026-01-01 Times Seen 2 Size 79 B (79 bytes) MD5 f2a700fd3036661afda89f2df9a134f3 SHA1 d7310c77d1abba3b14732dd54674875546e3fc09 Loading... | |||||
| 07e363ea973b75c3723bb6dfd92167e7 | DocumentWrite | 184 B | 2026-01-01 | 2026-01-01 | |
Introduced by DocumentWrite First Seen 2026-01-01 Last Seen 2026-01-01 Times Seen 1 Size 184 B (184 bytes) MD5 07e363ea973b75c3723bb6dfd92167e7 SHA1 943e2f1fe9c10bf7b8af4c167fc9f68911fe39d9 Loading... | |||||
| f5fbe261cdec50e9c0521b2c64e0817e | DocumentWrite | 229 B | 2025-10-03 | 2026-01-01 | |
Introduced by DocumentWrite First Seen 2025-10-03 Last Seen 2026-01-01 Times Seen 2 Size 229 B (229 bytes) MD5 f5fbe261cdec50e9c0521b2c64e0817e SHA1 f30a87f7bfb49b8425770c3d5810146398412416 Loading... | |||||
| 7176db24126a571ffb4f0c4dd6f263df | DocumentWrite | 182 B | 2025-10-03 | 2026-01-01 | |
Introduced by DocumentWrite First Seen 2025-10-03 Last Seen 2026-01-01 Times Seen 2 Size 182 B (182 bytes) MD5 7176db24126a571ffb4f0c4dd6f263df SHA1 02ac293c1b0fabd31462000ae582b024a5313d16 Loading... | |||||
| 7863922a7c94afafd1b26af238dbaf5e | DocumentWrite | 179 B | 2025-10-03 | 2026-01-01 | |
Introduced by DocumentWrite First Seen 2025-10-03 Last Seen 2026-01-01 Times Seen 2 Size 179 B (179 bytes) MD5 7863922a7c94afafd1b26af238dbaf5e SHA1 80a70a8ee701592a6ff05fc6a1dc86a3566a586d Loading... | |||||
| 9b3462d14cb1062b936ae8067705c924 | DocumentWrite | 80 B | 2025-10-03 | 2026-01-01 | |
Introduced by DocumentWrite First Seen 2025-10-03 Last Seen 2026-01-01 Times Seen 2 Size 80 B (80 bytes) MD5 9b3462d14cb1062b936ae8067705c924 SHA1 c187e8fabbd4f7684bc430279581f0544ddff31f Loading... | |||||
| c0361c398bd9a94d2d7ffb40d5687ba5 | DocumentWrite | 176 B | 2025-10-03 | 2026-01-01 | |
Introduced by DocumentWrite First Seen 2025-10-03 Last Seen 2026-01-01 Times Seen 2 Size 176 B (176 bytes) MD5 c0361c398bd9a94d2d7ffb40d5687ba5 SHA1 250db07606937f959e53431a631ed75a02e18e53 Loading... | |||||
| 7ebb320adf3439e9585e941a51914d2f | DocumentWrite | 255 B | 2025-10-03 | 2026-01-01 | |
Introduced by DocumentWrite First Seen 2025-10-03 Last Seen 2026-01-01 Times Seen 2 Size 255 B (255 bytes) MD5 7ebb320adf3439e9585e941a51914d2f SHA1 d9afa9adefba7e7064bb7d701786304852e80512 Loading... | |||||
| dac4e299fe359f92a311a0689d34538b | DocumentWrite | 79 B | 2025-10-03 | 2026-01-01 | |
Introduced by DocumentWrite First Seen 2025-10-03 Last Seen 2026-01-01 Times Seen 2 Size 79 B (79 bytes) MD5 dac4e299fe359f92a311a0689d34538b SHA1 e98520d5dc4e1cf1f08735db51bb797905a53535 Loading... | |||||
| 507016ba5fd11ca353e2ea540636b114 | DocumentWrite | 1.9 kB | 2025-06-04 | 2026-01-01 | |
Introduced by DocumentWrite First Seen 2025-06-04 Last Seen 2026-01-01 Times Seen 11 Size 1.9 kB (1920 bytes) MD5 507016ba5fd11ca353e2ea540636b114 SHA1 8e9eda1f4056eddaa2b0912fc556d961f62ab72b Loading... | |||||
| 9f306fb6bde786d7622955cd3d5a5f6e | DocumentWrite | 224 B | 2025-10-03 | 2026-01-01 | |
Introduced by DocumentWrite First Seen 2025-10-03 Last Seen 2026-01-01 Times Seen 2 Size 224 B (224 bytes) MD5 9f306fb6bde786d7622955cd3d5a5f6e SHA1 b7ad13a60bc17ae49b427bc3e3b46cc1c32d6553 Loading... | |||||
| a67851edf4cc0fc1801e3516d960df00 | DocumentWrite | 82 B | 2025-10-03 | 2026-01-01 | |
Introduced by DocumentWrite First Seen 2025-10-03 Last Seen 2026-01-01 Times Seen 2 Size 82 B (82 bytes) MD5 a67851edf4cc0fc1801e3516d960df00 SHA1 1c1379b990d81813b5765ae18ff9faccd016f001 Loading... | |||||
| e0ff52fadc269df8f286c11feb4f5753 | DocumentWrite | 226 B | 2025-10-03 | 2026-01-01 | |
Introduced by DocumentWrite First Seen 2025-10-03 Last Seen 2026-01-01 Times Seen 2 Size 226 B (226 bytes) MD5 e0ff52fadc269df8f286c11feb4f5753 SHA1 c60d1d18f6becedc5f9e39196cd60d54a6cb6a2c Loading... | |||||
| 0819eef17b6a69856d51ac02a2a4e9c8 | DocumentWrite | 232 B | 2025-10-03 | 2026-01-01 | |
Introduced by DocumentWrite First Seen 2025-10-03 Last Seen 2026-01-01 Times Seen 2 Size 232 B (232 bytes) MD5 0819eef17b6a69856d51ac02a2a4e9c8 SHA1 69d4534f28558d4ab5c2e90c9d5367f08316562f Loading... | |||||
| 6525a1534e38f08b5ccab694347b0ed2 | DocumentWrite | 906 B | 2026-01-01 | 2026-01-01 | |
Introduced by DocumentWrite First Seen 2026-01-01 Last Seen 2026-01-01 Times Seen 1 Size 906 B (906 bytes) MD5 6525a1534e38f08b5ccab694347b0ed2 SHA1 373997c8f117e508025eb25dce23277b5a9d2790 Loading... | |||||
| b6a8947fefb88143c51249852f3dfa83 | DocumentWrite | 102 B | 2026-01-01 | 2026-01-01 | |
Introduced by DocumentWrite First Seen 2026-01-01 Last Seen 2026-01-01 Times Seen 1 Size 102 B (102 bytes) MD5 b6a8947fefb88143c51249852f3dfa83 SHA1 e7987cfed591426fe2b448bb3fbc00ca91607d30 Loading... | |||||
| 207113a0c98b169814a6570bc187e8a5 | DocumentWrite | 1.9 kB | 2025-06-04 | 2026-01-01 | |
Introduced by DocumentWrite First Seen 2025-06-04 Last Seen 2026-01-01 Times Seen 11 Size 1.9 kB (1920 bytes) MD5 207113a0c98b169814a6570bc187e8a5 SHA1 9e5b29b5238f45bed2acda80e42ae7272f5dbe98 Loading... | |||||
| f427af4771ec8e61fb21fab0f68d0383 | DocumentWrite | 1.9 kB | 2025-06-04 | 2026-01-01 | |
Introduced by DocumentWrite First Seen 2025-06-04 Last Seen 2026-01-01 Times Seen 11 Size 1.9 kB (1920 bytes) MD5 f427af4771ec8e61fb21fab0f68d0383 SHA1 3a3e3ac906574caaee7d7cd316a3fcbcc1819c2a Loading... | |||||
| 5488e215991f3db5d4a60bb9c1fc2d66 | DocumentWrite | 1.2 kB | 2026-01-01 | 2026-01-18 | |
Introduced by DocumentWrite First Seen 2026-01-01 Last Seen 2026-01-18 Times Seen 13 Size 1.2 kB (1207 bytes) MD5 5488e215991f3db5d4a60bb9c1fc2d66 SHA1 0672d8b04fac42982ad0eba7a9c56a0e5a05191d Loading... | |||||
| f094215a941c3687ca50008dfa3dccbc | DocumentWrite | 78 B | 2025-10-03 | 2026-01-01 | |
Introduced by DocumentWrite First Seen 2025-10-03 Last Seen 2026-01-01 Times Seen 2 Size 78 B (78 bytes) MD5 f094215a941c3687ca50008dfa3dccbc SHA1 53ae1b9ef87a70f885c3ebfa135d7ef65add7a25 Loading... | |||||
| e43d16386aea033702132771ce662d8f | DocumentWrite | 258 B | 2025-10-03 | 2026-01-01 | |
Introduced by DocumentWrite First Seen 2025-10-03 Last Seen 2026-01-01 Times Seen 2 Size 258 B (258 bytes) MD5 e43d16386aea033702132771ce662d8f SHA1 9b0ae76dd8f42c35d227d4477986f4fc9bbaabac Loading... | |||||
| ee06ac0a1e1e398e37160284f5338fe0 | DocumentWrite | 178 B | 2025-10-03 | 2026-01-01 | |
Introduced by DocumentWrite First Seen 2025-10-03 Last Seen 2026-01-01 Times Seen 2 Size 178 B (178 bytes) MD5 ee06ac0a1e1e398e37160284f5338fe0 SHA1 523fc43cde56e7ea389d069d4a54df6fd79ec942 Loading... | |||||
| 884255d7006e78286ef062ebb570b60c | DocumentWrite | 1.9 kB | 2025-06-04 | 2026-01-01 | |
Introduced by DocumentWrite First Seen 2025-06-04 Last Seen 2026-01-01 Times Seen 11 Size 1.9 kB (1920 bytes) MD5 884255d7006e78286ef062ebb570b60c SHA1 4be319d35a19fa0594a39a83bd5d21766d651e16 Loading... | |||||
| 7e03e9c72f117b4954166c309244ed41 | DocumentWrite | 61 B | 2024-01-01 | 2026-02-24 | |
Introduced by DocumentWrite First Seen 2024-01-01 Last Seen 2026-02-24 Times Seen 30 Size 61 B (61 bytes) MD5 7e03e9c72f117b4954166c309244ed41 SHA1 28a8faf20bde71cdfd0c1eadea3d5a72bdd6ee6d Loading... | |||||
| 2e6d75c900cf1f73d7caef332372442b | DocumentWrite | 251 B | 2025-10-03 | 2026-01-01 | |
Introduced by DocumentWrite First Seen 2025-10-03 Last Seen 2026-01-01 Times Seen 2 Size 251 B (251 bytes) MD5 2e6d75c900cf1f73d7caef332372442b SHA1 95a26bf6e56bbc0faf7cd3ab9cc9d3988611ddb0 Loading... | |||||
| a702c3426b018a2df4f61da32d9b1ef4 | DocumentWrite | 80 B | 2025-10-03 | 2026-01-01 | |
Introduced by DocumentWrite First Seen 2025-10-03 Last Seen 2026-01-01 Times Seen 2 Size 80 B (80 bytes) MD5 a702c3426b018a2df4f61da32d9b1ef4 SHA1 31865582b263247738d4d678766932098e278d10 Loading... | |||||
| 0c4d3691e1eda8db9a74f6c411436df9 | DocumentWrite | 225 B | 2025-10-03 | 2026-01-01 | |
Introduced by DocumentWrite First Seen 2025-10-03 Last Seen 2026-01-01 Times Seen 2 Size 225 B (225 bytes) MD5 0c4d3691e1eda8db9a74f6c411436df9 SHA1 3b23a84978b0a133d2d48e04f4711b6fbd440e20 Loading... | |||||
| da36b53bb75eac45cfaeddcac75a524d | DocumentWrite | 252 B | 2025-10-03 | 2026-01-01 | |
Introduced by DocumentWrite First Seen 2025-10-03 Last Seen 2026-01-01 Times Seen 2 Size 252 B (252 bytes) MD5 da36b53bb75eac45cfaeddcac75a524d SHA1 ca6cbe77f4a825a18cdc2400c65b0e521371e130 Loading... | |||||
| 8d0428ce5bd6248b9d72addf12e4d659 | DocumentWrite | 228 B | 2025-10-03 | 2026-01-01 | |
Introduced by DocumentWrite First Seen 2025-10-03 Last Seen 2026-01-01 Times Seen 2 Size 228 B (228 bytes) MD5 8d0428ce5bd6248b9d72addf12e4d659 SHA1 852ae565acd45de8d033d0cc2e3fd5212a12cb14 Loading... | |||||
| 5a4c777150cf05b3c520006239f00055 | DocumentWrite | 251 B | 2025-10-03 | 2026-01-01 | |
Introduced by DocumentWrite First Seen 2025-10-03 Last Seen 2026-01-01 Times Seen 2 Size 251 B (251 bytes) MD5 5a4c777150cf05b3c520006239f00055 SHA1 06b4aefd3c259b6236fd7293baa54d6ba79a4e0e Loading... | |||||
| 4caa2a7757fd59f7045ac382b53d87da | DocumentWrite | 1.9 kB | 2025-06-04 | 2026-01-01 | |
Introduced by DocumentWrite First Seen 2025-06-04 Last Seen 2026-01-01 Times Seen 11 Size 1.9 kB (1913 bytes) MD5 4caa2a7757fd59f7045ac382b53d87da SHA1 e1f2549a4d0e1c6dca038f68f07ec2c5d01eb440 Loading... | |||||
| bfd7eee4c0e3c7626cb90b207ec3f3c7 | DocumentWrite | 34 B | 2025-10-03 | 2026-01-01 | |
Introduced by DocumentWrite First Seen 2025-10-03 Last Seen 2026-01-01 Times Seen 2 Size 34 B (34 bytes) MD5 bfd7eee4c0e3c7626cb90b207ec3f3c7 SHA1 a47c9245c4ad856a888135d27153ae3565767e3c Loading... | |||||
| d655f88dcffa3bcbb88ce7f82a58c0de | DocumentWrite | 176 B | 2025-10-03 | 2026-01-01 | |
Introduced by DocumentWrite First Seen 2025-10-03 Last Seen 2026-01-01 Times Seen 2 Size 176 B (176 bytes) MD5 d655f88dcffa3bcbb88ce7f82a58c0de SHA1 f9e5f0f26e1578f93ecae3f343e1d27741bf6e13 Loading... | |||||
| 00d37981fb413477ec2ea0c0605f9716 | DocumentWrite | 181 B | 2025-10-03 | 2026-01-01 | |
Introduced by DocumentWrite First Seen 2025-10-03 Last Seen 2026-01-01 Times Seen 2 Size 181 B (181 bytes) MD5 00d37981fb413477ec2ea0c0605f9716 SHA1 ac28f15ee1743e9a718b2cdceba35cac3664aed1 Loading... | |||||
| 6bcbe580422df8397d1d2f4ab74e754e | DocumentWrite | 253 B | 2025-10-03 | 2026-01-01 | |
Introduced by DocumentWrite First Seen 2025-10-03 Last Seen 2026-01-01 Times Seen 2 Size 253 B (253 bytes) MD5 6bcbe580422df8397d1d2f4ab74e754e SHA1 a6db7338452049ac94ab4484de318b69f721aac7 Loading... | |||||
| d0e1991f03915206d112a1f31bf6f189 | DocumentWrite | 255 B | 2025-10-03 | 2026-01-01 | |
Introduced by DocumentWrite First Seen 2025-10-03 Last Seen 2026-01-01 Times Seen 2 Size 255 B (255 bytes) MD5 d0e1991f03915206d112a1f31bf6f189 SHA1 e6450bb6daca773d122497148c0fe5951873717a Loading... | |||||
| 747ba8dd8cc779d6b9c2350b2ebf3f9e | DocumentWrite | 173 B | 2025-10-03 | 2026-01-01 | |
Introduced by DocumentWrite First Seen 2025-10-03 Last Seen 2026-01-01 Times Seen 2 Size 173 B (173 bytes) MD5 747ba8dd8cc779d6b9c2350b2ebf3f9e SHA1 5ab176ae620b2698ac471dbab8ba8ae8492bc1de Loading... | |||||
| 034c87b1eb96e9174ffd29fc82b7e0f4 | DocumentWrite | 230 B | 2025-10-03 | 2026-01-01 | |
Introduced by DocumentWrite First Seen 2025-10-03 Last Seen 2026-01-01 Times Seen 2 Size 230 B (230 bytes) MD5 034c87b1eb96e9174ffd29fc82b7e0f4 SHA1 61a69632b035ad304ba0161a9a53d056556eb8e5 Loading... | |||||
| b8aa07c96cec8398cf7d06d924d29a28 | DocumentWrite | 889 B | 2026-01-01 | 2026-01-01 | |
Introduced by DocumentWrite First Seen 2026-01-01 Last Seen 2026-01-01 Times Seen 1 Size 889 B (889 bytes) MD5 b8aa07c96cec8398cf7d06d924d29a28 SHA1 66a71426c0fa22168ea6ac1a2152ecf61022ef1b Loading... | |||||
| 336a31b41b6192589dfc57a85a515f76 | DocumentWrite | 254 B | 2025-10-03 | 2026-01-01 | |
Introduced by DocumentWrite First Seen 2025-10-03 Last Seen 2026-01-01 Times Seen 2 Size 254 B (254 bytes) MD5 336a31b41b6192589dfc57a85a515f76 SHA1 25299c7c64b93622a728d1e181b6db43990d495e Loading... | |||||
| 266725cc91d3167e021d89bb46cc7da4 | DocumentWrite | 80 B | 2025-10-03 | 2026-01-01 | |
Introduced by DocumentWrite First Seen 2025-10-03 Last Seen 2026-01-01 Times Seen 2 Size 80 B (80 bytes) MD5 266725cc91d3167e021d89bb46cc7da4 SHA1 350dcc8731a7e2a11445a701c814cbb3acdc904c Loading... | |||||
| 3b780cdd8364f0999c1d412aa3a7c7e5 | DocumentWrite | 254 B | 2025-10-03 | 2026-01-01 | |
Introduced by DocumentWrite First Seen 2025-10-03 Last Seen 2026-01-01 Times Seen 2 Size 254 B (254 bytes) MD5 3b780cdd8364f0999c1d412aa3a7c7e5 SHA1 9a030c335dddd9eb7291e0a2007cbaedc9fab154 Loading... | |||||
| 3179d3ec92d0573bc56aa00f5ed38352 | DocumentWrite | 253 B | 2025-10-03 | 2026-01-01 | |
Introduced by DocumentWrite First Seen 2025-10-03 Last Seen 2026-01-01 Times Seen 2 Size 253 B (253 bytes) MD5 3179d3ec92d0573bc56aa00f5ed38352 SHA1 16bc7309bf629132c7d312179ab16c797db35e51 Loading... | |||||
| c558107619783bc8b2169169ca6af32e | DocumentWrite | 178 B | 2025-10-03 | 2026-01-01 | |
Introduced by DocumentWrite First Seen 2025-10-03 Last Seen 2026-01-01 Times Seen 2 Size 178 B (178 bytes) MD5 c558107619783bc8b2169169ca6af32e SHA1 69ce3d67760b02d675019f15e855c24c616eae8a Loading... | |||||
| 34958ac47dafea1ec8bf172d39e5804f | DocumentWrite | 233 B | 2025-10-03 | 2026-01-01 | |
Introduced by DocumentWrite First Seen 2025-10-03 Last Seen 2026-01-01 Times Seen 2 Size 233 B (233 bytes) MD5 34958ac47dafea1ec8bf172d39e5804f SHA1 cc41d82ee2f444b09042581353cda73579e21ee1 Loading... | |||||
| 7dab535dd599ae0725dc83cf50ba51a1 | DocumentWrite | 81 B | 2025-10-03 | 2026-01-01 | |
Introduced by DocumentWrite First Seen 2025-10-03 Last Seen 2026-01-01 Times Seen 2 Size 81 B (81 bytes) MD5 7dab535dd599ae0725dc83cf50ba51a1 SHA1 af8dd63777b9bf89e991adac8c4aaec7302495a4 Loading... | |||||
| ae8dea67a6e9871cbed1da429a0cf869 | DocumentWrite | 81 B | 2025-10-03 | 2026-01-01 | |
Introduced by DocumentWrite First Seen 2025-10-03 Last Seen 2026-01-01 Times Seen 2 Size 81 B (81 bytes) MD5 ae8dea67a6e9871cbed1da429a0cf869 SHA1 4b35d5cd7aa5d65f2d228644f4e75c3437ae4aa9 Loading... | |||||
| f6caa1a4ce95c18ea43a6cf8b4b06db8 | DocumentWrite | 253 B | 2025-10-03 | 2026-01-01 | |
Introduced by DocumentWrite First Seen 2025-10-03 Last Seen 2026-01-01 Times Seen 2 Size 253 B (253 bytes) MD5 f6caa1a4ce95c18ea43a6cf8b4b06db8 SHA1 19479a3f67c774fc38329f0b7780b7ab1a49062a Loading... | |||||
| 9778dd9e5f56f27dc04d47c19f416c2a | DocumentWrite | 252 B | 2025-10-03 | 2026-01-01 | |
Introduced by DocumentWrite First Seen 2025-10-03 Last Seen 2026-01-01 Times Seen 2 Size 252 B (252 bytes) MD5 9778dd9e5f56f27dc04d47c19f416c2a SHA1 f486401b18ff198f831c8df4874d1516d4f929a6 Loading... | |||||
| d5e0410e042ce22c924aa3f7f921764e | DocumentWrite | 230 B | 2025-10-03 | 2026-01-01 | |
Introduced by DocumentWrite First Seen 2025-10-03 Last Seen 2026-01-01 Times Seen 2 Size 230 B (230 bytes) MD5 d5e0410e042ce22c924aa3f7f921764e SHA1 72aa95cc9138f60cfcd56baf497def1390ffe568 Loading... | |||||
| 501fedc6fd2b19c16d7128ba975fa9a3 | DocumentWrite | 82 B | 2025-10-03 | 2026-01-01 | |
Introduced by DocumentWrite First Seen 2025-10-03 Last Seen 2026-01-01 Times Seen 2 Size 82 B (82 bytes) MD5 501fedc6fd2b19c16d7128ba975fa9a3 SHA1 2d9a57e458b63714286e1884bd0e9ce56c237f07 Loading... | |||||
| 1ad1c1354fd1ecc39fc2d931f4c199ff | DocumentWrite | 227 B | 2025-10-03 | 2026-01-01 | |
Introduced by DocumentWrite First Seen 2025-10-03 Last Seen 2026-01-01 Times Seen 2 Size 227 B (227 bytes) MD5 1ad1c1354fd1ecc39fc2d931f4c199ff SHA1 76fbd9a3cba8d83b31a87a4ac2db2ba74bb0e74c Loading... | |||||
| ca317376650e3ae4b094d31d579b5064 | DocumentWrite | 174 B | 2025-10-03 | 2026-01-01 | |
Introduced by DocumentWrite First Seen 2025-10-03 Last Seen 2026-01-01 Times Seen 2 Size 174 B (174 bytes) MD5 ca317376650e3ae4b094d31d579b5064 SHA1 99979e24b0e9d5474cbc200a12ad800973f0901f Loading... | |||||
| 2d80ef0377b047be1a527b917dd78b6f | DocumentWrite | 83 B | 2025-10-03 | 2026-01-01 | |
Introduced by DocumentWrite First Seen 2025-10-03 Last Seen 2026-01-01 Times Seen 2 Size 83 B (83 bytes) MD5 2d80ef0377b047be1a527b917dd78b6f SHA1 98eb5d74b5afadfcfbc3b2345afe17f7b8d5c492 Loading... | |||||
| 758ef2fc0d266d28119ebe7196b5aa88 | DocumentWrite | 393 B | 2026-01-01 | 2026-01-01 | |
Introduced by DocumentWrite First Seen 2026-01-01 Last Seen 2026-01-01 Times Seen 1 Size 393 B (393 bytes) MD5 758ef2fc0d266d28119ebe7196b5aa88 SHA1 83b5a0469194316129c5a141eab22fc7b12bb652 Loading... | |||||
| 0df754391d69be8d6b24e987efb40864 | DocumentWrite | 250 B | 2025-10-03 | 2026-01-01 | |
Introduced by DocumentWrite First Seen 2025-10-03 Last Seen 2026-01-01 Times Seen 2 Size 250 B (250 bytes) MD5 0df754391d69be8d6b24e987efb40864 SHA1 c9d0ebded7dea8149bb8777f24e56fffe71b0186 Loading... | |||||
| c5d7ea4b4ed85cc8cfff68468b1caaa3 | DocumentWrite | 174 B | 2025-10-03 | 2026-01-01 | |
Introduced by DocumentWrite First Seen 2025-10-03 Last Seen 2026-01-01 Times Seen 2 Size 174 B (174 bytes) MD5 c5d7ea4b4ed85cc8cfff68468b1caaa3 SHA1 a6a547b18d1d223823e8f849ae8e55c28cf99810 Loading... | |||||
| 5ea9755bc99a621d307c845aa51a0487 | DocumentWrite | 254 B | 2025-10-03 | 2026-01-01 | |
Introduced by DocumentWrite First Seen 2025-10-03 Last Seen 2026-01-01 Times Seen 2 Size 254 B (254 bytes) MD5 5ea9755bc99a621d307c845aa51a0487 SHA1 84d9ace90cb5f459b3d704e5a1807f53c6eac9a4 Loading... | |||||
| 53b2edbf1f6a805f49b1dc6051613592 | DocumentWrite | 1.9 kB | 2025-06-04 | 2026-01-01 | |
Introduced by DocumentWrite First Seen 2025-06-04 Last Seen 2026-01-01 Times Seen 11 Size 1.9 kB (1920 bytes) MD5 53b2edbf1f6a805f49b1dc6051613592 SHA1 5c7cf6057713f1e7c26b882a81f8e3364aec603b Loading... | |||||
| 69e94eb8dcd50a505f1fc79c9584d704 | DocumentWrite | 1.9 kB | 2025-06-04 | 2026-01-01 | |
Introduced by DocumentWrite First Seen 2025-06-04 Last Seen 2026-01-01 Times Seen 11 Size 1.9 kB (1920 bytes) MD5 69e94eb8dcd50a505f1fc79c9584d704 SHA1 7bf7d76f1ad483ad141fc7a806f76c5661e75ae5 Loading... | |||||
| d5aa783187fe45ea2b775d6c0c858c23 | DocumentWrite | 233 B | 2025-10-03 | 2026-01-01 | |
Introduced by DocumentWrite First Seen 2025-10-03 Last Seen 2026-01-01 Times Seen 2 Size 233 B (233 bytes) MD5 d5aa783187fe45ea2b775d6c0c858c23 SHA1 304f094f723a4b01b964c8508a5d2c28eda50f6c Loading... | |||||
| 7922afc04ceac4c3174d95bbdf41976a | DocumentWrite | 175 B | 2025-10-03 | 2026-01-01 | |
Introduced by DocumentWrite First Seen 2025-10-03 Last Seen 2026-01-01 Times Seen 2 Size 175 B (175 bytes) MD5 7922afc04ceac4c3174d95bbdf41976a SHA1 a57ef8c4230a5b0ee95858c1c52250b6da17c5ca Loading... | |||||
| e7ff96241e02e15521757cfc1e9af4c7 | DocumentWrite | 175 B | 2025-10-03 | 2026-01-01 | |
Introduced by DocumentWrite First Seen 2025-10-03 Last Seen 2026-01-01 Times Seen 2 Size 175 B (175 bytes) MD5 e7ff96241e02e15521757cfc1e9af4c7 SHA1 5159f5540f998ded908581114c55e0533485e994 Loading... | |||||
| 9aad1086f49a5eccdcf1ea5cbca3a57a | DocumentWrite | 176 B | 2025-10-03 | 2026-01-01 | |
Introduced by DocumentWrite First Seen 2025-10-03 Last Seen 2026-01-01 Times Seen 2 Size 176 B (176 bytes) MD5 9aad1086f49a5eccdcf1ea5cbca3a57a SHA1 6b115cada60d48ba2543e90019aa3753c331583c Loading... | |||||
| 3558d6a56b7d5aa28bfa7cb67b62d7b6 | DocumentWrite | 76 B | 2025-10-03 | 2026-01-01 | |
Introduced by DocumentWrite First Seen 2025-10-03 Last Seen 2026-01-01 Times Seen 2 Size 76 B (76 bytes) MD5 3558d6a56b7d5aa28bfa7cb67b62d7b6 SHA1 1e4282e93e242f710ceacd078ad1662c00a22ed2 Loading... | |||||
| 6dcf0670ea9423bfbf01373e949ef233 | DocumentWrite | 228 B | 2025-10-03 | 2026-01-01 | |
Introduced by DocumentWrite First Seen 2025-10-03 Last Seen 2026-01-01 Times Seen 2 Size 228 B (228 bytes) MD5 6dcf0670ea9423bfbf01373e949ef233 SHA1 e37e3c71ab18babab5f60f9189b8f733f9f97f4e Loading... | |||||
| 5f0e39542346bc91910dc50f2c02aefb | DocumentWrite | 1.9 kB | 2025-06-04 | 2026-01-01 | |
Introduced by DocumentWrite First Seen 2025-06-04 Last Seen 2026-01-01 Times Seen 11 Size 1.9 kB (1920 bytes) MD5 5f0e39542346bc91910dc50f2c02aefb SHA1 48e39aefd24d335cad37dd0cb1d699389895381d Loading... | |||||
| 4ff9f77046db0ff0536030098f1c4f1a | DocumentWrite | 1.9 kB | 2025-06-04 | 2026-01-01 | |
Introduced by DocumentWrite First Seen 2025-06-04 Last Seen 2026-01-01 Times Seen 11 Size 1.9 kB (1920 bytes) MD5 4ff9f77046db0ff0536030098f1c4f1a SHA1 f3df213bde2eb8b687d61763c2e1c6fd8d04a2fe Loading... | |||||
| edbd5c3703fb1ff0ca44b1bba0f188fd | DocumentWrite | 600 B | 2023-11-05 | 2026-03-31 | |
Introduced by DocumentWrite First Seen 2023-11-05 Last Seen 2026-03-31 Times Seen 255 Size 600 B (600 bytes) MD5 edbd5c3703fb1ff0ca44b1bba0f188fd SHA1 125e8271ff0f286edd34a27a7beb5a165e4a7ba7 Loading... | |||||
| ae7ebee9e282f63edc784f605b687420 | DocumentWrite | 176 B | 2025-10-03 | 2026-01-01 | |
Introduced by DocumentWrite First Seen 2025-10-03 Last Seen 2026-01-01 Times Seen 2 Size 176 B (176 bytes) MD5 ae7ebee9e282f63edc784f605b687420 SHA1 2489efeb8680a796450865a332dd8ed345569b46 Loading... | |||||
| e8cfd81f3e35e51fdf85e51854b896c9 | DocumentWrite | 175 B | 2025-10-03 | 2026-01-01 | |
Introduced by DocumentWrite First Seen 2025-10-03 Last Seen 2026-01-01 Times Seen 2 Size 175 B (175 bytes) MD5 e8cfd81f3e35e51fdf85e51854b896c9 SHA1 833efa853b70a53e952c6473814a3fa4a42473b5 Loading... | |||||
| e769d195f0a2d77011e16412ea1bc0e5 | DocumentWrite | 175 B | 2025-10-03 | 2026-01-01 | |
Introduced by DocumentWrite First Seen 2025-10-03 Last Seen 2026-01-01 Times Seen 2 Size 175 B (175 bytes) MD5 e769d195f0a2d77011e16412ea1bc0e5 SHA1 941b6985221f9af6c06136b658c31773b9f5d4c3 Loading... | |||||
| 9c89f5cc09fca17beb14e087f54ceb04 | DocumentWrite | 227 B | 2025-10-03 | 2026-01-01 | |
Introduced by DocumentWrite First Seen 2025-10-03 Last Seen 2026-01-01 Times Seen 2 Size 227 B (227 bytes) MD5 9c89f5cc09fca17beb14e087f54ceb04 SHA1 a38887d732fe4979e18645aa9a28e6fb359d6269 Loading... | |||||
| fe55ca9210999e27f9177c713f3d1243 | DocumentWrite | 254 B | 2025-10-03 | 2026-01-01 | |
Introduced by DocumentWrite First Seen 2025-10-03 Last Seen 2026-01-01 Times Seen 2 Size 254 B (254 bytes) MD5 fe55ca9210999e27f9177c713f3d1243 SHA1 37d716b511f6cdb4d9638d7470ec2501d5d73b42 Loading... | |||||
| 201fa032ab04c8a623736049f3f1406b | DocumentWrite | 1.9 kB | 2025-06-04 | 2026-01-01 | |
Introduced by DocumentWrite First Seen 2025-06-04 Last Seen 2026-01-01 Times Seen 11 Size 1.9 kB (1915 bytes) MD5 201fa032ab04c8a623736049f3f1406b SHA1 d61e727027a6fa66acfcc7395ffc2a8b246fcd37 Loading... | |||||
| 5ea23c3b41534dd2b42f97c981a86918 | DocumentWrite | 1.9 kB | 2025-06-04 | 2026-01-01 | |
Introduced by DocumentWrite First Seen 2025-06-04 Last Seen 2026-01-01 Times Seen 11 Size 1.9 kB (1914 bytes) MD5 5ea23c3b41534dd2b42f97c981a86918 SHA1 3e7eaf8d2a2bedef629428556e21e927e8594207 Loading... | |||||
| 9698a39c29b43e8c156bb5ee196403cd | DocumentWrite | 1.9 kB | 2025-06-04 | 2026-01-01 | |
Introduced by DocumentWrite First Seen 2025-06-04 Last Seen 2026-01-01 Times Seen 11 Size 1.9 kB (1920 bytes) MD5 9698a39c29b43e8c156bb5ee196403cd SHA1 d8d4f71bdadf7e1ec1f4c2570ccaa74776da7afb Loading... | |||||
| c687d53c5e6293da477dae505c5101a6 | DocumentWrite | 638 B | 2024-01-01 | 2026-03-25 | |
Introduced by DocumentWrite First Seen 2024-01-01 Last Seen 2026-03-25 Times Seen 88 Size 638 B (638 bytes) MD5 c687d53c5e6293da477dae505c5101a6 SHA1 f88a99ecf11f18860c912a3429a7e3b672692016 Loading... | |||||
| fb9df0c8cd6df7a8bf85ad6732b04684 | DocumentWrite | 226 B | 2025-10-03 | 2026-01-01 | |
Introduced by DocumentWrite First Seen 2025-10-03 Last Seen 2026-01-01 Times Seen 2 Size 226 B (226 bytes) MD5 fb9df0c8cd6df7a8bf85ad6732b04684 SHA1 6e8575f812f10c9eaa548e3edf7eb1d471adc8a1 Loading... | |||||
| d09a945101c1de0b59b187f3591c5668 | DocumentWrite | 249 B | 2025-10-03 | 2026-01-01 | |
Introduced by DocumentWrite First Seen 2025-10-03 Last Seen 2026-01-01 Times Seen 2 Size 249 B (249 bytes) MD5 d09a945101c1de0b59b187f3591c5668 SHA1 b0487133c64956776d95469eba85f56e2be6dd9c Loading... | |||||
| 221263c8dad244d91d8efcdc477ea60b | DocumentWrite | 224 B | 2025-10-03 | 2026-01-01 | |
Introduced by DocumentWrite First Seen 2025-10-03 Last Seen 2026-01-01 Times Seen 2 Size 224 B (224 bytes) MD5 221263c8dad244d91d8efcdc477ea60b SHA1 8ff3586c757d4ffebb41b99f6cd4be3f20c370e4 Loading... | |||||
| e700fbaed1493af4b068eba6029f8b33 | DocumentWrite | 251 B | 2025-10-03 | 2026-01-01 | |
Introduced by DocumentWrite First Seen 2025-10-03 Last Seen 2026-01-01 Times Seen 2 Size 251 B (251 bytes) MD5 e700fbaed1493af4b068eba6029f8b33 SHA1 5e47023f44f49d9490a9a2f39ff9470b83e1cc21 Loading... | |||||
| b83e716bb59f1651b0fc471b48ba46b4 | DocumentWrite | 1.9 kB | 2025-06-04 | 2026-01-01 | |
Introduced by DocumentWrite First Seen 2025-06-04 Last Seen 2026-01-01 Times Seen 11 Size 1.9 kB (1920 bytes) MD5 b83e716bb59f1651b0fc471b48ba46b4 SHA1 92006ece7912d4fbcf778a5a1ab6d7b5b9fc4ddb Loading... | |||||
| e1dc6c4efb93e003e51048b0cc9978dd | DocumentWrite | 565 B | 2024-09-25 | 2026-03-21 | |
Introduced by DocumentWrite First Seen 2024-09-25 Last Seen 2026-03-21 Times Seen 115 Size 565 B (565 bytes) MD5 e1dc6c4efb93e003e51048b0cc9978dd SHA1 e44f3a82078eee7fba38ba9121118589967d6e66 Loading... | |||||
| b41d9d485aac21ab9eb92238c278932a | DocumentWrite | 176 B | 2025-10-03 | 2026-01-01 | |
Introduced by DocumentWrite First Seen 2025-10-03 Last Seen 2026-01-01 Times Seen 2 Size 176 B (176 bytes) MD5 b41d9d485aac21ab9eb92238c278932a SHA1 8dc02e444e372e039236edf3a3ee99ee76231bb8 Loading... | |||||
| b4bae76afdc37ee7fc2a47fc72e307d4 | DocumentWrite | 230 B | 2025-10-03 | 2026-01-01 | |
Introduced by DocumentWrite First Seen 2025-10-03 Last Seen 2026-01-01 Times Seen 2 Size 230 B (230 bytes) MD5 b4bae76afdc37ee7fc2a47fc72e307d4 SHA1 8c2496c7261ddc95b32265fc28c9356d7a9f2e8d Loading... | |||||
| 366c4e36b56e0eda6f2cba2e8141468b | DocumentWrite | 76 B | 2025-10-03 | 2026-01-01 | |
Introduced by DocumentWrite First Seen 2025-10-03 Last Seen 2026-01-01 Times Seen 2 Size 76 B (76 bytes) MD5 366c4e36b56e0eda6f2cba2e8141468b SHA1 32aea2638c38b636f54fe594a6223bb5e9214190 Loading... | |||||
| 17a82389e08acb5ac17414e78b54e18a | DocumentWrite | 175 B | 2025-10-03 | 2026-01-01 | |
Introduced by DocumentWrite First Seen 2025-10-03 Last Seen 2026-01-01 Times Seen 2 Size 175 B (175 bytes) MD5 17a82389e08acb5ac17414e78b54e18a SHA1 8eca90d0e431f3b57bc0da88378400c531cd63bc Loading... | |||||
| 39902799158b0b4650ebdf8a73a7fe65 | DocumentWrite | 1.9 kB | 2025-06-04 | 2026-01-01 | |
Introduced by DocumentWrite First Seen 2025-06-04 Last Seen 2026-01-01 Times Seen 11 Size 1.9 kB (1919 bytes) MD5 39902799158b0b4650ebdf8a73a7fe65 SHA1 ed9ffce6e602c8da724e94c2134dc6f64c606055 Loading... | |||||
| 04e1df5df2d2926d8e27a1597f303a55 | DocumentWrite | 85 B | 2025-10-03 | 2026-01-01 | |
Introduced by DocumentWrite First Seen 2025-10-03 Last Seen 2026-01-01 Times Seen 2 Size 85 B (85 bytes) MD5 04e1df5df2d2926d8e27a1597f303a55 SHA1 a209afb3873d79bfa3370a459ed8b4998fe3d045 Loading... | |||||
| 82cc8a6b1e5954f911e60683f78e5af8 | DocumentWrite | 318 B | 2025-10-03 | 2026-01-01 | |
Introduced by DocumentWrite First Seen 2025-10-03 Last Seen 2026-01-01 Times Seen 2 Size 318 B (318 bytes) MD5 82cc8a6b1e5954f911e60683f78e5af8 SHA1 63a96960cca1dbbe98a3bbb7aa56d8896e5a7688 Loading... | |||||
| d718c467d37e83daed5b2aaa549447b6 | DocumentWrite | 80 B | 2025-10-03 | 2026-01-01 | |
Introduced by DocumentWrite First Seen 2025-10-03 Last Seen 2026-01-01 Times Seen 2 Size 80 B (80 bytes) MD5 d718c467d37e83daed5b2aaa549447b6 SHA1 c8de3a8c19d2e9df87bb26497d19be757272ef9c Loading... | |||||
| c22c0ed84fe3acee3187593cea3f5cf7 | DocumentWrite | 178 B | 2025-10-03 | 2026-01-01 | |
Introduced by DocumentWrite First Seen 2025-10-03 Last Seen 2026-01-01 Times Seen 2 Size 178 B (178 bytes) MD5 c22c0ed84fe3acee3187593cea3f5cf7 SHA1 829f2b6a51ac233e402767b19a32d1e354e6963a Loading... | |||||
| 15be8e83d5f519ba6a6c5506f0671fbb | DocumentWrite | 253 B | 2025-10-03 | 2026-01-01 | |
Introduced by DocumentWrite First Seen 2025-10-03 Last Seen 2026-01-01 Times Seen 2 Size 253 B (253 bytes) MD5 15be8e83d5f519ba6a6c5506f0671fbb SHA1 22c74e216dde3e3bdf278e24e7dc7402b18357d6 Loading... | |||||
| e32a96432092dac7489366af4f25d1bb | DocumentWrite | 1.9 kB | 2025-06-04 | 2026-01-01 | |
Introduced by DocumentWrite First Seen 2025-06-04 Last Seen 2026-01-01 Times Seen 11 Size 1.9 kB (1919 bytes) MD5 e32a96432092dac7489366af4f25d1bb SHA1 fa7793e79ffa8db16e18137c09bfcba65baa2589 Loading... | |||||
| a34e5dc3a1671841fdab0bddd5c35685 | DocumentWrite | 78 B | 2025-10-03 | 2026-01-01 | |
Introduced by DocumentWrite First Seen 2025-10-03 Last Seen 2026-01-01 Times Seen 2 Size 78 B (78 bytes) MD5 a34e5dc3a1671841fdab0bddd5c35685 SHA1 b32e5dd754bc4884498f02645a69bf73d7a91622 Loading... | |||||
| c5e62483e52849444512a7b85133a88b | DocumentWrite | 254 B | 2025-10-03 | 2026-01-01 | |
Introduced by DocumentWrite First Seen 2025-10-03 Last Seen 2026-01-01 Times Seen 2 Size 254 B (254 bytes) MD5 c5e62483e52849444512a7b85133a88b SHA1 8e7a5c15ffb52b17a727243d5adfb26fcf23d8ca Loading... | |||||
| e87b911cfebabf05bc5ed6179eaeba53 | DocumentWrite | 259 B | 2025-10-03 | 2026-01-01 | |
Introduced by DocumentWrite First Seen 2025-10-03 Last Seen 2026-01-01 Times Seen 2 Size 259 B (259 bytes) MD5 e87b911cfebabf05bc5ed6179eaeba53 SHA1 47ed6b0f3e98c5407b7ec06f0c7d1fd6fe801392 Loading... | |||||
| 97151b578061fefa151546c48705578c | DocumentWrite | 256 B | 2025-10-03 | 2026-01-01 | |
Introduced by DocumentWrite First Seen 2025-10-03 Last Seen 2026-01-01 Times Seen 2 Size 256 B (256 bytes) MD5 97151b578061fefa151546c48705578c SHA1 d324d71d2d5e5a658fc264ae2d43fe53451ba072 Loading... | |||||
| 63a0655bfd40ed21480e43f5e228083b | DocumentWrite | 632 B | 2026-01-01 | 2026-01-01 | |
Introduced by DocumentWrite First Seen 2026-01-01 Last Seen 2026-01-01 Times Seen 1 Size 632 B (632 bytes) MD5 63a0655bfd40ed21480e43f5e228083b SHA1 2a738cb6b36234c57eb9345dc493673e8b90fcd8 Loading... | |||||
| 528cf4c0010854f2dc99125ec1aaa703 | DocumentWrite | 1.9 kB | 2025-06-04 | 2026-01-01 | |
Introduced by DocumentWrite First Seen 2025-06-04 Last Seen 2026-01-01 Times Seen 10 Size 1.9 kB (1920 bytes) MD5 528cf4c0010854f2dc99125ec1aaa703 SHA1 1ed11d5c78a78fd469d369bc2f49c8a556f63ac8 Loading... | |||||
| 73a20176ffa31cfa5c5bda93f88691a0 | DocumentWrite | 256 B | 2025-10-03 | 2026-01-01 | |
Introduced by DocumentWrite First Seen 2025-10-03 Last Seen 2026-01-01 Times Seen 2 Size 256 B (256 bytes) MD5 73a20176ffa31cfa5c5bda93f88691a0 SHA1 312f9035742f801b442f72d3b3680478012731a9 Loading... | |||||
| 95f1e4bc2816223be0a01b2fdb795452 | DocumentWrite | 173 B | 2025-10-03 | 2026-01-01 | |
Introduced by DocumentWrite First Seen 2025-10-03 Last Seen 2026-01-01 Times Seen 2 Size 173 B (173 bytes) MD5 95f1e4bc2816223be0a01b2fdb795452 SHA1 1572f34815b2a5ece060e171336330cd18d0b834 Loading... | |||||
| 170cbb62f3c239aa14e856d0a670752c | DocumentWrite | 199 B | 2026-01-01 | 2026-01-01 | |
Introduced by DocumentWrite First Seen 2026-01-01 Last Seen 2026-01-01 Times Seen 1 Size 199 B (199 bytes) MD5 170cbb62f3c239aa14e856d0a670752c SHA1 05cb4fb8447215284c2a9df8b01f236d7d2d9c10 Loading... | |||||
| 96244f08c824ee8f555600a2f119ce74 | DocumentWrite | 129 B | 2025-10-03 | 2026-01-01 | |
Introduced by DocumentWrite First Seen 2025-10-03 Last Seen 2026-01-01 Times Seen 2 Size 129 B (129 bytes) MD5 96244f08c824ee8f555600a2f119ce74 SHA1 bc946d917b4f17f77fc6982f8b6a25234ac5f22e Loading... | |||||
| 4802beabbf60242818808a8a0083a1b5 | DocumentWrite | 80 B | 2025-10-03 | 2026-01-01 | |
Introduced by DocumentWrite First Seen 2025-10-03 Last Seen 2026-01-01 Times Seen 2 Size 80 B (80 bytes) MD5 4802beabbf60242818808a8a0083a1b5 SHA1 754349fd532a193512a80657738897d78bd27d7d Loading... | |||||
| 91a318046205c451e7d6babd25bc599e | DocumentWrite | 175 B | 2025-10-03 | 2026-01-01 | |
Introduced by DocumentWrite First Seen 2025-10-03 Last Seen 2026-01-01 Times Seen 2 Size 175 B (175 bytes) MD5 91a318046205c451e7d6babd25bc599e SHA1 3657451c12bf15f3ce6bd59aacdea6da77c821b6 Loading... | |||||
| a5b0931c7846209f21f1a0d76bd69888 | DocumentWrite | 232 B | 2025-10-03 | 2026-01-01 | |
Introduced by DocumentWrite First Seen 2025-10-03 Last Seen 2026-01-01 Times Seen 2 Size 232 B (232 bytes) MD5 a5b0931c7846209f21f1a0d76bd69888 SHA1 00d066b521dac6c67b690007252e76d77cb5374f Loading... | |||||
| eeaf080e6aad12d77a02cf94e3d21197 | DocumentWrite | 1.9 kB | 2025-06-04 | 2026-01-01 | |
Introduced by DocumentWrite First Seen 2025-06-04 Last Seen 2026-01-01 Times Seen 11 Size 1.9 kB (1910 bytes) MD5 eeaf080e6aad12d77a02cf94e3d21197 SHA1 f6cef4de761b3df34e4d0ceaa28008433b07dd0d Loading... | |||||
| 3e93d2135f263f4c923cdebbea41bc69 | DocumentWrite | 1.9 kB | 2025-06-04 | 2026-01-01 | |
Introduced by DocumentWrite First Seen 2025-06-04 Last Seen 2026-01-01 Times Seen 11 Size 1.9 kB (1916 bytes) MD5 3e93d2135f263f4c923cdebbea41bc69 SHA1 1f342e23b18d0873b80e6cffff0ba40e316165bd Loading... | |||||
| ce35562334f6c83ba500c46729037caa | DocumentWrite | 226 B | 2025-10-03 | 2026-01-01 | |
Introduced by DocumentWrite First Seen 2025-10-03 Last Seen 2026-01-01 Times Seen 2 Size 226 B (226 bytes) MD5 ce35562334f6c83ba500c46729037caa SHA1 487ffe389975d1c5c32a47b547432d6f081b1f26 Loading... | |||||
| 0b3ff4ac53c733e61287087ecf9dd3aa | DocumentWrite | 252 B | 2025-10-03 | 2026-01-01 | |
Introduced by DocumentWrite First Seen 2025-10-03 Last Seen 2026-01-01 Times Seen 2 Size 252 B (252 bytes) MD5 0b3ff4ac53c733e61287087ecf9dd3aa SHA1 f75f3f0c50e5658ef3a27f50a49edcbf4d343ba4 Loading... | |||||
| d3453d9a028035a9357cbaca4420c2a0 | DocumentWrite | 225 B | 2025-10-03 | 2026-01-01 | |
Introduced by DocumentWrite First Seen 2025-10-03 Last Seen 2026-01-01 Times Seen 2 Size 225 B (225 bytes) MD5 d3453d9a028035a9357cbaca4420c2a0 SHA1 d1ba16a56828c5c6b390d88e46994181ad08acea Loading... | |||||
| 87f92e4bbad5523ff63abb93578e0cc0 | DocumentWrite | 179 B | 2025-10-03 | 2026-01-01 | |
Introduced by DocumentWrite First Seen 2025-10-03 Last Seen 2026-01-01 Times Seen 2 Size 179 B (179 bytes) MD5 87f92e4bbad5523ff63abb93578e0cc0 SHA1 6b252cf5985ed11a7edbedb9442cbfe231e952bf Loading... | |||||
| 1d22c2cee881690fcf3fe0048cffc508 | DocumentWrite | 255 B | 2025-10-03 | 2026-01-01 | |
Introduced by DocumentWrite First Seen 2025-10-03 Last Seen 2026-01-01 Times Seen 2 Size 255 B (255 bytes) MD5 1d22c2cee881690fcf3fe0048cffc508 SHA1 44784ed402e591ba91734497404db38a42780f5b Loading... | |||||
| a8dfb8aaafecd3bf23651465879c6447 | DocumentWrite | 257 B | 2025-10-03 | 2026-01-01 | |
Introduced by DocumentWrite First Seen 2025-10-03 Last Seen 2026-01-01 Times Seen 2 Size 257 B (257 bytes) MD5 a8dfb8aaafecd3bf23651465879c6447 SHA1 74a56ac518e0ae7226897cc4475f3222dc321dec Loading... | |||||
| 2654759a6498c7975fa22826192a61e7 | DocumentWrite | 254 B | 2025-10-03 | 2026-01-01 | |
Introduced by DocumentWrite First Seen 2025-10-03 Last Seen 2026-01-01 Times Seen 2 Size 254 B (254 bytes) MD5 2654759a6498c7975fa22826192a61e7 SHA1 c40a2d773382420bd4a833f453052d3bba6b6008 Loading... | |||||
| 8d46038a5be55dcd35b46bf3aedf04ed | DocumentWrite | 254 B | 2025-10-03 | 2026-01-01 | |
Introduced by DocumentWrite First Seen 2025-10-03 Last Seen 2026-01-01 Times Seen 2 Size 254 B (254 bytes) MD5 8d46038a5be55dcd35b46bf3aedf04ed SHA1 205067400f18b8f10c60037ff25d077c78dbbf6a Loading... | |||||
| 612a1d38fe5267960759e47b67414ef2 | DocumentWrite | 80 B | 2025-10-03 | 2026-01-01 | |
Introduced by DocumentWrite First Seen 2025-10-03 Last Seen 2026-01-01 Times Seen 2 Size 80 B (80 bytes) MD5 612a1d38fe5267960759e47b67414ef2 SHA1 563dfdc60cb6deca940b5ac5dc099eb6dc9efa3b Loading... | |||||
| b70b7a58249924b9f3805ee2d4e327c6 | DocumentWrite | 252 B | 2025-10-03 | 2026-01-01 | |
Introduced by DocumentWrite First Seen 2025-10-03 Last Seen 2026-01-01 Times Seen 2 Size 252 B (252 bytes) MD5 b70b7a58249924b9f3805ee2d4e327c6 SHA1 a07e21e742b9572a58b3959e4a668aa97d879c16 Loading... | |||||
| f6a86c15d99d1b3e6ac8713302721a0b | DocumentWrite | 226 B | 2025-10-03 | 2026-01-01 | |
Introduced by DocumentWrite First Seen 2025-10-03 Last Seen 2026-01-01 Times Seen 2 Size 226 B (226 bytes) MD5 f6a86c15d99d1b3e6ac8713302721a0b SHA1 7adeb47e7993bf7a045d4ba4bb999963fd7d677c Loading... | |||||
| f37767bcef72d4758616f8ee55011922 | DocumentWrite | 175 B | 2025-10-03 | 2026-01-01 | |
Introduced by DocumentWrite First Seen 2025-10-03 Last Seen 2026-01-01 Times Seen 2 Size 175 B (175 bytes) MD5 f37767bcef72d4758616f8ee55011922 SHA1 8c96f075f1fac4a06b10729fbab80399f71d062a Loading... | |||||
| 183ee8f782fdbe0dd7d09bb3c3e22ec2 | DocumentWrite | 183 B | 2025-10-03 | 2026-01-01 | |
Introduced by DocumentWrite First Seen 2025-10-03 Last Seen 2026-01-01 Times Seen 2 Size 183 B (183 bytes) MD5 183ee8f782fdbe0dd7d09bb3c3e22ec2 SHA1 7a933693ce3c07f5fd4a72cfa5500b3c88ff559d Loading... | |||||
| c32b67e8ef5f5ed339ed2e515159f857 | DocumentWrite | 1.9 kB | 2025-06-04 | 2026-01-01 | |
Introduced by DocumentWrite First Seen 2025-06-04 Last Seen 2026-01-01 Times Seen 11 Size 1.9 kB (1920 bytes) MD5 c32b67e8ef5f5ed339ed2e515159f857 SHA1 acc8ebdfb919b87609a033fb4667c5c370a9e4ad Loading... | |||||
| a59625abcbb744b2708c16f0fb795e23 | DocumentWrite | 79 B | 2025-10-03 | 2026-01-01 | |
Introduced by DocumentWrite First Seen 2025-10-03 Last Seen 2026-01-01 Times Seen 2 Size 79 B (79 bytes) MD5 a59625abcbb744b2708c16f0fb795e23 SHA1 fd30f162338a12a23f4044eaa8844f2bf5f554e4 Loading... | |||||
| f24b37f8c40b8c9b9e6393fac9c0c683 | DocumentWrite | 80 B | 2025-10-03 | 2026-01-01 | |
Introduced by DocumentWrite First Seen 2025-10-03 Last Seen 2026-01-01 Times Seen 2 Size 80 B (80 bytes) MD5 f24b37f8c40b8c9b9e6393fac9c0c683 SHA1 bce463c3449203d5ef69965f7181c2ebede35daf Loading... | |||||
| 809f0dfa9e600379ca5b627f8df2539d | DocumentWrite | 77 B | 2025-10-03 | 2026-01-01 | |
Introduced by DocumentWrite First Seen 2025-10-03 Last Seen 2026-01-01 Times Seen 2 Size 77 B (77 bytes) MD5 809f0dfa9e600379ca5b627f8df2539d SHA1 30a4747db6ed71209add03ce75e2186361c9cd6c Loading... | |||||
| fba6788060ec1858b18b433a9c1e725a | DocumentWrite | 251 B | 2025-10-03 | 2026-01-01 | |
Introduced by DocumentWrite First Seen 2025-10-03 Last Seen 2026-01-01 Times Seen 2 Size 251 B (251 bytes) MD5 fba6788060ec1858b18b433a9c1e725a SHA1 2ee7666ac40670b68579f891a1fc369cffed2eb1 Loading... | |||||
| 5f711557307b7db7f49759448be058d2 | DocumentWrite | 81 B | 2025-10-03 | 2026-01-01 | |
Introduced by DocumentWrite First Seen 2025-10-03 Last Seen 2026-01-01 Times Seen 2 Size 81 B (81 bytes) MD5 5f711557307b7db7f49759448be058d2 SHA1 f765275f07e53384427462180918cbd5e2783760 Loading... | |||||
| 62e5680601c3552c0bcc0da73317b506 | DocumentWrite | 177 B | 2025-10-03 | 2026-01-01 | |
Introduced by DocumentWrite First Seen 2025-10-03 Last Seen 2026-01-01 Times Seen 2 Size 177 B (177 bytes) MD5 62e5680601c3552c0bcc0da73317b506 SHA1 0bc30e2e9f9016229294b6611a6b767a08bec492 Loading... | |||||
| c7f9749c17904d5c41380a844e71346d | DocumentWrite | 1.9 kB | 2025-06-04 | 2026-01-01 | |
Introduced by DocumentWrite First Seen 2025-06-04 Last Seen 2026-01-01 Times Seen 11 Size 1.9 kB (1920 bytes) MD5 c7f9749c17904d5c41380a844e71346d SHA1 6ffd4a9008e77eff02f9de4027023501cc7f7753 Loading... | |||||
| 4147d016bb28690e8b76250396a4462e | DocumentWrite | 1.9 kB | 2025-06-04 | 2026-01-01 | |
Introduced by DocumentWrite First Seen 2025-06-04 Last Seen 2026-01-01 Times Seen 11 Size 1.9 kB (1920 bytes) MD5 4147d016bb28690e8b76250396a4462e SHA1 653ca205ea961543accc34329aeedfa3b116c6ca Loading... | |||||
| 8bd00d482a9fb92c55f8bf9279afbbd3 | DocumentWrite | 75 B | 2025-10-03 | 2026-01-01 | |
Introduced by DocumentWrite First Seen 2025-10-03 Last Seen 2026-01-01 Times Seen 2 Size 75 B (75 bytes) MD5 8bd00d482a9fb92c55f8bf9279afbbd3 SHA1 e048cb1e8c7575786508902123958e77eb4708f0 Loading... | |||||
| 2429e0abf904e3bba90e68832d43bcd0 | DocumentWrite | 81 B | 2025-10-03 | 2026-01-01 | |
Introduced by DocumentWrite First Seen 2025-10-03 Last Seen 2026-01-01 Times Seen 2 Size 81 B (81 bytes) MD5 2429e0abf904e3bba90e68832d43bcd0 SHA1 795d9e54c0f8b1e53bd3104de55726155deccaa4 Loading... | |||||
| b6f9c0b494cc55552433ab0e749510cd | DocumentWrite | 1.9 kB | 2025-06-04 | 2026-01-01 | |
Introduced by DocumentWrite First Seen 2025-06-04 Last Seen 2026-01-01 Times Seen 11 Size 1.9 kB (1910 bytes) MD5 b6f9c0b494cc55552433ab0e749510cd SHA1 60c68bdeedf1e0849fe37b70e0069d0b8b855c19 Loading... | |||||
| 53febc54ed81e6823271b5f6dc223ec2 | DocumentWrite | 1.9 kB | 2025-06-04 | 2026-01-01 | |
Introduced by DocumentWrite First Seen 2025-06-04 Last Seen 2026-01-01 Times Seen 11 Size 1.9 kB (1916 bytes) MD5 53febc54ed81e6823271b5f6dc223ec2 SHA1 11e68cd534e3d4d93d9b25d83499162acfa14fcd Loading... | |||||
| 2d7f6f9b8cbaeecf3ef7710788300543 | DocumentWrite | 81 B | 2025-10-03 | 2026-01-01 | |
Introduced by DocumentWrite First Seen 2025-10-03 Last Seen 2026-01-01 Times Seen 2 Size 81 B (81 bytes) MD5 2d7f6f9b8cbaeecf3ef7710788300543 SHA1 122504a71948adb5af4d2ecb364471900127ed8e Loading... | |||||
| 0508d1660b761d176607d11705fb0cd1 | DocumentWrite | 225 B | 2025-10-03 | 2026-01-01 | |
Introduced by DocumentWrite First Seen 2025-10-03 Last Seen 2026-01-01 Times Seen 2 Size 225 B (225 bytes) MD5 0508d1660b761d176607d11705fb0cd1 SHA1 6f6a2161209207cfe6217f39d23a9bc1066f3b99 Loading... | |||||
| 05146c839b6558a07a227b5d3f528be7 | DocumentWrite | 1.9 kB | 2025-06-04 | 2026-01-01 | |
Introduced by DocumentWrite First Seen 2025-06-04 Last Seen 2026-01-01 Times Seen 11 Size 1.9 kB (1913 bytes) MD5 05146c839b6558a07a227b5d3f528be7 SHA1 9cba87d969ab62e23200f3984023ee72c5cfd03a Loading... | |||||
| 5a22b8a8f89a3d9649819b3d73351e20 | DocumentWrite | 79 B | 2025-10-03 | 2026-01-01 | |
Introduced by DocumentWrite First Seen 2025-10-03 Last Seen 2026-01-01 Times Seen 2 Size 79 B (79 bytes) MD5 5a22b8a8f89a3d9649819b3d73351e20 SHA1 f20c00028a7c1d7beb5f0e30de28e09941885d64 Loading... | |||||
| 996636b173ca2f150c7804a32a174e78 | DocumentWrite | 178 B | 2025-10-03 | 2026-01-01 | |
Introduced by DocumentWrite First Seen 2025-10-03 Last Seen 2026-01-01 Times Seen 2 Size 178 B (178 bytes) MD5 996636b173ca2f150c7804a32a174e78 SHA1 e47cc73209d1061427746e60729dcfc69ca26249 Loading... | |||||
| 22394987672613405ee1917ce1cddb92 | DocumentWrite | 36 B | 2025-10-03 | 2026-01-01 | |
Introduced by DocumentWrite First Seen 2025-10-03 Last Seen 2026-01-01 Times Seen 2 Size 36 B (36 bytes) MD5 22394987672613405ee1917ce1cddb92 SHA1 cf8bd9c50fb002943c5ccc3e8d424ee826fc5238 Loading... | |||||
| d8ee225ecaf6ec3c61798a0a9ebafaf8 | DocumentWrite | 80 B | 2025-10-03 | 2026-01-01 | |
Introduced by DocumentWrite First Seen 2025-10-03 Last Seen 2026-01-01 Times Seen 2 Size 80 B (80 bytes) MD5 d8ee225ecaf6ec3c61798a0a9ebafaf8 SHA1 1221aab5253f63a4f73ef651be9fc9f10be02fc2 Loading... | |||||
| dfeaa1e64c5e3474820b883fe3371188 | DocumentWrite | 84 B | 2025-10-03 | 2026-01-01 | |
Introduced by DocumentWrite First Seen 2025-10-03 Last Seen 2026-01-01 Times Seen 2 Size 84 B (84 bytes) MD5 dfeaa1e64c5e3474820b883fe3371188 SHA1 6b28adb4296893a1bc63bdbd110353a4abe0c3eb Loading... | |||||
| 0cbfef6b090877d4eb6fe0466967e5f3 | DocumentWrite | 254 B | 2025-10-03 | 2026-01-01 | |
Introduced by DocumentWrite First Seen 2025-10-03 Last Seen 2026-01-01 Times Seen 2 Size 254 B (254 bytes) MD5 0cbfef6b090877d4eb6fe0466967e5f3 SHA1 35888657525dd4c8ba07c20d8b7c8d8bb5f131ce Loading... | |||||
| e1417684c05e6a49f7865b3ab448fdf0 | DocumentWrite | 82 B | 2025-10-03 | 2026-01-01 | |
Introduced by DocumentWrite First Seen 2025-10-03 Last Seen 2026-01-01 Times Seen 2 Size 82 B (82 bytes) MD5 e1417684c05e6a49f7865b3ab448fdf0 SHA1 e2e9abdadd51713bf668073a021f2f786e273070 Loading... | |||||
| a4da9d1e7566c8d182193c4e5b222ed1 | DocumentWrite | 1.9 kB | 2025-06-04 | 2026-01-01 | |
Introduced by DocumentWrite First Seen 2025-06-04 Last Seen 2026-01-01 Times Seen 11 Size 1.9 kB (1916 bytes) MD5 a4da9d1e7566c8d182193c4e5b222ed1 SHA1 73f82a23c50b86afd6f1fad7e3e32dd5835556ad Loading... | |||||
| cfcb57c2c6d8766b54ec6de227af4188 | DocumentWrite | 1.9 kB | 2025-06-04 | 2026-01-01 | |
Introduced by DocumentWrite First Seen 2025-06-04 Last Seen 2026-01-01 Times Seen 11 Size 1.9 kB (1916 bytes) MD5 cfcb57c2c6d8766b54ec6de227af4188 SHA1 79f095827a9646ed644cfc09eae1df6d84b5a1c7 Loading... | |||||
| 78ea4b3b574c9b48e80e452536d3d9b9 | DocumentWrite | 804 B | 2026-01-01 | 2026-01-01 | |
Introduced by DocumentWrite First Seen 2026-01-01 Last Seen 2026-01-01 Times Seen 1 Size 804 B (804 bytes) MD5 78ea4b3b574c9b48e80e452536d3d9b9 SHA1 3bd19f2bde0a6c1f52a82815697132adc2b154cd Loading... | |||||
| 966ebd877a13e38ba684bfd8a83ed46c | DocumentWrite | 1.3 kB | 2026-01-01 | 2026-01-01 | |
Introduced by DocumentWrite First Seen 2026-01-01 Last Seen 2026-01-01 Times Seen 1 Size 1.3 kB (1337 bytes) MD5 966ebd877a13e38ba684bfd8a83ed46c SHA1 126584bf5a5dee33445e7047ad255cbaa87e2b3f Loading... | |||||
| 8b48f67c0a30a9519b0162eb4df01866 | DocumentWrite | 227 B | 2025-10-03 | 2026-01-01 | |
Introduced by DocumentWrite First Seen 2025-10-03 Last Seen 2026-01-01 Times Seen 2 Size 227 B (227 bytes) MD5 8b48f67c0a30a9519b0162eb4df01866 SHA1 4f10d56799118b017ba47de28ee9c4243b899c16 Loading... | |||||
| ef9a3d4d4c2be3c1579fdeb70eec55a8 | DocumentWrite | 79 B | 2025-10-03 | 2026-01-01 | |
Introduced by DocumentWrite First Seen 2025-10-03 Last Seen 2026-01-01 Times Seen 2 Size 79 B (79 bytes) MD5 ef9a3d4d4c2be3c1579fdeb70eec55a8 SHA1 eb086d9186b7a22fa7f510763b8e1edc70e71dbb Loading... | |||||
| 1c213467a0e9ed75845774f088748837 | DocumentWrite | 176 B | 2025-10-03 | 2026-01-01 | |
Introduced by DocumentWrite First Seen 2025-10-03 Last Seen 2026-01-01 Times Seen 2 Size 176 B (176 bytes) MD5 1c213467a0e9ed75845774f088748837 SHA1 d3edb3fc207a0c7efa92bb2abe3b1260372a9451 Loading... | |||||
| fd06fc7e4b20b60b952c85b78be6fca1 | DocumentWrite | 227 B | 2025-10-03 | 2026-01-01 | |
Introduced by DocumentWrite First Seen 2025-10-03 Last Seen 2026-01-01 Times Seen 2 Size 227 B (227 bytes) MD5 fd06fc7e4b20b60b952c85b78be6fca1 SHA1 1ec1f291819c38a31b1ef8b10bee4a7d63f3e8a1 Loading... | |||||
| 5f005b9289daee9b2d908b61fe82e8fd | DocumentWrite | 175 B | 2025-10-03 | 2026-01-01 | |
Introduced by DocumentWrite First Seen 2025-10-03 Last Seen 2026-01-01 Times Seen 2 Size 175 B (175 bytes) MD5 5f005b9289daee9b2d908b61fe82e8fd SHA1 bee857066a8f1f43a5ee20df1d33ce4888699073 Loading... | |||||
| 0386ee3f648d5ee0bf30309dbb223175 | DocumentWrite | 132 B | 2025-10-03 | 2026-01-01 | |
Introduced by DocumentWrite First Seen 2025-10-03 Last Seen 2026-01-01 Times Seen 2 Size 132 B (132 bytes) MD5 0386ee3f648d5ee0bf30309dbb223175 SHA1 33e95e266073fbcdcd67f48e1f8cf4d15c197a93 Loading... | |||||
| 9af699dade9c458185f6436279968757 | DocumentWrite | 227 B | 2025-10-03 | 2026-01-01 | |
Introduced by DocumentWrite First Seen 2025-10-03 Last Seen 2026-01-01 Times Seen 2 Size 227 B (227 bytes) MD5 9af699dade9c458185f6436279968757 SHA1 45be52243e76630d0b66ad4c041c34b3b9f96eb9 Loading... | |||||
| 0fdfcfe51fb590b6978b972a2e4702b6 | DocumentWrite | 76 B | 2025-10-03 | 2026-01-01 | |
Introduced by DocumentWrite First Seen 2025-10-03 Last Seen 2026-01-01 Times Seen 2 Size 76 B (76 bytes) MD5 0fdfcfe51fb590b6978b972a2e4702b6 SHA1 ed08c4b5319ab77d94e35fdaeb2ce5e69f1c0a84 Loading... | |||||
| 989f7ffc06ba4e7ff6e83631c458e2bd | DocumentWrite | 179 B | 2025-10-03 | 2026-01-01 | |
Introduced by DocumentWrite First Seen 2025-10-03 Last Seen 2026-01-01 Times Seen 2 Size 179 B (179 bytes) MD5 989f7ffc06ba4e7ff6e83631c458e2bd SHA1 f0d7cc429ff44ae3eee6553e0b57f6690200bf58 Loading... | |||||
| 10230a4795c8be77f712d8cbc6bfc031 | DocumentWrite | 84 B | 2025-10-03 | 2026-01-01 | |
Introduced by DocumentWrite First Seen 2025-10-03 Last Seen 2026-01-01 Times Seen 2 Size 84 B (84 bytes) MD5 10230a4795c8be77f712d8cbc6bfc031 SHA1 2b16f576727c83758e46a907d07f11d52e8fa250 Loading... | |||||
| 38812c30a7a85b5ba0ff500817dc9dfb | DocumentWrite | 253 B | 2025-10-03 | 2026-01-01 | |
Introduced by DocumentWrite First Seen 2025-10-03 Last Seen 2026-01-01 Times Seen 2 Size 253 B (253 bytes) MD5 38812c30a7a85b5ba0ff500817dc9dfb SHA1 8dd7696bcb3e5cb4d0b6292e31ef932c3373a3fc Loading... | |||||
| 7dba4c2d468355ca6f9699e6db95f52b | DocumentWrite | 225 B | 2025-10-03 | 2026-01-01 | |
Introduced by DocumentWrite First Seen 2025-10-03 Last Seen 2026-01-01 Times Seen 2 Size 225 B (225 bytes) MD5 7dba4c2d468355ca6f9699e6db95f52b SHA1 b62c0b395a71f876206907fcdfa492d3f9f99380 Loading... | |||||
| a5c166df929849cd77c1c10157231492 | DocumentWrite | 175 B | 2025-10-03 | 2026-01-01 | |
Introduced by DocumentWrite First Seen 2025-10-03 Last Seen 2026-01-01 Times Seen 2 Size 175 B (175 bytes) MD5 a5c166df929849cd77c1c10157231492 SHA1 275d9403a9ebd006b965a8085d8df9eb0ef70bdf Loading... | |||||
| 9925c7418dbdca6c4bfa2d730e8cc407 | DocumentWrite | 250 B | 2023-10-25 | 2026-03-14 | |
Introduced by DocumentWrite First Seen 2023-10-25 Last Seen 2026-03-14 Times Seen 57 Size 250 B (250 bytes) MD5 9925c7418dbdca6c4bfa2d730e8cc407 SHA1 8423e828b3a63f2ea4ceda2072c4c4415f7d96f5 Loading... | |||||
| dc3d596d72bd426d7de27954b3a3e6f3 | DocumentWrite | 184 B | 2025-10-03 | 2026-01-01 | |
Introduced by DocumentWrite First Seen 2025-10-03 Last Seen 2026-01-01 Times Seen 2 Size 184 B (184 bytes) MD5 dc3d596d72bd426d7de27954b3a3e6f3 SHA1 e590a86ad335dd161bb58ca4bd89be3916ddd124 Loading... | |||||
| e1e605d6c7c5deffaa65b76cf5014f97 | DocumentWrite | 84 B | 2025-10-03 | 2026-01-01 | |
Introduced by DocumentWrite First Seen 2025-10-03 Last Seen 2026-01-01 Times Seen 2 Size 84 B (84 bytes) MD5 e1e605d6c7c5deffaa65b76cf5014f97 SHA1 02cad09e8db4681835ae7f8a6bfca3603cd6cb93 Loading... | |||||
| 242c695d539464757ef401bc20d0f5f5 | DocumentWrite | 179 B | 2025-10-03 | 2026-01-01 | |
Introduced by DocumentWrite First Seen 2025-10-03 Last Seen 2026-01-01 Times Seen 2 Size 179 B (179 bytes) MD5 242c695d539464757ef401bc20d0f5f5 SHA1 3ff56a84781ccb415897738ac41b847405764036 Loading... | |||||
| 05347d809fe0a9dfc179b30f8787d3ed | DocumentWrite | 225 B | 2025-10-03 | 2026-01-01 | |
Introduced by DocumentWrite First Seen 2025-10-03 Last Seen 2026-01-01 Times Seen 2 Size 225 B (225 bytes) MD5 05347d809fe0a9dfc179b30f8787d3ed SHA1 1f8dffd4dc056e0f4d08f5e9952a3d28abdfaf4b Loading... | |||||
| 76705b667f025760990e95c391805652 | DocumentWrite | 182 B | 2025-10-03 | 2026-01-01 | |
Introduced by DocumentWrite First Seen 2025-10-03 Last Seen 2026-01-01 Times Seen 2 Size 182 B (182 bytes) MD5 76705b667f025760990e95c391805652 SHA1 b3436b3e0fc31e90c2c4d638f16cc38d807528c3 Loading... | |||||
| 25539f87a3eac853d2cbb7e7adb3aad1 | DocumentWrite | 1.1 kB | 2026-01-01 | 2026-01-01 | |
Introduced by DocumentWrite First Seen 2026-01-01 Last Seen 2026-01-01 Times Seen 1 Size 1.1 kB (1137 bytes) MD5 25539f87a3eac853d2cbb7e7adb3aad1 SHA1 ed4a9d6985c00df1425e13da710f2890d1b3babf Loading... | |||||
| 6d70f0921936ccc0ddc5f741bbfa18fe | DocumentWrite | 174 B | 2025-10-03 | 2026-01-01 | |
Introduced by DocumentWrite First Seen 2025-10-03 Last Seen 2026-01-01 Times Seen 2 Size 174 B (174 bytes) MD5 6d70f0921936ccc0ddc5f741bbfa18fe SHA1 e91f41f2549f1ed3dfc4fb34d20be2a8dd360554 Loading... | |||||
| 1ef5b672753593db7e2e9f871aca6444 | DocumentWrite | 174 B | 2025-10-03 | 2026-01-01 | |
Introduced by DocumentWrite First Seen 2025-10-03 Last Seen 2026-01-01 Times Seen 2 Size 174 B (174 bytes) MD5 1ef5b672753593db7e2e9f871aca6444 SHA1 b6570ef74e6f313b7c69128e067244586a7f3c2f Loading... | |||||
| 4bb438e182991fdd1773c1e996d18042 | DocumentWrite | 231 B | 2025-10-03 | 2026-01-01 | |
Introduced by DocumentWrite First Seen 2025-10-03 Last Seen 2026-01-01 Times Seen 2 Size 231 B (231 bytes) MD5 4bb438e182991fdd1773c1e996d18042 SHA1 dedaaf8c02df7041353f1c43f5250d3979fc49b5 Loading... | |||||
| cf1db842d51e63a088aabb9fa8d73915 | DocumentWrite | 83 B | 2025-10-03 | 2026-01-01 | |
Introduced by DocumentWrite First Seen 2025-10-03 Last Seen 2026-01-01 Times Seen 2 Size 83 B (83 bytes) MD5 cf1db842d51e63a088aabb9fa8d73915 SHA1 ae1bfefe35aa868289dafe8859cf3ad428208d61 Loading... | |||||
| cb21e193eeeeda984eae00c2918eacb6 | DocumentWrite | 77 B | 2025-10-03 | 2026-01-01 | |
Introduced by DocumentWrite First Seen 2025-10-03 Last Seen 2026-01-01 Times Seen 2 Size 77 B (77 bytes) MD5 cb21e193eeeeda984eae00c2918eacb6 SHA1 3b71789c702d7b59cd86bc61d8dd62a5c8b97838 Loading... | |||||
| 0fcdc56bb02ae0649dd53011d55a0739 | DocumentWrite | 81 B | 2025-10-03 | 2026-01-01 | |
Introduced by DocumentWrite First Seen 2025-10-03 Last Seen 2026-01-01 Times Seen 2 Size 81 B (81 bytes) MD5 0fcdc56bb02ae0649dd53011d55a0739 SHA1 9072e4c4d1e0c9a7c3211bd93f0da478c3bd11fb Loading... | |||||
| a9948132b83290867d97ec2d84350857 | DocumentWrite | 174 B | 2025-10-03 | 2026-01-01 | |
Introduced by DocumentWrite First Seen 2025-10-03 Last Seen 2026-01-01 Times Seen 2 Size 174 B (174 bytes) MD5 a9948132b83290867d97ec2d84350857 SHA1 4513d9dc9129171e2df8778123ebf8e38063e9ad Loading... | |||||
| ca6576e7dcbd49f8e77383aa5b6f3148 | DocumentWrite | 228 B | 2025-10-03 | 2026-01-01 | |
Introduced by DocumentWrite First Seen 2025-10-03 Last Seen 2026-01-01 Times Seen 2 Size 228 B (228 bytes) MD5 ca6576e7dcbd49f8e77383aa5b6f3148 SHA1 7e0a007bfbe9e0f48f08bdc4d9495ce2a37a27d0 Loading... | |||||
| 21a6ad3c94282d0753b1f1632d2f65c1 | DocumentWrite | 249 B | 2025-10-03 | 2026-01-01 | |
Introduced by DocumentWrite First Seen 2025-10-03 Last Seen 2026-01-01 Times Seen 2 Size 249 B (249 bytes) MD5 21a6ad3c94282d0753b1f1632d2f65c1 SHA1 6832b11359c42d4ee9722d37187663c0c1991649 Loading... | |||||
| ad7863f058ea90e64d1822c2a13ec8c1 | DocumentWrite | 180 B | 2025-10-03 | 2026-01-01 | |
Introduced by DocumentWrite First Seen 2025-10-03 Last Seen 2026-01-01 Times Seen 2 Size 180 B (180 bytes) MD5 ad7863f058ea90e64d1822c2a13ec8c1 SHA1 73bf2c6411975d4dbc3f581c67aba6c2959c33bf Loading... | |||||
| 8184897d7988fb296ad52b658ecbda69 | DocumentWrite | 180 B | 2025-10-03 | 2026-01-01 | |
Introduced by DocumentWrite First Seen 2025-10-03 Last Seen 2026-01-01 Times Seen 2 Size 180 B (180 bytes) MD5 8184897d7988fb296ad52b658ecbda69 SHA1 cc3eb782c9c2ad4445395489e548df2e5349f30f Loading... | |||||
| 232a45d1166002730d74508343abb392 | DocumentWrite | 81 B | 2025-10-03 | 2026-01-01 | |
Introduced by DocumentWrite First Seen 2025-10-03 Last Seen 2026-01-01 Times Seen 2 Size 81 B (81 bytes) MD5 232a45d1166002730d74508343abb392 SHA1 67f8c7a1f48d77f77ae56fbeab3dd8c0bbde3ff9 Loading... | |||||
| 7e9e2a6e8ba2d8130124b29aee9db990 | DocumentWrite | 258 B | 2025-10-03 | 2026-01-01 | |
Introduced by DocumentWrite First Seen 2025-10-03 Last Seen 2026-01-01 Times Seen 2 Size 258 B (258 bytes) MD5 7e9e2a6e8ba2d8130124b29aee9db990 SHA1 82385b51548222498818ef52a0ed9e409c01b1da Loading... | |||||
| 223401e92a11c94b02d6dc7a7f880d07 | DocumentWrite | 174 B | 2025-10-03 | 2026-01-01 | |
Introduced by DocumentWrite First Seen 2025-10-03 Last Seen 2026-01-01 Times Seen 2 Size 174 B (174 bytes) MD5 223401e92a11c94b02d6dc7a7f880d07 SHA1 93e39247abf9ee55ce3594f1468d65a3b71cdd3b Loading... | |||||
| b0d96eab01b1c120f35f9f762391ee22 | DocumentWrite | 254 B | 2025-10-03 | 2026-01-01 | |
Introduced by DocumentWrite First Seen 2025-10-03 Last Seen 2026-01-01 Times Seen 2 Size 254 B (254 bytes) MD5 b0d96eab01b1c120f35f9f762391ee22 SHA1 b3fe852666888d82ef44639468bfef3bb4f5f5ef Loading... | |||||
| b7d1aa81c8f47f4fbd4128ab331a62c7 | DocumentWrite | 177 B | 2025-10-03 | 2026-01-01 | |
Introduced by DocumentWrite First Seen 2025-10-03 Last Seen 2026-01-01 Times Seen 2 Size 177 B (177 bytes) MD5 b7d1aa81c8f47f4fbd4128ab331a62c7 SHA1 05dc0efe67b5e630624e93c3eb95f67b3487b224 Loading... | |||||
| d375a674c8848b7885fe4467a5b03cf0 | DocumentWrite | 254 B | 2025-10-03 | 2026-01-01 | |
Introduced by DocumentWrite First Seen 2025-10-03 Last Seen 2026-01-01 Times Seen 2 Size 254 B (254 bytes) MD5 d375a674c8848b7885fe4467a5b03cf0 SHA1 98a588fccb86c087fcfcecf3312063443758c64e Loading... | |||||
| f07d11893d57de26a7c9c0c3e337306d | DocumentWrite | 182 B | 2025-10-03 | 2026-01-01 | |
Introduced by DocumentWrite First Seen 2025-10-03 Last Seen 2026-01-01 Times Seen 2 Size 182 B (182 bytes) MD5 f07d11893d57de26a7c9c0c3e337306d SHA1 beaef0662cb8a82aa206d4f5f75698cc42c69bd5 Loading... | |||||
| 84cfc6090e6f1f7370e20f6e3a762780 | DocumentWrite | 641 B | 2026-01-01 | 2026-01-01 | |
Introduced by DocumentWrite First Seen 2026-01-01 Last Seen 2026-01-01 Times Seen 1 Size 641 B (641 bytes) MD5 84cfc6090e6f1f7370e20f6e3a762780 SHA1 8b66bca7d91c653045d84328733f9e3ac6114122 Loading... | |||||
| b9ff1df7a89a0c1f2f95e2dbb5bb493e | DocumentWrite | 252 B | 2025-10-03 | 2026-01-01 | |
Introduced by DocumentWrite First Seen 2025-10-03 Last Seen 2026-01-01 Times Seen 2 Size 252 B (252 bytes) MD5 b9ff1df7a89a0c1f2f95e2dbb5bb493e SHA1 b6b679dcc7364c10f494082adc6f2366010d850a Loading... | |||||
| 7cf20fc9e7d55decf5715c8a1a03be59 | DocumentWrite | 1.9 kB | 2025-06-04 | 2026-01-01 | |
Introduced by DocumentWrite First Seen 2025-06-04 Last Seen 2026-01-01 Times Seen 11 Size 1.9 kB (1909 bytes) MD5 7cf20fc9e7d55decf5715c8a1a03be59 SHA1 722f64ba1093d100a23eff6e434fb386fe0bc521 Loading... | |||||
| 24a42514273a7095e0347b17ea95c11a | DocumentWrite | 1.9 kB | 2025-06-04 | 2026-01-01 | |
Introduced by DocumentWrite First Seen 2025-06-04 Last Seen 2026-01-01 Times Seen 11 Size 1.9 kB (1918 bytes) MD5 24a42514273a7095e0347b17ea95c11a SHA1 fd16b1f826182c6f4a11363a83164b696c8ba3da Loading... | |||||
| f2d31c1f0e55ec692bba4091827a52dd | DocumentWrite | 230 B | 2025-10-03 | 2026-01-01 | |
Introduced by DocumentWrite First Seen 2025-10-03 Last Seen 2026-01-01 Times Seen 2 Size 230 B (230 bytes) MD5 f2d31c1f0e55ec692bba4091827a52dd SHA1 e83ebe20368aa2ad1fae3da5b0185d98f3324698 Loading... | |||||
| bc56a1413436854766a6f0d4ed2dbdf5 | DocumentWrite | 76 B | 2025-10-03 | 2026-01-01 | |
Introduced by DocumentWrite First Seen 2025-10-03 Last Seen 2026-01-01 Times Seen 2 Size 76 B (76 bytes) MD5 bc56a1413436854766a6f0d4ed2dbdf5 SHA1 1bbd5f4e62f8ec426db742e3ef368dc5fbdfc81d Loading... | |||||
| 18cde509666da5872f9f1afee0696d8a | DocumentWrite | 227 B | 2025-10-03 | 2026-01-01 | |
Introduced by DocumentWrite First Seen 2025-10-03 Last Seen 2026-01-01 Times Seen 2 Size 227 B (227 bytes) MD5 18cde509666da5872f9f1afee0696d8a SHA1 c23487e73e5e2ca414090fcc6b1db7506fdba1b9 Loading... | |||||
| 98b6ac5f76f2ffa4119ff5f44bc3afe2 | DocumentWrite | 252 B | 2025-10-03 | 2026-01-01 | |
Introduced by DocumentWrite First Seen 2025-10-03 Last Seen 2026-01-01 Times Seen 2 Size 252 B (252 bytes) MD5 98b6ac5f76f2ffa4119ff5f44bc3afe2 SHA1 af4a356c6a0b4437e864f98eb17772f6fcd7e9a1 Loading... | |||||
| aef5afb8f4fe9143c9ae0292cbd35285 | DocumentWrite | 175 B | 2025-10-03 | 2026-01-01 | |
Introduced by DocumentWrite First Seen 2025-10-03 Last Seen 2026-01-01 Times Seen 2 Size 175 B (175 bytes) MD5 aef5afb8f4fe9143c9ae0292cbd35285 SHA1 761306b2b8649e63a154dbaa166df5285d4ec394 Loading... | |||||
| 68b787718c8a30f94dbfaafc62a84bb2 | DocumentWrite | 180 B | 2025-10-03 | 2026-01-01 | |
Introduced by DocumentWrite First Seen 2025-10-03 Last Seen 2026-01-01 Times Seen 2 Size 180 B (180 bytes) MD5 68b787718c8a30f94dbfaafc62a84bb2 SHA1 38e8b67b5ef190d9f1bea314c5e8802457a75b0a Loading... | |||||
| e5826f82cacfe07cbe195bce8d950c20 | DocumentWrite | 1.9 kB | 2025-06-04 | 2026-01-01 | |
Introduced by DocumentWrite First Seen 2025-06-04 Last Seen 2026-01-01 Times Seen 11 Size 1.9 kB (1916 bytes) MD5 e5826f82cacfe07cbe195bce8d950c20 SHA1 81210febee41e47221e505aa6539288b074be35a Loading... | |||||
| 419b0f4aed3498ed4bdafeca02f07281 | DocumentWrite | 77 B | 2025-10-03 | 2026-01-01 | |
Introduced by DocumentWrite First Seen 2025-10-03 Last Seen 2026-01-01 Times Seen 2 Size 77 B (77 bytes) MD5 419b0f4aed3498ed4bdafeca02f07281 SHA1 b54c4db1ca2826bd45bd5edf54407eda576b325f Loading... | |||||
| 0aad190be086b8d436adaf86a8af7969 | DocumentWrite | 228 B | 2025-10-03 | 2026-01-01 | |
Introduced by DocumentWrite First Seen 2025-10-03 Last Seen 2026-01-01 Times Seen 2 Size 228 B (228 bytes) MD5 0aad190be086b8d436adaf86a8af7969 SHA1 348c2734d939b4d158884823d1cdb49408b55237 Loading... | |||||
| 6cd3216d216cf5ef1faa904495bcb626 | DocumentWrite | 78 B | 2025-10-03 | 2026-01-01 | |
Introduced by DocumentWrite First Seen 2025-10-03 Last Seen 2026-01-01 Times Seen 2 Size 78 B (78 bytes) MD5 6cd3216d216cf5ef1faa904495bcb626 SHA1 a309afeeea4e013fd1ab7a0c7bc00e82d8c97e52 Loading... | |||||
| 5865510a620e54313a65e8eb67872e66 | DocumentWrite | 1.9 kB | 2025-06-04 | 2026-01-01 | |
Introduced by DocumentWrite First Seen 2025-06-04 Last Seen 2026-01-01 Times Seen 11 Size 1.9 kB (1919 bytes) MD5 5865510a620e54313a65e8eb67872e66 SHA1 3115c9736b5de4af8c397a4e23fa03f70a8c507d Loading... | |||||
| a2c83b610f085647cd97c80e8cdd54df | DocumentWrite | 226 B | 2025-10-03 | 2026-01-01 | |
Introduced by DocumentWrite First Seen 2025-10-03 Last Seen 2026-01-01 Times Seen 2 Size 226 B (226 bytes) MD5 a2c83b610f085647cd97c80e8cdd54df SHA1 1c5589c3d847d3eeaa02aa0e21b37ddbd4688eb8 Loading... | |||||
| 3e397c45cef972651cfd662cc5e92862 | DocumentWrite | 78 B | 2025-10-03 | 2026-01-01 | |
Introduced by DocumentWrite First Seen 2025-10-03 Last Seen 2026-01-01 Times Seen 2 Size 78 B (78 bytes) MD5 3e397c45cef972651cfd662cc5e92862 SHA1 3afbc959c390b677f15ed29ebc3306079907e024 Loading... | |||||
| 7f89e47eb8ed3b33a250a40391e856c7 | DocumentWrite | 1.9 kB | 2025-06-04 | 2026-01-01 | |
Introduced by DocumentWrite First Seen 2025-06-04 Last Seen 2026-01-01 Times Seen 11 Size 1.9 kB (1914 bytes) MD5 7f89e47eb8ed3b33a250a40391e856c7 SHA1 aa5659be27f6aa104c3465638cdf8ffa53dc622c Loading... | |||||
| 4b4e61a662bde397d490f39060676394 | DocumentWrite | 229 B | 2025-10-03 | 2026-01-01 | |
Introduced by DocumentWrite First Seen 2025-10-03 Last Seen 2026-01-01 Times Seen 2 Size 229 B (229 bytes) MD5 4b4e61a662bde397d490f39060676394 SHA1 5d448d6b0b30408d0d39ef95b096a835dad21bb8 Loading... | |||||
| 136027d0219669e5523fd95610fda18e | DocumentWrite | 78 B | 2025-10-03 | 2026-01-01 | |
Introduced by DocumentWrite First Seen 2025-10-03 Last Seen 2026-01-01 Times Seen 2 Size 78 B (78 bytes) MD5 136027d0219669e5523fd95610fda18e SHA1 d319323f4fdf2d0283a851c8a15878992879e9b5 Loading... | |||||
| a88130af9d029eb0477e404b800d866a | DocumentWrite | 209 B | 2025-10-03 | 2026-01-01 | |
Introduced by DocumentWrite First Seen 2025-10-03 Last Seen 2026-01-01 Times Seen 2 Size 209 B (209 bytes) MD5 a88130af9d029eb0477e404b800d866a SHA1 b5da74815750c357db50a20d3858ac0012282f84 Loading... | |||||
| 2623d4bb69826c34a3312f26c34b1a42 | DocumentWrite | 924 B | 2026-01-01 | 2026-01-01 | |
Introduced by DocumentWrite First Seen 2026-01-01 Last Seen 2026-01-01 Times Seen 1 Size 924 B (924 bytes) MD5 2623d4bb69826c34a3312f26c34b1a42 SHA1 8eaa193f7a376a901dd63169de8e869e5968aa2d Loading... | |||||
| 7fe7f2607bcc2205db7e1ea751b7af8e | DocumentWrite | 225 B | 2025-10-03 | 2026-01-01 | |
Introduced by DocumentWrite First Seen 2025-10-03 Last Seen 2026-01-01 Times Seen 2 Size 225 B (225 bytes) MD5 7fe7f2607bcc2205db7e1ea751b7af8e SHA1 c8ac8518e4c7dfc7d82c30255fb19cf7e4b1fb6e Loading... | |||||
| 1141080a4edd375845481b085f8e3ed2 | DocumentWrite | 4.4 kB | 2026-01-01 | 2026-01-01 | |
Introduced by DocumentWrite First Seen 2026-01-01 Last Seen 2026-01-01 Times Seen 1 Size 4.4 kB (4418 bytes) MD5 1141080a4edd375845481b085f8e3ed2 SHA1 722ded75d349471e9ddb8edd2233c029b2ceea39 Loading... | |||||
| 43a81fe828319b541e3449fc0eca6250 | DocumentWrite | 1.9 kB | 2025-06-04 | 2026-01-01 | |
Introduced by DocumentWrite First Seen 2025-06-04 Last Seen 2026-01-01 Times Seen 11 Size 1.9 kB (1920 bytes) MD5 43a81fe828319b541e3449fc0eca6250 SHA1 03d0a2527b017a1285c03762d04ab56a57375dd1 Loading... | |||||
| ebd1009208a7ca5bd307dbcd7aeca415 | DocumentWrite | 323 B | 2024-01-01 | 2026-01-01 | |
Introduced by DocumentWrite First Seen 2024-01-01 Last Seen 2026-01-01 Times Seen 6 Size 323 B (323 bytes) MD5 ebd1009208a7ca5bd307dbcd7aeca415 SHA1 6b9f3a60b0a68bfb20b906c060f1dcde1fb53650 Loading... | |||||
| 69e4ca10f4edd06f62bc5772f34fd49e | DocumentWrite | 1.1 kB | 2026-01-01 | 2026-01-18 | |
Introduced by DocumentWrite First Seen 2026-01-01 Last Seen 2026-01-18 Times Seen 20 Size 1.1 kB (1056 bytes) MD5 69e4ca10f4edd06f62bc5772f34fd49e SHA1 63f34d280443eb45f951fad6d22a0a4c1daaa979 Loading... | |||||
| af5d21939833e1f05d489fc5d3a1c9f5 | DocumentWrite | 249 B | 2025-10-03 | 2026-01-01 | |
Introduced by DocumentWrite First Seen 2025-10-03 Last Seen 2026-01-01 Times Seen 2 Size 249 B (249 bytes) MD5 af5d21939833e1f05d489fc5d3a1c9f5 SHA1 4057969795a243af28df1846740b7209516cef00 Loading... | |||||
| c41e2c793ff79175c74491c8d96e742d | DocumentWrite | 1.9 kB | 2025-06-04 | 2026-01-01 | |
Introduced by DocumentWrite First Seen 2025-06-04 Last Seen 2026-01-01 Times Seen 11 Size 1.9 kB (1920 bytes) MD5 c41e2c793ff79175c74491c8d96e742d SHA1 2baa195857f52f38af4ad8cd16b5c882c4674546 Loading... | |||||
| bb17eff6374454a955abdd2f0754ae2a | DocumentWrite | 227 B | 2025-10-03 | 2026-01-01 | |
Introduced by DocumentWrite First Seen 2025-10-03 Last Seen 2026-01-01 Times Seen 2 Size 227 B (227 bytes) MD5 bb17eff6374454a955abdd2f0754ae2a SHA1 821dfe77e581963c4d1f5b5e53d1c170739a7f5b Loading... | |||||
| cf11c75c9ccd0949c7e219caf9e1a90a | DocumentWrite | 257 B | 2025-10-03 | 2026-01-01 | |
Introduced by DocumentWrite First Seen 2025-10-03 Last Seen 2026-01-01 Times Seen 2 Size 257 B (257 bytes) MD5 cf11c75c9ccd0949c7e219caf9e1a90a SHA1 93a64c8dbf324cd79d445b0145654b2cbe6ffebc Loading... | |||||
| ac8e25654ae02cc14fce01550cb3151a | DocumentWrite | 254 B | 2025-10-03 | 2026-01-01 | |
Introduced by DocumentWrite First Seen 2025-10-03 Last Seen 2026-01-01 Times Seen 2 Size 254 B (254 bytes) MD5 ac8e25654ae02cc14fce01550cb3151a SHA1 808f807ca55acc2002073cea9b0d3b6aa7a12e0b Loading... | |||||
| edde5a6cdea0f87bd0eaf55c47e67b2d | DocumentWrite | 178 B | 2025-10-03 | 2026-01-01 | |
Introduced by DocumentWrite First Seen 2025-10-03 Last Seen 2026-01-01 Times Seen 2 Size 178 B (178 bytes) MD5 edde5a6cdea0f87bd0eaf55c47e67b2d SHA1 4b3f9e130578856e1af25002de1e50cdd7e25528 Loading... | |||||
| 140117c47aa17bbce7caf90038b1f9a1 | DocumentWrite | 82 B | 2025-10-03 | 2026-01-01 | |
Introduced by DocumentWrite First Seen 2025-10-03 Last Seen 2026-01-01 Times Seen 2 Size 82 B (82 bytes) MD5 140117c47aa17bbce7caf90038b1f9a1 SHA1 e0182f365a3b0fe19826e7c54707621cf068fa79 Loading... | |||||
| 51ed36e9d8573934ead92bbf072fa13d | DocumentWrite | 253 B | 2025-10-03 | 2026-01-01 | |
Introduced by DocumentWrite First Seen 2025-10-03 Last Seen 2026-01-01 Times Seen 2 Size 253 B (253 bytes) MD5 51ed36e9d8573934ead92bbf072fa13d SHA1 0c8833d8888dd00a371a4606622a09a0ba43bfa1 Loading... | |||||
| 2fe89be6c55cb140973bdb83357cfb01 | DocumentWrite | 1.9 kB | 2025-06-04 | 2026-01-01 | |
Introduced by DocumentWrite First Seen 2025-06-04 Last Seen 2026-01-01 Times Seen 11 Size 1.9 kB (1919 bytes) MD5 2fe89be6c55cb140973bdb83357cfb01 SHA1 26ff41398b6c6e3535696ad4a033a1a642ca3a99 Loading... | |||||
| ca2778fd600975fe798d58bbfdaecc6d | DocumentWrite | 257 B | 2025-10-03 | 2026-01-01 | |
Introduced by DocumentWrite First Seen 2025-10-03 Last Seen 2026-01-01 Times Seen 2 Size 257 B (257 bytes) MD5 ca2778fd600975fe798d58bbfdaecc6d SHA1 bfec0ea963861d1baaafecc461d3ab0aa4a72336 Loading... | |||||
| 9648d25e475186ce37be126fda295363 | DocumentWrite | 77 B | 2025-10-03 | 2026-01-01 | |
Introduced by DocumentWrite First Seen 2025-10-03 Last Seen 2026-01-01 Times Seen 2 Size 77 B (77 bytes) MD5 9648d25e475186ce37be126fda295363 SHA1 5f1afb7155cff06e372c3eafced5e2785ab3786c Loading... | |||||
| b5ba620295844c69e04b823bb20d98a3 | DocumentWrite | 228 B | 2025-10-03 | 2026-01-01 | |
Introduced by DocumentWrite First Seen 2025-10-03 Last Seen 2026-01-01 Times Seen 2 Size 228 B (228 bytes) MD5 b5ba620295844c69e04b823bb20d98a3 SHA1 6e8e664e9e5d05a15bb2fb892a62461a92a4cfd4 Loading... | |||||
| 01e3de0ba7d33e7154f04de496674f6f | DocumentWrite | 229 B | 2025-10-03 | 2026-01-01 | |
Introduced by DocumentWrite First Seen 2025-10-03 Last Seen 2026-01-01 Times Seen 2 Size 229 B (229 bytes) MD5 01e3de0ba7d33e7154f04de496674f6f SHA1 8745f0c2b773b4e2ad535dce758482981b3f2c33 Loading... | |||||
| 36bf689c1ff1ac17450c127aebd747d0 | DocumentWrite | 1.9 kB | 2025-06-04 | 2026-01-01 | |
Introduced by DocumentWrite First Seen 2025-06-04 Last Seen 2026-01-01 Times Seen 11 Size 1.9 kB (1920 bytes) MD5 36bf689c1ff1ac17450c127aebd747d0 SHA1 ca39e34ddaf3121b81e46de6b73515fca3796dee Loading... | |||||
| 8de9eceb27ce94304aa520690cf1f339 | DocumentWrite | 1.9 kB | 2025-06-04 | 2026-01-01 | |
Introduced by DocumentWrite First Seen 2025-06-04 Last Seen 2026-01-01 Times Seen 11 Size 1.9 kB (1920 bytes) MD5 8de9eceb27ce94304aa520690cf1f339 SHA1 ba2b8fee99ee7c83028477569b5fa35f7ccd5113 Loading... | |||||
| c5e494c8ee92042a62dd27ac53df7436 | DocumentWrite | 85 B | 2025-10-03 | 2026-01-01 | |
Introduced by DocumentWrite First Seen 2025-10-03 Last Seen 2026-01-01 Times Seen 2 Size 85 B (85 bytes) MD5 c5e494c8ee92042a62dd27ac53df7436 SHA1 866e2bb54d69d60e3a30792f8ee2f93cefb68c8e Loading... | |||||
| a4fa208683f07b17201ed2aafa7559c8 | DocumentWrite | 81 B | 2025-10-03 | 2026-01-01 | |
Introduced by DocumentWrite First Seen 2025-10-03 Last Seen 2026-01-01 Times Seen 2 Size 81 B (81 bytes) MD5 a4fa208683f07b17201ed2aafa7559c8 SHA1 052a101cb00f7d9370e966f43af6ca0848a4ed5c Loading... | |||||
| 816ce1f68383b2aada94da41d4940075 | DocumentWrite | 84 B | 2025-10-03 | 2026-01-01 | |
Introduced by DocumentWrite First Seen 2025-10-03 Last Seen 2026-01-01 Times Seen 2 Size 84 B (84 bytes) MD5 816ce1f68383b2aada94da41d4940075 SHA1 034f43a5378c5310e9879c1006c48a067ba1bbee Loading... | |||||
| 959508716f911ddbec75976f70cce5c3 | DocumentWrite | 252 B | 2025-10-03 | 2026-01-01 | |
Introduced by DocumentWrite First Seen 2025-10-03 Last Seen 2026-01-01 Times Seen 2 Size 252 B (252 bytes) MD5 959508716f911ddbec75976f70cce5c3 SHA1 67143fec52aeb29ba7bbaebf125fa9615a4febfc Loading... | |||||
| 8b3ac21e207d8c23dc3e1bebd038133d | DocumentWrite | 174 B | 2025-10-03 | 2026-01-01 | |
Introduced by DocumentWrite First Seen 2025-10-03 Last Seen 2026-01-01 Times Seen 2 Size 174 B (174 bytes) MD5 8b3ac21e207d8c23dc3e1bebd038133d SHA1 cb988a0ed93374c5ef09a3688c8f4cb904011150 Loading... | |||||
| 32f4c5ef6726aa466fed8fe3d59927e5 | DocumentWrite | 245 B | 2026-01-01 | 2026-01-01 | |
Introduced by DocumentWrite First Seen 2026-01-01 Last Seen 2026-01-01 Times Seen 1 Size 245 B (245 bytes) MD5 32f4c5ef6726aa466fed8fe3d59927e5 SHA1 3a9ce8c154def4f3a89ae0d97061cca8a11cd363 Loading... | |||||
| f1ff3990ca3ace8f7cdda738d4d6d6c2 | DocumentWrite | 704 B | 2026-01-01 | 2026-01-01 | |
Introduced by DocumentWrite First Seen 2026-01-01 Last Seen 2026-01-01 Times Seen 1 Size 704 B (704 bytes) MD5 f1ff3990ca3ace8f7cdda738d4d6d6c2 SHA1 67f51555c3a3cdbd645fb29eabf68c36f2265b29 Loading... | |||||
| e6bbde20cf741fadbcb82053b5d395fb | DocumentWrite | 1.9 kB | 2025-06-04 | 2026-01-01 | |
Introduced by DocumentWrite First Seen 2025-06-04 Last Seen 2026-01-01 Times Seen 11 Size 1.9 kB (1920 bytes) MD5 e6bbde20cf741fadbcb82053b5d395fb SHA1 44e36620219fa73e2907570b9315bdd08bc475b6 Loading... | |||||
| ab4203e5242f8e6bbb7f077cffa76acb | DocumentWrite | 255 B | 2025-10-03 | 2026-01-01 | |
Introduced by DocumentWrite First Seen 2025-10-03 Last Seen 2026-01-01 Times Seen 2 Size 255 B (255 bytes) MD5 ab4203e5242f8e6bbb7f077cffa76acb SHA1 af955685895eb5190d778f2b38b3b799e6c0bb62 Loading... | |||||
| 083b62382f32c776a1f6591b679e66d7 | DocumentWrite | 77 B | 2025-10-03 | 2026-01-01 | |
Introduced by DocumentWrite First Seen 2025-10-03 Last Seen 2026-01-01 Times Seen 2 Size 77 B (77 bytes) MD5 083b62382f32c776a1f6591b679e66d7 SHA1 fa9a76ea44c90f28bc36729b1c4e6d1c0ba31a38 Loading... | |||||
| 1edf4d495feeb50e9c3cb845551ab5b5 | DocumentWrite | 201 B | 2026-01-01 | 2026-01-01 | |
Introduced by DocumentWrite First Seen 2026-01-01 Last Seen 2026-01-01 Times Seen 1 Size 201 B (201 bytes) MD5 1edf4d495feeb50e9c3cb845551ab5b5 SHA1 145949e91c6665ad28c89a1df7fc364f8abef4ad Loading... | |||||
| 13273d8ddbeae621a9e6ca153c9aeb2b | DocumentWrite | 77 B | 2025-10-03 | 2026-01-01 | |
Introduced by DocumentWrite First Seen 2025-10-03 Last Seen 2026-01-01 Times Seen 2 Size 77 B (77 bytes) MD5 13273d8ddbeae621a9e6ca153c9aeb2b SHA1 4e464788f0e3b73d370955cfc272312753e80bd4 Loading... | |||||
| ff8043d6c3021b91ecf3927518bb66f2 | DocumentWrite | 1.5 kB | 2026-01-01 | 2026-01-01 | |
Introduced by DocumentWrite First Seen 2026-01-01 Last Seen 2026-01-01 Times Seen 1 Size 1.5 kB (1478 bytes) MD5 ff8043d6c3021b91ecf3927518bb66f2 SHA1 40d9169545c02b76a56cb632be72e6591be9ed64 Loading... | |||||
| 25a165ae5033a91abd78c1a3c2900f7e | DocumentWrite | 173 B | 2025-10-03 | 2026-01-01 | |
Introduced by DocumentWrite First Seen 2025-10-03 Last Seen 2026-01-01 Times Seen 2 Size 173 B (173 bytes) MD5 25a165ae5033a91abd78c1a3c2900f7e SHA1 4aae172335fb0e9e945fbfc469049268695bd9c3 Loading... | |||||
| 1b159bd90ee7c313070b2e9d112c6de3 | DocumentWrite | 176 B | 2025-10-03 | 2026-01-01 | |
Introduced by DocumentWrite First Seen 2025-10-03 Last Seen 2026-01-01 Times Seen 2 Size 176 B (176 bytes) MD5 1b159bd90ee7c313070b2e9d112c6de3 SHA1 8f4703b67f8364b6079346f98bd6234870fd53de Loading... | |||||
| 5133c49663a4986bfb9b8863d4522057 | DocumentWrite | 173 B | 2025-10-03 | 2026-01-01 | |
Introduced by DocumentWrite First Seen 2025-10-03 Last Seen 2026-01-01 Times Seen 2 Size 173 B (173 bytes) MD5 5133c49663a4986bfb9b8863d4522057 SHA1 bbd754ce80421bd231c551d302326acc9e6e7cba Loading... | |||||
| 78763095f3734aa547d7deb7cf8b2bb2 | DocumentWrite | 254 B | 2025-10-03 | 2026-01-01 | |
Introduced by DocumentWrite First Seen 2025-10-03 Last Seen 2026-01-01 Times Seen 2 Size 254 B (254 bytes) MD5 78763095f3734aa547d7deb7cf8b2bb2 SHA1 1d0726813963b02f537b35aae6d01a6a662c14ec Loading... | |||||
| 0ed4eb81caadb512d59a2c0af370f7be | DocumentWrite | 76 B | 2025-10-03 | 2026-01-01 | |
Introduced by DocumentWrite First Seen 2025-10-03 Last Seen 2026-01-01 Times Seen 2 Size 76 B (76 bytes) MD5 0ed4eb81caadb512d59a2c0af370f7be SHA1 6c3ebdb6e70a3274d29e3c6d2a2b94d12cbc1480 Loading... | |||||
| 0edf48035fbdc824c2f3d1900a6427cd | DocumentWrite | 174 B | 2025-10-03 | 2026-01-01 | |
Introduced by DocumentWrite First Seen 2025-10-03 Last Seen 2026-01-01 Times Seen 2 Size 174 B (174 bytes) MD5 0edf48035fbdc824c2f3d1900a6427cd SHA1 8552626438783a04625d329d1ea1f49187dcbd7d Loading... | |||||
| 8158f97843fedc7503b2713e853edb8d | DocumentWrite | 232 B | 2025-10-03 | 2026-01-01 | |
Introduced by DocumentWrite First Seen 2025-10-03 Last Seen 2026-01-01 Times Seen 2 Size 232 B (232 bytes) MD5 8158f97843fedc7503b2713e853edb8d SHA1 cfe80a97f2f43063f321ef2db08e64b8594b0e67 Loading... | |||||
| 3d25d5f3acc21d7680ec43af25690900 | DocumentWrite | 1.5 kB | 2026-01-01 | 2026-01-01 | |
Introduced by DocumentWrite First Seen 2026-01-01 Last Seen 2026-01-01 Times Seen 1 Size 1.5 kB (1512 bytes) MD5 3d25d5f3acc21d7680ec43af25690900 SHA1 817af451fff38681d64d8b9a3f6bf566ca19d68d Loading... | |||||
| 2f30e2614722687b8cd64b128159be3a | DocumentWrite | 255 B | 2025-10-03 | 2026-01-01 | |
Introduced by DocumentWrite First Seen 2025-10-03 Last Seen 2026-01-01 Times Seen 2 Size 255 B (255 bytes) MD5 2f30e2614722687b8cd64b128159be3a SHA1 42a04e335248307f71df2918e9c20a7660be622e Loading... | |||||
| aeea0914bee4427e934538bacc54200e | DocumentWrite | 129 B | 2025-10-03 | 2026-01-01 | |
Introduced by DocumentWrite First Seen 2025-10-03 Last Seen 2026-01-01 Times Seen 2 Size 129 B (129 bytes) MD5 aeea0914bee4427e934538bacc54200e SHA1 5cee2764f7e5876663769273ee49d5617b38b304 Loading... | |||||
| ca1471d8d55209c15abb36f4710658d0 | DocumentWrite | 253 B | 2025-10-03 | 2026-01-01 | |
Introduced by DocumentWrite First Seen 2025-10-03 Last Seen 2026-01-01 Times Seen 2 Size 253 B (253 bytes) MD5 ca1471d8d55209c15abb36f4710658d0 SHA1 338bb7682c008f98be08923a0219d5e2d4147bb5 Loading... | |||||
| edc00f40c0549b6660ffb59ee6706a74 | DocumentWrite | 80 B | 2025-10-03 | 2026-01-01 | |
Introduced by DocumentWrite First Seen 2025-10-03 Last Seen 2026-01-01 Times Seen 2 Size 80 B (80 bytes) MD5 edc00f40c0549b6660ffb59ee6706a74 SHA1 308e89fdf2b8939cc26d7972d25becce4853611e Loading... | |||||
| b99e4cceb528aeb110da1c8418c876c3 | DocumentWrite | 259 B | 2025-10-03 | 2026-01-01 | |
Introduced by DocumentWrite First Seen 2025-10-03 Last Seen 2026-01-01 Times Seen 2 Size 259 B (259 bytes) MD5 b99e4cceb528aeb110da1c8418c876c3 SHA1 161b7b44b027344808a1501aa17e1d836a76a1ee Loading... | |||||
| 56ec52a08be1037ddeed51cb2ae71f5d | DocumentWrite | 202 B | 2024-12-26 | 2026-01-01 | |
Introduced by DocumentWrite First Seen 2024-12-26 Last Seen 2026-01-01 Times Seen 45 Size 202 B (202 bytes) MD5 56ec52a08be1037ddeed51cb2ae71f5d SHA1 38b669504b96c3f32a2bf2fcbc5480a2274a0624 Loading... | |||||
| c4d7910e271522d02bcb897ffb066c26 | DocumentWrite | 175 B | 2025-10-03 | 2026-01-01 | |
Introduced by DocumentWrite First Seen 2025-10-03 Last Seen 2026-01-01 Times Seen 2 Size 175 B (175 bytes) MD5 c4d7910e271522d02bcb897ffb066c26 SHA1 87a584367a3cafab985ca2c351b0b9ad98c80416 Loading... | |||||
| f4efcf30a21d225bc56cea922ddf3a1b | DocumentWrite | 1.9 kB | 2025-06-04 | 2026-01-01 | |
Introduced by DocumentWrite First Seen 2025-06-04 Last Seen 2026-01-01 Times Seen 10 Size 1.9 kB (1920 bytes) MD5 f4efcf30a21d225bc56cea922ddf3a1b SHA1 1184371216a0c963e1f12fc27f673cf5ba6f418f Loading... | |||||
| d7fcf2f720ab6cff66c0e687868ee9e6 | DocumentWrite | 1.9 kB | 2025-06-04 | 2026-01-01 | |
Introduced by DocumentWrite First Seen 2025-06-04 Last Seen 2026-01-01 Times Seen 11 Size 1.9 kB (1920 bytes) MD5 d7fcf2f720ab6cff66c0e687868ee9e6 SHA1 b4873a464ef8868e202dfdf02bdc7c704707a619 Loading... | |||||
| 04b8db9d77e15bed9bdc2d42fd348d77 | DocumentWrite | 85 B | 2025-10-03 | 2026-01-01 | |
Introduced by DocumentWrite First Seen 2025-10-03 Last Seen 2026-01-01 Times Seen 2 Size 85 B (85 bytes) MD5 04b8db9d77e15bed9bdc2d42fd348d77 SHA1 9dc55f2a9a7c36cb2f403520df5d6029051f8084 Loading... | |||||
| fb28c661d3dc60760d2f5537cd247023 | DocumentWrite | 78 B | 2025-10-03 | 2026-01-01 | |
Introduced by DocumentWrite First Seen 2025-10-03 Last Seen 2026-01-01 Times Seen 2 Size 78 B (78 bytes) MD5 fb28c661d3dc60760d2f5537cd247023 SHA1 43d18a2534587efe1825ab918a7292857b825756 Loading... | |||||
| 31a70955d177b48a60fe311255bdcf51 | DocumentWrite | 226 B | 2025-10-03 | 2026-01-01 | |
Introduced by DocumentWrite First Seen 2025-10-03 Last Seen 2026-01-01 Times Seen 2 Size 226 B (226 bytes) MD5 31a70955d177b48a60fe311255bdcf51 SHA1 405828e88e42e9cb0a32df70865f6fa67d9a380b Loading... | |||||
| 85303f73a24b73d07dd2003d5b82b206 | DocumentWrite | 176 B | 2025-10-03 | 2026-01-01 | |
Introduced by DocumentWrite First Seen 2025-10-03 Last Seen 2026-01-01 Times Seen 2 Size 176 B (176 bytes) MD5 85303f73a24b73d07dd2003d5b82b206 SHA1 7e559be5b3f830015c83409337a4eafa7f9bd84f Loading... | |||||
| bd3630c3882ff2be698029c7fc7c4a38 | DocumentWrite | 251 B | 2025-10-03 | 2026-01-01 | |
Introduced by DocumentWrite First Seen 2025-10-03 Last Seen 2026-01-01 Times Seen 2 Size 251 B (251 bytes) MD5 bd3630c3882ff2be698029c7fc7c4a38 SHA1 cb9521c6a95e9caa7e7f7c823d65bd2cf250edd6 Loading... | |||||
| 0541f082841d8e4f4c3912b8ca6008fa | DocumentWrite | 463 B | 2026-01-01 | 2026-01-01 | |
Introduced by DocumentWrite First Seen 2026-01-01 Last Seen 2026-01-01 Times Seen 1 Size 463 B (463 bytes) MD5 0541f082841d8e4f4c3912b8ca6008fa SHA1 6e482e98f840f778d8d6436865882003dcd8f2b5 Loading... | |||||
| 5fea7aa4fff50b861129a3a15d4c7ade | DocumentWrite | 1.9 kB | 2025-06-04 | 2026-01-01 | |
Introduced by DocumentWrite First Seen 2025-06-04 Last Seen 2026-01-01 Times Seen 11 Size 1.9 kB (1920 bytes) MD5 5fea7aa4fff50b861129a3a15d4c7ade SHA1 a475e4c5615e9b20ff08f1fcc8e175f7d0bc1a60 Loading... | |||||
| 58cb97789062b2c75208f7f07981657e | DocumentWrite | 80 B | 2025-10-03 | 2026-01-01 | |
Introduced by DocumentWrite First Seen 2025-10-03 Last Seen 2026-01-01 Times Seen 2 Size 80 B (80 bytes) MD5 58cb97789062b2c75208f7f07981657e SHA1 1ea62db47254835a7ed39bc75193599c600919a6 Loading... | |||||
| 7ef1aa231ebe2c5cdbff2fb300cb270a | DocumentWrite | 259 B | 2025-10-03 | 2026-01-01 | |
Introduced by DocumentWrite First Seen 2025-10-03 Last Seen 2026-01-01 Times Seen 2 Size 259 B (259 bytes) MD5 7ef1aa231ebe2c5cdbff2fb300cb270a SHA1 fcd53bd8676201d005216d97a8759aff7ff98b83 Loading... | |||||
| 2052b821820bf4e49ed612ec90f59567 | DocumentWrite | 37 B | 2025-10-03 | 2026-01-01 | |
Introduced by DocumentWrite First Seen 2025-10-03 Last Seen 2026-01-01 Times Seen 2 Size 37 B (37 bytes) MD5 2052b821820bf4e49ed612ec90f59567 SHA1 15e6fe9c17600e915e59e24edd50eef064dedd61 Loading... | |||||
| 724078da52fc199b18411ec2816e36dd | DocumentWrite | 176 B | 2026-01-01 | 2026-01-01 | |
Introduced by DocumentWrite First Seen 2026-01-01 Last Seen 2026-01-01 Times Seen 1 Size 176 B (176 bytes) MD5 724078da52fc199b18411ec2816e36dd SHA1 1e0fcf5de6a28b6a720c8a7cccad837330d7f2a7 Loading... | |||||
| dc51ec94328e223580f6ef6463f3f57d | DocumentWrite | 230 B | 2025-10-03 | 2026-01-01 | |
Introduced by DocumentWrite First Seen 2025-10-03 Last Seen 2026-01-01 Times Seen 2 Size 230 B (230 bytes) MD5 dc51ec94328e223580f6ef6463f3f57d SHA1 5baf7236b4c7f750453af54458c6e25456cb528e Loading... | |||||
| 8bd54c9b86d0daad682a88add5cdc9ef | DocumentWrite | 258 B | 2025-10-03 | 2026-01-01 | |
Introduced by DocumentWrite First Seen 2025-10-03 Last Seen 2026-01-01 Times Seen 2 Size 258 B (258 bytes) MD5 8bd54c9b86d0daad682a88add5cdc9ef SHA1 51d8008824fdaeb3575fbfeb0da540cef4ff1a68 Loading... | |||||
| 150309ff3d453c4b0d1d56e28d32eaf9 | DocumentWrite | 1.9 kB | 2025-06-04 | 2026-01-01 | |
Introduced by DocumentWrite First Seen 2025-06-04 Last Seen 2026-01-01 Times Seen 11 Size 1.9 kB (1920 bytes) MD5 150309ff3d453c4b0d1d56e28d32eaf9 SHA1 1dc08cc7f543871f8ed752419bdb6debe8c6e566 Loading... | |||||
| fdd5a6d5f2939224cc45f8988e37fd92 | DocumentWrite | 1.9 kB | 2025-06-04 | 2026-01-01 | |
Introduced by DocumentWrite First Seen 2025-06-04 Last Seen 2026-01-01 Times Seen 11 Size 1.9 kB (1920 bytes) MD5 fdd5a6d5f2939224cc45f8988e37fd92 SHA1 16bf2d321410e13e6b21bb434474bb881b464e43 Loading... | |||||
| 84d5ee535eab7cdd5b611aadef1d0890 | DocumentWrite | 223 B | 2025-10-03 | 2026-01-01 | |
Introduced by DocumentWrite First Seen 2025-10-03 Last Seen 2026-01-01 Times Seen 2 Size 223 B (223 bytes) MD5 84d5ee535eab7cdd5b611aadef1d0890 SHA1 cf1086387f286941ee146f716303c70dcfe10ea1 Loading... | |||||
| 1f600c750e98b65669cc3cdfd4adc42e | DocumentWrite | 173 B | 2025-10-03 | 2026-01-01 | |
Introduced by DocumentWrite First Seen 2025-10-03 Last Seen 2026-01-01 Times Seen 2 Size 173 B (173 bytes) MD5 1f600c750e98b65669cc3cdfd4adc42e SHA1 de0af3ac879f14ad36d7da926ae7ecfcc3bb4110 Loading... | |||||
| a39f5d5d9cf1bd5550fc6e83d439489f | DocumentWrite | 225 B | 2025-10-03 | 2026-01-01 | |
Introduced by DocumentWrite First Seen 2025-10-03 Last Seen 2026-01-01 Times Seen 2 Size 225 B (225 bytes) MD5 a39f5d5d9cf1bd5550fc6e83d439489f SHA1 4daba0a79ec138924c47640789738f2f3efc7425 Loading... | |||||
| 22357c221318b22726e040f9b848a1a9 | DocumentWrite | 172 B | 2025-10-03 | 2026-01-01 | |
Introduced by DocumentWrite First Seen 2025-10-03 Last Seen 2026-01-01 Times Seen 2 Size 172 B (172 bytes) MD5 22357c221318b22726e040f9b848a1a9 SHA1 57f02e4823682dcd933c3685282d8b82f86b040b Loading... | |||||
| fd3de29f13d1b3ebcf21163685637e27 | DocumentWrite | 1.9 kB | 2025-06-04 | 2026-01-01 | |
Introduced by DocumentWrite First Seen 2025-06-04 Last Seen 2026-01-01 Times Seen 11 Size 1.9 kB (1918 bytes) MD5 fd3de29f13d1b3ebcf21163685637e27 SHA1 02db9c210b35ed6459fb090ec94ac4bc2b0e2ad6 Loading... | |||||
| c8fc51dcb7200f7352b20425f9329795 | DocumentWrite | 81 B | 2025-10-03 | 2026-01-01 | |
Introduced by DocumentWrite First Seen 2025-10-03 Last Seen 2026-01-01 Times Seen 2 Size 81 B (81 bytes) MD5 c8fc51dcb7200f7352b20425f9329795 SHA1 ec334584898acc8b5a38d5351aa639c8ba713109 Loading... | |||||
| c35fed0a50bcbc14df762bf285c7702e | DocumentWrite | 129 B | 2025-10-03 | 2026-01-01 | |
Introduced by DocumentWrite First Seen 2025-10-03 Last Seen 2026-01-01 Times Seen 2 Size 129 B (129 bytes) MD5 c35fed0a50bcbc14df762bf285c7702e SHA1 81e9616420433e4933bc4c988a16dac5344d7bb4 Loading... | |||||
| a5846835a5eaa162a459307813659126 | DocumentWrite | 249 B | 2025-10-03 | 2026-01-01 | |
Introduced by DocumentWrite First Seen 2025-10-03 Last Seen 2026-01-01 Times Seen 2 Size 249 B (249 bytes) MD5 a5846835a5eaa162a459307813659126 SHA1 7ef65493d72a1e603ab63dae638e648de7f8e4d1 Loading... | |||||
| 9940c788051d9e6edb2d497807ca4ccf | DocumentWrite | 1.9 kB | 2025-06-04 | 2026-01-01 | |
Introduced by DocumentWrite First Seen 2025-06-04 Last Seen 2026-01-01 Times Seen 11 Size 1.9 kB (1920 bytes) MD5 9940c788051d9e6edb2d497807ca4ccf SHA1 3bc3b1eda6e851607bc091aa837a5f02d5f9125d Loading... | |||||
| fb82a88c76dc8907131c2c46a29b4424 | DocumentWrite | 81 B | 2025-10-03 | 2026-01-01 | |
Introduced by DocumentWrite First Seen 2025-10-03 Last Seen 2026-01-01 Times Seen 2 Size 81 B (81 bytes) MD5 fb82a88c76dc8907131c2c46a29b4424 SHA1 a500b7bb5fa988e82313423f064d988dc3fdd0d4 Loading... | |||||
| fa2b4760550d886beaa596c3ba09c7db | DocumentWrite | 256 B | 2025-10-03 | 2026-01-01 | |
Introduced by DocumentWrite First Seen 2025-10-03 Last Seen 2026-01-01 Times Seen 2 Size 256 B (256 bytes) MD5 fa2b4760550d886beaa596c3ba09c7db SHA1 807198f71df732e8d769a0e68ed51356b18b0237 Loading... | |||||
| 19d83171bbe054fdafbcaafda952d723 | DocumentWrite | 1.9 kB | 2025-06-04 | 2026-01-01 | |
Introduced by DocumentWrite First Seen 2025-06-04 Last Seen 2026-01-01 Times Seen 11 Size 1.9 kB (1920 bytes) MD5 19d83171bbe054fdafbcaafda952d723 SHA1 58aeb39b562dfa8fabaa35d0eadc991cc47ced21 Loading... | |||||
| c18af398d261acddeac52971e914bfb1 | DocumentWrite | 1.9 kB | 2025-06-04 | 2026-01-01 | |
Introduced by DocumentWrite First Seen 2025-06-04 Last Seen 2026-01-01 Times Seen 11 Size 1.9 kB (1917 bytes) MD5 c18af398d261acddeac52971e914bfb1 SHA1 3e187252adbac7cf2c58f413df712c2750a7e260 Loading... | |||||
| 54478da650c80d6805faa32c14bea6dd | DocumentWrite | 1.9 kB | 2025-06-04 | 2026-01-01 | |
Introduced by DocumentWrite First Seen 2025-06-04 Last Seen 2026-01-01 Times Seen 11 Size 1.9 kB (1919 bytes) MD5 54478da650c80d6805faa32c14bea6dd SHA1 d480310434f7b822c68033cb1b1077ce93321c55 Loading... | |||||
| 17def73087c509ec59b384706e2ad375 | DocumentWrite | 323 B | 2025-10-03 | 2026-01-01 | |
Introduced by DocumentWrite First Seen 2025-10-03 Last Seen 2026-01-01 Times Seen 2 Size 323 B (323 bytes) MD5 17def73087c509ec59b384706e2ad375 SHA1 9e16b1cfe7d5f2ad1ecc96554369184432e0eca9 Loading... | |||||
| 456a3724bd19696105e865c5dcc2aa10 | DocumentWrite | 82 B | 2025-10-03 | 2026-01-01 | |
Introduced by DocumentWrite First Seen 2025-10-03 Last Seen 2026-01-01 Times Seen 2 Size 82 B (82 bytes) MD5 456a3724bd19696105e865c5dcc2aa10 SHA1 1f5615ff4fec63fbdc001359db8595cd6f1e7f0f Loading... | |||||
| 6d5f8914f498e2b9c1b2940d5ca9456c | DocumentWrite | 77 B | 2025-10-03 | 2026-01-01 | |
Introduced by DocumentWrite First Seen 2025-10-03 Last Seen 2026-01-01 Times Seen 2 Size 77 B (77 bytes) MD5 6d5f8914f498e2b9c1b2940d5ca9456c SHA1 996a69b5fb7bc034d63bd7eb4b7d7dc4bd5c0d8a Loading... | |||||
| c492edc770a7bebefb557acb37e8e032 | DocumentWrite | 1.9 kB | 2025-06-04 | 2026-01-01 | |
Introduced by DocumentWrite First Seen 2025-06-04 Last Seen 2026-01-01 Times Seen 11 Size 1.9 kB (1920 bytes) MD5 c492edc770a7bebefb557acb37e8e032 SHA1 61004c5d0c9db5ef2a7f647ad076e943edb876c4 Loading... | |||||
| fa4c3a2b40876286e0d5e1e68c5e7597 | DocumentWrite | 1.9 kB | 2025-06-04 | 2026-01-01 | |
Introduced by DocumentWrite First Seen 2025-06-04 Last Seen 2026-01-01 Times Seen 11 Size 1.9 kB (1920 bytes) MD5 fa4c3a2b40876286e0d5e1e68c5e7597 SHA1 3699b2345fd715e38c12668a5e2163f78b508c78 Loading... | |||||
| a9904f8d8646d80296b47ee66985bc88 | DocumentWrite | 223 B | 2025-10-03 | 2026-01-01 | |
Introduced by DocumentWrite First Seen 2025-10-03 Last Seen 2026-01-01 Times Seen 2 Size 223 B (223 bytes) MD5 a9904f8d8646d80296b47ee66985bc88 SHA1 67f0a1a941f24d66f05c2ba7e987e0c37a155463 Loading... | |||||
| 8470e4eb595acec81d7972c0e5778967 | DocumentWrite | 226 B | 2025-10-03 | 2026-01-01 | |
Introduced by DocumentWrite First Seen 2025-10-03 Last Seen 2026-01-01 Times Seen 2 Size 226 B (226 bytes) MD5 8470e4eb595acec81d7972c0e5778967 SHA1 28de041bc6d4d43da99ca7049a0568fcd22ce85c Loading... | |||||
| 55d7c28931fd830f31c01fc4de18524d | DocumentWrite | 260 B | 2025-10-03 | 2026-01-01 | |
Introduced by DocumentWrite First Seen 2025-10-03 Last Seen 2026-01-01 Times Seen 2 Size 260 B (260 bytes) MD5 55d7c28931fd830f31c01fc4de18524d SHA1 ea64f908a53f90a34e87a4eabc1d3bb3ed4ce046 Loading... | |||||
| 6826621ff9d5e1b1c38eda71366c63a7 | DocumentWrite | 228 B | 2025-10-03 | 2026-01-01 | |
Introduced by DocumentWrite First Seen 2025-10-03 Last Seen 2026-01-01 Times Seen 2 Size 228 B (228 bytes) MD5 6826621ff9d5e1b1c38eda71366c63a7 SHA1 80a28cafb93b4e6069840ae591de03be7d45e8c8 Loading... | |||||
| 15b02c39fca5b906d8ba712f3e0664e5 | DocumentWrite | 193 B | 2024-08-19 | 2026-01-01 | |
Introduced by DocumentWrite First Seen 2024-08-19 Last Seen 2026-01-01 Times Seen 3 Size 193 B (193 bytes) MD5 15b02c39fca5b906d8ba712f3e0664e5 SHA1 bd114e580442b0ba5bfd6566e44b658a446f5230 Loading... | |||||
| 6d8033d8fb1d3f41fb9db61775346b14 | DocumentWrite | 1.2 kB | 2026-01-01 | 2026-01-18 | |
Introduced by DocumentWrite First Seen 2026-01-01 Last Seen 2026-01-18 Times Seen 9 Size 1.2 kB (1207 bytes) MD5 6d8033d8fb1d3f41fb9db61775346b14 SHA1 3568f03181deea2c2afbf5b7f3a4491cae71961d Loading... | |||||
| 1ae33d00624aca18a841e57612679396 | DocumentWrite | 83 B | 2025-10-03 | 2026-01-01 | |
Introduced by DocumentWrite First Seen 2025-10-03 Last Seen 2026-01-01 Times Seen 2 Size 83 B (83 bytes) MD5 1ae33d00624aca18a841e57612679396 SHA1 ccbabe5076fc387a770cb68d35d774aa19a1bc71 Loading... | |||||
| 85e08c6dded46f1d501b5cc54986f4a2 | DocumentWrite | 81 B | 2025-10-03 | 2026-01-01 | |
Introduced by DocumentWrite First Seen 2025-10-03 Last Seen 2026-01-01 Times Seen 2 Size 81 B (81 bytes) MD5 85e08c6dded46f1d501b5cc54986f4a2 SHA1 1165efcb48ad87deb46cffb8cf6b004de5dbc914 Loading... | |||||
| ddcbacfc1943ff51b23146dc31087cbe | DocumentWrite | 177 B | 2025-10-03 | 2026-01-01 | |
Introduced by DocumentWrite First Seen 2025-10-03 Last Seen 2026-01-01 Times Seen 2 Size 177 B (177 bytes) MD5 ddcbacfc1943ff51b23146dc31087cbe SHA1 5b408dbb575c8e8212b7df8f167462f4fc227a32 Loading... | |||||
| d1f55cc26b2cf801aa5a5399466389a2 | DocumentWrite | 224 B | 2025-10-03 | 2026-01-01 | |
Introduced by DocumentWrite First Seen 2025-10-03 Last Seen 2026-01-01 Times Seen 2 Size 224 B (224 bytes) MD5 d1f55cc26b2cf801aa5a5399466389a2 SHA1 08cd5eb254bd30c03b0e3b0ba5fe1941ee519173 Loading... | |||||
| 1a52744826882d782fc4cd51172df695 | DocumentWrite | 230 B | 2025-10-03 | 2026-01-01 | |
Introduced by DocumentWrite First Seen 2025-10-03 Last Seen 2026-01-01 Times Seen 2 Size 230 B (230 bytes) MD5 1a52744826882d782fc4cd51172df695 SHA1 8e9a8547c6c4565a49b1d9d777c4b84e240303fa Loading... | |||||
| 67f92b046b9b1428b299abc583a5d623 | DocumentWrite | 1.9 kB | 2025-06-04 | 2026-01-01 | |
Introduced by DocumentWrite First Seen 2025-06-04 Last Seen 2026-01-01 Times Seen 11 Size 1.9 kB (1920 bytes) MD5 67f92b046b9b1428b299abc583a5d623 SHA1 b831abc6ef0824d1cec94f2904f1a5f7d0d2154d Loading... | |||||
| 7260b18be8ad2424bb264c7c74c06b3e | DocumentWrite | 175 B | 2025-10-03 | 2026-01-01 | |
Introduced by DocumentWrite First Seen 2025-10-03 Last Seen 2026-01-01 Times Seen 2 Size 175 B (175 bytes) MD5 7260b18be8ad2424bb264c7c74c06b3e SHA1 ebcf987bbbe162e14acf4d211609988d8e334f05 Loading... | |||||
| 703f09e80b367036176e21eb72611053 | DocumentWrite | 180 B | 2025-10-03 | 2026-01-01 | |
Introduced by DocumentWrite First Seen 2025-10-03 Last Seen 2026-01-01 Times Seen 2 Size 180 B (180 bytes) MD5 703f09e80b367036176e21eb72611053 SHA1 1400d212b9d391af3542aa4b40646e35640b878a Loading... | |||||
| 4a80d19af46f8f2dc8ed663135415b59 | DocumentWrite | 251 B | 2025-10-03 | 2026-01-01 | |
Introduced by DocumentWrite First Seen 2025-10-03 Last Seen 2026-01-01 Times Seen 2 Size 251 B (251 bytes) MD5 4a80d19af46f8f2dc8ed663135415b59 SHA1 2595320afb433e642766c1db7987a08c41ad236f Loading... | |||||
| 0628ca00d104bf5229ff8912bd501e81 | DocumentWrite | 1.9 kB | 2025-06-04 | 2026-01-01 | |
Introduced by DocumentWrite First Seen 2025-06-04 Last Seen 2026-01-01 Times Seen 11 Size 1.9 kB (1920 bytes) MD5 0628ca00d104bf5229ff8912bd501e81 SHA1 9cf41c1605da796af910eaf5ff34aecbc12fae5c Loading... | |||||
| 4daa160b311173cd60cb7309ba86e291 | DocumentWrite | 226 B | 2025-10-03 | 2026-01-01 | |
Introduced by DocumentWrite First Seen 2025-10-03 Last Seen 2026-01-01 Times Seen 2 Size 226 B (226 bytes) MD5 4daa160b311173cd60cb7309ba86e291 SHA1 1218a3314a7dc632e90a4e50d14bb78d1d0f3d37 Loading... | |||||
| 8b0a14b15ebfc3fb7241dfaf36b056bd | DocumentWrite | 251 B | 2025-10-03 | 2026-01-01 | |
Introduced by DocumentWrite First Seen 2025-10-03 Last Seen 2026-01-01 Times Seen 2 Size 251 B (251 bytes) MD5 8b0a14b15ebfc3fb7241dfaf36b056bd SHA1 60f4e12c1396fd32027e44e7f027475f97a69bf1 Loading... | |||||
| 2006a28cb5a0ddc1da42a4384cb3f7e5 | DocumentWrite | 175 B | 2025-10-03 | 2026-01-01 | |
Introduced by DocumentWrite First Seen 2025-10-03 Last Seen 2026-01-01 Times Seen 2 Size 175 B (175 bytes) MD5 2006a28cb5a0ddc1da42a4384cb3f7e5 SHA1 306e50d33e5ef2cf5fec0486088540a8dfeba6ac Loading... | |||||
| 7a85c41fc8e266ca54de7442ff2160ea | DocumentWrite | 179 B | 2025-10-03 | 2026-01-01 | |
Introduced by DocumentWrite First Seen 2025-10-03 Last Seen 2026-01-01 Times Seen 2 Size 179 B (179 bytes) MD5 7a85c41fc8e266ca54de7442ff2160ea SHA1 f0c33ff2d0b9efd6ff006fe64ce479158865dc1d Loading... | |||||
| a2e2eb8de532aa6072dfa35dfbdfa9a2 | DocumentWrite | 259 B | 2025-10-03 | 2026-01-01 | |
Introduced by DocumentWrite First Seen 2025-10-03 Last Seen 2026-01-01 Times Seen 2 Size 259 B (259 bytes) MD5 a2e2eb8de532aa6072dfa35dfbdfa9a2 SHA1 aa05d53deb4924201154d4b3cc97da6750429570 Loading... | |||||
| 03800315d4a04da6735b4f440005b49d | DocumentWrite | 1.9 kB | 2025-06-04 | 2026-01-01 | |
Introduced by DocumentWrite First Seen 2025-06-04 Last Seen 2026-01-01 Times Seen 11 Size 1.9 kB (1920 bytes) MD5 03800315d4a04da6735b4f440005b49d SHA1 e72a06e15829b1c8d51014629165b97ddfb60f5d Loading... | |||||
| 3a503edaf1ec1d95c86d6974b35cc086 | DocumentWrite | 1.9 kB | 2025-06-04 | 2026-01-01 | |
Introduced by DocumentWrite First Seen 2025-06-04 Last Seen 2026-01-01 Times Seen 11 Size 1.9 kB (1920 bytes) MD5 3a503edaf1ec1d95c86d6974b35cc086 SHA1 8585c43c2432fca572f055f8e65871fed4ab6bbd Loading... | |||||
| baa458053da4c7d536787660eacd3073 | DocumentWrite | 129 B | 2025-10-03 | 2026-01-01 | |
Introduced by DocumentWrite First Seen 2025-10-03 Last Seen 2026-01-01 Times Seen 2 Size 129 B (129 bytes) MD5 baa458053da4c7d536787660eacd3073 SHA1 6f94f679cba7c3641eda1bf451679b32ac3e8db5 Loading... | |||||
| 3766f6c412aec0d94a14c233cd9809cc | DocumentWrite | 258 B | 2025-10-03 | 2026-01-01 | |
Introduced by DocumentWrite First Seen 2025-10-03 Last Seen 2026-01-01 Times Seen 2 Size 258 B (258 bytes) MD5 3766f6c412aec0d94a14c233cd9809cc SHA1 d32e495482918879ea3d46a22a011babc537a290 Loading... | |||||
| c226b306cc88e6da2e76fa28987e06ff | DocumentWrite | 78 B | 2025-10-03 | 2026-01-01 | |
Introduced by DocumentWrite First Seen 2025-10-03 Last Seen 2026-01-01 Times Seen 2 Size 78 B (78 bytes) MD5 c226b306cc88e6da2e76fa28987e06ff SHA1 79b1da6824c60f474673a241f4764f0b24389756 Loading... | |||||
| 65aa8051ee449cf6255e290f105807ee | DocumentWrite | 1.2 kB | 2026-01-01 | 2026-01-18 | |
Introduced by DocumentWrite First Seen 2026-01-01 Last Seen 2026-01-18 Times Seen 12 Size 1.2 kB (1169 bytes) MD5 65aa8051ee449cf6255e290f105807ee SHA1 601508c4193ed42ee5a92c49140507387d22402f Loading... | |||||
| ba46817b3c1fb622548ca0494edbefcf | DocumentWrite | 256 B | 2025-10-03 | 2026-01-01 | |
Introduced by DocumentWrite First Seen 2025-10-03 Last Seen 2026-01-01 Times Seen 2 Size 256 B (256 bytes) MD5 ba46817b3c1fb622548ca0494edbefcf SHA1 1d1c6f7937e47b2557adc14500a91f09d542c218 Loading... | |||||
| e1714fb3796f6dfc0f81a709ad25a3b5 | DocumentWrite | 227 B | 2025-10-03 | 2026-01-01 | |
Introduced by DocumentWrite First Seen 2025-10-03 Last Seen 2026-01-01 Times Seen 2 Size 227 B (227 bytes) MD5 e1714fb3796f6dfc0f81a709ad25a3b5 SHA1 c38030ebb0fd79539e64fcb905c5c1a8e67b9f98 Loading... | |||||
| e12495490f89cc4f722621dfc5b7b4f4 | DocumentWrite | 228 B | 2025-10-03 | 2026-01-01 | |
Introduced by DocumentWrite First Seen 2025-10-03 Last Seen 2026-01-01 Times Seen 2 Size 228 B (228 bytes) MD5 e12495490f89cc4f722621dfc5b7b4f4 SHA1 2843d31804b04e50ff6cbe2f7143f88e7a5a244b Loading... | |||||
| e7345dbe71f2758f5155f92f7c7145a0 | DocumentWrite | 694 B | 2026-01-01 | 2026-01-01 | |
Introduced by DocumentWrite First Seen 2026-01-01 Last Seen 2026-01-01 Times Seen 1 Size 694 B (694 bytes) MD5 e7345dbe71f2758f5155f92f7c7145a0 SHA1 40f5027986db8d2f1506d876c918412287b53f61 Loading... | |||||
| df0c4bd9b3dde5a8cbd25019fa1a51f4 | DocumentWrite | 1.3 kB | 2026-01-01 | 2026-01-01 | |
Introduced by DocumentWrite First Seen 2026-01-01 Last Seen 2026-01-01 Times Seen 1 Size 1.3 kB (1344 bytes) MD5 df0c4bd9b3dde5a8cbd25019fa1a51f4 SHA1 d1e6f39af169463011760556decf319cea9a0b2c Loading... | |||||
| f57e9208ca4424db3f6d4be3c0195e43 | DocumentWrite | 176 B | 2025-10-03 | 2026-01-01 | |
Introduced by DocumentWrite First Seen 2025-10-03 Last Seen 2026-01-01 Times Seen 2 Size 176 B (176 bytes) MD5 f57e9208ca4424db3f6d4be3c0195e43 SHA1 07c806f2ef7e56a6e374f54142bb835e5bfa92df Loading... | |||||
| d13f363f07f6b737b938d0af8638c8fc | DocumentWrite | 78 B | 2025-10-03 | 2026-01-01 | |
Introduced by DocumentWrite First Seen 2025-10-03 Last Seen 2026-01-01 Times Seen 2 Size 78 B (78 bytes) MD5 d13f363f07f6b737b938d0af8638c8fc SHA1 73fa15e50f5cd3985aba1644dd26afce4dfeff18 Loading... | |||||
| 9dfb425a9487e8f36b9489e82030c933 | DocumentWrite | 173 B | 2025-10-03 | 2026-01-01 | |
Introduced by DocumentWrite First Seen 2025-10-03 Last Seen 2026-01-01 Times Seen 2 Size 173 B (173 bytes) MD5 9dfb425a9487e8f36b9489e82030c933 SHA1 db3b95bbc4c8e849244644e96aabb0239b89beb3 Loading... | |||||
| 7b54310f7c003bd60aa601940586e487 | DocumentWrite | 225 B | 2025-10-03 | 2026-01-01 | |
Introduced by DocumentWrite First Seen 2025-10-03 Last Seen 2026-01-01 Times Seen 2 Size 225 B (225 bytes) MD5 7b54310f7c003bd60aa601940586e487 SHA1 e072fb4bd127668a0d78da3c6fcfa3a23411d618 Loading... | |||||
| 2f11b5b31cc11684b180eea067f78c4b | DocumentWrite | 252 B | 2025-10-03 | 2026-01-01 | |
Introduced by DocumentWrite First Seen 2025-10-03 Last Seen 2026-01-01 Times Seen 2 Size 252 B (252 bytes) MD5 2f11b5b31cc11684b180eea067f78c4b SHA1 289648e15dd455115fb3ede02400ffcb411183e5 Loading... | |||||
| 89d5c62dd33a8140d0a72b73f7515a9a | DocumentWrite | 250 B | 2025-10-03 | 2026-01-01 | |
Introduced by DocumentWrite First Seen 2025-10-03 Last Seen 2026-01-01 Times Seen 2 Size 250 B (250 bytes) MD5 89d5c62dd33a8140d0a72b73f7515a9a SHA1 38ea9fdc8f35c8940972d12979867141a4756bbb Loading... | |||||
| daa7d097e9184ebdf3ac17f6752f1637 | DocumentWrite | 176 B | 2025-10-03 | 2026-01-01 | |
Introduced by DocumentWrite First Seen 2025-10-03 Last Seen 2026-01-01 Times Seen 2 Size 176 B (176 bytes) MD5 daa7d097e9184ebdf3ac17f6752f1637 SHA1 d1a69f4284b8a80b9bccd32a39dc8f5e8aeb081d Loading... | |||||
| 66a93b37104278d6653cb5a6c23ced51 | DocumentWrite | 178 B | 2025-10-03 | 2026-01-01 | |
Introduced by DocumentWrite First Seen 2025-10-03 Last Seen 2026-01-01 Times Seen 2 Size 178 B (178 bytes) MD5 66a93b37104278d6653cb5a6c23ced51 SHA1 18e6cf184fab6e37cc3dd2faf115a4ed64de94c6 Loading... | |||||
| 7d063279024b4fc2dec683a8ce32499b | DocumentWrite | 174 B | 2025-10-03 | 2026-01-01 | |
Introduced by DocumentWrite First Seen 2025-10-03 Last Seen 2026-01-01 Times Seen 2 Size 174 B (174 bytes) MD5 7d063279024b4fc2dec683a8ce32499b SHA1 667ff2bcf4ab46fdb52522176bafaeaadd7784a9 Loading... | |||||
| 7bb2a49c46ce70a6131e511b69a654ee | DocumentWrite | 1.9 kB | 2025-06-04 | 2026-01-01 | |
Introduced by DocumentWrite First Seen 2025-06-04 Last Seen 2026-01-01 Times Seen 11 Size 1.9 kB (1920 bytes) MD5 7bb2a49c46ce70a6131e511b69a654ee SHA1 18ed50a7c52897a9085f0b3f15907cf83bf5aab6 Loading... | |||||
| 6788bc9109343b28780277837338f433 | DocumentWrite | 82 B | 2025-10-03 | 2026-01-01 | |
Introduced by DocumentWrite First Seen 2025-10-03 Last Seen 2026-01-01 Times Seen 2 Size 82 B (82 bytes) MD5 6788bc9109343b28780277837338f433 SHA1 1a71af83c95f63d0bc13cdac37c0934aef7ef240 Loading... | |||||
| e81b483aa9e8f82cfb9d6e99ef3498a0 | DocumentWrite | 251 B | 2025-10-03 | 2026-01-01 | |
Introduced by DocumentWrite First Seen 2025-10-03 Last Seen 2026-01-01 Times Seen 2 Size 251 B (251 bytes) MD5 e81b483aa9e8f82cfb9d6e99ef3498a0 SHA1 7c34441354357812f4051d747cddc55a85f83332 Loading... | |||||
| 5e8d6e9aba3824a94f4eb692aeca4064 | DocumentWrite | 177 B | 2025-10-03 | 2026-01-01 | |
Introduced by DocumentWrite First Seen 2025-10-03 Last Seen 2026-01-01 Times Seen 2 Size 177 B (177 bytes) MD5 5e8d6e9aba3824a94f4eb692aeca4064 SHA1 de64576e0c17e991e1a091218ee92803f93f80fa Loading... | |||||
| 09bab310cab94885e6c790971d6389aa | DocumentWrite | 252 B | 2025-10-03 | 2026-01-01 | |
Introduced by DocumentWrite First Seen 2025-10-03 Last Seen 2026-01-01 Times Seen 2 Size 252 B (252 bytes) MD5 09bab310cab94885e6c790971d6389aa SHA1 3e58db11e2eea57b3f0464721f227a1b8127d20d Loading... | |||||
| f54c5fca91d391b51cd952f0790e1613 | DocumentWrite | 362 B | 2026-01-01 | 2026-01-01 | |
Introduced by DocumentWrite First Seen 2026-01-01 Last Seen 2026-01-01 Times Seen 1 Size 362 B (362 bytes) MD5 f54c5fca91d391b51cd952f0790e1613 SHA1 bc85acda8493d8c054d3aa1a3d739302f2588044 Loading... | |||||
| 52b175606a25acc4924c281bdec7e8e4 | DocumentWrite | 229 B | 2025-10-03 | 2026-01-01 | |
Introduced by DocumentWrite First Seen 2025-10-03 Last Seen 2026-01-01 Times Seen 2 Size 229 B (229 bytes) MD5 52b175606a25acc4924c281bdec7e8e4 SHA1 a3387335ef0b90e4ff01be28e9724a3807894c59 Loading... | |||||
| 68547676563a34c376d9dca1afbca5c0 | DocumentWrite | 252 B | 2025-10-03 | 2026-01-01 | |
Introduced by DocumentWrite First Seen 2025-10-03 Last Seen 2026-01-01 Times Seen 2 Size 252 B (252 bytes) MD5 68547676563a34c376d9dca1afbca5c0 SHA1 89c9fe27f1a342694e2ac084bd3dba1baf6e7aeb Loading... | |||||
| eb453547d273c7835c76b395b8a234aa | DocumentWrite | 81 B | 2025-10-03 | 2026-01-01 | |
Introduced by DocumentWrite First Seen 2025-10-03 Last Seen 2026-01-01 Times Seen 2 Size 81 B (81 bytes) MD5 eb453547d273c7835c76b395b8a234aa SHA1 9faaee873750cd312b8523b76d494dc56c03c602 Loading... | |||||
| e6ca763f70875fa71e6894ae869e9308 | DocumentWrite | 227 B | 2025-10-03 | 2026-01-01 | |
Introduced by DocumentWrite First Seen 2025-10-03 Last Seen 2026-01-01 Times Seen 2 Size 227 B (227 bytes) MD5 e6ca763f70875fa71e6894ae869e9308 SHA1 d5e139dea79eb5d74a457fb10cda9c9e606b1e84 Loading... | |||||
| 4a1cb0276f8d8e0c6aab1834bede6a18 | DocumentWrite | 181 B | 2025-10-03 | 2026-01-01 | |
Introduced by DocumentWrite First Seen 2025-10-03 Last Seen 2026-01-01 Times Seen 2 Size 181 B (181 bytes) MD5 4a1cb0276f8d8e0c6aab1834bede6a18 SHA1 e413a98b6689ecec03ee7c508a0789e19f7c08bd Loading... | |||||
| c12b3efbf0c56a949635496a729398fc | DocumentWrite | 229 B | 2025-10-03 | 2026-01-01 | |
Introduced by DocumentWrite First Seen 2025-10-03 Last Seen 2026-01-01 Times Seen 2 Size 229 B (229 bytes) MD5 c12b3efbf0c56a949635496a729398fc SHA1 413ffbedf61d8cc587a63abfda14955a1a0ef999 Loading... | |||||
| 697250792170471d114061274a6348ff | DocumentWrite | 1.9 kB | 2025-06-04 | 2026-01-01 | |
Introduced by DocumentWrite First Seen 2025-06-04 Last Seen 2026-01-01 Times Seen 11 Size 1.9 kB (1920 bytes) MD5 697250792170471d114061274a6348ff SHA1 1fb9494abdab412db06efb18d0b2750ba8271653 Loading... | |||||
| 9b5fd8d979832bdf4d1b16b6e24163cb | DocumentWrite | 1.9 kB | 2025-06-04 | 2026-01-01 | |
Introduced by DocumentWrite First Seen 2025-06-04 Last Seen 2026-01-01 Times Seen 11 Size 1.9 kB (1920 bytes) MD5 9b5fd8d979832bdf4d1b16b6e24163cb SHA1 b8369b0200ff32ed228a11c58039bfaafbd2f80f Loading... | |||||
| 514fe9d9441d6e8b54aa5ee6a2fe48d4 | DocumentWrite | 255 B | 2025-10-03 | 2026-01-01 | |
Introduced by DocumentWrite First Seen 2025-10-03 Last Seen 2026-01-01 Times Seen 2 Size 255 B (255 bytes) MD5 514fe9d9441d6e8b54aa5ee6a2fe48d4 SHA1 437327630de6474f2820bf77d4450220888fbe49 Loading... | |||||
| 095eb65ab9c60b9eed976aaf19b1e359 | DocumentWrite | 512 B | 2026-01-01 | 2026-01-01 | |
Introduced by DocumentWrite First Seen 2026-01-01 Last Seen 2026-01-01 Times Seen 1 Size 512 B (512 bytes) MD5 095eb65ab9c60b9eed976aaf19b1e359 SHA1 7ee8e7c22f0adc5de23c131502b4455bbd42039f Loading... | |||||
| 3356e0580e8588fe1dd9804a44deb6f6 | DocumentWrite | 228 B | 2025-10-03 | 2026-01-01 | |
Introduced by DocumentWrite First Seen 2025-10-03 Last Seen 2026-01-01 Times Seen 2 Size 228 B (228 bytes) MD5 3356e0580e8588fe1dd9804a44deb6f6 SHA1 1846a972a36cc013e50bf1d6e0831442e26599ff Loading... | |||||
| a44b66695b4f72fea075348ce579a6a1 | DocumentWrite | 78 B | 2025-10-03 | 2026-01-01 | |
Introduced by DocumentWrite First Seen 2025-10-03 Last Seen 2026-01-01 Times Seen 2 Size 78 B (78 bytes) MD5 a44b66695b4f72fea075348ce579a6a1 SHA1 b11177b595027a0522533bcc42bd31716b76387c Loading... | |||||
| b767cdd8d1dfd412067deec635328b96 | DocumentWrite | 79 B | 2025-10-03 | 2026-01-01 | |
Introduced by DocumentWrite First Seen 2025-10-03 Last Seen 2026-01-01 Times Seen 2 Size 79 B (79 bytes) MD5 b767cdd8d1dfd412067deec635328b96 SHA1 4e963407ef8804019ebbd7947a4c1f9fbd3ee339 Loading... | |||||
| 1440b22d72291ece4932bcb91046eea7 | DocumentWrite | 251 B | 2025-10-03 | 2026-01-01 | |
Introduced by DocumentWrite First Seen 2025-10-03 Last Seen 2026-01-01 Times Seen 2 Size 251 B (251 bytes) MD5 1440b22d72291ece4932bcb91046eea7 SHA1 7e625bf7b1649c4ad26a7f09dcb6c67fd0eeb39c Loading... | |||||
| 017d1c8c8a7a552a77259b77f7d486b7 | DocumentWrite | 184 B | 2025-10-03 | 2026-01-01 | |
Introduced by DocumentWrite First Seen 2025-10-03 Last Seen 2026-01-01 Times Seen 2 Size 184 B (184 bytes) MD5 017d1c8c8a7a552a77259b77f7d486b7 SHA1 29252732d23078b503e612945b43c1c0ec44382b Loading... | |||||
| 070f7324384c765df1567b4b5a65f842 | DocumentWrite | 78 B | 2025-10-03 | 2026-01-01 | |
Introduced by DocumentWrite First Seen 2025-10-03 Last Seen 2026-01-01 Times Seen 2 Size 78 B (78 bytes) MD5 070f7324384c765df1567b4b5a65f842 SHA1 408db85e419e4c5392ec8b6f34e37a19053f70f4 Loading... | |||||
| 1534c3410bd0111e5073471a93bdce5d | DocumentWrite | 251 B | 2025-10-03 | 2026-01-01 | |
Introduced by DocumentWrite First Seen 2025-10-03 Last Seen 2026-01-01 Times Seen 2 Size 251 B (251 bytes) MD5 1534c3410bd0111e5073471a93bdce5d SHA1 d4fd0a3cbad96ceb42e185914fd3f539048273b8 Loading... | |||||
| e75a425dc9bf4f3923c4783f211b1381 | DocumentWrite | 1.9 kB | 2025-06-04 | 2026-01-01 | |
Introduced by DocumentWrite First Seen 2025-06-04 Last Seen 2026-01-01 Times Seen 11 Size 1.9 kB (1920 bytes) MD5 e75a425dc9bf4f3923c4783f211b1381 SHA1 da6ff11c131e7fc4ec1e2ddc6afef104d38177e4 Loading... | |||||
| a49514fea00ae51d1f920d43b7e5b3d0 | DocumentWrite | 256 B | 2025-10-03 | 2026-01-01 | |
Introduced by DocumentWrite First Seen 2025-10-03 Last Seen 2026-01-01 Times Seen 2 Size 256 B (256 bytes) MD5 a49514fea00ae51d1f920d43b7e5b3d0 SHA1 69c06b8319f370ef557cf8ddd313bab098019d6a Loading... | |||||
| 89df45f5c42356440634d816d1e51977 | DocumentWrite | 79 B | 2025-10-03 | 2026-01-01 | |
Introduced by DocumentWrite First Seen 2025-10-03 Last Seen 2026-01-01 Times Seen 2 Size 79 B (79 bytes) MD5 89df45f5c42356440634d816d1e51977 SHA1 f63f342edf30121465c55e074e74e6d07c9eae08 Loading... | |||||
| e831a741120f1aa58a8bd06a55032ad8 | DocumentWrite | 178 B | 2025-10-03 | 2026-01-01 | |
Introduced by DocumentWrite First Seen 2025-10-03 Last Seen 2026-01-01 Times Seen 2 Size 178 B (178 bytes) MD5 e831a741120f1aa58a8bd06a55032ad8 SHA1 e3216413091e88b87b5119250b92f53b3a5ca8a2 Loading... | |||||
| 478130b46209fa87b1edff0b02e3f2f7 | DocumentWrite | 170 B | 2024-08-19 | 2026-01-01 | |
Introduced by DocumentWrite First Seen 2024-08-19 Last Seen 2026-01-01 Times Seen 3 Size 170 B (170 bytes) MD5 478130b46209fa87b1edff0b02e3f2f7 SHA1 8147020afec71c9bb80111be626a0c9ba64b33e5 Loading... | |||||
| 0d542035eb30f6aff9d9b5defa616e8c | DocumentWrite | 1.9 kB | 2025-06-04 | 2026-01-01 | |
Introduced by DocumentWrite First Seen 2025-06-04 Last Seen 2026-01-01 Times Seen 11 Size 1.9 kB (1920 bytes) MD5 0d542035eb30f6aff9d9b5defa616e8c SHA1 886e921bff47d5f3e3337934d9e69d6a97b4d3b1 Loading... | |||||
| 459c468576766c5df8bbc8c92d93d050 | DocumentWrite | 178 B | 2025-10-03 | 2026-01-01 | |
Introduced by DocumentWrite First Seen 2025-10-03 Last Seen 2026-01-01 Times Seen 2 Size 178 B (178 bytes) MD5 459c468576766c5df8bbc8c92d93d050 SHA1 d70deaa4603bcd282aaba18f93b75d601a397d84 Loading... | |||||
| 7f8d8deca37af3cc3b30829ee70f8827 | DocumentWrite | 291 B | 2025-10-03 | 2026-01-01 | |
Introduced by DocumentWrite First Seen 2025-10-03 Last Seen 2026-01-01 Times Seen 2 Size 291 B (291 bytes) MD5 7f8d8deca37af3cc3b30829ee70f8827 SHA1 bbe78f3f96776c87cd587eee080605c35ae4713c Loading... | |||||
| b865d964520d292bd02db08fc56bd794 | DocumentWrite | 231 B | 2025-10-03 | 2026-01-01 | |
Introduced by DocumentWrite First Seen 2025-10-03 Last Seen 2026-01-01 Times Seen 2 Size 231 B (231 bytes) MD5 b865d964520d292bd02db08fc56bd794 SHA1 04d0fd06dce07fb28bbb13b2732e3cab8770397e Loading... | |||||
| ec23d64f70ff1173b62737275b6d30d3 | DocumentWrite | 83 B | 2025-10-03 | 2026-01-01 | |
Introduced by DocumentWrite First Seen 2025-10-03 Last Seen 2026-01-01 Times Seen 2 Size 83 B (83 bytes) MD5 ec23d64f70ff1173b62737275b6d30d3 SHA1 29211465482f578b432bfca10ebd8029bfe6d46f Loading... | |||||
| 864e1b3d5236ac937a3792ad2579b6ac | DocumentWrite | 178 B | 2025-10-03 | 2026-01-01 | |
Introduced by DocumentWrite First Seen 2025-10-03 Last Seen 2026-01-01 Times Seen 2 Size 178 B (178 bytes) MD5 864e1b3d5236ac937a3792ad2579b6ac SHA1 15fd6213b3872a7e98b671a1492145dc9f07082d Loading... | |||||
| 2c77e86db8e321fbca340e94b24cbb33 | DocumentWrite | 224 B | 2025-10-03 | 2026-01-01 | |
Introduced by DocumentWrite First Seen 2025-10-03 Last Seen 2026-01-01 Times Seen 2 Size 224 B (224 bytes) MD5 2c77e86db8e321fbca340e94b24cbb33 SHA1 449b354a54e1ad93eab6212892abf8af0a31f2e9 Loading... | |||||
| 9eb2ee2b8db45daa6cdd585f48e721db | DocumentWrite | 75 B | 2025-10-03 | 2026-01-01 | |
Introduced by DocumentWrite First Seen 2025-10-03 Last Seen 2026-01-01 Times Seen 2 Size 75 B (75 bytes) MD5 9eb2ee2b8db45daa6cdd585f48e721db SHA1 4286c98c6c7f6988baddcb67cc67b3e033e233d8 Loading... | |||||
| c36706d5914203aa8d83693451dcfef5 | DocumentWrite | 902 B | 2026-01-01 | 2026-01-01 | |
Introduced by DocumentWrite First Seen 2026-01-01 Last Seen 2026-01-01 Times Seen 1 Size 902 B (902 bytes) MD5 c36706d5914203aa8d83693451dcfef5 SHA1 30851a075238553ea7931e73ad31cea5fa0f12a2 Loading... | |||||
| 6f382d3dc16a6b3e8c333cac28ddb03b | DocumentWrite | 175 B | 2025-10-03 | 2026-01-01 | |
Introduced by DocumentWrite First Seen 2025-10-03 Last Seen 2026-01-01 Times Seen 2 Size 175 B (175 bytes) MD5 6f382d3dc16a6b3e8c333cac28ddb03b SHA1 1bcba99d52cc3a168775eda16defc4ecc5a556a4 Loading... | |||||
| 83906314fedde56b4432af081b0cee98 | DocumentWrite | 252 B | 2025-10-03 | 2026-01-01 | |
Introduced by DocumentWrite First Seen 2025-10-03 Last Seen 2026-01-01 Times Seen 2 Size 252 B (252 bytes) MD5 83906314fedde56b4432af081b0cee98 SHA1 06afc0972790456ea6831f1b53906ec446213db5 Loading... | |||||
| 3862d11b6d26d4abb6feb7b63093bc06 | DocumentWrite | 130 B | 2025-10-03 | 2026-01-01 | |
Introduced by DocumentWrite First Seen 2025-10-03 Last Seen 2026-01-01 Times Seen 2 Size 130 B (130 bytes) MD5 3862d11b6d26d4abb6feb7b63093bc06 SHA1 27c55b5efa4c28133a839908cc3460467cdf9303 Loading... | |||||
| d6493fcd8f5d396ad882132143bb5514 | DocumentWrite | 1.9 kB | 2025-06-04 | 2026-01-01 | |
Introduced by DocumentWrite First Seen 2025-06-04 Last Seen 2026-01-01 Times Seen 11 Size 1.9 kB (1920 bytes) MD5 d6493fcd8f5d396ad882132143bb5514 SHA1 fc3f2bede5d7de6ebaacd585bc4d73efff84689f Loading... | |||||
| 0b89e95258afe6a29729786aa6e454de | DocumentWrite | 253 B | 2025-10-03 | 2026-01-01 | |
Introduced by DocumentWrite First Seen 2025-10-03 Last Seen 2026-01-01 Times Seen 2 Size 253 B (253 bytes) MD5 0b89e95258afe6a29729786aa6e454de SHA1 3eb24c27e77599fe8387692db94679ef1e5897bd Loading... | |||||
| e74cce9b656e24592c5a03a017df0024 | DocumentWrite | 229 B | 2025-10-03 | 2026-01-01 | |
Introduced by DocumentWrite First Seen 2025-10-03 Last Seen 2026-01-01 Times Seen 2 Size 229 B (229 bytes) MD5 e74cce9b656e24592c5a03a017df0024 SHA1 e3b82b57abbcf9dc3eac882e885e974ac73473c7 Loading... | |||||
| 356ed21b15c9cacb0e6fb8d86a7af7ee | DocumentWrite | 1.9 kB | 2025-06-04 | 2026-01-01 | |
Introduced by DocumentWrite First Seen 2025-06-04 Last Seen 2026-01-01 Times Seen 11 Size 1.9 kB (1920 bytes) MD5 356ed21b15c9cacb0e6fb8d86a7af7ee SHA1 0178b979645147da50a0ec3e31be73889769b2f5 Loading... | |||||
| d732beae9225edd6d91bdb69e98cfc64 | DocumentWrite | 1.0 kB | 2026-01-01 | 2026-01-01 | |
Introduced by DocumentWrite First Seen 2026-01-01 Last Seen 2026-01-01 Times Seen 1 Size 1.0 kB (1016 bytes) MD5 d732beae9225edd6d91bdb69e98cfc64 SHA1 1861737f75093dd6b6acbce258300efb83a9e298 Loading... | |||||
| a4c1239b222bc8e3da369d0ad45c286c | DocumentWrite | 231 B | 2025-10-03 | 2026-01-01 | |
Introduced by DocumentWrite First Seen 2025-10-03 Last Seen 2026-01-01 Times Seen 2 Size 231 B (231 bytes) MD5 a4c1239b222bc8e3da369d0ad45c286c SHA1 3f81322d4ae3fa4dc25dc37fb4d081d49a18802b Loading... | |||||
| 7491476daee6664040b90121f7cbf914 | DocumentWrite | 253 B | 2025-10-03 | 2026-01-01 | |
Introduced by DocumentWrite First Seen 2025-10-03 Last Seen 2026-01-01 Times Seen 2 Size 253 B (253 bytes) MD5 7491476daee6664040b90121f7cbf914 SHA1 bda066814cd51fbc81319be6027a0aecd9804477 Loading... | |||||
| 05f9d4834d73430fc69bcb1c75a94fd3 | DocumentWrite | 2.6 kB | 2026-01-01 | 2026-01-01 | |
Introduced by DocumentWrite First Seen 2026-01-01 Last Seen 2026-01-01 Times Seen 1 Size 2.6 kB (2641 bytes) MD5 05f9d4834d73430fc69bcb1c75a94fd3 SHA1 7a0b75c727974a97a68ee2f088d9233dbe3ba8aa Loading... | |||||
| 98300cb7ade71752a18ed3c97f6326ee | DocumentWrite | 224 B | 2025-10-03 | 2026-01-01 | |
Introduced by DocumentWrite First Seen 2025-10-03 Last Seen 2026-01-01 Times Seen 2 Size 224 B (224 bytes) MD5 98300cb7ade71752a18ed3c97f6326ee SHA1 b7b18e97bd558cc3edc6b563f3dfd3c7a4f764a2 Loading... | |||||
| 588375116fc68743853b5b81cdd988fd | DocumentWrite | 175 B | 2025-10-03 | 2026-01-01 | |
Introduced by DocumentWrite First Seen 2025-10-03 Last Seen 2026-01-01 Times Seen 2 Size 175 B (175 bytes) MD5 588375116fc68743853b5b81cdd988fd SHA1 f4aa66792a3f257bbe15dc4b59bebb6240d4ee42 Loading... | |||||
| 61b63653d2859ab601f25b91347ff055 | DocumentWrite | 83 B | 2025-10-03 | 2026-01-01 | |
Introduced by DocumentWrite First Seen 2025-10-03 Last Seen 2026-01-01 Times Seen 2 Size 83 B (83 bytes) MD5 61b63653d2859ab601f25b91347ff055 SHA1 fdb5bb96483b477e215c81f494991bec675b3939 Loading... | |||||
| 95de23328a7c93d9bd7718486c4923e6 | DocumentWrite | 2.5 kB | 2026-01-01 | 2026-02-20 | |
Introduced by DocumentWrite First Seen 2026-01-01 Last Seen 2026-02-20 Times Seen 2 Size 2.5 kB (2455 bytes) MD5 95de23328a7c93d9bd7718486c4923e6 SHA1 735bb82aed9d859a53d5c452c4ed4741730152c7 Loading... | |||||
| cefb8a1aa6f9e6783a279400fe331317 | DocumentWrite | 74 B | 2025-10-03 | 2026-01-01 | |
Introduced by DocumentWrite First Seen 2025-10-03 Last Seen 2026-01-01 Times Seen 2 Size 74 B (74 bytes) MD5 cefb8a1aa6f9e6783a279400fe331317 SHA1 14c3d4a4075ef72b82996cbc213349b8edd08089 Loading... | |||||
| 014563e89ffb72861bd6e2fc13320eb3 | DocumentWrite | 252 B | 2025-10-03 | 2026-01-01 | |
Introduced by DocumentWrite First Seen 2025-10-03 Last Seen 2026-01-01 Times Seen 2 Size 252 B (252 bytes) MD5 014563e89ffb72861bd6e2fc13320eb3 SHA1 45e0f16ca3ddd95f972ee0291148936ce81cada3 Loading... | |||||
| 9249e99001f3c637193687f1e3a6bf02 | DocumentWrite | 181 B | 2025-10-03 | 2026-01-01 | |
Introduced by DocumentWrite First Seen 2025-10-03 Last Seen 2026-01-01 Times Seen 2 Size 181 B (181 bytes) MD5 9249e99001f3c637193687f1e3a6bf02 SHA1 81968788395c5c850be4636190cd2cd52824d7dd Loading... | |||||
| e8f2d18b8a0de0c1ff12502bc95cd08c | DocumentWrite | 255 B | 2025-10-03 | 2026-01-01 | |
Introduced by DocumentWrite First Seen 2025-10-03 Last Seen 2026-01-01 Times Seen 2 Size 255 B (255 bytes) MD5 e8f2d18b8a0de0c1ff12502bc95cd08c SHA1 c7e255393bb188e3fa4b1477b264ca59c93d44d4 Loading... | |||||
| b07f37b8c8db140df397076db2f929d1 | DocumentWrite | 1.9 kB | 2025-06-04 | 2026-01-01 | |
Introduced by DocumentWrite First Seen 2025-06-04 Last Seen 2026-01-01 Times Seen 11 Size 1.9 kB (1920 bytes) MD5 b07f37b8c8db140df397076db2f929d1 SHA1 fee778b1f109aed4c53dfc8958a1abbceabdbb1e Loading... | |||||
| c1b4ee6a59f5a627415a7ed4add5b7d6 | DocumentWrite | 79 B | 2025-10-03 | 2026-01-01 | |
Introduced by DocumentWrite First Seen 2025-10-03 Last Seen 2026-01-01 Times Seen 2 Size 79 B (79 bytes) MD5 c1b4ee6a59f5a627415a7ed4add5b7d6 SHA1 796708949a204b49140a5b9a39594ae7209459e1 Loading... | |||||
| 1d29b8fcda260e833c07bdb00f8ad950 | DocumentWrite | 83 B | 2025-10-03 | 2026-01-01 | |
Introduced by DocumentWrite First Seen 2025-10-03 Last Seen 2026-01-01 Times Seen 2 Size 83 B (83 bytes) MD5 1d29b8fcda260e833c07bdb00f8ad950 SHA1 bb298eb860ef8dcbb5927ea7f46aa33cfc04ebfe Loading... | |||||
| 7b861e7dda2a7240f80640861dd4d531 | DocumentWrite | 223 B | 2025-10-03 | 2026-01-01 | |
Introduced by DocumentWrite First Seen 2025-10-03 Last Seen 2026-01-01 Times Seen 2 Size 223 B (223 bytes) MD5 7b861e7dda2a7240f80640861dd4d531 SHA1 2ccfc5ae4e1305c60534418735cc77bd9709ac47 Loading... | |||||
| d876b4993d6fdf737a99f8778e929f0c | DocumentWrite | 254 B | 2025-10-03 | 2026-01-01 | |
Introduced by DocumentWrite First Seen 2025-10-03 Last Seen 2026-01-01 Times Seen 2 Size 254 B (254 bytes) MD5 d876b4993d6fdf737a99f8778e929f0c SHA1 796d7133a51a10a250c2281c3e9bbd7bd2b0be86 Loading... | |||||
| 14635e0a688c5d3c14bd6f381f1eecf1 | DocumentWrite | 1.9 kB | 2025-06-04 | 2026-01-01 | |
Introduced by DocumentWrite First Seen 2025-06-04 Last Seen 2026-01-01 Times Seen 11 Size 1.9 kB (1920 bytes) MD5 14635e0a688c5d3c14bd6f381f1eecf1 SHA1 708cf9d1450d70c699ef541b75a468f7e2a29887 Loading... | |||||
| 6b1dbca0906a9a849c993254e091b657 | DocumentWrite | 238 B | 2025-05-23 | 2026-01-01 | |
Introduced by DocumentWrite First Seen 2025-05-23 Last Seen 2026-01-01 Times Seen 7 Size 238 B (238 bytes) MD5 6b1dbca0906a9a849c993254e091b657 SHA1 aa2c451fed27a7d737456e70fb294c8dbe2b52d6 Loading... | |||||
| ace98b545f94b4939c65cef6d42431d1 | DocumentWrite | 1.3 kB | 2026-01-01 | 2026-01-01 | |
Introduced by DocumentWrite First Seen 2026-01-01 Last Seen 2026-01-01 Times Seen 1 Size 1.3 kB (1321 bytes) MD5 ace98b545f94b4939c65cef6d42431d1 SHA1 1dbba9f52676fcea4fe7860cff01d5672c4d794c Loading... | |||||
| 8c36de82af382f27719ca221f611415a | DocumentWrite | 318 B | 2025-10-03 | 2026-01-01 | |
Introduced by DocumentWrite First Seen 2025-10-03 Last Seen 2026-01-01 Times Seen 2 Size 318 B (318 bytes) MD5 8c36de82af382f27719ca221f611415a SHA1 26a217a5237ce4af460064f6b7969aa9e953c5b5 Loading... | |||||
| fc02bbbad465742283974bc01ec9eae2 | DocumentWrite | 1.9 kB | 2025-06-04 | 2026-01-01 | |
Introduced by DocumentWrite First Seen 2025-06-04 Last Seen 2026-01-01 Times Seen 11 Size 1.9 kB (1920 bytes) MD5 fc02bbbad465742283974bc01ec9eae2 SHA1 232483141d7e05764c0379a8d99b7a25334e7b28 Loading... | |||||
| 3cb010275698a04401f34f75e398f272 | DocumentWrite | 175 B | 2025-10-03 | 2026-01-01 | |
Introduced by DocumentWrite First Seen 2025-10-03 Last Seen 2026-01-01 Times Seen 2 Size 175 B (175 bytes) MD5 3cb010275698a04401f34f75e398f272 SHA1 94f6c4fc97df30929ecb412fc9ecee0449f3095a Loading... | |||||
| 0d9712d21a08c88bf7d2d816ed76703f | DocumentWrite | 173 B | 2025-10-03 | 2026-01-01 | |
Introduced by DocumentWrite First Seen 2025-10-03 Last Seen 2026-01-01 Times Seen 2 Size 173 B (173 bytes) MD5 0d9712d21a08c88bf7d2d816ed76703f SHA1 7bc2fe355772e0abd84138cac74b23f1dd887c6f Loading... | |||||
| bcfb7a4b4ed95fb055e6383277e2624a | DocumentWrite | 226 B | 2025-10-03 | 2026-01-01 | |
Introduced by DocumentWrite First Seen 2025-10-03 Last Seen 2026-01-01 Times Seen 2 Size 226 B (226 bytes) MD5 bcfb7a4b4ed95fb055e6383277e2624a SHA1 a9286d092ec9a403aa26d5b6e57163fae23941cd Loading... | |||||
| 22369eeb1ce6fb33e6962ae5f460a75b | DocumentWrite | 173 B | 2025-10-03 | 2026-01-01 | |
Introduced by DocumentWrite First Seen 2025-10-03 Last Seen 2026-01-01 Times Seen 2 Size 173 B (173 bytes) MD5 22369eeb1ce6fb33e6962ae5f460a75b SHA1 d54daea32496c07d22315be8c570c877d13f62bd Loading... | |||||
| 4c17c3ce9eb82b11071fe53d7ad9f0d8 | DocumentWrite | 231 B | 2025-10-03 | 2026-01-01 | |
Introduced by DocumentWrite First Seen 2025-10-03 Last Seen 2026-01-01 Times Seen 2 Size 231 B (231 bytes) MD5 4c17c3ce9eb82b11071fe53d7ad9f0d8 SHA1 c3272c79e6a0c1dacf5f38715e9c5ea6db7e344d Loading... | |||||
| c3e570dfd34d76d74292305291584217 | DocumentWrite | 226 B | 2025-10-03 | 2026-01-01 | |
Introduced by DocumentWrite First Seen 2025-10-03 Last Seen 2026-01-01 Times Seen 2 Size 226 B (226 bytes) MD5 c3e570dfd34d76d74292305291584217 SHA1 051f9fed1e19602baacab0c0586c50fb1f8a6660 Loading... | |||||
| 10611965b62ba301f4713f454a4ebb62 | DocumentWrite | 673 B | 2026-01-01 | 2026-01-01 | |
Introduced by DocumentWrite First Seen 2026-01-01 Last Seen 2026-01-01 Times Seen 1 Size 673 B (673 bytes) MD5 10611965b62ba301f4713f454a4ebb62 SHA1 919d85ddddecebe4165a7a7d8072b03a7bbe16d9 Loading... | |||||
| bec07f19a094b9d161bc42bef175ce60 | DocumentWrite | 225 B | 2025-10-03 | 2026-01-01 | |
Introduced by DocumentWrite First Seen 2025-10-03 Last Seen 2026-01-01 Times Seen 2 Size 225 B (225 bytes) MD5 bec07f19a094b9d161bc42bef175ce60 SHA1 f2ae2bda5b7327b685cb97aa323c53a181acb333 Loading... | |||||
| 3fd69ccabd5e402d5f557c397875d66e | DocumentWrite | 176 B | 2025-10-03 | 2026-01-01 | |
Introduced by DocumentWrite First Seen 2025-10-03 Last Seen 2026-01-01 Times Seen 2 Size 176 B (176 bytes) MD5 3fd69ccabd5e402d5f557c397875d66e SHA1 348ec6fc031fd133232fae8bf95a3f68bdb8a769 Loading... | |||||
| 925c9589fafa48a8642579fc2c543a96 | DocumentWrite | 226 B | 2025-10-03 | 2026-01-01 | |
Introduced by DocumentWrite First Seen 2025-10-03 Last Seen 2026-01-01 Times Seen 2 Size 226 B (226 bytes) MD5 925c9589fafa48a8642579fc2c543a96 SHA1 320dfec70641826b5d467342703686d07a02d2f1 Loading... | |||||
| 1ab67d0e3f07852810c8704f1dbe3cb8 | DocumentWrite | 184 B | 2025-10-03 | 2026-01-01 | |
Introduced by DocumentWrite First Seen 2025-10-03 Last Seen 2026-01-01 Times Seen 2 Size 184 B (184 bytes) MD5 1ab67d0e3f07852810c8704f1dbe3cb8 SHA1 92bc854010f9d0a7f2df34fba727da3ca14952c9 Loading... | |||||
| d65308b89f70e9bcb1458655d19a8b3b | DocumentWrite | 251 B | 2025-10-03 | 2026-01-01 | |
Introduced by DocumentWrite First Seen 2025-10-03 Last Seen 2026-01-01 Times Seen 2 Size 251 B (251 bytes) MD5 d65308b89f70e9bcb1458655d19a8b3b SHA1 6b77a2dee71e063169293e496f199b3532b4f3a9 Loading... | |||||
| 43234e3c6b7f179040803c3367e433c6 | DocumentWrite | 80 B | 2025-10-03 | 2026-01-01 | |
Introduced by DocumentWrite First Seen 2025-10-03 Last Seen 2026-01-01 Times Seen 2 Size 80 B (80 bytes) MD5 43234e3c6b7f179040803c3367e433c6 SHA1 f2428bd2020fdcd02d1decc23b8dfd6e048be029 Loading... | |||||
| 545a6ea9000624e546386b51e3d2203a | DocumentWrite | 1.9 kB | 2025-06-04 | 2026-01-01 | |
Introduced by DocumentWrite First Seen 2025-06-04 Last Seen 2026-01-01 Times Seen 11 Size 1.9 kB (1920 bytes) MD5 545a6ea9000624e546386b51e3d2203a SHA1 c0a2149d73815400c6d497b71fc3ac31a35e46b7 Loading... | |||||
| 6401b866f204111c45dc454985995827 | DocumentWrite | 227 B | 2025-10-03 | 2026-01-01 | |
Introduced by DocumentWrite First Seen 2025-10-03 Last Seen 2026-01-01 Times Seen 2 Size 227 B (227 bytes) MD5 6401b866f204111c45dc454985995827 SHA1 7fae885e925eb7b8154b43842cfb7848a310bd2d Loading... | |||||
| 3de54fc08d6eb2414518787d040c55a4 | DocumentWrite | 1.9 kB | 2025-06-04 | 2026-01-01 | |
Introduced by DocumentWrite First Seen 2025-06-04 Last Seen 2026-01-01 Times Seen 11 Size 1.9 kB (1918 bytes) MD5 3de54fc08d6eb2414518787d040c55a4 SHA1 badb74ff47bab9ac9eeb159e4e24aa939565a3e0 Loading... | |||||
| 6d690505218e0f33f129acd44d55145e | DocumentWrite | 1.0 kB | 2026-01-01 | 2026-01-01 | |
Introduced by DocumentWrite First Seen 2026-01-01 Last Seen 2026-01-01 Times Seen 1 Size 1.0 kB (1005 bytes) MD5 6d690505218e0f33f129acd44d55145e SHA1 d3ac961efac3d523204b14e52550d11fd5661e4b Loading... | |||||
| 4e7565517f5670b541c0fc0b65fab03a | DocumentWrite | 185 B | 2025-10-03 | 2026-01-01 | |
Introduced by DocumentWrite First Seen 2025-10-03 Last Seen 2026-01-01 Times Seen 2 Size 185 B (185 bytes) MD5 4e7565517f5670b541c0fc0b65fab03a SHA1 b725ce2de91156be0a867164f4c515d7b9f5f354 Loading... | |||||
| 4d4bd8a08c24b1584dbb8beefdeafc82 | DocumentWrite | 253 B | 2025-10-03 | 2026-01-01 | |
Introduced by DocumentWrite First Seen 2025-10-03 Last Seen 2026-01-01 Times Seen 2 Size 253 B (253 bytes) MD5 4d4bd8a08c24b1584dbb8beefdeafc82 SHA1 3caed31b0ba15e84f33b13bc8c4c72812530c9b5 Loading... | |||||
| 49f6fba562196943a0029c5dc296c301 | DocumentWrite | 131 B | 2025-10-03 | 2026-01-01 | |
Introduced by DocumentWrite First Seen 2025-10-03 Last Seen 2026-01-01 Times Seen 2 Size 131 B (131 bytes) MD5 49f6fba562196943a0029c5dc296c301 SHA1 597e4a65ea9aa383538236aaaac28cf8bf7bc575 Loading... | |||||
| cef47f2ddcfb69ea143b12a1db1b7b57 | DocumentWrite | 77 B | 2025-10-03 | 2026-01-01 | |
Introduced by DocumentWrite First Seen 2025-10-03 Last Seen 2026-01-01 Times Seen 2 Size 77 B (77 bytes) MD5 cef47f2ddcfb69ea143b12a1db1b7b57 SHA1 d707f6161197b12db5f5234b973be71d9f822d6e Loading... | |||||
| 11c241f7a723dc7407a35426c6374058 | DocumentWrite | 83 B | 2025-10-03 | 2026-01-01 | |
Introduced by DocumentWrite First Seen 2025-10-03 Last Seen 2026-01-01 Times Seen 2 Size 83 B (83 bytes) MD5 11c241f7a723dc7407a35426c6374058 SHA1 129fe9c793d24ebdbe4b49f9fbb363e901fa1e67 Loading... | |||||
| f59294982a48d4a62c46a14e5684b54b | DocumentWrite | 229 B | 2025-10-03 | 2026-01-01 | |
Introduced by DocumentWrite First Seen 2025-10-03 Last Seen 2026-01-01 Times Seen 2 Size 229 B (229 bytes) MD5 f59294982a48d4a62c46a14e5684b54b SHA1 20ce7d2c643e29bb72b1a5b42e636a9a7dc02ba2 Loading... | |||||
| 7a8ed96f18b3d1ca9059967e4000a62f | DocumentWrite | 1.9 kB | 2025-06-04 | 2026-01-01 | |
Introduced by DocumentWrite First Seen 2025-06-04 Last Seen 2026-01-01 Times Seen 10 Size 1.9 kB (1920 bytes) MD5 7a8ed96f18b3d1ca9059967e4000a62f SHA1 4462e3bbd9b2cbabbd8604170e110fc0c577e4bd Loading... | |||||
| 4bf90811df7e3237c19cf63d24c23fc7 | DocumentWrite | 1.9 kB | 2025-06-04 | 2026-01-01 | |
Introduced by DocumentWrite First Seen 2025-06-04 Last Seen 2026-01-01 Times Seen 11 Size 1.9 kB (1920 bytes) MD5 4bf90811df7e3237c19cf63d24c23fc7 SHA1 069448a2d9cd275603b9564d0771cefea5142351 Loading... | |||||
| a904268c5dbe66c9180bd91f0a0ceb3a | DocumentWrite | 83 B | 2025-10-03 | 2026-01-01 | |
Introduced by DocumentWrite First Seen 2025-10-03 Last Seen 2026-01-01 Times Seen 2 Size 83 B (83 bytes) MD5 a904268c5dbe66c9180bd91f0a0ceb3a SHA1 952d280fe20631e0265aa88224becc22fe2e1959 Loading... | |||||
| 203ba783872c2b4717f1c129e0c40ee4 | DocumentWrite | 129 B | 2025-10-03 | 2026-01-01 | |
Introduced by DocumentWrite First Seen 2025-10-03 Last Seen 2026-01-01 Times Seen 2 Size 129 B (129 bytes) MD5 203ba783872c2b4717f1c129e0c40ee4 SHA1 35742803c9ee93d39d047e41202fdb5be24c4321 Loading... | |||||
| 603d38a1b5301d9c8d7953c6055a999f | DocumentWrite | 256 B | 2025-10-03 | 2026-01-01 | |
Introduced by DocumentWrite First Seen 2025-10-03 Last Seen 2026-01-01 Times Seen 2 Size 256 B (256 bytes) MD5 603d38a1b5301d9c8d7953c6055a999f SHA1 628eafa0e4bbf75ecb07a5a429a4c1a504014788 Loading... | |||||
| e2516cbe5029137afa216737caafae94 | DocumentWrite | 231 B | 2025-10-03 | 2026-01-01 | |
Introduced by DocumentWrite First Seen 2025-10-03 Last Seen 2026-01-01 Times Seen 2 Size 231 B (231 bytes) MD5 e2516cbe5029137afa216737caafae94 SHA1 a2b44128c5ddad960fe79acfdd0700a24b42a7b1 Loading... | |||||
| 45b40d87bca10eec923ab9058fd2e410 | DocumentWrite | 255 B | 2025-10-03 | 2026-01-01 | |
Introduced by DocumentWrite First Seen 2025-10-03 Last Seen 2026-01-01 Times Seen 2 Size 255 B (255 bytes) MD5 45b40d87bca10eec923ab9058fd2e410 SHA1 28453f91068049b0ee2381461e630fc67c9b49ce Loading... | |||||
| 87b6749af50bcdd08b8ac85729b30473 | DocumentWrite | 256 B | 2025-10-03 | 2026-01-01 | |
Introduced by DocumentWrite First Seen 2025-10-03 Last Seen 2026-01-01 Times Seen 2 Size 256 B (256 bytes) MD5 87b6749af50bcdd08b8ac85729b30473 SHA1 9fcd729becbf761dde6595ceeeefc2a823adadda Loading... | |||||
| b312e7090498b76a65d2853a024a4824 | DocumentWrite | 206 B | 2025-10-03 | 2026-01-01 | |
Introduced by DocumentWrite First Seen 2025-10-03 Last Seen 2026-01-01 Times Seen 2 Size 206 B (206 bytes) MD5 b312e7090498b76a65d2853a024a4824 SHA1 baa69b95317a87458aa30835f2711680516e6a5e Loading... | |||||
| 8f090c54f21f1184952b361c14411981 | DocumentWrite | 79 B | 2025-10-03 | 2026-01-01 | |
Introduced by DocumentWrite First Seen 2025-10-03 Last Seen 2026-01-01 Times Seen 2 Size 79 B (79 bytes) MD5 8f090c54f21f1184952b361c14411981 SHA1 f6f079f7d18743ad8302753db2498efd502dbd1d Loading... | |||||
| 52ed0dca50960fb07d4d21fb37ad0714 | DocumentWrite | 83 B | 2025-10-03 | 2026-01-01 | |
Introduced by DocumentWrite First Seen 2025-10-03 Last Seen 2026-01-01 Times Seen 2 Size 83 B (83 bytes) MD5 52ed0dca50960fb07d4d21fb37ad0714 SHA1 6f35e2b41e6c0ad18a6bc76a601160b86f03b7ea Loading... | |||||
| 41bffaf08668b2b5921b4f3b981165bf | DocumentWrite | 1.2 kB | 2026-01-01 | 2026-01-13 | |
Introduced by DocumentWrite First Seen 2026-01-01 Last Seen 2026-01-13 Times Seen 2 Size 1.2 kB (1150 bytes) MD5 41bffaf08668b2b5921b4f3b981165bf SHA1 cfa1bd78c1bfcb04688aa000b7112ab7eb7080c7 Loading... | |||||
| 17c123ffb6864290d9c38dd0554b4c46 | DocumentWrite | 79 B | 2025-10-03 | 2026-01-01 | |
Introduced by DocumentWrite First Seen 2025-10-03 Last Seen 2026-01-01 Times Seen 2 Size 79 B (79 bytes) MD5 17c123ffb6864290d9c38dd0554b4c46 SHA1 34acec3d3664833d20264782e7d8f61405ce4531 Loading... | |||||
| f4b8323c379415536a0a23af8a698f49 | DocumentWrite | 79 B | 2025-10-03 | 2026-01-01 | |
Introduced by DocumentWrite First Seen 2025-10-03 Last Seen 2026-01-01 Times Seen 2 Size 79 B (79 bytes) MD5 f4b8323c379415536a0a23af8a698f49 SHA1 74772b014bb9617955e56d5b65fd3096a7ba00ab Loading... | |||||
| a7c73db54b76427eaee2accfd9306467 | DocumentWrite | 227 B | 2025-10-03 | 2026-01-01 | |
Introduced by DocumentWrite First Seen 2025-10-03 Last Seen 2026-01-01 Times Seen 2 Size 227 B (227 bytes) MD5 a7c73db54b76427eaee2accfd9306467 SHA1 e10dda2290121dcb5f9071898879806c7d9fdd57 Loading... | |||||
| c4a8393410d839d17c68d674aeedd26b | DocumentWrite | 1.9 kB | 2025-06-04 | 2026-01-01 | |
Introduced by DocumentWrite First Seen 2025-06-04 Last Seen 2026-01-01 Times Seen 11 Size 1.9 kB (1920 bytes) MD5 c4a8393410d839d17c68d674aeedd26b SHA1 b0c53c17b0183e08a3ddf5db7535b9e6d99c0e31 Loading... | |||||
| d9c9f12a6ce48fbbbe031a7d1810ad3f | DocumentWrite | 35 B | 2025-10-03 | 2026-01-01 | |
Introduced by DocumentWrite First Seen 2025-10-03 Last Seen 2026-01-01 Times Seen 2 Size 35 B (35 bytes) MD5 d9c9f12a6ce48fbbbe031a7d1810ad3f SHA1 79238928a36fd8b2509964bb2907a52326f58e97 Loading... | |||||
| c5177fc20d4796f27cae2b9cc226f2ea | DocumentWrite | 184 B | 2025-10-03 | 2026-01-01 | |
Introduced by DocumentWrite First Seen 2025-10-03 Last Seen 2026-01-01 Times Seen 2 Size 184 B (184 bytes) MD5 c5177fc20d4796f27cae2b9cc226f2ea SHA1 27e56ceeb41ceb078e2ffece8ebe97edcc6637ac Loading... | |||||
| 8edad6a8b0a6db4ec3caccbaefb673ef | DocumentWrite | 79 B | 2025-10-03 | 2026-01-01 | |
Introduced by DocumentWrite First Seen 2025-10-03 Last Seen 2026-01-01 Times Seen 2 Size 79 B (79 bytes) MD5 8edad6a8b0a6db4ec3caccbaefb673ef SHA1 7578e10b6af3f626697b76806b3712744c2251ed Loading... | |||||
| 7b4c7f294b9473e5f250565f792e597a | DocumentWrite | 752 B | 2025-10-03 | 2026-01-01 | |
Introduced by DocumentWrite First Seen 2025-10-03 Last Seen 2026-01-01 Times Seen 2 Size 752 B (752 bytes) MD5 7b4c7f294b9473e5f250565f792e597a SHA1 72b9f26ecca01fa70b6cee09277f882d6887d30d Loading... | |||||
| 4e4b6aa12ba85d1ba309cbf7edd61b03 | DocumentWrite | 176 B | 2025-10-03 | 2026-01-01 | |
Introduced by DocumentWrite First Seen 2025-10-03 Last Seen 2026-01-01 Times Seen 2 Size 176 B (176 bytes) MD5 4e4b6aa12ba85d1ba309cbf7edd61b03 SHA1 37de63260522e9a6c2bb38207fc7842626e27cf2 Loading... | |||||
| 05a2e034f9509919f2eb0c3b046ad571 | DocumentWrite | 83 B | 2025-10-03 | 2026-01-01 | |
Introduced by DocumentWrite First Seen 2025-10-03 Last Seen 2026-01-01 Times Seen 2 Size 83 B (83 bytes) MD5 05a2e034f9509919f2eb0c3b046ad571 SHA1 20f95347d0d828d57c6e5ee5f80da913615626d9 Loading... | |||||
| 1bccbc699c83d12ec04fce64bbe35560 | DocumentWrite | 1.9 kB | 2025-06-04 | 2026-01-01 | |
Introduced by DocumentWrite First Seen 2025-06-04 Last Seen 2026-01-01 Times Seen 11 Size 1.9 kB (1920 bytes) MD5 1bccbc699c83d12ec04fce64bbe35560 SHA1 c7a2bb6c03b015352dcbdaa652dc44ccd91b19c4 Loading... | |||||
| 64c0b854cc361833687b742e8763e44a | DocumentWrite | 254 B | 2025-10-03 | 2026-01-01 | |
Introduced by DocumentWrite First Seen 2025-10-03 Last Seen 2026-01-01 Times Seen 2 Size 254 B (254 bytes) MD5 64c0b854cc361833687b742e8763e44a SHA1 9f31680cd11a7a0c72a37d65f3ea3ce235e05401 Loading... | |||||
| 4bffa7fcc0e05563bd560774868af3cd | DocumentWrite | 793 B | 2024-08-02 | 2026-03-14 | |
Introduced by DocumentWrite First Seen 2024-08-02 Last Seen 2026-03-14 Times Seen 25 Size 793 B (793 bytes) MD5 4bffa7fcc0e05563bd560774868af3cd SHA1 4d42bf91dc45b3e8a90c31b9b71a37f9a6661235 Loading... | |||||
| 61b4a980a0d37bb00f6749b6897e8b6b | DocumentWrite | 176 B | 2025-10-03 | 2026-01-01 | |
Introduced by DocumentWrite First Seen 2025-10-03 Last Seen 2026-01-01 Times Seen 2 Size 176 B (176 bytes) MD5 61b4a980a0d37bb00f6749b6897e8b6b SHA1 a1e4c7f91d0096451020a64ec2292a38a9f8d023 Loading... | |||||
| 24eca48fab1f69cdc5a3f1b44f254514 | DocumentWrite | 238 B | 2024-01-01 | 2026-01-01 | |
Introduced by DocumentWrite First Seen 2024-01-01 Last Seen 2026-01-01 Times Seen 6 Size 238 B (238 bytes) MD5 24eca48fab1f69cdc5a3f1b44f254514 SHA1 7a5b791b95eb6ba3220021ed787c81467aa76a3c Loading... | |||||
| 6c86c910aba2c9f149d2913bad8d6cdb | DocumentWrite | 173 B | 2025-10-03 | 2026-01-01 | |
Introduced by DocumentWrite First Seen 2025-10-03 Last Seen 2026-01-01 Times Seen 2 Size 173 B (173 bytes) MD5 6c86c910aba2c9f149d2913bad8d6cdb SHA1 47555a7a5ca55cca26dac15578f42c6f85d232e7 Loading... | |||||
| 979dff223c69b075f6973ae4ba31833a | DocumentWrite | 251 B | 2025-10-03 | 2026-01-01 | |
Introduced by DocumentWrite First Seen 2025-10-03 Last Seen 2026-01-01 Times Seen 2 Size 251 B (251 bytes) MD5 979dff223c69b075f6973ae4ba31833a SHA1 e324f37a68d8223d1a338e3350a0964cc7aa792a Loading... | |||||
| f5309373e646158d4e307afe83df7dd3 | DocumentWrite | 227 B | 2025-10-03 | 2026-01-01 | |
Introduced by DocumentWrite First Seen 2025-10-03 Last Seen 2026-01-01 Times Seen 2 Size 227 B (227 bytes) MD5 f5309373e646158d4e307afe83df7dd3 SHA1 ca28aada98f58baa56d395be0daf45b08ecaa223 Loading... | |||||
| 556022181a13894c6697ece7234b8e2e | DocumentWrite | 226 B | 2025-10-03 | 2026-01-01 | |
Introduced by DocumentWrite First Seen 2025-10-03 Last Seen 2026-01-01 Times Seen 2 Size 226 B (226 bytes) MD5 556022181a13894c6697ece7234b8e2e SHA1 83c24b43de07f90542473b010de6d1c63451ee5b Loading... | |||||
| eab506913a309d031c9dcd0f3206063b | DocumentWrite | 294 B | 2025-10-03 | 2026-01-01 | |
Introduced by DocumentWrite First Seen 2025-10-03 Last Seen 2026-01-01 Times Seen 2 Size 294 B (294 bytes) MD5 eab506913a309d031c9dcd0f3206063b SHA1 d38ec3387f17b08dfdb04b2fbf81b2bdbaa3ada8 Loading... | |||||
| 15d3f074e28c1e235da77e3de5d365eb | DocumentWrite | 226 B | 2025-10-03 | 2026-01-01 | |
Introduced by DocumentWrite First Seen 2025-10-03 Last Seen 2026-01-01 Times Seen 2 Size 226 B (226 bytes) MD5 15d3f074e28c1e235da77e3de5d365eb SHA1 3172fb653ea379ea9b627949f7f13623f3897e07 Loading... | |||||
| b151f86c5b2cc9eafebab0405824a503 | DocumentWrite | 76 B | 2025-10-03 | 2026-01-01 | |
Introduced by DocumentWrite First Seen 2025-10-03 Last Seen 2026-01-01 Times Seen 2 Size 76 B (76 bytes) MD5 b151f86c5b2cc9eafebab0405824a503 SHA1 2b982286e8b1a91c2e246a6134ae06171987b619 Loading... | |||||
| c376dc7cffbd53add82f12174e7cf94c | DocumentWrite | 78 B | 2025-10-03 | 2026-01-01 | |
Introduced by DocumentWrite First Seen 2025-10-03 Last Seen 2026-01-01 Times Seen 2 Size 78 B (78 bytes) MD5 c376dc7cffbd53add82f12174e7cf94c SHA1 a5ec160d0a6470413dc7cc02bfb451ca4115a5c3 Loading... | |||||
| b59f8793a54c345f1855bcff1dc22ecd | DocumentWrite | 900 B | 2026-01-01 | 2026-01-01 | |
Introduced by DocumentWrite First Seen 2026-01-01 Last Seen 2026-01-01 Times Seen 1 Size 900 B (900 bytes) MD5 b59f8793a54c345f1855bcff1dc22ecd SHA1 8be614ba46162f849f3c7fa11bb1169cdf41df9f Loading... | |||||
| c7009a9b4700a224343e8e0df5ec1814 | DocumentWrite | 440 B | 2026-01-01 | 2026-01-01 | |
Introduced by DocumentWrite First Seen 2026-01-01 Last Seen 2026-01-01 Times Seen 1 Size 440 B (440 bytes) MD5 c7009a9b4700a224343e8e0df5ec1814 SHA1 058a62df9a6488cc19ae1643ed9f2027fb7ec071 Loading... | |||||
| c58a19ab766f91a064255ef2ec8442ef | DocumentWrite | 175 B | 2025-10-03 | 2026-01-01 | |
Introduced by DocumentWrite First Seen 2025-10-03 Last Seen 2026-01-01 Times Seen 2 Size 175 B (175 bytes) MD5 c58a19ab766f91a064255ef2ec8442ef SHA1 fe7e48f5ac049606b5ce222fa8130898f108d8f3 Loading... | |||||
| 79c91a9ab70e4e72ed7d5d80376db5d6 | DocumentWrite | 1.9 kB | 2025-06-04 | 2026-01-01 | |
Introduced by DocumentWrite First Seen 2025-06-04 Last Seen 2026-01-01 Times Seen 11 Size 1.9 kB (1920 bytes) MD5 79c91a9ab70e4e72ed7d5d80376db5d6 SHA1 6aecc59828f5ab993ca0ea5da9888425e5bbea9a Loading... | |||||
| e081e09df696f8ce135084974c95d249 | DocumentWrite | 1.9 kB | 2025-06-04 | 2026-01-01 | |
Introduced by DocumentWrite First Seen 2025-06-04 Last Seen 2026-01-01 Times Seen 11 Size 1.9 kB (1917 bytes) MD5 e081e09df696f8ce135084974c95d249 SHA1 59418465f19086bb57e5082941c9f05f7f303d5f Loading... | |||||
| 260027b15372080721ccd16e69ebce2e | DocumentWrite | 297 B | 2024-07-05 | 2026-03-14 | |
Introduced by DocumentWrite First Seen 2024-07-05 Last Seen 2026-03-14 Times Seen 53 Size 297 B (297 bytes) MD5 260027b15372080721ccd16e69ebce2e SHA1 701380d26f70c463a5dd659a9260943f4c48486f Loading... | |||||
| 23934655ddecc4f34c3df26f4fae6d58 | DocumentWrite | 893 B | 2026-01-01 | 2026-01-01 | |
Introduced by DocumentWrite First Seen 2026-01-01 Last Seen 2026-01-01 Times Seen 1 Size 893 B (893 bytes) MD5 23934655ddecc4f34c3df26f4fae6d58 SHA1 d722110a0c962d6d1f038c876968fab61397ef83 Loading... | |||||
| 447e943067de8125d5f27e99b5c301cf | DocumentWrite | 175 B | 2025-10-03 | 2026-01-01 | |
Introduced by DocumentWrite First Seen 2025-10-03 Last Seen 2026-01-01 Times Seen 2 Size 175 B (175 bytes) MD5 447e943067de8125d5f27e99b5c301cf SHA1 22cc055dedc1fe9e0426cd3e0221e77beb0eb0a5 Loading... | |||||
| b201afa7c873184c7456f538a91e5775 | DocumentWrite | 1.9 kB | 2025-06-04 | 2026-01-01 | |
Introduced by DocumentWrite First Seen 2025-06-04 Last Seen 2026-01-01 Times Seen 11 Size 1.9 kB (1920 bytes) MD5 b201afa7c873184c7456f538a91e5775 SHA1 5d75d96fd4dc46320c083a5f766249b7947d135e Loading... | |||||
| a1abf11393bb72aad342705bbf4909b2 | DocumentWrite | 249 B | 2025-10-03 | 2026-01-01 | |
Introduced by DocumentWrite First Seen 2025-10-03 Last Seen 2026-01-01 Times Seen 2 Size 249 B (249 bytes) MD5 a1abf11393bb72aad342705bbf4909b2 SHA1 7c30650fa32b68186a65f485a398ceb17c63864b Loading... | |||||
| 96cace1c316670dd56b7e21dc2ae0577 | DocumentWrite | 172 B | 2025-10-03 | 2026-01-01 | |
Introduced by DocumentWrite First Seen 2025-10-03 Last Seen 2026-01-01 Times Seen 2 Size 172 B (172 bytes) MD5 96cace1c316670dd56b7e21dc2ae0577 SHA1 e89f9fd15424d09081f3b79974fbd91b1e40b29e Loading... | |||||
| 4a3a1d8c19783c2cb6140d53f6b8bb3e | DocumentWrite | 251 B | 2025-10-03 | 2026-01-01 | |
Introduced by DocumentWrite First Seen 2025-10-03 Last Seen 2026-01-01 Times Seen 2 Size 251 B (251 bytes) MD5 4a3a1d8c19783c2cb6140d53f6b8bb3e SHA1 937e948a1668cc73b65f31789a976436241ac24e Loading... | |||||
| 9b607fd0520e0279d39b9f939dfdda08 | DocumentWrite | 76 B | 2025-10-03 | 2026-01-01 | |
Introduced by DocumentWrite First Seen 2025-10-03 Last Seen 2026-01-01 Times Seen 2 Size 76 B (76 bytes) MD5 9b607fd0520e0279d39b9f939dfdda08 SHA1 f8206e7d8849dd4978805f3a878b171c23c104ef Loading... | |||||
| 49aae8a2c96d63dd9f99aaf82275c109 | DocumentWrite | 1.9 kB | 2025-06-04 | 2026-01-01 | |
Introduced by DocumentWrite First Seen 2025-06-04 Last Seen 2026-01-01 Times Seen 11 Size 1.9 kB (1920 bytes) MD5 49aae8a2c96d63dd9f99aaf82275c109 SHA1 d3609d4a94d5a898a352a1151674c0632e66c13b Loading... | |||||
| 2e7fd5c022ee8f47ae77cebdf72f729a | DocumentWrite | 1.9 kB | 2025-06-04 | 2026-01-01 | |
Introduced by DocumentWrite First Seen 2025-06-04 Last Seen 2026-01-01 Times Seen 11 Size 1.9 kB (1920 bytes) MD5 2e7fd5c022ee8f47ae77cebdf72f729a SHA1 550377badd3d178034e745f881b14978bcbc80f5 Loading... | |||||
| ca52325c1f4e1bc540946082a5a14bd4 | DocumentWrite | 1.9 kB | 2025-06-04 | 2026-01-01 | |
Introduced by DocumentWrite First Seen 2025-06-04 Last Seen 2026-01-01 Times Seen 11 Size 1.9 kB (1920 bytes) MD5 ca52325c1f4e1bc540946082a5a14bd4 SHA1 73e909f5ad485153fee8b55f47b6ae33838d918e Loading... | |||||
| 386fec4a5c79ec91c59e5843267908f7 | DocumentWrite | 904 B | 2026-01-01 | 2026-01-01 | |
Introduced by DocumentWrite First Seen 2026-01-01 Last Seen 2026-01-01 Times Seen 1 Size 904 B (904 bytes) MD5 386fec4a5c79ec91c59e5843267908f7 SHA1 61747d91f00aca572f2705f4ec8cb46725657a6d Loading... | |||||
| 16d0f0267b1b0f9bfb20652cd79bb97d | DocumentWrite | 228 B | 2025-10-03 | 2026-01-01 | |
Introduced by DocumentWrite First Seen 2025-10-03 Last Seen 2026-01-01 Times Seen 2 Size 228 B (228 bytes) MD5 16d0f0267b1b0f9bfb20652cd79bb97d SHA1 85fc29e2eabeba8e4ac44cc40ef7b12539cfcd03 Loading... | |||||
| a3f91ca3692f390d03c0bc147f5b73d3 | DocumentWrite | 223 B | 2025-10-03 | 2026-01-01 | |
Introduced by DocumentWrite First Seen 2025-10-03 Last Seen 2026-01-01 Times Seen 2 Size 223 B (223 bytes) MD5 a3f91ca3692f390d03c0bc147f5b73d3 SHA1 0576c3fee6f789547b82b57b1f4239ae87823b2c Loading... | |||||
| 82725eb6508dc731bd70d4f67e94aaa3 | DocumentWrite | 81 B | 2025-10-03 | 2026-01-01 | |
Introduced by DocumentWrite First Seen 2025-10-03 Last Seen 2026-01-01 Times Seen 2 Size 81 B (81 bytes) MD5 82725eb6508dc731bd70d4f67e94aaa3 SHA1 84d7bfe477ec7a5b365fb79b75b89d7ce71ca5d6 Loading... | |||||
| aaaa2c2b0ff9ce58631a8fae3655157a | DocumentWrite | 176 B | 2025-10-03 | 2026-01-01 | |
Introduced by DocumentWrite First Seen 2025-10-03 Last Seen 2026-01-01 Times Seen 2 Size 176 B (176 bytes) MD5 aaaa2c2b0ff9ce58631a8fae3655157a SHA1 726addff37a3bdb14d339eabfd909cf94de34bcc Loading... | |||||
| 9bdbc7e381ecd9b9db4716a126b372d5 | DocumentWrite | 1.9 kB | 2025-06-04 | 2026-01-01 | |
Introduced by DocumentWrite First Seen 2025-06-04 Last Seen 2026-01-01 Times Seen 11 Size 1.9 kB (1919 bytes) MD5 9bdbc7e381ecd9b9db4716a126b372d5 SHA1 3684216b840911ba3f3709a7b96c52997eb1eeff Loading... | |||||
| 2cbe64632e8cf6120e9056e6ece7ccce | DocumentWrite | 1.9 kB | 2025-06-04 | 2026-01-01 | |
Introduced by DocumentWrite First Seen 2025-06-04 Last Seen 2026-01-01 Times Seen 11 Size 1.9 kB (1919 bytes) MD5 2cbe64632e8cf6120e9056e6ece7ccce SHA1 1d711c82fadc6f63396a6935a19bd72674b740cf Loading... | |||||
| 7ba6f228111e7e17a2883e97d8515e19 | DocumentWrite | 1.9 kB | 2025-06-04 | 2026-01-01 | |
Introduced by DocumentWrite First Seen 2025-06-04 Last Seen 2026-01-01 Times Seen 11 Size 1.9 kB (1920 bytes) MD5 7ba6f228111e7e17a2883e97d8515e19 SHA1 02285bf989ac6c49eabb5f748164fe3848cbdc23 Loading... | |||||
| 45a275bac2d214e10af1167ac49f2cf3 | DocumentWrite | 176 B | 2025-10-03 | 2026-01-01 | |
Introduced by DocumentWrite First Seen 2025-10-03 Last Seen 2026-01-01 Times Seen 2 Size 176 B (176 bytes) MD5 45a275bac2d214e10af1167ac49f2cf3 SHA1 55e8ad849daa7a649dd4e52be75f1d02e636d046 Loading... | |||||
| da991d6d48b6594d8474381a9de0f999 | DocumentWrite | 257 B | 2025-10-03 | 2026-01-01 | |
Introduced by DocumentWrite First Seen 2025-10-03 Last Seen 2026-01-01 Times Seen 2 Size 257 B (257 bytes) MD5 da991d6d48b6594d8474381a9de0f999 SHA1 07c598ab907310c2ac46f008632bdd5619a6befa Loading... | |||||
| c2682132895cd5013b11f60310eff363 | DocumentWrite | 225 B | 2025-10-03 | 2026-01-01 | |
Introduced by DocumentWrite First Seen 2025-10-03 Last Seen 2026-01-01 Times Seen 2 Size 225 B (225 bytes) MD5 c2682132895cd5013b11f60310eff363 SHA1 a2df50a32ce4243cccf866cb3728734c7e01d237 Loading... | |||||
| e69ff4fbf2523d1a944f3bb9744faa41 | DocumentWrite | 132 B | 2025-10-03 | 2026-01-01 | |
Introduced by DocumentWrite First Seen 2025-10-03 Last Seen 2026-01-01 Times Seen 2 Size 132 B (132 bytes) MD5 e69ff4fbf2523d1a944f3bb9744faa41 SHA1 260302bd7f348c9b3502289801592f7de87344a1 Loading... | |||||
| 7a9f573765fb893949fc11fbde948c89 | DocumentWrite | 254 B | 2025-10-03 | 2026-01-01 | |
Introduced by DocumentWrite First Seen 2025-10-03 Last Seen 2026-01-01 Times Seen 2 Size 254 B (254 bytes) MD5 7a9f573765fb893949fc11fbde948c89 SHA1 46820a1a71ea4baf9c8512cfdb97a023be976c05 Loading... | |||||
| fe8c76db26eb89681fffbe7b548cb68f | DocumentWrite | 254 B | 2025-10-03 | 2026-01-01 | |
Introduced by DocumentWrite First Seen 2025-10-03 Last Seen 2026-01-01 Times Seen 2 Size 254 B (254 bytes) MD5 fe8c76db26eb89681fffbe7b548cb68f SHA1 0289178553a50a2b0ac58125de0271b9c48d2414 Loading... | |||||
| c6806ff64881b12c1425225fefdb7cdb | DocumentWrite | 177 B | 2025-10-03 | 2026-01-01 | |
Introduced by DocumentWrite First Seen 2025-10-03 Last Seen 2026-01-01 Times Seen 2 Size 177 B (177 bytes) MD5 c6806ff64881b12c1425225fefdb7cdb SHA1 c8de07d0b17f04f48169bc999e9e26f4beab4278 Loading... | |||||
| 5fb92ae4b8e4e0a4dfd102a02140fdc5 | DocumentWrite | 228 B | 2025-10-03 | 2026-01-01 | |
Introduced by DocumentWrite First Seen 2025-10-03 Last Seen 2026-01-01 Times Seen 2 Size 228 B (228 bytes) MD5 5fb92ae4b8e4e0a4dfd102a02140fdc5 SHA1 2b318d72b1ba3597a097f4ca55b2215a0fd69fc3 Loading... | |||||
| 454d71e276a78467a178df148362e8d5 | DocumentWrite | 926 B | 2026-01-01 | 2026-01-01 | |
Introduced by DocumentWrite First Seen 2026-01-01 Last Seen 2026-01-01 Times Seen 1 Size 926 B (926 bytes) MD5 454d71e276a78467a178df148362e8d5 SHA1 139323ace51887c8af2d458252e0ee453dabc5a0 Loading... | |||||
| f0e1cf317487d8422874dc9b3ed6e9a4 | DocumentWrite | 224 B | 2025-10-03 | 2026-01-01 | |
Introduced by DocumentWrite First Seen 2025-10-03 Last Seen 2026-01-01 Times Seen 2 Size 224 B (224 bytes) MD5 f0e1cf317487d8422874dc9b3ed6e9a4 SHA1 78d97aecc3c82b2a8857f4abe7947ea783e5c576 Loading... | |||||
| a55c9d2776789041ab16abbe9c20c333 | DocumentWrite | 226 B | 2025-10-03 | 2026-01-01 | |
Introduced by DocumentWrite First Seen 2025-10-03 Last Seen 2026-01-01 Times Seen 2 Size 226 B (226 bytes) MD5 a55c9d2776789041ab16abbe9c20c333 SHA1 0b82f933b384cb58879b1abf12acfc1f54101871 Loading... | |||||
| f0f3c4d5a86cb59ffe6c368350a285ab | DocumentWrite | 208 B | 2024-01-01 | 2026-01-01 | |
Introduced by DocumentWrite First Seen 2024-01-01 Last Seen 2026-01-01 Times Seen 6 Size 208 B (208 bytes) MD5 f0f3c4d5a86cb59ffe6c368350a285ab SHA1 ab5767ab3dab5a42ea1437868d6f025b0371156d Loading... | |||||
| b84ebbad2d7a904c47721df5872b22c3 | DocumentWrite | 1.9 kB | 2025-06-04 | 2026-01-01 | |
Introduced by DocumentWrite First Seen 2025-06-04 Last Seen 2026-01-01 Times Seen 11 Size 1.9 kB (1910 bytes) MD5 b84ebbad2d7a904c47721df5872b22c3 SHA1 2487a43fa379945aa3eca7448d570d88a3b8cb46 Loading... | |||||
| f69a411e4fb9ea985e432b010945cc07 | DocumentWrite | 1.9 kB | 2025-06-04 | 2026-01-01 | |
Introduced by DocumentWrite First Seen 2025-06-04 Last Seen 2026-01-01 Times Seen 11 Size 1.9 kB (1918 bytes) MD5 f69a411e4fb9ea985e432b010945cc07 SHA1 ed9b0d5af5a96336a65f581cdeebea7abea1bb5c Loading... | |||||
| 28e07b0dcd046887a5ad10a4108f2bd4 | DocumentWrite | 1.9 kB | 2025-06-04 | 2026-01-01 | |
Introduced by DocumentWrite First Seen 2025-06-04 Last Seen 2026-01-01 Times Seen 11 Size 1.9 kB (1920 bytes) MD5 28e07b0dcd046887a5ad10a4108f2bd4 SHA1 554e686fd5048aef28c97f71cee2295fcf8c15c5 Loading... | |||||
| 1e9731a5f6c002f29310e98bb72581b5 | DocumentWrite | 1.9 kB | 2025-06-04 | 2026-01-01 | |
Introduced by DocumentWrite First Seen 2025-06-04 Last Seen 2026-01-01 Times Seen 11 Size 1.9 kB (1920 bytes) MD5 1e9731a5f6c002f29310e98bb72581b5 SHA1 8c0b35a1d3b17858391a7305f3589c856ae2a125 Loading... | |||||
| fba4a70295afb3f651273ad21417907b | DocumentWrite | 225 B | 2025-10-03 | 2026-01-01 | |
Introduced by DocumentWrite First Seen 2025-10-03 Last Seen 2026-01-01 Times Seen 2 Size 225 B (225 bytes) MD5 fba4a70295afb3f651273ad21417907b SHA1 2a9f71be0b4e097b358fbe7e1bb9ad8628e29400 Loading... | |||||
| a914374666d57b74fecbd9f3c022daf7 | DocumentWrite | 253 B | 2025-10-03 | 2026-01-01 | |
Introduced by DocumentWrite First Seen 2025-10-03 Last Seen 2026-01-01 Times Seen 2 Size 253 B (253 bytes) MD5 a914374666d57b74fecbd9f3c022daf7 SHA1 8b511ef6f0ee517f6b9c677e88761c9ec8260bd9 Loading... | |||||
| 1fc979bead15f6749c8a68e26479691c | DocumentWrite | 1.9 kB | 2025-06-04 | 2026-01-01 | |
Introduced by DocumentWrite First Seen 2025-06-04 Last Seen 2026-01-01 Times Seen 11 Size 1.9 kB (1920 bytes) MD5 1fc979bead15f6749c8a68e26479691c SHA1 a95d5cfaf2c91f1b7d4fb479037026ebcf847e83 Loading... | |||||
| e996007ea357b1e1145a1c0739b91cbf | DocumentWrite | 1.9 kB | 2025-06-04 | 2026-01-01 | |
Introduced by DocumentWrite First Seen 2025-06-04 Last Seen 2026-01-01 Times Seen 11 Size 1.9 kB (1920 bytes) MD5 e996007ea357b1e1145a1c0739b91cbf SHA1 4d79e64aaa29e5ef1a7256343cd3f1bc9d85d79e Loading... | |||||
| 19afb3aa04abee3f2373092a548921c6 | DocumentWrite | 208 B | 2025-10-03 | 2026-01-01 | |
Introduced by DocumentWrite First Seen 2025-10-03 Last Seen 2026-01-01 Times Seen 2 Size 208 B (208 bytes) MD5 19afb3aa04abee3f2373092a548921c6 SHA1 934eba23199765375969bf28f01ce3adea3f6cb6 Loading... | |||||
| 30f0a46be5876e64855bc23004ae3de4 | DocumentWrite | 1.9 kB | 2025-06-04 | 2026-01-01 | |
Introduced by DocumentWrite First Seen 2025-06-04 Last Seen 2026-01-01 Times Seen 11 Size 1.9 kB (1920 bytes) MD5 30f0a46be5876e64855bc23004ae3de4 SHA1 cc6100b282765668160540234e136226e72269d8 Loading... | |||||
| 4cbcf83506b3009357ecab6baefc98de | DocumentWrite | 172 B | 2025-10-03 | 2026-01-01 | |
Introduced by DocumentWrite First Seen 2025-10-03 Last Seen 2026-01-01 Times Seen 2 Size 172 B (172 bytes) MD5 4cbcf83506b3009357ecab6baefc98de SHA1 47ad091ea618b352537711252f6ca0922c95dde3 Loading... | |||||
| 71ce7463946ebaef7147df3aa1d4c918 | DocumentWrite | 229 B | 2025-10-03 | 2026-01-01 | |
Introduced by DocumentWrite First Seen 2025-10-03 Last Seen 2026-01-01 Times Seen 2 Size 229 B (229 bytes) MD5 71ce7463946ebaef7147df3aa1d4c918 SHA1 c552326788c5aaed4b470117537c74f8329c3a08 Loading... | |||||
| 074b82eee7575662a46f931ae483c38c | DocumentWrite | 1.9 kB | 2025-06-04 | 2026-01-01 | |
Introduced by DocumentWrite First Seen 2025-06-04 Last Seen 2026-01-01 Times Seen 11 Size 1.9 kB (1918 bytes) MD5 074b82eee7575662a46f931ae483c38c SHA1 c789a139b30ab10644578a9ea49af2c6f565918a Loading... | |||||
| 98635dcb82f8896ebe57c6de13e691ca | DocumentWrite | 1.1 kB | 2026-01-01 | 2026-01-01 | |
Introduced by DocumentWrite First Seen 2026-01-01 Last Seen 2026-01-01 Times Seen 1 Size 1.1 kB (1129 bytes) MD5 98635dcb82f8896ebe57c6de13e691ca SHA1 925c51a9e2f24aa2bcb3d5db05090cb3ca512aa9 Loading... | |||||
| 0dd9ffdbf5cd0f2d36914252b3f9b2e7 | DocumentWrite | 227 B | 2025-10-03 | 2026-01-01 | |
Introduced by DocumentWrite First Seen 2025-10-03 Last Seen 2026-01-01 Times Seen 2 Size 227 B (227 bytes) MD5 0dd9ffdbf5cd0f2d36914252b3f9b2e7 SHA1 e49d56f48bdd30c3c030a2cab469902090e1ff61 Loading... | |||||
| c25873608f2496073d10079623be44a4 | DocumentWrite | 82 B | 2025-10-03 | 2026-01-01 | |
Introduced by DocumentWrite First Seen 2025-10-03 Last Seen 2026-01-01 Times Seen 2 Size 82 B (82 bytes) MD5 c25873608f2496073d10079623be44a4 SHA1 45626e4718459f19b9481bd4cd51c7794efc2471 Loading... | |||||
| e6dee75665250a9bec9263c53e8503e9 | DocumentWrite | 181 B | 2025-10-03 | 2026-01-01 | |
Introduced by DocumentWrite First Seen 2025-10-03 Last Seen 2026-01-01 Times Seen 2 Size 181 B (181 bytes) MD5 e6dee75665250a9bec9263c53e8503e9 SHA1 9a6f8d0054e1bc974c33c8b2dced87fb2c10d6c2 Loading... | |||||
| face714bcfbeb99e0c005184bfdfa1d7 | DocumentWrite | 243 B | 2025-10-03 | 2026-01-01 | |
Introduced by DocumentWrite First Seen 2025-10-03 Last Seen 2026-01-01 Times Seen 2 Size 243 B (243 bytes) MD5 face714bcfbeb99e0c005184bfdfa1d7 SHA1 1847768f03b9226886b19647610ca0152d55d80c Loading... | |||||
| ba49b6b67ad6ad8f86a9c917728c8310 | DocumentWrite | 228 B | 2025-10-03 | 2026-01-01 | |
Introduced by DocumentWrite First Seen 2025-10-03 Last Seen 2026-01-01 Times Seen 2 Size 228 B (228 bytes) MD5 ba49b6b67ad6ad8f86a9c917728c8310 SHA1 359888c27af69c8ace1dee8e561f5049e2cf96ac Loading... | |||||
| 5fdc410491341ab1eb044f80c495fea6 | DocumentWrite | 253 B | 2025-10-03 | 2026-01-01 | |
Introduced by DocumentWrite First Seen 2025-10-03 Last Seen 2026-01-01 Times Seen 2 Size 253 B (253 bytes) MD5 5fdc410491341ab1eb044f80c495fea6 SHA1 ba15c1e658dec5711ca7f731381b37a255c38116 Loading... | |||||
| 81f2f9722f115926bfd87c1c3410ad2c | DocumentWrite | 1.9 kB | 2025-06-04 | 2026-01-01 | |
Introduced by DocumentWrite First Seen 2025-06-04 Last Seen 2026-01-01 Times Seen 11 Size 1.9 kB (1920 bytes) MD5 81f2f9722f115926bfd87c1c3410ad2c SHA1 a89e1ad2e8b9ac117053de7c91867e9654175e4b Loading... | |||||
| 1a5f352b06088f9b161bc8b4fd481996 | DocumentWrite | 81 B | 2025-10-03 | 2026-01-01 | |
Introduced by DocumentWrite First Seen 2025-10-03 Last Seen 2026-01-01 Times Seen 2 Size 81 B (81 bytes) MD5 1a5f352b06088f9b161bc8b4fd481996 SHA1 9a6b7c8139c2a9a08f38d1b20baf959e871a3080 Loading... | |||||
| bb89a8eabcd211b28fc6c40c430e4371 | DocumentWrite | 180 B | 2025-10-03 | 2026-01-01 | |
Introduced by DocumentWrite First Seen 2025-10-03 Last Seen 2026-01-01 Times Seen 2 Size 180 B (180 bytes) MD5 bb89a8eabcd211b28fc6c40c430e4371 SHA1 fe9b74b263aad9643c03bdb3ca88d8617d4d55f2 Loading... | |||||
| 0a2a461720eca22fb3e73d4f80ffea56 | DocumentWrite | 1.9 kB | 2025-06-04 | 2026-01-01 | |
Introduced by DocumentWrite First Seen 2025-06-04 Last Seen 2026-01-01 Times Seen 11 Size 1.9 kB (1920 bytes) MD5 0a2a461720eca22fb3e73d4f80ffea56 SHA1 def238ce0d46ba710e230a126216e1db1fc02d1c Loading... | |||||
| fc2d1d36f33398dd1235c26e94d9245e | DocumentWrite | 253 B | 2025-10-03 | 2026-01-01 | |
Introduced by DocumentWrite First Seen 2025-10-03 Last Seen 2026-01-01 Times Seen 2 Size 253 B (253 bytes) MD5 fc2d1d36f33398dd1235c26e94d9245e SHA1 bdb3279a406cc5d735ac9b3505afa86c62d502f8 Loading... | |||||
| 04c37f48a26e556b54a0117997fb47dc | DocumentWrite | 75 B | 2025-10-03 | 2026-01-01 | |
Introduced by DocumentWrite First Seen 2025-10-03 Last Seen 2026-01-01 Times Seen 2 Size 75 B (75 bytes) MD5 04c37f48a26e556b54a0117997fb47dc SHA1 7ae417a14764b472d43d633ad5c9f813d54bb610 Loading... | |||||
| 3f4eee44ce5399a6de52bd16ba1329a5 | DocumentWrite | 79 B | 2025-10-03 | 2026-01-01 | |
Introduced by DocumentWrite First Seen 2025-10-03 Last Seen 2026-01-01 Times Seen 2 Size 79 B (79 bytes) MD5 3f4eee44ce5399a6de52bd16ba1329a5 SHA1 4a13f0b91aeb637e0ce83230087c22d90ab12fb3 Loading... | |||||
| 1ebee20b3a93e252368539ceb4c604a9 | DocumentWrite | 250 B | 2025-10-03 | 2026-01-01 | |
Introduced by DocumentWrite First Seen 2025-10-03 Last Seen 2026-01-01 Times Seen 2 Size 250 B (250 bytes) MD5 1ebee20b3a93e252368539ceb4c604a9 SHA1 22e4ee25b5021b1126f17a5fe88236a5e466f56c Loading... | |||||
| 0fbf0c9016ef116bdbaa09a100275848 | DocumentWrite | 180 B | 2025-10-03 | 2026-01-01 | |
Introduced by DocumentWrite First Seen 2025-10-03 Last Seen 2026-01-01 Times Seen 2 Size 180 B (180 bytes) MD5 0fbf0c9016ef116bdbaa09a100275848 SHA1 2e0e9d8aefc3a103886a6d82b75f6e045c84ccc7 Loading... | |||||
| a6a85208eb15c058302e1398f726dc79 | DocumentWrite | 761 B | 2025-10-03 | 2026-01-01 | |
Introduced by DocumentWrite First Seen 2025-10-03 Last Seen 2026-01-01 Times Seen 2 Size 761 B (761 bytes) MD5 a6a85208eb15c058302e1398f726dc79 SHA1 6d263fa2f4dd09192fb22903691240737b41117f Loading... | |||||
| a3c3aade7da1ec8d9d95dd7373aebfb7 | DocumentWrite | 86 B | 2025-10-03 | 2026-01-01 | |
Introduced by DocumentWrite First Seen 2025-10-03 Last Seen 2026-01-01 Times Seen 2 Size 86 B (86 bytes) MD5 a3c3aade7da1ec8d9d95dd7373aebfb7 SHA1 9d3b4cb9352c453ca00ceee93890e7fb0e837fd9 Loading... | |||||
| c4b8d75cd775409b812a0f8a6c22a2b1 | DocumentWrite | 256 B | 2025-10-03 | 2026-01-01 | |
Introduced by DocumentWrite First Seen 2025-10-03 Last Seen 2026-01-01 Times Seen 2 Size 256 B (256 bytes) MD5 c4b8d75cd775409b812a0f8a6c22a2b1 SHA1 d1bb078d38c5f25e24a9de3fa196a509cc2b407d Loading... | |||||
| c0a83863828748841343bbc23449da3b | DocumentWrite | 81 B | 2025-10-03 | 2026-01-01 | |
Introduced by DocumentWrite First Seen 2025-10-03 Last Seen 2026-01-01 Times Seen 2 Size 81 B (81 bytes) MD5 c0a83863828748841343bbc23449da3b SHA1 9ca134e16b95bd04b7ec8b7c11953c66076fcdc4 Loading... | |||||
| c9dc615bd62b882044eebe534d5663fc | DocumentWrite | 225 B | 2025-10-03 | 2026-01-01 | |
Introduced by DocumentWrite First Seen 2025-10-03 Last Seen 2026-01-01 Times Seen 2 Size 225 B (225 bytes) MD5 c9dc615bd62b882044eebe534d5663fc SHA1 d84720877811894616a6cdaed74f5d318dd549bb Loading... | |||||
| 73a089a9d7e4cc4e538a92504b3688fd | DocumentWrite | 1.9 kB | 2025-06-04 | 2026-01-01 | |
Introduced by DocumentWrite First Seen 2025-06-04 Last Seen 2026-01-01 Times Seen 11 Size 1.9 kB (1909 bytes) MD5 73a089a9d7e4cc4e538a92504b3688fd SHA1 49610dbf7d284dd060f5c54b56fca6b7ba6476a9 Loading... | |||||
| ffa122fb994c53084c1b5c290fe268b6 | DocumentWrite | 1.9 kB | 2025-06-04 | 2026-01-01 | |
Introduced by DocumentWrite First Seen 2025-06-04 Last Seen 2026-01-01 Times Seen 11 Size 1.9 kB (1915 bytes) MD5 ffa122fb994c53084c1b5c290fe268b6 SHA1 a7cbfdeed2f668d9ff904b3441305a127b713fb9 Loading... | |||||
| ac5a41957eb68c8bc8b484f13901f544 | DocumentWrite | 77 B | 2025-10-03 | 2026-01-01 | |
Introduced by DocumentWrite First Seen 2025-10-03 Last Seen 2026-01-01 Times Seen 2 Size 77 B (77 bytes) MD5 ac5a41957eb68c8bc8b484f13901f544 SHA1 1cac24caab1814ffb7311d1054d46c6b56ad5f4e Loading... | |||||
| b70f8222582d2b60ce1250d514d0503d | DocumentWrite | 253 B | 2025-10-03 | 2026-01-01 | |
Introduced by DocumentWrite First Seen 2025-10-03 Last Seen 2026-01-01 Times Seen 2 Size 253 B (253 bytes) MD5 b70f8222582d2b60ce1250d514d0503d SHA1 c87c3e1ee3db696505d9e40366c32a6942bb1ebc Loading... | |||||
| 34e20c67976133d19737906e6738bc1f | DocumentWrite | 231 B | 2025-10-03 | 2026-01-01 | |
Introduced by DocumentWrite First Seen 2025-10-03 Last Seen 2026-01-01 Times Seen 2 Size 231 B (231 bytes) MD5 34e20c67976133d19737906e6738bc1f SHA1 3b6ba1116ef264b6df85b16053f592046c2a3fb9 Loading... | |||||
| 9f194be1e01806f14d554d832af82606 | DocumentWrite | 191 B | 2025-03-04 | 2026-03-25 | |
Introduced by DocumentWrite First Seen 2025-03-04 Last Seen 2026-03-25 Times Seen 37 Size 191 B (191 bytes) MD5 9f194be1e01806f14d554d832af82606 SHA1 38609d2ea861a24e854e4b7b19c427864984133c Loading... | |||||
| 4abb3b19452b4ee957d7a66e9a803c8e | DocumentWrite | 178 B | 2025-10-03 | 2026-01-01 | |
Introduced by DocumentWrite First Seen 2025-10-03 Last Seen 2026-01-01 Times Seen 2 Size 178 B (178 bytes) MD5 4abb3b19452b4ee957d7a66e9a803c8e SHA1 ece55e40d71a7616c47158cd5fbc3f07d15dbf63 Loading... | |||||
| 0f3ba8df1ae9bded3cc27a98e977e753 | DocumentWrite | 252 B | 2025-10-03 | 2026-01-01 | |
Introduced by DocumentWrite First Seen 2025-10-03 Last Seen 2026-01-01 Times Seen 2 Size 252 B (252 bytes) MD5 0f3ba8df1ae9bded3cc27a98e977e753 SHA1 09de7ef556fd47bca2fb71bdbcaaa44510803655 Loading... | |||||
| 141f8556f067889c0d2a964ed466d4e6 | DocumentWrite | 258 B | 2025-10-03 | 2026-01-01 | |
Introduced by DocumentWrite First Seen 2025-10-03 Last Seen 2026-01-01 Times Seen 2 Size 258 B (258 bytes) MD5 141f8556f067889c0d2a964ed466d4e6 SHA1 47a58390efbee8e74b7f2a791e936a3372d06cfe Loading... | |||||
| 0967b352f9edee40939b1261a402abe3 | DocumentWrite | 1.9 kB | 2025-06-04 | 2026-01-01 | |
Introduced by DocumentWrite First Seen 2025-06-04 Last Seen 2026-01-01 Times Seen 11 Size 1.9 kB (1920 bytes) MD5 0967b352f9edee40939b1261a402abe3 SHA1 8ff6429e07c7352eb806b309fc592fc5da1ab79b Loading... | |||||
| cc9855ba76483da2c082cee9d16cd180 | DocumentWrite | 231 B | 2025-10-03 | 2026-01-01 | |
Introduced by DocumentWrite First Seen 2025-10-03 Last Seen 2026-01-01 Times Seen 2 Size 231 B (231 bytes) MD5 cc9855ba76483da2c082cee9d16cd180 SHA1 1a18111bb1124866b8d87d6b263d144e59f91fd3 Loading... | |||||
| f7a6582ea6e9a2ad253ade0923010ca4 | DocumentWrite | 82 B | 2025-10-03 | 2026-01-01 | |
Introduced by DocumentWrite First Seen 2025-10-03 Last Seen 2026-01-01 Times Seen 2 Size 82 B (82 bytes) MD5 f7a6582ea6e9a2ad253ade0923010ca4 SHA1 0cf71b05bbdc72841031010888fd051e78cf93b3 Loading... | |||||
| 248f4991b7523f970a1492858247f6bd | DocumentWrite | 234 B | 2025-10-03 | 2026-01-01 | |
Introduced by DocumentWrite First Seen 2025-10-03 Last Seen 2026-01-01 Times Seen 2 Size 234 B (234 bytes) MD5 248f4991b7523f970a1492858247f6bd SHA1 e84bff1d709653695d965fb9e324c4b0076605b6 Loading... | |||||
| c3d525a63b6622b23dd4be39334c3bc0 | DocumentWrite | 230 B | 2025-10-03 | 2026-01-01 | |
Introduced by DocumentWrite First Seen 2025-10-03 Last Seen 2026-01-01 Times Seen 2 Size 230 B (230 bytes) MD5 c3d525a63b6622b23dd4be39334c3bc0 SHA1 75de6dd3a710ad77ebe4f97879b5acbbf44308d3 Loading... | |||||
| e9e7b6305eb8a658b18b9807e65b366b | DocumentWrite | 253 B | 2025-10-03 | 2026-01-01 | |
Introduced by DocumentWrite First Seen 2025-10-03 Last Seen 2026-01-01 Times Seen 2 Size 253 B (253 bytes) MD5 e9e7b6305eb8a658b18b9807e65b366b SHA1 2ef6c1fa3d0f16f9f188bc449b0c5c30f09f922a Loading... | |||||
| beec9dd2c41e05b7f5643ad7792ebaad | DocumentWrite | 179 B | 2025-10-03 | 2026-01-01 | |
Introduced by DocumentWrite First Seen 2025-10-03 Last Seen 2026-01-01 Times Seen 2 Size 179 B (179 bytes) MD5 beec9dd2c41e05b7f5643ad7792ebaad SHA1 7f7eef0880d372ef91249473d80261ac87612ab1 Loading... | |||||
| 14747e3eeab987db5be4232456f82d10 | DocumentWrite | 252 B | 2025-10-03 | 2026-01-01 | |
Introduced by DocumentWrite First Seen 2025-10-03 Last Seen 2026-01-01 Times Seen 2 Size 252 B (252 bytes) MD5 14747e3eeab987db5be4232456f82d10 SHA1 e2774eed8e19893aa4ced143251575b432cf76ed Loading... | |||||
| dbb87affcc3fdb2d540fc04b598b4a02 | DocumentWrite | 176 B | 2025-10-03 | 2026-01-01 | |
Introduced by DocumentWrite First Seen 2025-10-03 Last Seen 2026-01-01 Times Seen 2 Size 176 B (176 bytes) MD5 dbb87affcc3fdb2d540fc04b598b4a02 SHA1 0e799792601b2c97fed2e2c180b325950f168bbe Loading... | |||||
| cb2b630d58b23733d0998f8285cbd100 | DocumentWrite | 226 B | 2025-10-03 | 2026-01-01 | |
Introduced by DocumentWrite First Seen 2025-10-03 Last Seen 2026-01-01 Times Seen 2 Size 226 B (226 bytes) MD5 cb2b630d58b23733d0998f8285cbd100 SHA1 54504877c07b17126da7266ea1cf9977c9beb9b4 Loading... | |||||
| 2021c63d6b1459a204f5b3d5e18236a9 | DocumentWrite | 181 B | 2025-10-03 | 2026-01-01 | |
Introduced by DocumentWrite First Seen 2025-10-03 Last Seen 2026-01-01 Times Seen 2 Size 181 B (181 bytes) MD5 2021c63d6b1459a204f5b3d5e18236a9 SHA1 78381e09e268fd985866c328f3684ccfdeb0bdb7 Loading... | |||||
| 050a86009afebdb35fd4b166ab8cd188 | DocumentWrite | 175 B | 2025-10-03 | 2026-01-01 | |
Introduced by DocumentWrite First Seen 2025-10-03 Last Seen 2026-01-01 Times Seen 2 Size 175 B (175 bytes) MD5 050a86009afebdb35fd4b166ab8cd188 SHA1 e23769d9da8bb4466c1cac9fd008efb07cfb89b8 Loading... | |||||
| 2861d92adeb1b808f16afa1e2d341441 | DocumentWrite | 176 B | 2025-10-03 | 2026-01-01 | |
Introduced by DocumentWrite First Seen 2025-10-03 Last Seen 2026-01-01 Times Seen 2 Size 176 B (176 bytes) MD5 2861d92adeb1b808f16afa1e2d341441 SHA1 6942e22950b3d73af0baf61a54bef1bce0377dd7 Loading... | |||||
| f206e3d65c3af2829e1bbbcbbb421e18 | DocumentWrite | 180 B | 2025-10-03 | 2026-01-01 | |
Introduced by DocumentWrite First Seen 2025-10-03 Last Seen 2026-01-01 Times Seen 2 Size 180 B (180 bytes) MD5 f206e3d65c3af2829e1bbbcbbb421e18 SHA1 6e3178845c8253683493036a05fbbfa107893faa Loading... | |||||
| d78e533b5eb7fa935ad6ef65397d776a | DocumentWrite | 255 B | 2025-10-03 | 2026-01-01 | |
Introduced by DocumentWrite First Seen 2025-10-03 Last Seen 2026-01-01 Times Seen 2 Size 255 B (255 bytes) MD5 d78e533b5eb7fa935ad6ef65397d776a SHA1 abc183ed525ea3f4ef1c3397160d48b56b11bc3a Loading... | |||||
| 1cd65d8ecacf599528be1f6c731abe32 | DocumentWrite | 1.9 kB | 2025-06-04 | 2026-01-01 | |
Introduced by DocumentWrite First Seen 2025-06-04 Last Seen 2026-01-01 Times Seen 11 Size 1.9 kB (1920 bytes) MD5 1cd65d8ecacf599528be1f6c731abe32 SHA1 4dbd0475652c2cd2c152f25a7b22caac171e7fa1 Loading... | |||||
| 255f9b84ab92bd4bc76135120237e147 | DocumentWrite | 1.0 kB | 2026-01-01 | 2026-01-01 | |
Introduced by DocumentWrite First Seen 2026-01-01 Last Seen 2026-01-01 Times Seen 1 Size 1.0 kB (1011 bytes) MD5 255f9b84ab92bd4bc76135120237e147 SHA1 e3205d0084ad50027ec619921c1868162d8b41a4 Loading... | |||||
| 9ab2c6039a774533db981ae66208f233 | DocumentWrite | 175 B | 2025-10-03 | 2026-01-01 | |
Introduced by DocumentWrite First Seen 2025-10-03 Last Seen 2026-01-01 Times Seen 2 Size 175 B (175 bytes) MD5 9ab2c6039a774533db981ae66208f233 SHA1 8f1380daffcf2877c8a58393110e237effa7c532 Loading... | |||||
| 93e7cb2570c71373d54befbd3a3d510e | DocumentWrite | 174 B | 2025-10-03 | 2026-01-01 | |
Introduced by DocumentWrite First Seen 2025-10-03 Last Seen 2026-01-01 Times Seen 2 Size 174 B (174 bytes) MD5 93e7cb2570c71373d54befbd3a3d510e SHA1 a0bfd5ac3635510f9903f1db1e083aedbac4435a Loading... | |||||
| bfff7c64c5583cfb86f8986801f97fd9 | DocumentWrite | 235 B | 2025-10-03 | 2026-01-01 | |
Introduced by DocumentWrite First Seen 2025-10-03 Last Seen 2026-01-01 Times Seen 2 Size 235 B (235 bytes) MD5 bfff7c64c5583cfb86f8986801f97fd9 SHA1 e6fb870fd907b100ff1f108c42bfd93e71dfd17e Loading... | |||||
| e2a7e6225ccfad29cae748269a8ba9ca | DocumentWrite | 1.9 kB | 2025-06-04 | 2026-01-01 | |
Introduced by DocumentWrite First Seen 2025-06-04 Last Seen 2026-01-01 Times Seen 11 Size 1.9 kB (1920 bytes) MD5 e2a7e6225ccfad29cae748269a8ba9ca SHA1 f1e7cc0e5f0fdcb634a0bfe12a254e132b743b2f Loading... | |||||
| 4008461c30588a2eb09d6f94f2b7224a | DocumentWrite | 79 B | 2025-10-03 | 2026-01-01 | |
Introduced by DocumentWrite First Seen 2025-10-03 Last Seen 2026-01-01 Times Seen 2 Size 79 B (79 bytes) MD5 4008461c30588a2eb09d6f94f2b7224a SHA1 b35fca7c1ec2ed7e3e90dd2d2c0188f4f7306195 Loading... | |||||
| 72ca1807979d2fc46d36ad06eac7bd8c | DocumentWrite | 225 B | 2025-10-03 | 2026-01-01 | |
Introduced by DocumentWrite First Seen 2025-10-03 Last Seen 2026-01-01 Times Seen 2 Size 225 B (225 bytes) MD5 72ca1807979d2fc46d36ad06eac7bd8c SHA1 05857f2a63b89ee34951e8a4c011d6b9346629ce Loading... | |||||
| aa10f6f7244016122d0f5bfdd4e5736f | DocumentWrite | 228 B | 2025-10-03 | 2026-01-01 | |
Introduced by DocumentWrite First Seen 2025-10-03 Last Seen 2026-01-01 Times Seen 2 Size 228 B (228 bytes) MD5 aa10f6f7244016122d0f5bfdd4e5736f SHA1 c9f38e17a6f44dd7e2f8f4d07f1b787870262017 Loading... | |||||
| 66f1e0272a544a5021c5ad4df90bcc23 | DocumentWrite | 224 B | 2025-10-03 | 2026-01-01 | |
Introduced by DocumentWrite First Seen 2025-10-03 Last Seen 2026-01-01 Times Seen 2 Size 224 B (224 bytes) MD5 66f1e0272a544a5021c5ad4df90bcc23 SHA1 f77f810ea6aac768a6ddf9814380f9bd3d4e51ed Loading... | |||||
| fdad9549dd3bde827cae3d12eb633ef6 | DocumentWrite | 252 B | 2025-10-03 | 2026-01-01 | |
Introduced by DocumentWrite First Seen 2025-10-03 Last Seen 2026-01-01 Times Seen 2 Size 252 B (252 bytes) MD5 fdad9549dd3bde827cae3d12eb633ef6 SHA1 fcb319b361efe7b39866fc54762bcd21cbd0e2df Loading... | |||||
| db43ab8a6b7d1aea54b409e1cc268ced | DocumentWrite | 178 B | 2025-10-03 | 2026-01-01 | |
Introduced by DocumentWrite First Seen 2025-10-03 Last Seen 2026-01-01 Times Seen 2 Size 178 B (178 bytes) MD5 db43ab8a6b7d1aea54b409e1cc268ced SHA1 cd8e104aa228b17ef3f8697c3860a57fe1b65b19 Loading... | |||||
| 364c5474ebc0d3462b9f99f7561462b6 | DocumentWrite | 255 B | 2025-10-03 | 2026-01-01 | |
Introduced by DocumentWrite First Seen 2025-10-03 Last Seen 2026-01-01 Times Seen 2 Size 255 B (255 bytes) MD5 364c5474ebc0d3462b9f99f7561462b6 SHA1 040f4a3b0fd082f48c2473e4c2e71a1709834eb6 Loading... | |||||
| 2cf8d60f841f8a5ca2029a466dc83419 | DocumentWrite | 253 B | 2025-10-03 | 2026-01-01 | |
Introduced by DocumentWrite First Seen 2025-10-03 Last Seen 2026-01-01 Times Seen 2 Size 253 B (253 bytes) MD5 2cf8d60f841f8a5ca2029a466dc83419 SHA1 fde9a668ef9023bbd19fc1188d1e1e7f4b365c26 Loading... | |||||
| 7d39f67461f0e379be8f58978f308c1d | DocumentWrite | 252 B | 2025-10-03 | 2026-01-01 | |
Introduced by DocumentWrite First Seen 2025-10-03 Last Seen 2026-01-01 Times Seen 2 Size 252 B (252 bytes) MD5 7d39f67461f0e379be8f58978f308c1d SHA1 a28145371e40c776bcf37597d3bc949c67b5ebd9 Loading... | |||||
| 751c59754e7c00ede9310670dac7829f | DocumentWrite | 81 B | 2025-10-03 | 2026-01-01 | |
Introduced by DocumentWrite First Seen 2025-10-03 Last Seen 2026-01-01 Times Seen 2 Size 81 B (81 bytes) MD5 751c59754e7c00ede9310670dac7829f SHA1 ba1e4d3e8e1818760c1097220b2bffec6922c65c Loading... | |||||
| c371e0b4c88669cbd94b594873384a24 | DocumentWrite | 182 B | 2025-10-03 | 2026-01-01 | |
Introduced by DocumentWrite First Seen 2025-10-03 Last Seen 2026-01-01 Times Seen 2 Size 182 B (182 bytes) MD5 c371e0b4c88669cbd94b594873384a24 SHA1 8b93e2aac2743962b489312fa2e3d5b61e714fcf Loading... | |||||
| aa7a1f8e08f3c7b3417886372b651ffa | DocumentWrite | 1.1 kB | 2026-01-01 | 2026-01-01 | |
Introduced by DocumentWrite First Seen 2026-01-01 Last Seen 2026-01-01 Times Seen 1 Size 1.1 kB (1070 bytes) MD5 aa7a1f8e08f3c7b3417886372b651ffa SHA1 0e648af81e9fde3ab7c223c97ec9533afea4286d Loading... | |||||
| 375ef91a7cba0354ab57d65cfc089d7a | DocumentWrite | 1.2 kB | 2026-01-01 | 2026-01-18 | |
Introduced by DocumentWrite First Seen 2026-01-01 Last Seen 2026-01-18 Times Seen 11 Size 1.2 kB (1209 bytes) MD5 375ef91a7cba0354ab57d65cfc089d7a SHA1 25ec08b6d9c5615f4175a5e7fe630322eafff85b Loading... | |||||
| 78550d31e7c756607a0aec6ec1e918c0 | DocumentWrite | 177 B | 2025-10-03 | 2026-01-01 | |
Introduced by DocumentWrite First Seen 2025-10-03 Last Seen 2026-01-01 Times Seen 2 Size 177 B (177 bytes) MD5 78550d31e7c756607a0aec6ec1e918c0 SHA1 e0c355ccd1eedcfa9de358d2385c8b9d9af2b31b Loading... | |||||
| ab962ee5e177a3efe96bac947e28cd5c | DocumentWrite | 175 B | 2025-10-03 | 2026-01-01 | |
Introduced by DocumentWrite First Seen 2025-10-03 Last Seen 2026-01-01 Times Seen 2 Size 175 B (175 bytes) MD5 ab962ee5e177a3efe96bac947e28cd5c SHA1 5305141acd4ece52d7437a2eda49bdff55fa9cef Loading... | |||||
| a1ac6ce8d9fcedf6093399914d9e73d1 | DocumentWrite | 256 B | 2025-10-03 | 2026-01-01 | |
Introduced by DocumentWrite First Seen 2025-10-03 Last Seen 2026-01-01 Times Seen 2 Size 256 B (256 bytes) MD5 a1ac6ce8d9fcedf6093399914d9e73d1 SHA1 e2a6b98e74094e7bd382ef5f31799516e45daeb8 Loading... | |||||
| 6214646cad67ed2c7c32414c06e37a4a | DocumentWrite | 176 B | 2025-10-03 | 2026-01-01 | |
Introduced by DocumentWrite First Seen 2025-10-03 Last Seen 2026-01-01 Times Seen 2 Size 176 B (176 bytes) MD5 6214646cad67ed2c7c32414c06e37a4a SHA1 5f5d46672e00027e5f1dfcc2f721554583870f86 Loading... | |||||
| dc5d9d4899ad32ffac6f2e2ed97e1514 | DocumentWrite | 252 B | 2025-10-03 | 2026-01-01 | |
Introduced by DocumentWrite First Seen 2025-10-03 Last Seen 2026-01-01 Times Seen 2 Size 252 B (252 bytes) MD5 dc5d9d4899ad32ffac6f2e2ed97e1514 SHA1 ab22afd8d75c4c38a543935727e6384e15a97b6e Loading... | |||||
| 01a32591f427e2b519e0d32f98c1eec7 | DocumentWrite | 257 B | 2025-10-03 | 2026-01-01 | |
Introduced by DocumentWrite First Seen 2025-10-03 Last Seen 2026-01-01 Times Seen 2 Size 257 B (257 bytes) MD5 01a32591f427e2b519e0d32f98c1eec7 SHA1 5c308b07790107899be937cc3cd0d9ce346dcf9d Loading... | |||||
| d7571c57eb6a710baf8b87780a86be15 | DocumentWrite | 253 B | 2025-10-03 | 2026-01-01 | |
Introduced by DocumentWrite First Seen 2025-10-03 Last Seen 2026-01-01 Times Seen 2 Size 253 B (253 bytes) MD5 d7571c57eb6a710baf8b87780a86be15 SHA1 f1066b235d4c6f0488f77f621f835b974f5ca28e Loading... | |||||
| 6fe521fe1998183e840d2358b7ade7c1 | DocumentWrite | 855 B | 2026-01-01 | 2026-01-01 | |
Introduced by DocumentWrite First Seen 2026-01-01 Last Seen 2026-01-01 Times Seen 1 Size 855 B (855 bytes) MD5 6fe521fe1998183e840d2358b7ade7c1 SHA1 bc7e73cb8350bfbe91ebba0c54e66485bcd18808 Loading... | |||||
| 60f54fc848c7f76f10a4e5d9f10cc196 | DocumentWrite | 253 B | 2025-10-03 | 2026-01-01 | |
Introduced by DocumentWrite First Seen 2025-10-03 Last Seen 2026-01-01 Times Seen 2 Size 253 B (253 bytes) MD5 60f54fc848c7f76f10a4e5d9f10cc196 SHA1 00577b9d8341d011750d27c2a574deb80b699081 Loading... | |||||
| c00e8629b4743b134e2943b452f5e701 | DocumentWrite | 256 B | 2025-10-03 | 2026-01-01 | |
Introduced by DocumentWrite First Seen 2025-10-03 Last Seen 2026-01-01 Times Seen 2 Size 256 B (256 bytes) MD5 c00e8629b4743b134e2943b452f5e701 SHA1 c0e83553ae9286d12318b7fd6fdfbaf0e9e18bfa Loading... | |||||
| 33d57c92dff584417005e554c8c1be59 | DocumentWrite | 229 B | 2025-10-03 | 2026-01-01 | |
Introduced by DocumentWrite First Seen 2025-10-03 Last Seen 2026-01-01 Times Seen 2 Size 229 B (229 bytes) MD5 33d57c92dff584417005e554c8c1be59 SHA1 f99ed3629fcd066ddddc7718b9db88fe6d498b3a Loading... | |||||
| d4e303bcba6acb74664818c2b3a1f846 | DocumentWrite | 255 B | 2025-10-03 | 2026-01-01 | |
Introduced by DocumentWrite First Seen 2025-10-03 Last Seen 2026-01-01 Times Seen 2 Size 255 B (255 bytes) MD5 d4e303bcba6acb74664818c2b3a1f846 SHA1 77946f21c5ecb6126f1940a620e549a4418ae4d5 Loading... | |||||
| fcfeb44822dce407c7833578d8ff7379 | DocumentWrite | 254 B | 2025-10-03 | 2026-01-01 | |
Introduced by DocumentWrite First Seen 2025-10-03 Last Seen 2026-01-01 Times Seen 2 Size 254 B (254 bytes) MD5 fcfeb44822dce407c7833578d8ff7379 SHA1 d794e669e2fc3f7953c7238c6862d67607cd8da7 Loading... | |||||
| c5d2f5457439122396b9343aa770a38c | DocumentWrite | 80 B | 2025-10-03 | 2026-01-01 | |
Introduced by DocumentWrite First Seen 2025-10-03 Last Seen 2026-01-01 Times Seen 2 Size 80 B (80 bytes) MD5 c5d2f5457439122396b9343aa770a38c SHA1 ea6cc7235df74710ca02ac4b0ed6f127ef935623 Loading... | |||||
| e93629b21b19ea971b164220923f5ddc | DocumentWrite | 83 B | 2025-10-03 | 2026-01-01 | |
Introduced by DocumentWrite First Seen 2025-10-03 Last Seen 2026-01-01 Times Seen 2 Size 83 B (83 bytes) MD5 e93629b21b19ea971b164220923f5ddc SHA1 0f2906cb784809a8314d0f6da24b478bafa8e726 Loading... | |||||
| 645de014f3571015a738412ae9d2b5f8 | DocumentWrite | 77 B | 2025-10-03 | 2026-01-01 | |
Introduced by DocumentWrite First Seen 2025-10-03 Last Seen 2026-01-01 Times Seen 2 Size 77 B (77 bytes) MD5 645de014f3571015a738412ae9d2b5f8 SHA1 414985cbdfe672e4355b70113e5a4f797abfbf3e Loading... | |||||
| 106fd0900f276a7c9a5e435568a4c54a | DocumentWrite | 178 B | 2025-10-03 | 2026-01-01 | |
Introduced by DocumentWrite First Seen 2025-10-03 Last Seen 2026-01-01 Times Seen 2 Size 178 B (178 bytes) MD5 106fd0900f276a7c9a5e435568a4c54a SHA1 ee37a97acf6914b1d52a36116d5a0dda110d884d Loading... | |||||
| a0d31e9ac06108fa630feb85cef0a319 | DocumentWrite | 251 B | 2025-10-03 | 2026-01-01 | |
Introduced by DocumentWrite First Seen 2025-10-03 Last Seen 2026-01-01 Times Seen 2 Size 251 B (251 bytes) MD5 a0d31e9ac06108fa630feb85cef0a319 SHA1 db807ea83ba41f1d9bee240c4b95459b5a40149a Loading... | |||||
| e09916956c6caa265d581dc443896fc1 | DocumentWrite | 178 B | 2025-10-03 | 2026-01-01 | |
Introduced by DocumentWrite First Seen 2025-10-03 Last Seen 2026-01-01 Times Seen 2 Size 178 B (178 bytes) MD5 e09916956c6caa265d581dc443896fc1 SHA1 c54600203b2ec5df929ad59635d0cdf41a5c6078 Loading... | |||||
| 697ec22c1af085e5ccf1ecff0bd2a856 | DocumentWrite | 180 B | 2025-10-03 | 2026-01-01 | |
Introduced by DocumentWrite First Seen 2025-10-03 Last Seen 2026-01-01 Times Seen 2 Size 180 B (180 bytes) MD5 697ec22c1af085e5ccf1ecff0bd2a856 SHA1 821ee6dd20ace5cc3e4c9e26fcec42b7a1232f71 Loading... | |||||
| f38d2185f578a95f8b230545a510f751 | DocumentWrite | 81 B | 2025-10-03 | 2026-01-01 | |
Introduced by DocumentWrite First Seen 2025-10-03 Last Seen 2026-01-01 Times Seen 2 Size 81 B (81 bytes) MD5 f38d2185f578a95f8b230545a510f751 SHA1 05410a24a29321a5d60820d2110ef06bd7971ffb Loading... | |||||
| 54866abf3fe39105cce35cbe80423fa7 | DocumentWrite | 760 B | 2025-10-03 | 2026-01-01 | |
Introduced by DocumentWrite First Seen 2025-10-03 Last Seen 2026-01-01 Times Seen 2 Size 760 B (760 bytes) MD5 54866abf3fe39105cce35cbe80423fa7 SHA1 c268829646cbadf224f0540d8a047e4864fe1d25 Loading... | |||||
| 60af18fa2eaed127bc48267e6ab412ab | DocumentWrite | 2.8 kB | 2026-01-01 | 2026-01-01 | |
Introduced by DocumentWrite First Seen 2026-01-01 Last Seen 2026-01-01 Times Seen 1 Size 2.8 kB (2837 bytes) MD5 60af18fa2eaed127bc48267e6ab412ab SHA1 cddf71bb1132155a7c6631cec8c5ac6d1f9c116a Loading... | |||||
| 1d7144918e33dbdfbd0c63090df16d14 | DocumentWrite | 1.2 kB | 2026-01-01 | 2026-01-01 | |
Introduced by DocumentWrite First Seen 2026-01-01 Last Seen 2026-01-01 Times Seen 1 Size 1.2 kB (1189 bytes) MD5 1d7144918e33dbdfbd0c63090df16d14 SHA1 aae31a3aaf03cf08940a44ac1f28989e678f44b1 Loading... | |||||
| 0dbbea1dff957a63ea89a9016564a2bd | DocumentWrite | 209 B | 2025-10-03 | 2026-01-01 | |
Introduced by DocumentWrite First Seen 2025-10-03 Last Seen 2026-01-01 Times Seen 2 Size 209 B (209 bytes) MD5 0dbbea1dff957a63ea89a9016564a2bd SHA1 1be24fd54860f05decece0cb5afc56a95f4a2747 Loading... | |||||
| 959062eeb01404f8905828f446862582 | DocumentWrite | 229 B | 2025-10-03 | 2026-01-01 | |
Introduced by DocumentWrite First Seen 2025-10-03 Last Seen 2026-01-01 Times Seen 2 Size 229 B (229 bytes) MD5 959062eeb01404f8905828f446862582 SHA1 3a34fb98cc1750d700fde533ca2a41545537292e Loading... | |||||
| 088bab855346c65cfab053c683a25e9b | DocumentWrite | 174 B | 2025-10-03 | 2026-01-01 | |
Introduced by DocumentWrite First Seen 2025-10-03 Last Seen 2026-01-01 Times Seen 2 Size 174 B (174 bytes) MD5 088bab855346c65cfab053c683a25e9b SHA1 9314f36da917323aae2b3b2e2bf742edfde3e31a Loading... | |||||
| 1cd9a8edcc1aac2409d5d1fdf1b233ca | DocumentWrite | 1.9 kB | 2025-06-04 | 2026-01-01 | |
Introduced by DocumentWrite First Seen 2025-06-04 Last Seen 2026-01-01 Times Seen 11 Size 1.9 kB (1920 bytes) MD5 1cd9a8edcc1aac2409d5d1fdf1b233ca SHA1 81b4c2752bc10cd00eaf5b01690c598f2d45eee0 Loading... | |||||
| d46f9c0f02e1ed34438f1ca5cc8d4614 | DocumentWrite | 63 B | 2026-01-01 | 2026-01-01 | |
Introduced by DocumentWrite First Seen 2026-01-01 Last Seen 2026-01-01 Times Seen 1 Size 63 B (63 bytes) MD5 d46f9c0f02e1ed34438f1ca5cc8d4614 SHA1 98735292bd0d763056efee0ffe282e874f7078ae Loading... | |||||
| 5328fd26e15bd1388e513faaaaac8500 | DocumentWrite | 175 B | 2025-10-03 | 2026-01-01 | |
Introduced by DocumentWrite First Seen 2025-10-03 Last Seen 2026-01-01 Times Seen 2 Size 175 B (175 bytes) MD5 5328fd26e15bd1388e513faaaaac8500 SHA1 77dcd43a73dd656cfd35494f42d94dd146b9c42e Loading... | |||||
| 5f2aaae79b5d55d337f4f6a2a6066824 | DocumentWrite | 179 B | 2025-10-03 | 2026-01-01 | |
Introduced by DocumentWrite First Seen 2025-10-03 Last Seen 2026-01-01 Times Seen 2 Size 179 B (179 bytes) MD5 5f2aaae79b5d55d337f4f6a2a6066824 SHA1 dca1285a14c10fb570ed6655d021319271399c58 Loading... | |||||
| ea2c401ce59ded65de4e162bbb1c1bc1 | DocumentWrite | 78 B | 2025-10-03 | 2026-01-01 | |
Introduced by DocumentWrite First Seen 2025-10-03 Last Seen 2026-01-01 Times Seen 2 Size 78 B (78 bytes) MD5 ea2c401ce59ded65de4e162bbb1c1bc1 SHA1 77eae3104a008d4799d9bfea2e2c59fd3c593c6e Loading... | |||||
| 11ed863520680eaf29564f818a4eb803 | DocumentWrite | 206 B | 2026-01-01 | 2026-01-01 | |
Introduced by DocumentWrite First Seen 2026-01-01 Last Seen 2026-01-01 Times Seen 1 Size 206 B (206 bytes) MD5 11ed863520680eaf29564f818a4eb803 SHA1 5297d5d778705c30df7c71cbe2e412657195c9cf Loading... | |||||
| 38ab88db51e46c2f4d6a476e1f320427 | DocumentWrite | 1.9 kB | 2025-06-04 | 2026-01-01 | |
Introduced by DocumentWrite First Seen 2025-06-04 Last Seen 2026-01-01 Times Seen 11 Size 1.9 kB (1918 bytes) MD5 38ab88db51e46c2f4d6a476e1f320427 SHA1 5840ec52ef0a000884ef3504d7d9fa50515d44b9 Loading... | |||||
| 279d006f99a5e64c84d7fb0f7fda0224 | DocumentWrite | 257 B | 2025-10-03 | 2026-01-01 | |
Introduced by DocumentWrite First Seen 2025-10-03 Last Seen 2026-01-01 Times Seen 2 Size 257 B (257 bytes) MD5 279d006f99a5e64c84d7fb0f7fda0224 SHA1 c5b77ccc6e124a83eb9282d776cb02a4a966838f Loading... | |||||
| 4c68e1bb0fe81747e6768f9e4c92d646 | DocumentWrite | 227 B | 2025-10-03 | 2026-01-01 | |
Introduced by DocumentWrite First Seen 2025-10-03 Last Seen 2026-01-01 Times Seen 2 Size 227 B (227 bytes) MD5 4c68e1bb0fe81747e6768f9e4c92d646 SHA1 e7d0f1a128d07eff6c77c56034014ab393f0850d Loading... | |||||
| 100b2865c5eb637a8742b4fa20ce70ae | DocumentWrite | 230 B | 2025-10-03 | 2026-01-01 | |
Introduced by DocumentWrite First Seen 2025-10-03 Last Seen 2026-01-01 Times Seen 2 Size 230 B (230 bytes) MD5 100b2865c5eb637a8742b4fa20ce70ae SHA1 7d0e7cdaeaeea21ab2f5b89e387371ae8e7e6997 Loading... | |||||
| 3da1558712a6b7c7579647616259b024 | DocumentWrite | 80 B | 2025-10-03 | 2026-01-01 | |
Introduced by DocumentWrite First Seen 2025-10-03 Last Seen 2026-01-01 Times Seen 2 Size 80 B (80 bytes) MD5 3da1558712a6b7c7579647616259b024 SHA1 6f5a6620179c4cb7ab56e443bdf4f1c47fab9486 Loading... | |||||
| 58e59c557dfa3b7b231d40befa515e27 | DocumentWrite | 226 B | 2025-10-03 | 2026-01-01 | |
Introduced by DocumentWrite First Seen 2025-10-03 Last Seen 2026-01-01 Times Seen 2 Size 226 B (226 bytes) MD5 58e59c557dfa3b7b231d40befa515e27 SHA1 375114d486d93d9d9d8037eadff622dbe03e6564 Loading... | |||||
| 8674ce1a32ad1ebd4708e23235c8b000 | DocumentWrite | 257 B | 2025-10-03 | 2026-01-01 | |
Introduced by DocumentWrite First Seen 2025-10-03 Last Seen 2026-01-01 Times Seen 2 Size 257 B (257 bytes) MD5 8674ce1a32ad1ebd4708e23235c8b000 SHA1 c1ede15ea6a0f03bba638fe4de8d002548a5437b Loading... | |||||
| 4f0495dcd04ffa96f2c557ebf4e0468a | DocumentWrite | 257 B | 2025-10-03 | 2026-01-01 | |
Introduced by DocumentWrite First Seen 2025-10-03 Last Seen 2026-01-01 Times Seen 2 Size 257 B (257 bytes) MD5 4f0495dcd04ffa96f2c557ebf4e0468a SHA1 dc4dc6e0e575e026c02280a6dcd3a1a52adc83de Loading... | |||||
| c0e803ae42dd9979fa25aa829b27850f | DocumentWrite | 230 B | 2025-10-03 | 2026-01-01 | |
Introduced by DocumentWrite First Seen 2025-10-03 Last Seen 2026-01-01 Times Seen 2 Size 230 B (230 bytes) MD5 c0e803ae42dd9979fa25aa829b27850f SHA1 409c1880d4e3de0defe13e0ee2a36c6da6dcdabb Loading... | |||||
| 817ca1126084c7c038442e1949ca6dd4 | DocumentWrite | 232 B | 2025-10-03 | 2026-01-01 | |
Introduced by DocumentWrite First Seen 2025-10-03 Last Seen 2026-01-01 Times Seen 2 Size 232 B (232 bytes) MD5 817ca1126084c7c038442e1949ca6dd4 SHA1 a45fe9049bd73cf330df08bc408cc3064d64495a Loading... | |||||
| 8bc97748d1e172cd58055aa67d892d4d | DocumentWrite | 141 B | 2023-11-05 | 2026-03-25 | |
Introduced by DocumentWrite First Seen 2023-11-05 Last Seen 2026-03-25 Times Seen 78 Size 141 B (141 bytes) MD5 8bc97748d1e172cd58055aa67d892d4d SHA1 1ed0ad4ca4e90be39441436b21c4baa19ee809e0 Loading... | |||||
| 29adbf95d181d18687814d696a87bc4b | DocumentWrite | 9.0 kB | 2026-01-01 | 2026-01-01 | |
Introduced by DocumentWrite First Seen 2026-01-01 Last Seen 2026-01-01 Times Seen 1 Size 9.0 kB (9025 bytes) MD5 29adbf95d181d18687814d696a87bc4b SHA1 6756646c3d4d87bdb62a386b2604bad4d98e8141 Loading... | |||||
| 240ab2268b22609c368864c2bd625858 | DocumentWrite | 1.9 kB | 2025-06-04 | 2026-01-01 | |
Introduced by DocumentWrite First Seen 2025-06-04 Last Seen 2026-01-01 Times Seen 11 Size 1.9 kB (1919 bytes) MD5 240ab2268b22609c368864c2bd625858 SHA1 726ccb0f38228d6d04cd34d23c46b847ceebdc9e Loading... | |||||
| 173b3a28de7efdde1e66503d85b65f8c | DocumentWrite | 77 B | 2025-10-03 | 2026-01-01 | |
Introduced by DocumentWrite First Seen 2025-10-03 Last Seen 2026-01-01 Times Seen 2 Size 77 B (77 bytes) MD5 173b3a28de7efdde1e66503d85b65f8c SHA1 5e75697f63d33841ea1a97e1e40226cc93aec9a8 Loading... | |||||
| 52c341dc204f2b6f8afd8624c3eb4c50 | DocumentWrite | 255 B | 2025-10-03 | 2026-01-01 | |
Introduced by DocumentWrite First Seen 2025-10-03 Last Seen 2026-01-01 Times Seen 2 Size 255 B (255 bytes) MD5 52c341dc204f2b6f8afd8624c3eb4c50 SHA1 df73bfe0a89045fa309c454a3e20950b4ed05265 Loading... | |||||
| 2eceb52bda60395d40d42e9b1c8a1e91 | DocumentWrite | 229 B | 2025-10-03 | 2026-01-01 | |
Introduced by DocumentWrite First Seen 2025-10-03 Last Seen 2026-01-01 Times Seen 2 Size 229 B (229 bytes) MD5 2eceb52bda60395d40d42e9b1c8a1e91 SHA1 7fb0bae9463f2b59f92c402879ccee1ce7ab9439 Loading... | |||||
| 274d4ff11e4250d5a490e8950f74b8a1 | DocumentWrite | 225 B | 2025-10-03 | 2026-01-01 | |
Introduced by DocumentWrite First Seen 2025-10-03 Last Seen 2026-01-01 Times Seen 2 Size 225 B (225 bytes) MD5 274d4ff11e4250d5a490e8950f74b8a1 SHA1 b80e52f6a127dfd13872552ec744597a2d0bbd06 Loading... | |||||
| 5c408d41016630bfee19c9e1cc4ac1ce | DocumentWrite | 230 B | 2025-10-03 | 2026-01-01 | |
Introduced by DocumentWrite First Seen 2025-10-03 Last Seen 2026-01-01 Times Seen 2 Size 230 B (230 bytes) MD5 5c408d41016630bfee19c9e1cc4ac1ce SHA1 cbd236ae3a8dccb3db532da1c449e3d57d66629a Loading... | |||||
| 23e58265ca6c7e618dfa61e79092a10d | DocumentWrite | 229 B | 2025-10-03 | 2026-01-01 | |
Introduced by DocumentWrite First Seen 2025-10-03 Last Seen 2026-01-01 Times Seen 2 Size 229 B (229 bytes) MD5 23e58265ca6c7e618dfa61e79092a10d SHA1 d5d4f5e736b8df443fffbd3bcb8eda49fb9aa97c Loading... | |||||
| 75c4787fc26da7f073adc0ebdb3e0e32 | DocumentWrite | 229 B | 2025-10-03 | 2026-01-01 | |
Introduced by DocumentWrite First Seen 2025-10-03 Last Seen 2026-01-01 Times Seen 2 Size 229 B (229 bytes) MD5 75c4787fc26da7f073adc0ebdb3e0e32 SHA1 9d8e9a5e3995f2d909ca20ef73c6f108ca2a7e6c Loading... | |||||
| 0700b6849c9f36321f5c84c5c68fc4c1 | DocumentWrite | 253 B | 2025-10-03 | 2026-01-01 | |
Introduced by DocumentWrite First Seen 2025-10-03 Last Seen 2026-01-01 Times Seen 2 Size 253 B (253 bytes) MD5 0700b6849c9f36321f5c84c5c68fc4c1 SHA1 d98f8297ac98a3e595e4c2ea9c431815398173df Loading... | |||||
| bff9b2a8c48aadb7add229e9aad818b5 | DocumentWrite | 224 B | 2025-10-03 | 2026-01-01 | |
Introduced by DocumentWrite First Seen 2025-10-03 Last Seen 2026-01-01 Times Seen 2 Size 224 B (224 bytes) MD5 bff9b2a8c48aadb7add229e9aad818b5 SHA1 8f02ba9ac171a201ee953d58ff035d92111f9e59 Loading... | |||||
| 26974d0cb0858891e837fe9d2c67b2d7 | DocumentWrite | 309 B | 2024-01-01 | 2026-03-30 | |
Introduced by DocumentWrite First Seen 2024-01-01 Last Seen 2026-03-30 Times Seen 122 Size 309 B (309 bytes) MD5 26974d0cb0858891e837fe9d2c67b2d7 SHA1 84857a03650ce75de5e37388a5b0b9f2b000be57 Loading... | |||||
| 81f02b223055c3272f33e2bf75530c6e | DocumentWrite | 572 B | 2024-07-05 | 2026-03-25 | |
Introduced by DocumentWrite First Seen 2024-07-05 Last Seen 2026-03-25 Times Seen 103 Size 572 B (572 bytes) MD5 81f02b223055c3272f33e2bf75530c6e SHA1 12f5a6c5499915fd3ab13478eab10dc1a5684cb2 Loading... | |||||
| 52a2e6f54f18b2498b7dfd934a7c54ff | DocumentWrite | 249 B | 2025-10-03 | 2026-01-01 | |
Introduced by DocumentWrite First Seen 2025-10-03 Last Seen 2026-01-01 Times Seen 2 Size 249 B (249 bytes) MD5 52a2e6f54f18b2498b7dfd934a7c54ff SHA1 3f52e20f6715b0ca27794066d44bb11dd6c85027 Loading... | |||||
| 05e42b4da5dc79f516f36661d066d612 | DocumentWrite | 250 B | 2025-10-03 | 2026-01-01 | |
Introduced by DocumentWrite First Seen 2025-10-03 Last Seen 2026-01-01 Times Seen 2 Size 250 B (250 bytes) MD5 05e42b4da5dc79f516f36661d066d612 SHA1 20c5924e6199f29b82d4014d497ce4ef244b0346 Loading... | |||||
| b507856110ba1c5548841ea3e6f4263f | DocumentWrite | 29 B | 2025-10-03 | 2026-01-01 | |
Introduced by DocumentWrite First Seen 2025-10-03 Last Seen 2026-01-01 Times Seen 2 Size 29 B (29 bytes) MD5 b507856110ba1c5548841ea3e6f4263f SHA1 dba2cc422c1e8e25dfb5d7ada720cb34490791ad Loading... | |||||
| 33a9e1e5a618b515580b59f7fd76d578 | DocumentWrite | 250 B | 2025-10-03 | 2026-01-01 | |
Introduced by DocumentWrite First Seen 2025-10-03 Last Seen 2026-01-01 Times Seen 2 Size 250 B (250 bytes) MD5 33a9e1e5a618b515580b59f7fd76d578 SHA1 e9c1c71fa501e2584473c68f7f49f8d22875efb0 Loading... | |||||
| 5b1f2d6f61978a4f2aed7c639e7d3545 | DocumentWrite | 80 B | 2025-10-03 | 2026-01-01 | |
Introduced by DocumentWrite First Seen 2025-10-03 Last Seen 2026-01-01 Times Seen 2 Size 80 B (80 bytes) MD5 5b1f2d6f61978a4f2aed7c639e7d3545 SHA1 5d4dccc1d88c99da6494a9e32805422db29eda63 Loading... | |||||
| 5554beabb6ca4045181b0eb11157f5d8 | DocumentWrite | 254 B | 2025-10-03 | 2026-01-01 | |
Introduced by DocumentWrite First Seen 2025-10-03 Last Seen 2026-01-01 Times Seen 2 Size 254 B (254 bytes) MD5 5554beabb6ca4045181b0eb11157f5d8 SHA1 e59dabf2dc6af55867f5d6e0e857d0c8dc530ae0 Loading... | |||||
| ca5633d3040498ba27c77ede64d68886 | DocumentWrite | 255 B | 2025-10-03 | 2026-01-01 | |
Introduced by DocumentWrite First Seen 2025-10-03 Last Seen 2026-01-01 Times Seen 2 Size 255 B (255 bytes) MD5 ca5633d3040498ba27c77ede64d68886 SHA1 15329b31df6168fe548820ab722a8faa19eae990 Loading... | |||||
| 676e7d848b83e71386208900c9de8118 | DocumentWrite | 228 B | 2025-10-03 | 2026-01-01 | |
Introduced by DocumentWrite First Seen 2025-10-03 Last Seen 2026-01-01 Times Seen 2 Size 228 B (228 bytes) MD5 676e7d848b83e71386208900c9de8118 SHA1 23bc9c203028714b0c64a1a933b0b98d34297bc5 Loading... | |||||
| 09ad93072166ab504412aca0c9775277 | DocumentWrite | 1.9 kB | 2025-06-04 | 2026-01-01 | |
Introduced by DocumentWrite First Seen 2025-06-04 Last Seen 2026-01-01 Times Seen 11 Size 1.9 kB (1919 bytes) MD5 09ad93072166ab504412aca0c9775277 SHA1 de7b31922b1cc40cf7178a88b14319c5320622fc Loading... | |||||
| 25b595ea3925a49dea5a5ce0a5a9a69d | DocumentWrite | 1.9 kB | 2025-06-04 | 2026-01-01 | |
Introduced by DocumentWrite First Seen 2025-06-04 Last Seen 2026-01-01 Times Seen 11 Size 1.9 kB (1920 bytes) MD5 25b595ea3925a49dea5a5ce0a5a9a69d SHA1 237ff7301db0daeb38ec9d1314d5abc89be8520f Loading... | |||||
| 02b95a77e628cbec492b7a5a64863d89 | DocumentWrite | 257 B | 2025-10-03 | 2026-01-01 | |
Introduced by DocumentWrite First Seen 2025-10-03 Last Seen 2026-01-01 Times Seen 2 Size 257 B (257 bytes) MD5 02b95a77e628cbec492b7a5a64863d89 SHA1 b29714621a04991fe4fbe228699e919281a16d53 Loading... | |||||
| c970352ff5ac9c67355ac945a9a40c80 | DocumentWrite | 176 B | 2025-10-03 | 2026-01-01 | |
Introduced by DocumentWrite First Seen 2025-10-03 Last Seen 2026-01-01 Times Seen 2 Size 176 B (176 bytes) MD5 c970352ff5ac9c67355ac945a9a40c80 SHA1 8677b0e2fede639ef2ffdf0e356dfe35f1afa9f4 Loading... | |||||
| 5900f48233a4e5f157d274f5c80345c1 | DocumentWrite | 230 B | 2025-10-03 | 2026-01-01 | |
Introduced by DocumentWrite First Seen 2025-10-03 Last Seen 2026-01-01 Times Seen 2 Size 230 B (230 bytes) MD5 5900f48233a4e5f157d274f5c80345c1 SHA1 d43acc77d1b58deaefb371db41d4471a7b9f5a66 Loading... | |||||
| 9777212a5416c338b8e53328d79f3113 | DocumentWrite | 223 B | 2025-10-03 | 2026-01-01 | |
Introduced by DocumentWrite First Seen 2025-10-03 Last Seen 2026-01-01 Times Seen 2 Size 223 B (223 bytes) MD5 9777212a5416c338b8e53328d79f3113 SHA1 5f1348cccbe09ff93016c9cc15d507d094c06c43 Loading... | |||||
| c1e4157676b4b759ffa0284ccd6ffa37 | DocumentWrite | 176 B | 2025-10-03 | 2026-01-01 | |
Introduced by DocumentWrite First Seen 2025-10-03 Last Seen 2026-01-01 Times Seen 2 Size 176 B (176 bytes) MD5 c1e4157676b4b759ffa0284ccd6ffa37 SHA1 a9ca33ac75ed073a7d87cad007423db53345ba1c Loading... | |||||
| 7ac17a2a6a0353e1d82905fe2806cc47 | DocumentWrite | 163 B | 2026-01-01 | 2026-01-01 | |
Introduced by DocumentWrite First Seen 2026-01-01 Last Seen 2026-01-01 Times Seen 1 Size 163 B (163 bytes) MD5 7ac17a2a6a0353e1d82905fe2806cc47 SHA1 a0fe186ec7123581c107b08cda6431765720d148 Loading... | |||||
| 3db09a39f65cc5ac2f3591c5acfeafd0 | DocumentWrite | 484 B | 2026-01-01 | 2026-01-01 | |
Introduced by DocumentWrite First Seen 2026-01-01 Last Seen 2026-01-01 Times Seen 1 Size 484 B (484 bytes) MD5 3db09a39f65cc5ac2f3591c5acfeafd0 SHA1 4944ef6b317e0c353dce3301ebcb60619ac059e8 Loading... | |||||
| fef6febfcfc6bfc86eb8972c0b35f4fc | DocumentWrite | 259 B | 2025-10-03 | 2026-01-01 | |
Introduced by DocumentWrite First Seen 2025-10-03 Last Seen 2026-01-01 Times Seen 2 Size 259 B (259 bytes) MD5 fef6febfcfc6bfc86eb8972c0b35f4fc SHA1 231e16f0e2e8b7846338c758a876e967d28e03d8 Loading... | |||||
| e7835b97d8c4611ac75423dbeedb0d14 | DocumentWrite | 226 B | 2025-10-03 | 2026-01-01 | |
Introduced by DocumentWrite First Seen 2025-10-03 Last Seen 2026-01-01 Times Seen 2 Size 226 B (226 bytes) MD5 e7835b97d8c4611ac75423dbeedb0d14 SHA1 9a7bceeac26771b6394e4d79065f9095f1b7c181 Loading... | |||||
| 8263b786fd1916fbf47a5da8d42a0c94 | DocumentWrite | 256 B | 2025-10-03 | 2026-01-01 | |
Introduced by DocumentWrite First Seen 2025-10-03 Last Seen 2026-01-01 Times Seen 2 Size 256 B (256 bytes) MD5 8263b786fd1916fbf47a5da8d42a0c94 SHA1 14e2fdaf21555ee91689f1c728b3ddeaff2a1d19 Loading... | |||||
| 3f30b9a6220cfaeba35d3420b467be55 | DocumentWrite | 256 B | 2025-10-03 | 2026-01-01 | |
Introduced by DocumentWrite First Seen 2025-10-03 Last Seen 2026-01-01 Times Seen 2 Size 256 B (256 bytes) MD5 3f30b9a6220cfaeba35d3420b467be55 SHA1 47c448fd6c3223f693b4c089dc6ceb1712bc67f7 Loading... | |||||
| 4fadfdb12fa139af3a376ca113f0dc80 | DocumentWrite | 171 B | 2025-10-03 | 2026-01-01 | |
Introduced by DocumentWrite First Seen 2025-10-03 Last Seen 2026-01-01 Times Seen 2 Size 171 B (171 bytes) MD5 4fadfdb12fa139af3a376ca113f0dc80 SHA1 bce4ba41583129dfc4e59d3165f9bfa7f89eaaa0 Loading... | |||||
| 28f4467abfa3df3baa924f297977e02d | DocumentWrite | 255 B | 2025-10-03 | 2026-01-01 | |
Introduced by DocumentWrite First Seen 2025-10-03 Last Seen 2026-01-01 Times Seen 2 Size 255 B (255 bytes) MD5 28f4467abfa3df3baa924f297977e02d SHA1 3f07d7be8d3cf35ff9bd294c38dc7974f3a439af Loading... | |||||
| ea366d7eecf2f1a7171c8df4415f66b0 | DocumentWrite | 174 B | 2025-10-03 | 2026-01-01 | |
Introduced by DocumentWrite First Seen 2025-10-03 Last Seen 2026-01-01 Times Seen 2 Size 174 B (174 bytes) MD5 ea366d7eecf2f1a7171c8df4415f66b0 SHA1 7f9b11f350b0bd0347fd661eaea306290c51f874 Loading... | |||||
| 0cb77ab8364f4b4d9315400ddd925dce | DocumentWrite | 82 B | 2025-10-03 | 2026-01-01 | |
Introduced by DocumentWrite First Seen 2025-10-03 Last Seen 2026-01-01 Times Seen 2 Size 82 B (82 bytes) MD5 0cb77ab8364f4b4d9315400ddd925dce SHA1 8763af8e5a35d3bb2d95104dafed9ff5194e96ba Loading... | |||||
| d1d7899c28fbaa188d48c200b13ca756 | DocumentWrite | 226 B | 2025-10-03 | 2026-01-01 | |
Introduced by DocumentWrite First Seen 2025-10-03 Last Seen 2026-01-01 Times Seen 2 Size 226 B (226 bytes) MD5 d1d7899c28fbaa188d48c200b13ca756 SHA1 debb7821fe2a06270002094e97bfda96a094f755 Loading... | |||||
| 780e17fa75bd7a2b1a6daa3cbe2585d6 | DocumentWrite | 80 B | 2025-10-03 | 2026-01-01 | |
Introduced by DocumentWrite First Seen 2025-10-03 Last Seen 2026-01-01 Times Seen 2 Size 80 B (80 bytes) MD5 780e17fa75bd7a2b1a6daa3cbe2585d6 SHA1 b2b6e0363ed58909c825b8b94d31c0ae290f80f8 Loading... | |||||
| f08a5ed78c761d285bd15cd8f5d096c7 | DocumentWrite | 1.9 kB | 2025-06-04 | 2026-01-01 | |
Introduced by DocumentWrite First Seen 2025-06-04 Last Seen 2026-01-01 Times Seen 11 Size 1.9 kB (1920 bytes) MD5 f08a5ed78c761d285bd15cd8f5d096c7 SHA1 7aabf3c4769f4e13d046c8a6037c5eac3bf3853a Loading... | |||||
| 9ed763828e86325c6081bf38fa00aa86 | DocumentWrite | 287 B | 2024-01-01 | 2026-01-01 | |
Introduced by DocumentWrite First Seen 2024-01-01 Last Seen 2026-01-01 Times Seen 6 Size 287 B (287 bytes) MD5 9ed763828e86325c6081bf38fa00aa86 SHA1 5024615537a41c175b76ffcce13bc2175be953ea Loading... | |||||
| d79924cda64691ec0adf6f3a7d58d621 | DocumentWrite | 78 B | 2025-10-03 | 2026-01-01 | |
Introduced by DocumentWrite First Seen 2025-10-03 Last Seen 2026-01-01 Times Seen 2 Size 78 B (78 bytes) MD5 d79924cda64691ec0adf6f3a7d58d621 SHA1 caf077ce3e17a9fe2b1187fead1b64e221404938 Loading... | |||||
| 73a9e0ad731e124093b3b80288a6c4b5 | DocumentWrite | 232 B | 2025-10-03 | 2026-01-01 | |
Introduced by DocumentWrite First Seen 2025-10-03 Last Seen 2026-01-01 Times Seen 2 Size 232 B (232 bytes) MD5 73a9e0ad731e124093b3b80288a6c4b5 SHA1 ae79f298acead1b56686d32b51013a21e3bf76ff Loading... | |||||
| 7d69d1d01877026b11bdebbe1882445d | DocumentWrite | 80 B | 2025-10-03 | 2026-01-01 | |
Introduced by DocumentWrite First Seen 2025-10-03 Last Seen 2026-01-01 Times Seen 2 Size 80 B (80 bytes) MD5 7d69d1d01877026b11bdebbe1882445d SHA1 36e9f788a6a8d19c75ce5b46c0b6d6e110e84916 Loading... | |||||
| 0115a5ff01094d25a4959a64c81c1371 | DocumentWrite | 1.2 kB | 2025-10-03 | 2026-01-01 | |
Introduced by DocumentWrite First Seen 2025-10-03 Last Seen 2026-01-01 Times Seen 2 Size 1.2 kB (1227 bytes) MD5 0115a5ff01094d25a4959a64c81c1371 SHA1 70c0082e5740fd133b6de0f2aeb85aa3464fac7d Loading... | |||||
| 51836f9f0266ddb0f60a280a2caeca9e | DocumentWrite | 129 B | 2025-10-03 | 2026-01-01 | |
Introduced by DocumentWrite First Seen 2025-10-03 Last Seen 2026-01-01 Times Seen 2 Size 129 B (129 bytes) MD5 51836f9f0266ddb0f60a280a2caeca9e SHA1 01a07171e88b902457e23c0ba52ff6d641bde57d Loading... | |||||
| b95fe53ca426e96e5c2301bd3a749b75 | DocumentWrite | 85 B | 2025-10-03 | 2026-01-01 | |
Introduced by DocumentWrite First Seen 2025-10-03 Last Seen 2026-01-01 Times Seen 2 Size 85 B (85 bytes) MD5 b95fe53ca426e96e5c2301bd3a749b75 SHA1 aedbc4f44035709ce551f36eb5cd8f686440297b Loading... | |||||
| 4e615b2c1e3ff9f5b4711042864e7834 | DocumentWrite | 230 B | 2025-10-03 | 2026-01-01 | |
Introduced by DocumentWrite First Seen 2025-10-03 Last Seen 2026-01-01 Times Seen 2 Size 230 B (230 bytes) MD5 4e615b2c1e3ff9f5b4711042864e7834 SHA1 4bd30e6b8fb050ba357a9f6849a9a2770157cf24 Loading... | |||||
| d8138d378c8ef17cb846cf5866e02137 | DocumentWrite | 1.9 kB | 2025-06-04 | 2026-01-01 | |
Introduced by DocumentWrite First Seen 2025-06-04 Last Seen 2026-01-01 Times Seen 11 Size 1.9 kB (1919 bytes) MD5 d8138d378c8ef17cb846cf5866e02137 SHA1 99222930fc92c2ce64f0ba690a222ab371383889 Loading... | |||||
| 699ec264fe1e6ee10d1e960a20e310be | DocumentWrite | 77 B | 2025-10-03 | 2026-01-01 | |
Introduced by DocumentWrite First Seen 2025-10-03 Last Seen 2026-01-01 Times Seen 2 Size 77 B (77 bytes) MD5 699ec264fe1e6ee10d1e960a20e310be SHA1 ab746887169aef39e7dd7613c32ba3391f1213a5 Loading... | |||||
| ca2bb8c25d3cf7368072fa2b41be75a5 | DocumentWrite | 228 B | 2025-10-03 | 2026-01-01 | |
Introduced by DocumentWrite First Seen 2025-10-03 Last Seen 2026-01-01 Times Seen 2 Size 228 B (228 bytes) MD5 ca2bb8c25d3cf7368072fa2b41be75a5 SHA1 55905f502e93a7c92a28815763aa9b2f19e428e4 Loading... | |||||
| c077b07325fcd39361d05f7d612e9db2 | DocumentWrite | 250 B | 2025-10-03 | 2026-01-01 | |
Introduced by DocumentWrite First Seen 2025-10-03 Last Seen 2026-01-01 Times Seen 2 Size 250 B (250 bytes) MD5 c077b07325fcd39361d05f7d612e9db2 SHA1 ff7bfd82ec6d3419cfe0bfa5d2083cb79b25d5fc Loading... | |||||
| b93407d9a912c679d5d76ec2c69fbdd8 | DocumentWrite | 75 B | 2025-10-03 | 2026-01-01 | |
Introduced by DocumentWrite First Seen 2025-10-03 Last Seen 2026-01-01 Times Seen 2 Size 75 B (75 bytes) MD5 b93407d9a912c679d5d76ec2c69fbdd8 SHA1 cdf61e75bfca8c29444005abfc1c8da7fa194518 Loading... | |||||
| 6efc3b2dbdc7f3ed721bbc52e8c13007 | DocumentWrite | 892 B | 2026-01-01 | 2026-01-01 | |
Introduced by DocumentWrite First Seen 2026-01-01 Last Seen 2026-01-01 Times Seen 1 Size 892 B (892 bytes) MD5 6efc3b2dbdc7f3ed721bbc52e8c13007 SHA1 a2ba3083435eb119b3cdc859a337e1f4e66971db Loading... | |||||
| e5bd74837ac8151a502302728b7b540c | DocumentWrite | 79 B | 2025-10-03 | 2026-01-01 | |
Introduced by DocumentWrite First Seen 2025-10-03 Last Seen 2026-01-01 Times Seen 2 Size 79 B (79 bytes) MD5 e5bd74837ac8151a502302728b7b540c SHA1 a0d6f689e79e6e628923e7981163fe992ce456e0 Loading... | |||||
| 201b3e6a36ccb53bc933bb4eeeff7e0d | DocumentWrite | 79 B | 2025-10-03 | 2026-01-01 | |
Introduced by DocumentWrite First Seen 2025-10-03 Last Seen 2026-01-01 Times Seen 2 Size 79 B (79 bytes) MD5 201b3e6a36ccb53bc933bb4eeeff7e0d SHA1 254d6df5dd20b80890d871b6ab1e36ebcb685082 Loading... | |||||
| 017bd67cc2377683ac0ec1a27a87dabd | DocumentWrite | 228 B | 2025-10-03 | 2026-01-01 | |
Introduced by DocumentWrite First Seen 2025-10-03 Last Seen 2026-01-01 Times Seen 2 Size 228 B (228 bytes) MD5 017bd67cc2377683ac0ec1a27a87dabd SHA1 0a3f4640e3b21659102ebac29b44a7002d142bb9 Loading... | |||||
| 5a9cc29426a430ff468924eb33d2149c | DocumentWrite | 1.9 kB | 2025-06-04 | 2026-01-01 | |
Introduced by DocumentWrite First Seen 2025-06-04 Last Seen 2026-01-01 Times Seen 11 Size 1.9 kB (1918 bytes) MD5 5a9cc29426a430ff468924eb33d2149c SHA1 4b30893064bd0ebe9a3555505a25dc27f1f33627 Loading... | |||||
| a5e35dbd4a83a423f6ce5d3b54fb5924 | DocumentWrite | 180 B | 2025-10-03 | 2026-01-01 | |
Introduced by DocumentWrite First Seen 2025-10-03 Last Seen 2026-01-01 Times Seen 2 Size 180 B (180 bytes) MD5 a5e35dbd4a83a423f6ce5d3b54fb5924 SHA1 529075478a631a41a8865d442f9b3f2442b5fe1e Loading... | |||||
| 764605a302f5b4a27994208c50566a4f | DocumentWrite | 229 B | 2025-10-03 | 2026-01-01 | |
Introduced by DocumentWrite First Seen 2025-10-03 Last Seen 2026-01-01 Times Seen 2 Size 229 B (229 bytes) MD5 764605a302f5b4a27994208c50566a4f SHA1 43172ff019682e1c6a75cfb772eeaa7825c1a45e Loading... | |||||
| 3f68e7770e7e45c7cc28b173dd7c0852 | DocumentWrite | 78 B | 2025-10-03 | 2026-01-01 | |
Introduced by DocumentWrite First Seen 2025-10-03 Last Seen 2026-01-01 Times Seen 2 Size 78 B (78 bytes) MD5 3f68e7770e7e45c7cc28b173dd7c0852 SHA1 d3f9711fca193f8e97f8b2cedb5b3aee8026ef41 Loading... | |||||
| 2d181afb3917a261eb1538b068ca30f2 | DocumentWrite | 180 B | 2025-10-03 | 2026-01-01 | |
Introduced by DocumentWrite First Seen 2025-10-03 Last Seen 2026-01-01 Times Seen 2 Size 180 B (180 bytes) MD5 2d181afb3917a261eb1538b068ca30f2 SHA1 a2c6ddf36707b4b882524f974f75fe73b73ccfcb Loading... | |||||
| aec97aa263d2ad737f8ec0ed037777da | DocumentWrite | 132 B | 2025-10-03 | 2026-01-01 | |
Introduced by DocumentWrite First Seen 2025-10-03 Last Seen 2026-01-01 Times Seen 2 Size 132 B (132 bytes) MD5 aec97aa263d2ad737f8ec0ed037777da SHA1 7cd16b49c2ca4f2a0d56fee5decf6ef7e7f162d7 Loading... | |||||
| 3f9430b3fc9a414bfea75a86182c6ea9 | DocumentWrite | 80 B | 2025-10-03 | 2026-01-01 | |
Introduced by DocumentWrite First Seen 2025-10-03 Last Seen 2026-01-01 Times Seen 2 Size 80 B (80 bytes) MD5 3f9430b3fc9a414bfea75a86182c6ea9 SHA1 4174d0ebed8a115ad4e80ab5802698ed9f81f07c Loading... | |||||
| 836d99570650d25f38a89da8703a97e0 | DocumentWrite | 177 B | 2025-10-03 | 2026-01-01 | |
Introduced by DocumentWrite First Seen 2025-10-03 Last Seen 2026-01-01 Times Seen 2 Size 177 B (177 bytes) MD5 836d99570650d25f38a89da8703a97e0 SHA1 11abae3e300e125412cdf2b26525af8adc64516c Loading... | |||||
| 87d825007f22504aba0656523adcbba4 | DocumentWrite | 39 B | 2025-10-03 | 2026-01-01 | |
Introduced by DocumentWrite First Seen 2025-10-03 Last Seen 2026-01-01 Times Seen 2 Size 39 B (39 bytes) MD5 87d825007f22504aba0656523adcbba4 SHA1 834e6c111e39da93d45a0d9a184cb53aa296102a Loading... | |||||
| a01b536c906ec1a1533b5f8c5d1a800c | DocumentWrite | 254 B | 2025-10-03 | 2026-01-01 | |
Introduced by DocumentWrite First Seen 2025-10-03 Last Seen 2026-01-01 Times Seen 2 Size 254 B (254 bytes) MD5 a01b536c906ec1a1533b5f8c5d1a800c SHA1 dd560af45f11eade1ae0223cd8124020f7000985 Loading... | |||||
| 20a768355db3ed21dd89607a75096d76 | DocumentWrite | 225 B | 2025-10-03 | 2026-01-01 | |
Introduced by DocumentWrite First Seen 2025-10-03 Last Seen 2026-01-01 Times Seen 2 Size 225 B (225 bytes) MD5 20a768355db3ed21dd89607a75096d76 SHA1 dd76bbfbc9c6a3e599c80f1b0cf8b4729cdf018c Loading... | |||||
| edd2b990b0c3e9dde4a615fd529aa95a | DocumentWrite | 273 B | 2025-10-03 | 2026-01-01 | |
Introduced by DocumentWrite First Seen 2025-10-03 Last Seen 2026-01-01 Times Seen 2 Size 273 B (273 bytes) MD5 edd2b990b0c3e9dde4a615fd529aa95a SHA1 c569c3fda3f35612c807d2ba4315310e3bad03c3 Loading... | |||||
| b24be841ff274300cb308403a15787ad | DocumentWrite | 1.9 kB | 2025-06-04 | 2026-01-01 | |
Introduced by DocumentWrite First Seen 2025-06-04 Last Seen 2026-01-01 Times Seen 11 Size 1.9 kB (1920 bytes) MD5 b24be841ff274300cb308403a15787ad SHA1 c8e507181115b136c126b37cbe527210457ac0bc Loading... | |||||
| 9df07b504e3ca3c04dad154d40ee7959 | DocumentWrite | 35 B | 2025-10-03 | 2026-01-01 | |
Introduced by DocumentWrite First Seen 2025-10-03 Last Seen 2026-01-01 Times Seen 2 Size 35 B (35 bytes) MD5 9df07b504e3ca3c04dad154d40ee7959 SHA1 d06ca8aca1298fa9c1cbe24b8b14540005665e2e Loading... | |||||
| 3bd283fb5105086be7c54524d6c0f7c8 | DocumentWrite | 177 B | 2025-10-03 | 2026-01-01 | |
Introduced by DocumentWrite First Seen 2025-10-03 Last Seen 2026-01-01 Times Seen 2 Size 177 B (177 bytes) MD5 3bd283fb5105086be7c54524d6c0f7c8 SHA1 fa4541d52af98c46ca1d3bc61ed204adca053024 Loading... | |||||
| 4461d56e1993208b226928033a1103f5 | DocumentWrite | 257 B | 2025-10-03 | 2026-01-01 | |
Introduced by DocumentWrite First Seen 2025-10-03 Last Seen 2026-01-01 Times Seen 2 Size 257 B (257 bytes) MD5 4461d56e1993208b226928033a1103f5 SHA1 49d8b0c1826484c8520c56d8f37e6ef2e24673ac Loading... | |||||
| 63505c30f88bf1c6c2f507ec84e18da3 | DocumentWrite | 179 B | 2025-10-03 | 2026-01-01 | |
Introduced by DocumentWrite First Seen 2025-10-03 Last Seen 2026-01-01 Times Seen 2 Size 179 B (179 bytes) MD5 63505c30f88bf1c6c2f507ec84e18da3 SHA1 e98cc4419df81f7a55421ba62614cbf225f64a74 Loading... | |||||
| f1c91f037bdc539502f9910dbd0b5556 | DocumentWrite | 230 B | 2025-10-03 | 2026-01-01 | |
Introduced by DocumentWrite First Seen 2025-10-03 Last Seen 2026-01-01 Times Seen 2 Size 230 B (230 bytes) MD5 f1c91f037bdc539502f9910dbd0b5556 SHA1 a6f838c0dc8d200b9bf4750f913ed5e2ca33886b Loading... | |||||
| 0385c727ba04e7c47a79ef132adf5dbd | DocumentWrite | 225 B | 2025-10-03 | 2026-01-01 | |
Introduced by DocumentWrite First Seen 2025-10-03 Last Seen 2026-01-01 Times Seen 2 Size 225 B (225 bytes) MD5 0385c727ba04e7c47a79ef132adf5dbd SHA1 f3aca5bbc8bcca26bf93f4265376487ba8a8d1a3 Loading... | |||||
| 505e4fb960a8d0e37169c929dd4d3a25 | DocumentWrite | 179 B | 2025-10-03 | 2026-01-01 | |
Introduced by DocumentWrite First Seen 2025-10-03 Last Seen 2026-01-01 Times Seen 2 Size 179 B (179 bytes) MD5 505e4fb960a8d0e37169c929dd4d3a25 SHA1 70b4ca67cd7ea1cb399224fa020f90603e643844 Loading... | |||||
| 849115cfcc9f941de967ece264a42066 | DocumentWrite | 229 B | 2025-10-03 | 2026-01-01 | |
Introduced by DocumentWrite First Seen 2025-10-03 Last Seen 2026-01-01 Times Seen 2 Size 229 B (229 bytes) MD5 849115cfcc9f941de967ece264a42066 SHA1 442b844d25cf3795764c47a41b7952efe67c4611 Loading... | |||||
| 66697c7c6e89087702da0f2f9e5ceb45 | DocumentWrite | 226 B | 2025-10-03 | 2026-01-01 | |
Introduced by DocumentWrite First Seen 2025-10-03 Last Seen 2026-01-01 Times Seen 2 Size 226 B (226 bytes) MD5 66697c7c6e89087702da0f2f9e5ceb45 SHA1 bebb2cdff78b32bbdaf4d5e6acf2651430723d5c Loading... | |||||
| fd34b5365ab4d724601c5819601173ba | DocumentWrite | 227 B | 2025-10-03 | 2026-01-01 | |
Introduced by DocumentWrite First Seen 2025-10-03 Last Seen 2026-01-01 Times Seen 2 Size 227 B (227 bytes) MD5 fd34b5365ab4d724601c5819601173ba SHA1 c6540893365c2a70a14595ee2333849534b8cf45 Loading... | |||||
| 35bac9b1a9fb76d95e3b965093461bb8 | DocumentWrite | 240 B | 2024-12-26 | 2026-01-01 | |
Introduced by DocumentWrite First Seen 2024-12-26 Last Seen 2026-01-01 Times Seen 45 Size 240 B (240 bytes) MD5 35bac9b1a9fb76d95e3b965093461bb8 SHA1 17437db123f924598f594f80cb7ee800c144a1aa Loading... | |||||
| 874edbf00875b53321f30bf2e73bfa15 | DocumentWrite | 254 B | 2025-10-03 | 2026-01-01 | |
Introduced by DocumentWrite First Seen 2025-10-03 Last Seen 2026-01-01 Times Seen 2 Size 254 B (254 bytes) MD5 874edbf00875b53321f30bf2e73bfa15 SHA1 8ab108789896ea81157c3f47c5c121d58d849e9c Loading... | |||||
| 5595c4e7616ca49b9fb5b9d1c1191aac | DocumentWrite | 255 B | 2025-10-03 | 2026-01-01 | |
Introduced by DocumentWrite First Seen 2025-10-03 Last Seen 2026-01-01 Times Seen 2 Size 255 B (255 bytes) MD5 5595c4e7616ca49b9fb5b9d1c1191aac SHA1 d547fbfc3da7ea1513f001f271dbc0e640553adc Loading... | |||||
| d202a36a08fedf0e5cb442015b2d83a7 | DocumentWrite | 227 B | 2025-10-03 | 2026-01-01 | |
Introduced by DocumentWrite First Seen 2025-10-03 Last Seen 2026-01-01 Times Seen 2 Size 227 B (227 bytes) MD5 d202a36a08fedf0e5cb442015b2d83a7 SHA1 f5ef1872715d621b4fe48f9b749a66aead236dbc Loading... | |||||
| 36a61efbdacf6a38d311d50fa54e499b | DocumentWrite | 932 B | 2026-01-01 | 2026-01-01 | |
Introduced by DocumentWrite First Seen 2026-01-01 Last Seen 2026-01-01 Times Seen 1 Size 932 B (932 bytes) MD5 36a61efbdacf6a38d311d50fa54e499b SHA1 ac17ead420e420ef6142ac2713a7fb009da6d100 Loading... | |||||
| 9bb8aa4276ce92dc811be43ba3cab5bf | DocumentWrite | 322 B | 2025-10-03 | 2026-01-01 | |
Introduced by DocumentWrite First Seen 2025-10-03 Last Seen 2026-01-01 Times Seen 2 Size 322 B (322 bytes) MD5 9bb8aa4276ce92dc811be43ba3cab5bf SHA1 b280e81ee5e825cdb4fd57e986ec5c81f0969d09 Loading... | |||||
| 9b4c1190d66e46a1cb1f69954a60ffbd | DocumentWrite | 225 B | 2025-10-03 | 2026-01-01 | |
Introduced by DocumentWrite First Seen 2025-10-03 Last Seen 2026-01-01 Times Seen 2 Size 225 B (225 bytes) MD5 9b4c1190d66e46a1cb1f69954a60ffbd SHA1 9c37190af79d027ef941fde12e7a3ad271c77e32 Loading... | |||||
| 73fb8fb548edb774db37149c3df0f7a0 | DocumentWrite | 75 B | 2025-10-03 | 2026-01-01 | |
Introduced by DocumentWrite First Seen 2025-10-03 Last Seen 2026-01-01 Times Seen 2 Size 75 B (75 bytes) MD5 73fb8fb548edb774db37149c3df0f7a0 SHA1 45322e0454ba9413699bfce02d7ff47765ed984d Loading... | |||||
| 8dda65d16410cb40f637689f1591fb7f | DocumentWrite | 1.9 kB | 2025-06-04 | 2026-01-01 | |
Introduced by DocumentWrite First Seen 2025-06-04 Last Seen 2026-01-01 Times Seen 11 Size 1.9 kB (1919 bytes) MD5 8dda65d16410cb40f637689f1591fb7f SHA1 907ebdc59585d8748b3c41ee5a3b2e61c6e2314f Loading... | |||||
| a3baf9d3d518f58c3aaa8453a3d4e370 | DocumentWrite | 233 B | 2025-10-03 | 2026-01-01 | |
Introduced by DocumentWrite First Seen 2025-10-03 Last Seen 2026-01-01 Times Seen 2 Size 233 B (233 bytes) MD5 a3baf9d3d518f58c3aaa8453a3d4e370 SHA1 a673aedd358bc4b9f53e48765857116dc8588f29 Loading... | |||||
| d829459adfefec1ca78999dfbd2b85fc | DocumentWrite | 227 B | 2025-10-03 | 2026-01-01 | |
Introduced by DocumentWrite First Seen 2025-10-03 Last Seen 2026-01-01 Times Seen 2 Size 227 B (227 bytes) MD5 d829459adfefec1ca78999dfbd2b85fc SHA1 51f00ac1a7f25a97eaf7bc52265546aca401a84a Loading... | |||||
| 3dee1fedfd889d37e377d62c6f5a8cff | DocumentWrite | 79 B | 2025-10-03 | 2026-01-01 | |
Introduced by DocumentWrite First Seen 2025-10-03 Last Seen 2026-01-01 Times Seen 2 Size 79 B (79 bytes) MD5 3dee1fedfd889d37e377d62c6f5a8cff SHA1 2aec84e958c7bd4d413ac124fe38519f56873de2 Loading... | |||||
| 374ca327d67d3f3f78d4c11cb3dfab77 | DocumentWrite | 79 B | 2025-10-03 | 2026-01-01 | |
Introduced by DocumentWrite First Seen 2025-10-03 Last Seen 2026-01-01 Times Seen 2 Size 79 B (79 bytes) MD5 374ca327d67d3f3f78d4c11cb3dfab77 SHA1 3716f9000cf6c3a0e2ae84fc698f3249d51a0eba Loading... | |||||
| e87e42b03f0d3130b628cc6ad4e84612 | DocumentWrite | 177 B | 2025-10-03 | 2026-01-01 | |
Introduced by DocumentWrite First Seen 2025-10-03 Last Seen 2026-01-01 Times Seen 2 Size 177 B (177 bytes) MD5 e87e42b03f0d3130b628cc6ad4e84612 SHA1 f06bf67b31fca82f13388c9b052829f943c15b07 Loading... | |||||
| 9a27f134b4a2d48bff89737f964576cf | DocumentWrite | 255 B | 2025-10-03 | 2026-01-01 | |
Introduced by DocumentWrite First Seen 2025-10-03 Last Seen 2026-01-01 Times Seen 2 Size 255 B (255 bytes) MD5 9a27f134b4a2d48bff89737f964576cf SHA1 4f05817581567539fe80ca18743ac9a010ab4fa0 Loading... | |||||
| 262e4fab8aa452898762ce9f0b2ec011 | DocumentWrite | 76 B | 2025-10-03 | 2026-01-01 | |
Introduced by DocumentWrite First Seen 2025-10-03 Last Seen 2026-01-01 Times Seen 2 Size 76 B (76 bytes) MD5 262e4fab8aa452898762ce9f0b2ec011 SHA1 f6dc862bbaff4738bd7605d459a81bf0bb6c175c Loading... | |||||
| f3ff347a72e06ec895d269db7b555dd6 | DocumentWrite | 1.9 kB | 2025-06-04 | 2026-01-01 | |
Introduced by DocumentWrite First Seen 2025-06-04 Last Seen 2026-01-01 Times Seen 11 Size 1.9 kB (1920 bytes) MD5 f3ff347a72e06ec895d269db7b555dd6 SHA1 db7db0883ea9654187ebeab3d90569a5543f70d9 Loading... | |||||
| c96e7192615e199dc660fea420d53fa5 | DocumentWrite | 1.9 kB | 2025-06-04 | 2026-01-01 | |
Introduced by DocumentWrite First Seen 2025-06-04 Last Seen 2026-01-01 Times Seen 11 Size 1.9 kB (1920 bytes) MD5 c96e7192615e199dc660fea420d53fa5 SHA1 3b35a924547bb17b4e70ee82225120c283de5948 Loading... | |||||
| 22a14c3976b29fb08fc8809300a1624f | DocumentWrite | 1.9 kB | 2025-06-04 | 2026-01-01 | |
Introduced by DocumentWrite First Seen 2025-06-04 Last Seen 2026-01-01 Times Seen 11 Size 1.9 kB (1920 bytes) MD5 22a14c3976b29fb08fc8809300a1624f SHA1 477225f9d33ce9e27f7f5b18c12ed1944d0dcfad Loading... | |||||
| e988d6b57b5bd2f334be2c253a2f46dc | DocumentWrite | 243 B | 2025-10-03 | 2026-01-01 | |
Introduced by DocumentWrite First Seen 2025-10-03 Last Seen 2026-01-01 Times Seen 2 Size 243 B (243 bytes) MD5 e988d6b57b5bd2f334be2c253a2f46dc SHA1 1a4ee3a4de611f0a677addfeb4a7d3bb032c7e2f Loading... | |||||
| 8062aab6b8f0a2228063a215449ed7f0 | DocumentWrite | 178 B | 2025-10-03 | 2026-01-01 | |
Introduced by DocumentWrite First Seen 2025-10-03 Last Seen 2026-01-01 Times Seen 2 Size 178 B (178 bytes) MD5 8062aab6b8f0a2228063a215449ed7f0 SHA1 afbcbfc3e1883d71957e4cd98d1f669c7659ef9c Loading... | |||||
| 380047520a6602db598b24f4ea8a1e4b | DocumentWrite | 146 B | 2025-10-03 | 2026-01-01 | |
Introduced by DocumentWrite First Seen 2025-10-03 Last Seen 2026-01-01 Times Seen 2 Size 146 B (146 bytes) MD5 380047520a6602db598b24f4ea8a1e4b SHA1 5e3170afc560adb2bb316e9d91590f9f1f367fd4 Loading... | |||||
| 7b88cb53b5af67ca9a7622a99bdb41e9 | DocumentWrite | 476 B | 2026-01-01 | 2026-01-01 | |
Introduced by DocumentWrite First Seen 2026-01-01 Last Seen 2026-01-01 Times Seen 1 Size 476 B (476 bytes) MD5 7b88cb53b5af67ca9a7622a99bdb41e9 SHA1 e79ad72bca484372b487865f58e16a86130f90f7 Loading... | |||||
| 56f104f70178e0757ecc32bc844eddfd | DocumentWrite | 78 B | 2025-10-03 | 2026-01-01 | |
Introduced by DocumentWrite First Seen 2025-10-03 Last Seen 2026-01-01 Times Seen 2 Size 78 B (78 bytes) MD5 56f104f70178e0757ecc32bc844eddfd SHA1 9aabcabc7309999ad3630a4c9bc59cc1f7ac1ffc Loading... | |||||
| 9e30289da904928cb44937e9ec1a205e | DocumentWrite | 182 B | 2025-10-03 | 2026-01-01 | |
Introduced by DocumentWrite First Seen 2025-10-03 Last Seen 2026-01-01 Times Seen 2 Size 182 B (182 bytes) MD5 9e30289da904928cb44937e9ec1a205e SHA1 a68fa80622e09bc5110a99c65e49634a3540c967 Loading... | |||||
| 82bf671f919c8b72bcb8b44cd3260161 | DocumentWrite | 1.9 kB | 2025-06-04 | 2026-01-01 | |
Introduced by DocumentWrite First Seen 2025-06-04 Last Seen 2026-01-01 Times Seen 11 Size 1.9 kB (1920 bytes) MD5 82bf671f919c8b72bcb8b44cd3260161 SHA1 9adf444ec98e11122746869526c83ed1ef252390 Loading... | |||||
| fb3ef462e7b8ec80ca7e0803398b343c | DocumentWrite | 80 B | 2025-10-03 | 2026-01-01 | |
Introduced by DocumentWrite First Seen 2025-10-03 Last Seen 2026-01-01 Times Seen 2 Size 80 B (80 bytes) MD5 fb3ef462e7b8ec80ca7e0803398b343c SHA1 9f5234bdd09d077ed068ca2c19eae03f32960a4b Loading... | |||||
| c464175d491850773e95ff7f606bb940 | DocumentWrite | 1.9 kB | 2025-06-04 | 2026-01-01 | |
Introduced by DocumentWrite First Seen 2025-06-04 Last Seen 2026-01-01 Times Seen 11 Size 1.9 kB (1920 bytes) MD5 c464175d491850773e95ff7f606bb940 SHA1 f888a24542505d826315990395cfc19e431dcf52 Loading... | |||||
| 6357abb921f199314a7bf9ad72ce776a | DocumentWrite | 187 B | 2025-05-23 | 2026-01-01 | |
Introduced by DocumentWrite First Seen 2025-05-23 Last Seen 2026-01-01 Times Seen 13 Size 187 B (187 bytes) MD5 6357abb921f199314a7bf9ad72ce776a SHA1 13d980b24d8f7bd61fd1528c4e1adefdca84c09b Loading... | |||||
| 226f5d771abc371fdfa0a156596ea304 | DocumentWrite | 176 B | 2025-10-03 | 2026-01-01 | |
Introduced by DocumentWrite First Seen 2025-10-03 Last Seen 2026-01-01 Times Seen 2 Size 176 B (176 bytes) MD5 226f5d771abc371fdfa0a156596ea304 SHA1 4d470f1418da991f04f47d3c9033588d619b9524 Loading... | |||||
| a6a0d84e3d05144c64de88f4a9e2c6f0 | DocumentWrite | 226 B | 2025-10-03 | 2026-01-01 | |
Introduced by DocumentWrite First Seen 2025-10-03 Last Seen 2026-01-01 Times Seen 2 Size 226 B (226 bytes) MD5 a6a0d84e3d05144c64de88f4a9e2c6f0 SHA1 f5f6286a52fe1b576e29e8027488bccdbeae8192 Loading... | |||||
| 4a0b68dd94b741871bf6f5096751c00d | DocumentWrite | 1.9 kB | 2025-06-04 | 2026-01-01 | |
Introduced by DocumentWrite First Seen 2025-06-04 Last Seen 2026-01-01 Times Seen 11 Size 1.9 kB (1920 bytes) MD5 4a0b68dd94b741871bf6f5096751c00d SHA1 6162b6ed82d2a918ec7b716ed5cc518717bc56bd Loading... | |||||
| 788f9216a43918820e0e9c50b5d9cb4b | DocumentWrite | 226 B | 2025-10-03 | 2026-01-01 | |
Introduced by DocumentWrite First Seen 2025-10-03 Last Seen 2026-01-01 Times Seen 2 Size 226 B (226 bytes) MD5 788f9216a43918820e0e9c50b5d9cb4b SHA1 9e80c9acaee33c577221c7877ff918343dc98059 Loading... | |||||
| 3af671b89380e95243149cc16e625836 | DocumentWrite | 1.9 kB | 2025-06-04 | 2026-01-01 | |
Introduced by DocumentWrite First Seen 2025-06-04 Last Seen 2026-01-01 Times Seen 11 Size 1.9 kB (1920 bytes) MD5 3af671b89380e95243149cc16e625836 SHA1 d4ab94bf83016d47e48a6e4686e7d7d4278f2b6f Loading... | |||||
| 587fc4ae387941059944b8ad1bf725d0 | DocumentWrite | 1.9 kB | 2025-06-04 | 2026-01-01 | |
Introduced by DocumentWrite First Seen 2025-06-04 Last Seen 2026-01-01 Times Seen 11 Size 1.9 kB (1920 bytes) MD5 587fc4ae387941059944b8ad1bf725d0 SHA1 f8a4696e2cf4c1e53d24b48e0bce4a1adba7463d Loading... | |||||
| 7d8ecad5f2c98fc701844a14bd65bfc6 | DocumentWrite | 256 B | 2025-10-03 | 2026-01-01 | |
Introduced by DocumentWrite First Seen 2025-10-03 Last Seen 2026-01-01 Times Seen 2 Size 256 B (256 bytes) MD5 7d8ecad5f2c98fc701844a14bd65bfc6 SHA1 467f4a2a286237fda158e77e1c470c7b75c40b15 Loading... | |||||
| 414ef5ed83834eed17627e1a45076c43 | DocumentWrite | 181 B | 2025-10-03 | 2026-01-01 | |
Introduced by DocumentWrite First Seen 2025-10-03 Last Seen 2026-01-01 Times Seen 2 Size 181 B (181 bytes) MD5 414ef5ed83834eed17627e1a45076c43 SHA1 32cc44d77ef368eb8c71b329cb9f837fcce0c6d7 Loading... | |||||
| ae45246d8458f2c43a67f0b457e691b5 | DocumentWrite | 226 B | 2025-10-03 | 2026-01-01 | |
Introduced by DocumentWrite First Seen 2025-10-03 Last Seen 2026-01-01 Times Seen 2 Size 226 B (226 bytes) MD5 ae45246d8458f2c43a67f0b457e691b5 SHA1 b3e74106b4df1e664f0b6012b265824c9f688422 Loading... | |||||
| 833d9fb39de9c3d3342a069e89d412f8 | DocumentWrite | 82 B | 2025-10-03 | 2026-01-01 | |
Introduced by DocumentWrite First Seen 2025-10-03 Last Seen 2026-01-01 Times Seen 2 Size 82 B (82 bytes) MD5 833d9fb39de9c3d3342a069e89d412f8 SHA1 7138498eb5494c3cc23f373ccd4fea223e413702 Loading... | |||||
| d0ab40b933a60fb0f0f60769acea20aa | DocumentWrite | 250 B | 2025-10-03 | 2026-01-01 | |
Introduced by DocumentWrite First Seen 2025-10-03 Last Seen 2026-01-01 Times Seen 2 Size 250 B (250 bytes) MD5 d0ab40b933a60fb0f0f60769acea20aa SHA1 6b44657a08fe076e1968397f35def5784302c8f2 Loading... | |||||
| cb3fc150ad82a0713ee80d1d845dc88a | DocumentWrite | 1.9 kB | 2025-06-04 | 2026-01-01 | |
Introduced by DocumentWrite First Seen 2025-06-04 Last Seen 2026-01-01 Times Seen 11 Size 1.9 kB (1917 bytes) MD5 cb3fc150ad82a0713ee80d1d845dc88a SHA1 870e89c1712c8f6b6337cb61577639374b2cea19 Loading... | |||||
| 549bfd06913e18a47dca1f36d1e26cdf | DocumentWrite | 1.9 kB | 2025-06-04 | 2026-01-01 | |
Introduced by DocumentWrite First Seen 2025-06-04 Last Seen 2026-01-01 Times Seen 11 Size 1.9 kB (1920 bytes) MD5 549bfd06913e18a47dca1f36d1e26cdf SHA1 3e6b4d66d95d595e98412801cebbb883d7796889 Loading... | |||||
| 079e31414a92e470f04d4053226fdaa4 | DocumentWrite | 228 B | 2025-10-03 | 2026-01-01 | |
Introduced by DocumentWrite First Seen 2025-10-03 Last Seen 2026-01-01 Times Seen 2 Size 228 B (228 bytes) MD5 079e31414a92e470f04d4053226fdaa4 SHA1 f3677a416d124573e71eeae3cd5cf2882f557f26 Loading... | |||||
| 3d116d64f7e284d7e5aee2f873873ac9 | DocumentWrite | 229 B | 2025-10-03 | 2026-01-01 | |
Introduced by DocumentWrite First Seen 2025-10-03 Last Seen 2026-01-01 Times Seen 2 Size 229 B (229 bytes) MD5 3d116d64f7e284d7e5aee2f873873ac9 SHA1 4d403f110e74315e7a3d1336d83f5f86408c0d20 Loading... | |||||
| 2e9cc3281289f13ba3c6bf90b42ee682 | DocumentWrite | 233 B | 2025-10-03 | 2026-01-01 | |
Introduced by DocumentWrite First Seen 2025-10-03 Last Seen 2026-01-01 Times Seen 2 Size 233 B (233 bytes) MD5 2e9cc3281289f13ba3c6bf90b42ee682 SHA1 bfcdcb2f563fd5fe53cee9ca61f3aa19ed59862b Loading... | |||||
| 718de21daf983595695a3959963b7b2b | DocumentWrite | 230 B | 2025-10-03 | 2026-01-01 | |
Introduced by DocumentWrite First Seen 2025-10-03 Last Seen 2026-01-01 Times Seen 2 Size 230 B (230 bytes) MD5 718de21daf983595695a3959963b7b2b SHA1 a218139d2a0060da294b9503805010f40b6e04a2 Loading... | |||||
| 79d4861d781410d6109f541f200e69e6 | DocumentWrite | 226 B | 2025-10-03 | 2026-01-01 | |
Introduced by DocumentWrite First Seen 2025-10-03 Last Seen 2026-01-01 Times Seen 2 Size 226 B (226 bytes) MD5 79d4861d781410d6109f541f200e69e6 SHA1 0af155e75d7f6dce64a898a49912ee4f495da78f Loading... | |||||
| 060f4d197b10cc628bd6b261c81eb8cf | DocumentWrite | 311 B | 2024-01-01 | 2026-01-01 | |
Introduced by DocumentWrite First Seen 2024-01-01 Last Seen 2026-01-01 Times Seen 6 Size 311 B (311 bytes) MD5 060f4d197b10cc628bd6b261c81eb8cf SHA1 f30d0853fc8d57c08f0ea132f088253a3604223f Loading... | |||||
| 63207375d8bcfb629bd59770c8b40e65 | DocumentWrite | 177 B | 2025-10-03 | 2026-01-01 | |
Introduced by DocumentWrite First Seen 2025-10-03 Last Seen 2026-01-01 Times Seen 2 Size 177 B (177 bytes) MD5 63207375d8bcfb629bd59770c8b40e65 SHA1 b541fbce679c1bca5fb9c50cfad8f34ad83fc2b0 Loading... | |||||
| 4866dcfa143fc449d484727314167c5f | DocumentWrite | 175 B | 2025-10-03 | 2026-01-01 | |
Introduced by DocumentWrite First Seen 2025-10-03 Last Seen 2026-01-01 Times Seen 2 Size 175 B (175 bytes) MD5 4866dcfa143fc449d484727314167c5f SHA1 972aa65dca8751389e82fb4826f578563ad5b500 Loading... | |||||
| 6661572b39d80a8e13a9a6dc0045cc27 | DocumentWrite | 229 B | 2025-10-03 | 2026-01-01 | |
Introduced by DocumentWrite First Seen 2025-10-03 Last Seen 2026-01-01 Times Seen 2 Size 229 B (229 bytes) MD5 6661572b39d80a8e13a9a6dc0045cc27 SHA1 aeb9f3b7d17fb4c408caa74d2a14f72cc87e34c4 Loading... | |||||
| 1433333d697b8d280472b8f70595de93 | DocumentWrite | 176 B | 2025-10-03 | 2026-01-01 | |
Introduced by DocumentWrite First Seen 2025-10-03 Last Seen 2026-01-01 Times Seen 2 Size 176 B (176 bytes) MD5 1433333d697b8d280472b8f70595de93 SHA1 616ed89b8a40288aa08e3ab909e2a1bb50b2bb70 Loading... | |||||
| 86d51531cbbe8afb70485dc809f4da9f | DocumentWrite | 78 B | 2025-10-03 | 2026-01-01 | |
Introduced by DocumentWrite First Seen 2025-10-03 Last Seen 2026-01-01 Times Seen 2 Size 78 B (78 bytes) MD5 86d51531cbbe8afb70485dc809f4da9f SHA1 20d63cd6597d789fd57a8a9d837cd01acbcd43b7 Loading... | |||||
| 50386c117c91afaf161673aaaaa09bf0 | DocumentWrite | 256 B | 2025-10-03 | 2026-01-01 | |
Introduced by DocumentWrite First Seen 2025-10-03 Last Seen 2026-01-01 Times Seen 2 Size 256 B (256 bytes) MD5 50386c117c91afaf161673aaaaa09bf0 SHA1 f6527033690b8331e185db5cc97d7a78d7fccb10 Loading... | |||||
| 1fb41215444ed5b6debfce636f8c13bd | DocumentWrite | 175 B | 2025-10-03 | 2026-01-01 | |
Introduced by DocumentWrite First Seen 2025-10-03 Last Seen 2026-01-01 Times Seen 2 Size 175 B (175 bytes) MD5 1fb41215444ed5b6debfce636f8c13bd SHA1 131bdb8cc94de9e20f1648ffd8a3389dbd67432d Loading... | |||||
| 357f149f4a0154751d30c60796b5cb22 | DocumentWrite | 224 B | 2025-10-03 | 2026-01-01 | |
Introduced by DocumentWrite First Seen 2025-10-03 Last Seen 2026-01-01 Times Seen 2 Size 224 B (224 bytes) MD5 357f149f4a0154751d30c60796b5cb22 SHA1 c6d25e6f8542ea8156a795d9f31e300566c8f9c3 Loading... | |||||
| 6f30681a3bc0b3c1595012b780ce75d9 | DocumentWrite | 177 B | 2025-10-03 | 2026-01-01 | |
Introduced by DocumentWrite First Seen 2025-10-03 Last Seen 2026-01-01 Times Seen 2 Size 177 B (177 bytes) MD5 6f30681a3bc0b3c1595012b780ce75d9 SHA1 aa408aa7ed7f20cbbbbffef337b897031a9f8a97 Loading... | |||||
| 06bb075bec196c38769d854279f25590 | DocumentWrite | 249 B | 2025-10-03 | 2026-01-01 | |
Introduced by DocumentWrite First Seen 2025-10-03 Last Seen 2026-01-01 Times Seen 2 Size 249 B (249 bytes) MD5 06bb075bec196c38769d854279f25590 SHA1 5e42f15c56ece337b486afe29e8b388ddbd1b1d1 Loading... | |||||
| 111da9879628278e428a5ad59a6dfe47 | DocumentWrite | 1.9 kB | 2025-06-04 | 2026-01-01 | |
Introduced by DocumentWrite First Seen 2025-06-04 Last Seen 2026-01-01 Times Seen 11 Size 1.9 kB (1920 bytes) MD5 111da9879628278e428a5ad59a6dfe47 SHA1 fff624b927b6e9e7008377defeb3631af5b1b7ad Loading... | |||||
| 1aaa5bb50ab3d24bd1d9dc8c7df4bc2b | DocumentWrite | 786 B | 2026-01-01 | 2026-01-01 | |
Introduced by DocumentWrite First Seen 2026-01-01 Last Seen 2026-01-01 Times Seen 1 Size 786 B (786 bytes) MD5 1aaa5bb50ab3d24bd1d9dc8c7df4bc2b SHA1 2380ebd7ccdaeb71ce0e55090f90b279f00da7a2 Loading... | |||||
| ea300e5acacfe37e887b3078d681a9b0 | DocumentWrite | 206 B | 2025-10-03 | 2026-01-01 | |
Introduced by DocumentWrite First Seen 2025-10-03 Last Seen 2026-01-01 Times Seen 2 Size 206 B (206 bytes) MD5 ea300e5acacfe37e887b3078d681a9b0 SHA1 4ba6a4780524fe19a72807091b278e7ed65378a2 Loading... | |||||
| 3e0f7678aaa30dd6c4aa2769479b41ed | DocumentWrite | 175 B | 2025-10-03 | 2026-01-01 | |
Introduced by DocumentWrite First Seen 2025-10-03 Last Seen 2026-01-01 Times Seen 2 Size 175 B (175 bytes) MD5 3e0f7678aaa30dd6c4aa2769479b41ed SHA1 4dddc6e22ca3a7d2cfe02817c7438412066f4087 Loading... | |||||
| 769404091949a8562ff81b8f155830c4 | DocumentWrite | 253 B | 2025-10-03 | 2026-01-01 | |
Introduced by DocumentWrite First Seen 2025-10-03 Last Seen 2026-01-01 Times Seen 2 Size 253 B (253 bytes) MD5 769404091949a8562ff81b8f155830c4 SHA1 7d55c4f89e8b3f16bf5a7957e7a01450f0d7c762 Loading... | |||||
| e94ca76c9cfc69a68159adfd405286e9 | DocumentWrite | 252 B | 2025-10-03 | 2026-01-01 | |
Introduced by DocumentWrite First Seen 2025-10-03 Last Seen 2026-01-01 Times Seen 2 Size 252 B (252 bytes) MD5 e94ca76c9cfc69a68159adfd405286e9 SHA1 e6db618ea63c459b28c13b12c96d4a1a562c4f90 Loading... | |||||
| 1ae3fc8a9dc29e75280d3baf3f0af055 | DocumentWrite | 180 B | 2025-10-03 | 2026-01-01 | |
Introduced by DocumentWrite First Seen 2025-10-03 Last Seen 2026-01-01 Times Seen 2 Size 180 B (180 bytes) MD5 1ae3fc8a9dc29e75280d3baf3f0af055 SHA1 00e4574974a672cc029a554aeea63d384b327c2b Loading... | |||||
| 74aff7269641bba9e7d68db8759475e5 | DocumentWrite | 174 B | 2025-10-03 | 2026-01-01 | |
Introduced by DocumentWrite First Seen 2025-10-03 Last Seen 2026-01-01 Times Seen 2 Size 174 B (174 bytes) MD5 74aff7269641bba9e7d68db8759475e5 SHA1 bb94c011393bee5ae3a9311244ed8be970036a38 Loading... | |||||
| 805f35b9dd9fa5892b023a02b5e8f3ab | DocumentWrite | 1.9 kB | 2025-06-04 | 2026-01-01 | |
Introduced by DocumentWrite First Seen 2025-06-04 Last Seen 2026-01-01 Times Seen 11 Size 1.9 kB (1920 bytes) MD5 805f35b9dd9fa5892b023a02b5e8f3ab SHA1 b484e1f9f2ac768c00189a95bc7f8b434df420f6 Loading... | |||||
| d68a7979f5cd5f1073cf0289c89af544 | DocumentWrite | 252 B | 2025-10-03 | 2026-01-01 | |
Introduced by DocumentWrite First Seen 2025-10-03 Last Seen 2026-01-01 Times Seen 2 Size 252 B (252 bytes) MD5 d68a7979f5cd5f1073cf0289c89af544 SHA1 64b1acac48edc1cfc99bcabbb3451bdfb61660e6 Loading... | |||||
| d7027ed3a6132a4030b90c85e51c9a6f | DocumentWrite | 82 B | 2025-10-03 | 2026-01-01 | |
Introduced by DocumentWrite First Seen 2025-10-03 Last Seen 2026-01-01 Times Seen 2 Size 82 B (82 bytes) MD5 d7027ed3a6132a4030b90c85e51c9a6f SHA1 6e1759b8fc70b1cd2accd57ccf507f3ad560f3a2 Loading... | |||||
| 08adf1d42516c5caba8c6e59a79d7e0d | DocumentWrite | 206 B | 2025-10-03 | 2026-01-01 | |
Introduced by DocumentWrite First Seen 2025-10-03 Last Seen 2026-01-01 Times Seen 2 Size 206 B (206 bytes) MD5 08adf1d42516c5caba8c6e59a79d7e0d SHA1 38ffbab261d068f6fa999dd02e0efb50c80e1863 Loading... | |||||
| 5893b1945cc19ca13d51b8d6a42af1e3 | DocumentWrite | 226 B | 2025-10-03 | 2026-01-01 | |
Introduced by DocumentWrite First Seen 2025-10-03 Last Seen 2026-01-01 Times Seen 2 Size 226 B (226 bytes) MD5 5893b1945cc19ca13d51b8d6a42af1e3 SHA1 fdc92d8515cd4e1fe19f9477f08161245d93c4a8 Loading... | |||||
| 85441f31a45268cdc53bb0fbd516e1ba | DocumentWrite | 322 B | 2025-10-03 | 2026-01-01 | |
Introduced by DocumentWrite First Seen 2025-10-03 Last Seen 2026-01-01 Times Seen 2 Size 322 B (322 bytes) MD5 85441f31a45268cdc53bb0fbd516e1ba SHA1 492778adfdd028a0ecf3155d0e9e7afb3727973a Loading... | |||||
| a2d5b5dc4804d531612ac186272e2538 | DocumentWrite | 254 B | 2025-10-03 | 2026-01-01 | |
Introduced by DocumentWrite First Seen 2025-10-03 Last Seen 2026-01-01 Times Seen 2 Size 254 B (254 bytes) MD5 a2d5b5dc4804d531612ac186272e2538 SHA1 767b130f7987b4c0c3351fc1235755694f46860b Loading... | |||||
| aa8afda33a3207fabba489ace1adc74e | DocumentWrite | 228 B | 2025-10-03 | 2026-01-01 | |
Introduced by DocumentWrite First Seen 2025-10-03 Last Seen 2026-01-01 Times Seen 2 Size 228 B (228 bytes) MD5 aa8afda33a3207fabba489ace1adc74e SHA1 665edade1d81e76c92a65928ccb60f65705d0f6b Loading... | |||||
| e297d4bc1ad82a04bcfa2a24eb4aac9b | DocumentWrite | 251 B | 2025-10-03 | 2026-01-01 | |
Introduced by DocumentWrite First Seen 2025-10-03 Last Seen 2026-01-01 Times Seen 2 Size 251 B (251 bytes) MD5 e297d4bc1ad82a04bcfa2a24eb4aac9b SHA1 4d02d5ab52952906309289feedb8697120903bc2 Loading... | |||||
| f8f36312ef17f2ec41275a5633ae2960 | DocumentWrite | 226 B | 2025-10-03 | 2026-01-01 | |
Introduced by DocumentWrite First Seen 2025-10-03 Last Seen 2026-01-01 Times Seen 2 Size 226 B (226 bytes) MD5 f8f36312ef17f2ec41275a5633ae2960 SHA1 91187a76c1854b1d5f9f92c5bddbfa498dd37227 Loading... | |||||
| 95b23f76e7e2a909dccccb92adf18381 | DocumentWrite | 77 B | 2025-10-03 | 2026-01-01 | |
Introduced by DocumentWrite First Seen 2025-10-03 Last Seen 2026-01-01 Times Seen 2 Size 77 B (77 bytes) MD5 95b23f76e7e2a909dccccb92adf18381 SHA1 8f70fc975f9312f85df5ed6c42022f178ddfde5e Loading... | |||||
| e65343ce7fe7c20866eab48186da3116 | DocumentWrite | 250 B | 2025-10-03 | 2026-01-01 | |
Introduced by DocumentWrite First Seen 2025-10-03 Last Seen 2026-01-01 Times Seen 2 Size 250 B (250 bytes) MD5 e65343ce7fe7c20866eab48186da3116 SHA1 39908b6452b04636a1e11de039c9658ede041c13 Loading... | |||||
| 7ab1580c7c3c0128af996654e22eaf64 | DocumentWrite | 79 B | 2025-10-03 | 2026-01-01 | |
Introduced by DocumentWrite First Seen 2025-10-03 Last Seen 2026-01-01 Times Seen 2 Size 79 B (79 bytes) MD5 7ab1580c7c3c0128af996654e22eaf64 SHA1 2b0945823fa33f2b4cf28603cd4e2e9ae042236a Loading... | |||||
| 80cfe79f5063744257b272984556c7c5 | DocumentWrite | 227 B | 2025-10-03 | 2026-01-01 | |
Introduced by DocumentWrite First Seen 2025-10-03 Last Seen 2026-01-01 Times Seen 2 Size 227 B (227 bytes) MD5 80cfe79f5063744257b272984556c7c5 SHA1 212ba8ba929c1d21e73f129cc4d133abdabbfd95 Loading... | |||||
| 76e5b2bc4de327bd7971b71601301e36 | DocumentWrite | 251 B | 2025-10-03 | 2026-01-01 | |
Introduced by DocumentWrite First Seen 2025-10-03 Last Seen 2026-01-01 Times Seen 2 Size 251 B (251 bytes) MD5 76e5b2bc4de327bd7971b71601301e36 SHA1 9ebd9f9a109aaac91e9f4e78b07e7b1bd741b64d Loading... | |||||
| 54b675f031f9be4f14fe9fba053ebff4 | DocumentWrite | 231 B | 2025-10-03 | 2026-01-01 | |
Introduced by DocumentWrite First Seen 2025-10-03 Last Seen 2026-01-01 Times Seen 2 Size 231 B (231 bytes) MD5 54b675f031f9be4f14fe9fba053ebff4 SHA1 2c889ee609ae9ab0c7df20e44ce5616341c42a79 Loading... | |||||
| e091f5352ea64aacff2b5125f2dfbc13 | DocumentWrite | 184 B | 2025-10-03 | 2026-01-01 | |
Introduced by DocumentWrite First Seen 2025-10-03 Last Seen 2026-01-01 Times Seen 2 Size 184 B (184 bytes) MD5 e091f5352ea64aacff2b5125f2dfbc13 SHA1 1314e40e0e35a964b55764237096caf8c6465512 Loading... | |||||
| 640fcd47872488e5fabde059d635418b | DocumentWrite | 230 B | 2025-10-03 | 2026-01-01 | |
Introduced by DocumentWrite First Seen 2025-10-03 Last Seen 2026-01-01 Times Seen 2 Size 230 B (230 bytes) MD5 640fcd47872488e5fabde059d635418b SHA1 8574b05c4f953afa485b225d92542bf510bae894 Loading... | |||||
| afe3729bf13477b1849293b4d84cb9da | DocumentWrite | 225 B | 2025-10-03 | 2026-01-01 | |
Introduced by DocumentWrite First Seen 2025-10-03 Last Seen 2026-01-01 Times Seen 2 Size 225 B (225 bytes) MD5 afe3729bf13477b1849293b4d84cb9da SHA1 7fc78d28a951606d81f89b6abbf7d82d26ff3f77 Loading... | |||||
| e26f662938cb70912c20b4b76c9951b9 | DocumentWrite | 1.9 kB | 2025-06-04 | 2026-01-01 | |
Introduced by DocumentWrite First Seen 2025-06-04 Last Seen 2026-01-01 Times Seen 11 Size 1.9 kB (1920 bytes) MD5 e26f662938cb70912c20b4b76c9951b9 SHA1 401b4e3eb660c47260b1464ee447debb67add242 Loading... | |||||
| 2c8e1235ea10f4beb3258dbf2157fb82 | DocumentWrite | 174 B | 2025-10-03 | 2026-01-01 | |
Introduced by DocumentWrite First Seen 2025-10-03 Last Seen 2026-01-01 Times Seen 2 Size 174 B (174 bytes) MD5 2c8e1235ea10f4beb3258dbf2157fb82 SHA1 e22794325c5d8f65cb0fe2ff654b34ef6e38d925 Loading... | |||||
| 7e0e3b9a5d3a3eb12245305ea1c87a51 | DocumentWrite | 257 B | 2025-10-03 | 2026-01-01 | |
Introduced by DocumentWrite First Seen 2025-10-03 Last Seen 2026-01-01 Times Seen 2 Size 257 B (257 bytes) MD5 7e0e3b9a5d3a3eb12245305ea1c87a51 SHA1 1cc5c20a5336c9e8038ea72c7c8c9d2d047f26ba Loading... | |||||
| c02989b83608ab2818fe3d83a3ec19cc | DocumentWrite | 175 B | 2025-10-03 | 2026-01-01 | |
Introduced by DocumentWrite First Seen 2025-10-03 Last Seen 2026-01-01 Times Seen 2 Size 175 B (175 bytes) MD5 c02989b83608ab2818fe3d83a3ec19cc SHA1 b4ec5af070fe0ae56bc72a24aeb72c6dc14ae552 Loading... | |||||
| 8768234451c6f4fcaf9ce4344c87361c | DocumentWrite | 228 B | 2025-10-03 | 2026-01-01 | |
Introduced by DocumentWrite First Seen 2025-10-03 Last Seen 2026-01-01 Times Seen 2 Size 228 B (228 bytes) MD5 8768234451c6f4fcaf9ce4344c87361c SHA1 af1ee8f9b51193744798c5ca57646c87d29bd4b8 Loading... | |||||
| 4df7e95dd063d5a1ed4babd0aac15066 | DocumentWrite | 227 B | 2025-10-03 | 2026-01-01 | |
Introduced by DocumentWrite First Seen 2025-10-03 Last Seen 2026-01-01 Times Seen 2 Size 227 B (227 bytes) MD5 4df7e95dd063d5a1ed4babd0aac15066 SHA1 8fd2544900de34372b625d8a403f5dea282440bd Loading... | |||||
| 6b64d6f59cf81b1bf9a514c108446b53 | DocumentWrite | 83 B | 2025-10-03 | 2026-01-01 | |
Introduced by DocumentWrite First Seen 2025-10-03 Last Seen 2026-01-01 Times Seen 2 Size 83 B (83 bytes) MD5 6b64d6f59cf81b1bf9a514c108446b53 SHA1 950d36f15ecb58aa157b2d2a817abd9805e18e4c Loading... | |||||
| 051ef4648b7b27279f4f652e902df5f9 | DocumentWrite | 226 B | 2025-10-03 | 2026-01-01 | |
Introduced by DocumentWrite First Seen 2025-10-03 Last Seen 2026-01-01 Times Seen 2 Size 226 B (226 bytes) MD5 051ef4648b7b27279f4f652e902df5f9 SHA1 3a2dcafc81926a38fccab33876c0c39ef3f53fd6 Loading... | |||||
| c027602fb167bbb618b49ad82a5c4f9c | DocumentWrite | 180 B | 2025-10-03 | 2026-01-01 | |
Introduced by DocumentWrite First Seen 2025-10-03 Last Seen 2026-01-01 Times Seen 2 Size 180 B (180 bytes) MD5 c027602fb167bbb618b49ad82a5c4f9c SHA1 1ad2e78588007ac247e106506eec4440a48b61b4 Loading... | |||||
| 3533cdbbcbdfd9f14ed6c99318b0cdf2 | DocumentWrite | 85 B | 2025-10-03 | 2026-01-01 | |
Introduced by DocumentWrite First Seen 2025-10-03 Last Seen 2026-01-01 Times Seen 2 Size 85 B (85 bytes) MD5 3533cdbbcbdfd9f14ed6c99318b0cdf2 SHA1 7ee24a30e8c95054499d708295d8f7d295d456c4 Loading... | |||||
| 22b2b15b08735f159c43e2f0dcd80e83 | DocumentWrite | 171 B | 2025-10-03 | 2026-01-01 | |
Introduced by DocumentWrite First Seen 2025-10-03 Last Seen 2026-01-01 Times Seen 2 Size 171 B (171 bytes) MD5 22b2b15b08735f159c43e2f0dcd80e83 SHA1 142e82ddee503b148d871f4978bf0a5179d3d307 Loading... | |||||
| cc658fe49c8ee4f34375e5b16f4e1f70 | DocumentWrite | 140 B | 2026-01-01 | 2026-01-01 | |
Introduced by DocumentWrite First Seen 2026-01-01 Last Seen 2026-01-01 Times Seen 1 Size 140 B (140 bytes) MD5 cc658fe49c8ee4f34375e5b16f4e1f70 SHA1 9f00d3eefe081819c3a6fedd620c9ae921ecf343 Loading... | |||||
| cb61b6cde9f97ef56ca309fe3f86758c | DocumentWrite | 80 B | 2025-10-03 | 2026-01-01 | |
Introduced by DocumentWrite First Seen 2025-10-03 Last Seen 2026-01-01 Times Seen 2 Size 80 B (80 bytes) MD5 cb61b6cde9f97ef56ca309fe3f86758c SHA1 d4c5ac1282b09e558b5f07a80c85014aa3e793d1 Loading... | |||||
| 7d688f96ecefe0798b6c4e596877c571 | DocumentWrite | 228 B | 2025-10-03 | 2026-01-01 | |
Introduced by DocumentWrite First Seen 2025-10-03 Last Seen 2026-01-01 Times Seen 2 Size 228 B (228 bytes) MD5 7d688f96ecefe0798b6c4e596877c571 SHA1 ba2fc79049050de80dcffc3789b25849c0d54f91 Loading... | |||||
| e806da7ac62a2dc5e6759d42ca6e57d6 | DocumentWrite | 180 B | 2025-10-03 | 2026-01-01 | |
Introduced by DocumentWrite First Seen 2025-10-03 Last Seen 2026-01-01 Times Seen 2 Size 180 B (180 bytes) MD5 e806da7ac62a2dc5e6759d42ca6e57d6 SHA1 472a65ae2ddd4215dfeaf08583394d853d371065 Loading... | |||||
| 485b94f931c5bcc4f17a795227363fb8 | DocumentWrite | 175 B | 2025-10-03 | 2026-01-01 | |
Introduced by DocumentWrite First Seen 2025-10-03 Last Seen 2026-01-01 Times Seen 2 Size 175 B (175 bytes) MD5 485b94f931c5bcc4f17a795227363fb8 SHA1 ba6ba8db0ea481c995ebc399276ef90e20314c07 Loading... | |||||
| d0c912f23880ea93d91ebfb7e63b1038 | DocumentWrite | 2.0 kB | 2026-01-01 | 2026-01-01 | |
Introduced by DocumentWrite First Seen 2026-01-01 Last Seen 2026-01-01 Times Seen 1 Size 2.0 kB (2016 bytes) MD5 d0c912f23880ea93d91ebfb7e63b1038 SHA1 a8ae4a073fb09449b945d96fd2b571e51e0f45d1 Loading... | |||||
| 61f55f011e877cbeec5ace408f63c41f | DocumentWrite | 587 B | 2026-01-01 | 2026-01-01 | |
Introduced by DocumentWrite First Seen 2026-01-01 Last Seen 2026-01-01 Times Seen 1 Size 587 B (587 bytes) MD5 61f55f011e877cbeec5ace408f63c41f SHA1 a7959f63ae28b50fbce7577314f52d092466c3e6 Loading... | |||||
| 05ae7242a250ec1fb63f0c44f2d30daa | DocumentWrite | 254 B | 2025-10-03 | 2026-01-01 | |
Introduced by DocumentWrite First Seen 2025-10-03 Last Seen 2026-01-01 Times Seen 2 Size 254 B (254 bytes) MD5 05ae7242a250ec1fb63f0c44f2d30daa SHA1 535a7bdfd50cacaaface21df661fabe25775d5d2 Loading... | |||||
| ba51332a7ed05d87025e28ad2ef88a68 | DocumentWrite | 179 B | 2025-10-03 | 2026-01-01 | |
Introduced by DocumentWrite First Seen 2025-10-03 Last Seen 2026-01-01 Times Seen 2 Size 179 B (179 bytes) MD5 ba51332a7ed05d87025e28ad2ef88a68 SHA1 c5eb72df720daceffdf1c1cb769f86f3cc317b8e Loading... | |||||
| 034e5e7f85f9bded93194c07d2930257 | DocumentWrite | 252 B | 2025-10-03 | 2026-01-01 | |
Introduced by DocumentWrite First Seen 2025-10-03 Last Seen 2026-01-01 Times Seen 2 Size 252 B (252 bytes) MD5 034e5e7f85f9bded93194c07d2930257 SHA1 3dafce7edc1412fcccbca4ee28902a41212eca7e Loading... | |||||
| 12f6a51db0c14cd4e293ba47d3fb9aff | DocumentWrite | 174 B | 2025-10-03 | 2026-01-01 | |
Introduced by DocumentWrite First Seen 2025-10-03 Last Seen 2026-01-01 Times Seen 2 Size 174 B (174 bytes) MD5 12f6a51db0c14cd4e293ba47d3fb9aff SHA1 2ea42c1d16047e085cc94ea2276b02dfda4a4b29 Loading... | |||||
| 11c4faf0b204b61224eb105a53c71312 | DocumentWrite | 226 B | 2025-10-03 | 2026-01-01 | |
Introduced by DocumentWrite First Seen 2025-10-03 Last Seen 2026-01-01 Times Seen 2 Size 226 B (226 bytes) MD5 11c4faf0b204b61224eb105a53c71312 SHA1 23115ca549e740b7931b25460b0a4aa37fa5bb00 Loading... | |||||
| 79fb2a0023427292e02131e22b0b326e | DocumentWrite | 253 B | 2025-10-03 | 2026-01-01 | |
Introduced by DocumentWrite First Seen 2025-10-03 Last Seen 2026-01-01 Times Seen 2 Size 253 B (253 bytes) MD5 79fb2a0023427292e02131e22b0b326e SHA1 d331fe353f0806a26a96ee3552f62f43010b578d Loading... | |||||
| 8b79cacebe36bd0a0e16f57334d870df | DocumentWrite | 180 B | 2025-10-03 | 2026-01-01 | |
Introduced by DocumentWrite First Seen 2025-10-03 Last Seen 2026-01-01 Times Seen 2 Size 180 B (180 bytes) MD5 8b79cacebe36bd0a0e16f57334d870df SHA1 637f328cb70200115050ef4b6139bc254c3cfb5a Loading... | |||||
| 31186a1fb094d48b1c9208e1544efa0a | DocumentWrite | 260 B | 2025-10-03 | 2026-01-01 | |
Introduced by DocumentWrite First Seen 2025-10-03 Last Seen 2026-01-01 Times Seen 2 Size 260 B (260 bytes) MD5 31186a1fb094d48b1c9208e1544efa0a SHA1 e0231b8e1e4922cc03b43a019f4a459c4c318ce6 Loading... | |||||
| 60c4415140a1a1ca05cdd7e2d448f4be | DocumentWrite | 248 B | 2025-10-03 | 2026-01-01 | |
Introduced by DocumentWrite First Seen 2025-10-03 Last Seen 2026-01-01 Times Seen 2 Size 248 B (248 bytes) MD5 60c4415140a1a1ca05cdd7e2d448f4be SHA1 29e4a9a9adfff28670b02cf0152b329222fa2231 Loading... | |||||
| a080f1ae676db31e7eb3caa80a3ffaea | DocumentWrite | 207 B | 2025-10-03 | 2026-01-01 | |
Introduced by DocumentWrite First Seen 2025-10-03 Last Seen 2026-01-01 Times Seen 2 Size 207 B (207 bytes) MD5 a080f1ae676db31e7eb3caa80a3ffaea SHA1 9213baaea0be94637e9b19ec66348c072fa118d9 Loading... | |||||
| f98524e5646949b18693bb4100392369 | DocumentWrite | 257 B | 2025-10-03 | 2026-01-01 | |
Introduced by DocumentWrite First Seen 2025-10-03 Last Seen 2026-01-01 Times Seen 2 Size 257 B (257 bytes) MD5 f98524e5646949b18693bb4100392369 SHA1 4118dd88c5c0631fbb27b618848cb7261fde5d85 Loading... | |||||
| 528bee69044704cdfe91199282e804b8 | DocumentWrite | 80 B | 2025-10-03 | 2026-01-01 | |
Introduced by DocumentWrite First Seen 2025-10-03 Last Seen 2026-01-01 Times Seen 2 Size 80 B (80 bytes) MD5 528bee69044704cdfe91199282e804b8 SHA1 394868e1d8dadc29143a7347d9e10815b9c9edaf Loading... | |||||
| 33d10838ed372e8fcb727f487101f99f | DocumentWrite | 222 B | 2025-10-03 | 2026-01-01 | |
Introduced by DocumentWrite First Seen 2025-10-03 Last Seen 2026-01-01 Times Seen 2 Size 222 B (222 bytes) MD5 33d10838ed372e8fcb727f487101f99f SHA1 f17d9c7ceec7a368cbc7625a2b658e959a41325d Loading... | |||||
| 58d4e81661596921e05ebe249cd53201 | DocumentWrite | 178 B | 2025-10-03 | 2026-01-01 | |
Introduced by DocumentWrite First Seen 2025-10-03 Last Seen 2026-01-01 Times Seen 2 Size 178 B (178 bytes) MD5 58d4e81661596921e05ebe249cd53201 SHA1 a686371bd1daaddfaf47c79218bae95849d0a7f9 Loading... | |||||
| 55b544b8a095e2c2348dffcbc86fe605 | DocumentWrite | 77 B | 2025-10-03 | 2026-01-01 | |
Introduced by DocumentWrite First Seen 2025-10-03 Last Seen 2026-01-01 Times Seen 2 Size 77 B (77 bytes) MD5 55b544b8a095e2c2348dffcbc86fe605 SHA1 4794d4f7aac29a54a0ec36f50a14483cbd7a2b55 Loading... | |||||
| 966e8ec65a7db93471bd79c29a912960 | DocumentWrite | 81 B | 2025-10-03 | 2026-01-01 | |
Introduced by DocumentWrite First Seen 2025-10-03 Last Seen 2026-01-01 Times Seen 2 Size 81 B (81 bytes) MD5 966e8ec65a7db93471bd79c29a912960 SHA1 4d7fb122d341eefe5dddb907730e1431fb10a42e Loading... | |||||
| 49e2f9cc342e3346ba94112f0aafa823 | DocumentWrite | 255 B | 2025-10-03 | 2026-01-01 | |
Introduced by DocumentWrite First Seen 2025-10-03 Last Seen 2026-01-01 Times Seen 2 Size 255 B (255 bytes) MD5 49e2f9cc342e3346ba94112f0aafa823 SHA1 bbe7e41dcec2aa2fe89759f82a1316f444d7c2fa Loading... | |||||
| 0bebbbb26f8ad82fae35e88d06225729 | DocumentWrite | 43 B | 2025-10-03 | 2026-01-01 | |
Introduced by DocumentWrite First Seen 2025-10-03 Last Seen 2026-01-01 Times Seen 2 Size 43 B (43 bytes) MD5 0bebbbb26f8ad82fae35e88d06225729 SHA1 03409e2f87a89c58875dddffeeeb94f307dacd5b Loading... | |||||
| b779bc997535000a90c4199cc6fb56a6 | DocumentWrite | 1.1 kB | 2025-10-03 | 2026-01-01 | |
Introduced by DocumentWrite First Seen 2025-10-03 Last Seen 2026-01-01 Times Seen 2 Size 1.1 kB (1076 bytes) MD5 b779bc997535000a90c4199cc6fb56a6 SHA1 f9b935b0a8899cc496a376d04065fe86e2d079e2 Loading... | |||||
| 1631922ef2f1e55004e9eca039dc51e3 | DocumentWrite | 224 B | 2025-10-03 | 2026-01-01 | |
Introduced by DocumentWrite First Seen 2025-10-03 Last Seen 2026-01-01 Times Seen 2 Size 224 B (224 bytes) MD5 1631922ef2f1e55004e9eca039dc51e3 SHA1 be562a4a240bf117cb9f6bef721756fb5bc0da82 Loading... | |||||
| 42eda1ca59ba109901a6f7ba502191d8 | DocumentWrite | 178 B | 2025-10-03 | 2026-01-01 | |
Introduced by DocumentWrite First Seen 2025-10-03 Last Seen 2026-01-01 Times Seen 2 Size 178 B (178 bytes) MD5 42eda1ca59ba109901a6f7ba502191d8 SHA1 6a9ce0cc343f93d87ece1fedafe754d23d5c92fc Loading... | |||||
| 26904ec01dd4be94a347691f7f6e1db9 | DocumentWrite | 253 B | 2025-10-03 | 2026-01-01 | |
Introduced by DocumentWrite First Seen 2025-10-03 Last Seen 2026-01-01 Times Seen 2 Size 253 B (253 bytes) MD5 26904ec01dd4be94a347691f7f6e1db9 SHA1 2f093dc031a00acb4dce4ab4e2a216b86b67aee1 Loading... | |||||
| 9995f0bedd0f6728cddb10e852dadf1c | DocumentWrite | 144 B | 2025-10-03 | 2026-01-01 | |
Introduced by DocumentWrite First Seen 2025-10-03 Last Seen 2026-01-01 Times Seen 2 Size 144 B (144 bytes) MD5 9995f0bedd0f6728cddb10e852dadf1c SHA1 5681049dc050a35a343cd077d9255466756c77ef Loading... | |||||
| 71f2b4d1345071dbcbb19044143d7a4d | DocumentWrite | 251 B | 2025-10-03 | 2026-01-01 | |
Introduced by DocumentWrite First Seen 2025-10-03 Last Seen 2026-01-01 Times Seen 2 Size 251 B (251 bytes) MD5 71f2b4d1345071dbcbb19044143d7a4d SHA1 d1c0e790af52756739816eedb1d8a95ae06de238 Loading... | |||||
| e1c277ad0d2714f7fb5c5c779bfd6349 | DocumentWrite | 177 B | 2025-10-03 | 2026-01-01 | |
Introduced by DocumentWrite First Seen 2025-10-03 Last Seen 2026-01-01 Times Seen 2 Size 177 B (177 bytes) MD5 e1c277ad0d2714f7fb5c5c779bfd6349 SHA1 c00f6fb3b3b7b2bb97052f4caeb16cd00ffed6e2 Loading... | |||||
| 796d825131d12873eb1a5808bd926e17 | DocumentWrite | 181 B | 2025-10-03 | 2026-01-01 | |
Introduced by DocumentWrite First Seen 2025-10-03 Last Seen 2026-01-01 Times Seen 2 Size 181 B (181 bytes) MD5 796d825131d12873eb1a5808bd926e17 SHA1 48683f4d43546407dece7f1c4d931e1f11a59f78 Loading... | |||||
| a518d1537c5a100916bac85599e85493 | DocumentWrite | 81 B | 2025-10-03 | 2026-01-01 | |
Introduced by DocumentWrite First Seen 2025-10-03 Last Seen 2026-01-01 Times Seen 2 Size 81 B (81 bytes) MD5 a518d1537c5a100916bac85599e85493 SHA1 b98b0f2b00d6976ae3976972cb130e24436eaae9 Loading... | |||||
| bc076f3bd1b5cac70715ae1259c33307 | DocumentWrite | 82 B | 2025-10-03 | 2026-01-01 | |
Introduced by DocumentWrite First Seen 2025-10-03 Last Seen 2026-01-01 Times Seen 2 Size 82 B (82 bytes) MD5 bc076f3bd1b5cac70715ae1259c33307 SHA1 95dd2d6c17f257a42029e309a6bf4821b0395845 Loading... | |||||
| 2535cd76df8174e748ba1852f3eb311f | DocumentWrite | 177 B | 2025-10-03 | 2026-01-01 | |
Introduced by DocumentWrite First Seen 2025-10-03 Last Seen 2026-01-01 Times Seen 2 Size 177 B (177 bytes) MD5 2535cd76df8174e748ba1852f3eb311f SHA1 05e24da30a295730cbfbb19250a3cac1b9019858 Loading... | |||||
| c60e1b777dc6ac383374ea5152538e56 | DocumentWrite | 231 B | 2025-10-03 | 2026-01-01 | |
Introduced by DocumentWrite First Seen 2025-10-03 Last Seen 2026-01-01 Times Seen 2 Size 231 B (231 bytes) MD5 c60e1b777dc6ac383374ea5152538e56 SHA1 44fc25ec85a5a76c1d60fde049eb5573297a9ae4 Loading... | |||||
| ebd3301eb179187aff12cab3be63e728 | DocumentWrite | 251 B | 2025-10-03 | 2026-01-01 | |
Introduced by DocumentWrite First Seen 2025-10-03 Last Seen 2026-01-01 Times Seen 2 Size 251 B (251 bytes) MD5 ebd3301eb179187aff12cab3be63e728 SHA1 e0420d44e318632f01f692570713c4edfa967cd9 Loading... | |||||
| 1f65295a417e84a32a05ba0410e32069 | DocumentWrite | 179 B | 2025-10-03 | 2026-01-01 | |
Introduced by DocumentWrite First Seen 2025-10-03 Last Seen 2026-01-01 Times Seen 2 Size 179 B (179 bytes) MD5 1f65295a417e84a32a05ba0410e32069 SHA1 2e11a51d54c9f400c3a7df7ba936d882160fc0a2 Loading... | |||||
| 080980d8998f14d086cf57a184d30285 | DocumentWrite | 3.7 kB | 2026-01-01 | 2026-01-01 | |
Introduced by DocumentWrite First Seen 2026-01-01 Last Seen 2026-01-01 Times Seen 1 Size 3.7 kB (3739 bytes) MD5 080980d8998f14d086cf57a184d30285 SHA1 c1eb3028eda83a78215a3251799b577dce8538d8 Loading... | |||||
| bfb9e6be32e5ecd50f0204da5c361e02 | DocumentWrite | 1.9 kB | 2025-06-04 | 2026-01-01 | |
Introduced by DocumentWrite First Seen 2025-06-04 Last Seen 2026-01-01 Times Seen 11 Size 1.9 kB (1910 bytes) MD5 bfb9e6be32e5ecd50f0204da5c361e02 SHA1 e0dc8636a8680b655662279434f8753cd3a9bc9e Loading... | |||||
| f691ea9287bd4453df00c053b233689e | DocumentWrite | 44 B | 2025-10-03 | 2026-01-01 | |
Introduced by DocumentWrite First Seen 2025-10-03 Last Seen 2026-01-01 Times Seen 2 Size 44 B (44 bytes) MD5 f691ea9287bd4453df00c053b233689e SHA1 ec6bf1b286184446aa23dca8a13848dbf8b3cf3e Loading... | |||||
| 318aa9889c8e7dc8b5d3021dc597e250 | DocumentWrite | 253 B | 2025-10-03 | 2026-01-01 | |
Introduced by DocumentWrite First Seen 2025-10-03 Last Seen 2026-01-01 Times Seen 2 Size 253 B (253 bytes) MD5 318aa9889c8e7dc8b5d3021dc597e250 SHA1 266f02d38c6f92e42efcb6b454925dafb5bbfe5a Loading... | |||||
| 0a6123b8b305271f7d6fffb9307069cf | DocumentWrite | 227 B | 2025-10-03 | 2026-01-01 | |
Introduced by DocumentWrite First Seen 2025-10-03 Last Seen 2026-01-01 Times Seen 2 Size 227 B (227 bytes) MD5 0a6123b8b305271f7d6fffb9307069cf SHA1 607f5c946fddbd5184edd3b0a0b8e1a9f54013c7 Loading... | |||||
| 773ffb9bca2eb66225698154f142dd41 | DocumentWrite | 223 B | 2025-10-03 | 2026-01-01 | |
Introduced by DocumentWrite First Seen 2025-10-03 Last Seen 2026-01-01 Times Seen 2 Size 223 B (223 bytes) MD5 773ffb9bca2eb66225698154f142dd41 SHA1 a770f8abd844e6e1f3e072c70b7749180dabb87f Loading... | |||||
| 78b819a2b379bffa1d617a41ffea6e85 | DocumentWrite | 82 B | 2025-10-03 | 2026-01-01 | |
Introduced by DocumentWrite First Seen 2025-10-03 Last Seen 2026-01-01 Times Seen 2 Size 82 B (82 bytes) MD5 78b819a2b379bffa1d617a41ffea6e85 SHA1 286c17ecbb2680cfc3ec5d1fd8d80e3f558d816d Loading... | |||||
| 7ba233f02eb553c87afa2d312e548158 | DocumentWrite | 177 B | 2025-10-03 | 2026-01-01 | |
Introduced by DocumentWrite First Seen 2025-10-03 Last Seen 2026-01-01 Times Seen 2 Size 177 B (177 bytes) MD5 7ba233f02eb553c87afa2d312e548158 SHA1 581d7b6937296a710f5e98ff932c0a3b50d52cb6 Loading... | |||||
| 43462eb1571f7957f3eac421f24eacba | DocumentWrite | 1.9 kB | 2025-06-04 | 2026-01-01 | |
Introduced by DocumentWrite First Seen 2025-06-04 Last Seen 2026-01-01 Times Seen 11 Size 1.9 kB (1909 bytes) MD5 43462eb1571f7957f3eac421f24eacba SHA1 061fa491ccbfee268b7d38ac8c8b9ad98631f909 Loading... | |||||
| 08f806ac73251642f29fa27fbac3a257 | DocumentWrite | 1.9 kB | 2025-06-04 | 2026-01-01 | |
Introduced by DocumentWrite First Seen 2025-06-04 Last Seen 2026-01-01 Times Seen 11 Size 1.9 kB (1920 bytes) MD5 08f806ac73251642f29fa27fbac3a257 SHA1 cc9a3df576eeeb6b4c588d310f4dff31689fcb86 Loading... | |||||
| 680094e6808d86dfd989374d394f80e1 | DocumentWrite | 226 B | 2025-10-03 | 2026-01-01 | |
Introduced by DocumentWrite First Seen 2025-10-03 Last Seen 2026-01-01 Times Seen 2 Size 226 B (226 bytes) MD5 680094e6808d86dfd989374d394f80e1 SHA1 060546ad95bd235d1c8860e82bfbdaf1ce110b61 Loading... | |||||
| 71e4b0e509fbb8275cc36cd3b8819640 | DocumentWrite | 173 B | 2025-10-03 | 2026-01-01 | |
Introduced by DocumentWrite First Seen 2025-10-03 Last Seen 2026-01-01 Times Seen 2 Size 173 B (173 bytes) MD5 71e4b0e509fbb8275cc36cd3b8819640 SHA1 aa91f18941d128c2b8f3dcb24143caa037fae2d6 Loading... | |||||
| 8192377ad6c8ebfe01f41518bc5ff669 | DocumentWrite | 1.9 kB | 2025-06-04 | 2026-01-01 | |
Introduced by DocumentWrite First Seen 2025-06-04 Last Seen 2026-01-01 Times Seen 11 Size 1.9 kB (1920 bytes) MD5 8192377ad6c8ebfe01f41518bc5ff669 SHA1 9f45dbf9eb29519a440d467a196b85dbd7ed63f4 Loading... | |||||
| 0605437ed4bdf83c083add6c0e5fb2fc | DocumentWrite | 229 B | 2025-10-03 | 2026-01-01 | |
Introduced by DocumentWrite First Seen 2025-10-03 Last Seen 2026-01-01 Times Seen 2 Size 229 B (229 bytes) MD5 0605437ed4bdf83c083add6c0e5fb2fc SHA1 38761c7d78c0d9392eeb603a60a6aeb92d63799c Loading... | |||||
| 293a27f3a8fb6754babad0851803ac9e | DocumentWrite | 77 B | 2025-10-03 | 2026-01-01 | |
Introduced by DocumentWrite First Seen 2025-10-03 Last Seen 2026-01-01 Times Seen 2 Size 77 B (77 bytes) MD5 293a27f3a8fb6754babad0851803ac9e SHA1 987d61ad4772a6af03df2eec953b714cdf419780 Loading... | |||||
| c559957c45bb2ab82544cee6d906da87 | DocumentWrite | 78 B | 2025-10-03 | 2026-01-01 | |
Introduced by DocumentWrite First Seen 2025-10-03 Last Seen 2026-01-01 Times Seen 2 Size 78 B (78 bytes) MD5 c559957c45bb2ab82544cee6d906da87 SHA1 756c431a2a4e408c4ae56eb042dc1868e7744929 Loading... | |||||
| d082965c9151e94118d1b55220347c8b | DocumentWrite | 1.0 kB | 2025-10-10 | 2026-01-01 | |
Introduced by DocumentWrite First Seen 2025-10-10 Last Seen 2026-01-01 Times Seen 6 Size 1.0 kB (1037 bytes) MD5 d082965c9151e94118d1b55220347c8b SHA1 a87b2d11bafd6084007380300e25d2b0a1bf66f4 Loading... | |||||
| 4ed9f01d90a0bc605dee710515ed035a | DocumentWrite | 174 B | 2025-10-03 | 2026-01-01 | |
Introduced by DocumentWrite First Seen 2025-10-03 Last Seen 2026-01-01 Times Seen 2 Size 174 B (174 bytes) MD5 4ed9f01d90a0bc605dee710515ed035a SHA1 30c83e54fd5dba7c72afd7a575bd34f7378dd8f4 Loading... | |||||
| 0339bd3481fb58844d3368a056ea97bb | DocumentWrite | 79 B | 2025-10-03 | 2026-01-01 | |
Introduced by DocumentWrite First Seen 2025-10-03 Last Seen 2026-01-01 Times Seen 2 Size 79 B (79 bytes) MD5 0339bd3481fb58844d3368a056ea97bb SHA1 4c51c7e6427ec5962d0490136660628268ce42d9 Loading... | |||||
| 34a33ba9fc870467ce5e96b6cccd60e7 | DocumentWrite | 177 B | 2025-10-03 | 2026-01-01 | |
Introduced by DocumentWrite First Seen 2025-10-03 Last Seen 2026-01-01 Times Seen 2 Size 177 B (177 bytes) MD5 34a33ba9fc870467ce5e96b6cccd60e7 SHA1 b28fbe4e928a61f11daaf7bfeb2fb5dde09f1d88 Loading... | |||||
| 28355bc7dfa81f8c658d098016eff6f7 | DocumentWrite | 175 B | 2025-10-03 | 2026-01-01 | |
Introduced by DocumentWrite First Seen 2025-10-03 Last Seen 2026-01-01 Times Seen 2 Size 175 B (175 bytes) MD5 28355bc7dfa81f8c658d098016eff6f7 SHA1 e45c6f34f8494478276631d4fd5c9fd13d6a68a8 Loading... | |||||
| 70da469da95dc879f211573807391bed | DocumentWrite | 1.9 kB | 2025-06-04 | 2026-01-01 | |
Introduced by DocumentWrite First Seen 2025-06-04 Last Seen 2026-01-01 Times Seen 11 Size 1.9 kB (1920 bytes) MD5 70da469da95dc879f211573807391bed SHA1 d9490117ca1bfe58b640a4dcc227a89264d508ff Loading... | |||||
| ce525486c0af718cb96ac812c9bd96b6 | DocumentWrite | 1.9 kB | 2025-06-04 | 2026-01-01 | |
Introduced by DocumentWrite First Seen 2025-06-04 Last Seen 2026-01-01 Times Seen 11 Size 1.9 kB (1915 bytes) MD5 ce525486c0af718cb96ac812c9bd96b6 SHA1 ff6db561242e4ac4b847c301abd8176d7e57c426 Loading... | |||||
| c03098276b3797e7e72d29dbbf517541 | DocumentWrite | 714 B | 2025-10-03 | 2026-01-01 | |
Introduced by DocumentWrite First Seen 2025-10-03 Last Seen 2026-01-01 Times Seen 2 Size 714 B (714 bytes) MD5 c03098276b3797e7e72d29dbbf517541 SHA1 6d5409b5bfdea5aef58e91d15e07c2161cb0091f Loading... | |||||
| a1ccdf2a3e9cd1d022551ff5312d4dcd | DocumentWrite | 223 B | 2025-10-03 | 2026-01-01 | |
Introduced by DocumentWrite First Seen 2025-10-03 Last Seen 2026-01-01 Times Seen 2 Size 223 B (223 bytes) MD5 a1ccdf2a3e9cd1d022551ff5312d4dcd SHA1 cce1c89f277b8c29f6a45e271951236893ed1a9c Loading... | |||||
| c1ab38adf48e9384dfef38e8c563b594 | DocumentWrite | 2.4 kB | 2026-01-01 | 2026-01-01 | |
Introduced by DocumentWrite First Seen 2026-01-01 Last Seen 2026-01-01 Times Seen 1 Size 2.4 kB (2377 bytes) MD5 c1ab38adf48e9384dfef38e8c563b594 SHA1 60dd22e8ed0438f8999e14f267e46b2a92ca7ee5 Loading... | |||||
| d52bccdb5281552b29afc0db17b2f522 | DocumentWrite | 78 B | 2025-10-03 | 2026-01-01 | |
Introduced by DocumentWrite First Seen 2025-10-03 Last Seen 2026-01-01 Times Seen 2 Size 78 B (78 bytes) MD5 d52bccdb5281552b29afc0db17b2f522 SHA1 da995eee6c00a109f7858c4f50bda708fa26ef52 Loading... | |||||
| b6ba3be5df40180324788f6bed74258e | DocumentWrite | 176 B | 2025-10-03 | 2026-01-01 | |
Introduced by DocumentWrite First Seen 2025-10-03 Last Seen 2026-01-01 Times Seen 2 Size 176 B (176 bytes) MD5 b6ba3be5df40180324788f6bed74258e SHA1 964a7409ae870dff55d72955fafa55aff81de120 Loading... | |||||
| 016f3831dbe083dbabf53a8ca916522e | DocumentWrite | 227 B | 2025-10-03 | 2026-01-01 | |
Introduced by DocumentWrite First Seen 2025-10-03 Last Seen 2026-01-01 Times Seen 2 Size 227 B (227 bytes) MD5 016f3831dbe083dbabf53a8ca916522e SHA1 22f43bd95db600890c55087bc2200e2886c0f4fd Loading... | |||||
| cb166102cb1cb9411ef38128830f2ea4 | DocumentWrite | 257 B | 2025-10-03 | 2026-01-01 | |
Introduced by DocumentWrite First Seen 2025-10-03 Last Seen 2026-01-01 Times Seen 2 Size 257 B (257 bytes) MD5 cb166102cb1cb9411ef38128830f2ea4 SHA1 dbfafd01d4625374f85440da413019f320e4b2bb Loading... | |||||
| 2377a9ac9116fb3a3069be1275757d91 | DocumentWrite | 1.9 kB | 2025-06-04 | 2026-01-01 | |
Introduced by DocumentWrite First Seen 2025-06-04 Last Seen 2026-01-01 Times Seen 11 Size 1.9 kB (1909 bytes) MD5 2377a9ac9116fb3a3069be1275757d91 SHA1 58ee200c41e3187ece4fd14b47224e390630341f Loading... | |||||
| 0e5e1916ac6f6f039896a077de1edc0b | DocumentWrite | 250 B | 2025-10-03 | 2026-01-01 | |
Introduced by DocumentWrite First Seen 2025-10-03 Last Seen 2026-01-01 Times Seen 2 Size 250 B (250 bytes) MD5 0e5e1916ac6f6f039896a077de1edc0b SHA1 f2f59d68aca9e3413a00dc92be87248b9d274826 Loading... | |||||
| 8a8a13b027dae42bdb5385dee43c0f15 | DocumentWrite | 258 B | 2025-10-03 | 2026-01-01 | |
Introduced by DocumentWrite First Seen 2025-10-03 Last Seen 2026-01-01 Times Seen 2 Size 258 B (258 bytes) MD5 8a8a13b027dae42bdb5385dee43c0f15 SHA1 06d7e07b2dbc86a71f748f4293b81749b83beec2 Loading... | |||||
| 498658ffe9ed68270409efcdd35bc894 | DocumentWrite | 1.9 kB | 2025-06-04 | 2026-01-01 | |
Introduced by DocumentWrite First Seen 2025-06-04 Last Seen 2026-01-01 Times Seen 11 Size 1.9 kB (1911 bytes) MD5 498658ffe9ed68270409efcdd35bc894 SHA1 1b2e2989980395992877355a4718c2cb9234c71e Loading... | |||||
| 497f51be19fa087ffab5fcb4687703a7 | DocumentWrite | 255 B | 2025-10-03 | 2026-01-01 | |
Introduced by DocumentWrite First Seen 2025-10-03 Last Seen 2026-01-01 Times Seen 2 Size 255 B (255 bytes) MD5 497f51be19fa087ffab5fcb4687703a7 SHA1 a41d781280c4c9e7278bfcdb360b2d2c8970e12a Loading... | |||||
| 1c026dc06509f8487faa1f156de3eb0a | DocumentWrite | 233 B | 2025-10-03 | 2026-01-01 | |
Introduced by DocumentWrite First Seen 2025-10-03 Last Seen 2026-01-01 Times Seen 2 Size 233 B (233 bytes) MD5 1c026dc06509f8487faa1f156de3eb0a SHA1 f1faa00e228dabc6946a277e756175a35b969ba6 Loading... | |||||
| 53656b6c197ba094af18de8f5033ec4c | DocumentWrite | 75 B | 2025-10-03 | 2026-01-01 | |
Introduced by DocumentWrite First Seen 2025-10-03 Last Seen 2026-01-01 Times Seen 2 Size 75 B (75 bytes) MD5 53656b6c197ba094af18de8f5033ec4c SHA1 3531e8e65ce91769eff08df29b02ab92b91fde7a Loading... | |||||
| f80bb3fbbc6ababed66bb5eddefa79a3 | DocumentWrite | 252 B | 2025-10-03 | 2026-01-01 | |
Introduced by DocumentWrite First Seen 2025-10-03 Last Seen 2026-01-01 Times Seen 2 Size 252 B (252 bytes) MD5 f80bb3fbbc6ababed66bb5eddefa79a3 SHA1 62779d1fdeee78a63ba74220e3af541f34720c32 Loading... | |||||
| f9b795ac01c1ad5fe1754575d003ff67 | DocumentWrite | 225 B | 2025-10-03 | 2026-01-01 | |
Introduced by DocumentWrite First Seen 2025-10-03 Last Seen 2026-01-01 Times Seen 2 Size 225 B (225 bytes) MD5 f9b795ac01c1ad5fe1754575d003ff67 SHA1 b1055ca991fd61a059da79c0e0192f4c2c1b7b37 Loading... | |||||
| 48b48a2e62e2029342690d2d0e778b50 | DocumentWrite | 82 B | 2025-10-03 | 2026-01-01 | |
Introduced by DocumentWrite First Seen 2025-10-03 Last Seen 2026-01-01 Times Seen 2 Size 82 B (82 bytes) MD5 48b48a2e62e2029342690d2d0e778b50 SHA1 660b51a3d52b62f27355a98d5c9d9e07448dc6b0 Loading... | |||||
| 9de35966362b9ebde61b16f0babe9f33 | DocumentWrite | 178 B | 2025-10-03 | 2026-01-01 | |
Introduced by DocumentWrite First Seen 2025-10-03 Last Seen 2026-01-01 Times Seen 2 Size 178 B (178 bytes) MD5 9de35966362b9ebde61b16f0babe9f33 SHA1 6bfaf4eedcfada0ff2277096f19420782f5842d5 Loading... | |||||
| 71b63c096a7ee62bb59cce7ae08ad4b9 | DocumentWrite | 80 B | 2025-10-03 | 2026-01-01 | |
Introduced by DocumentWrite First Seen 2025-10-03 Last Seen 2026-01-01 Times Seen 2 Size 80 B (80 bytes) MD5 71b63c096a7ee62bb59cce7ae08ad4b9 SHA1 fdaaf895f8899678f7d90db80c1a9854a384bff8 Loading... | |||||
| e960f31afcb29097f0d04bb8482b352e | DocumentWrite | 250 B | 2025-10-03 | 2026-01-01 | |
Introduced by DocumentWrite First Seen 2025-10-03 Last Seen 2026-01-01 Times Seen 2 Size 250 B (250 bytes) MD5 e960f31afcb29097f0d04bb8482b352e SHA1 a2d6a5960960eacc91d54df37a3780319ff075b7 Loading... | |||||
| 17d6edc7dc6cc7f96e12efacdb9ca1bc | DocumentWrite | 79 B | 2025-10-03 | 2026-01-01 | |
Introduced by DocumentWrite First Seen 2025-10-03 Last Seen 2026-01-01 Times Seen 2 Size 79 B (79 bytes) MD5 17d6edc7dc6cc7f96e12efacdb9ca1bc SHA1 5ed68132ef8b8d6d17dcbf9237cad60e0f30ac47 Loading... | |||||
| f24ae44614e0416106433920ef400e8c | DocumentWrite | 1.9 kB | 2025-06-04 | 2026-01-01 | |
Introduced by DocumentWrite First Seen 2025-06-04 Last Seen 2026-01-01 Times Seen 11 Size 1.9 kB (1916 bytes) MD5 f24ae44614e0416106433920ef400e8c SHA1 0fcae501ea048a61475983f9a00c3d6d6157a143 Loading... | |||||
| ae362d443780635a876078e77499a430 | DocumentWrite | 259 B | 2025-10-03 | 2026-01-01 | |
Introduced by DocumentWrite First Seen 2025-10-03 Last Seen 2026-01-01 Times Seen 2 Size 259 B (259 bytes) MD5 ae362d443780635a876078e77499a430 SHA1 542fbe0765f6dc5725ee4a86085b3981be1bf532 Loading... | |||||
| 04577522c77e3265edc65971e76dc3f4 | DocumentWrite | 1.9 kB | 2025-06-04 | 2026-01-01 | |
Introduced by DocumentWrite First Seen 2025-06-04 Last Seen 2026-01-01 Times Seen 11 Size 1.9 kB (1918 bytes) MD5 04577522c77e3265edc65971e76dc3f4 SHA1 7bcfd02c2d7606b41f2b18823fc11405b6338d2c Loading... | |||||
| 47e79801385f869fd5bb92573e383529 | DocumentWrite | 514 B | 2024-08-10 | 2026-01-01 | |
Introduced by DocumentWrite First Seen 2024-08-10 Last Seen 2026-01-01 Times Seen 4 Size 514 B (514 bytes) MD5 47e79801385f869fd5bb92573e383529 SHA1 ee49b081c9d20c38139ff7d879efe55a0437a80d Loading... | |||||
| b87cc91eff18f032155cc2f7ba43595f | DocumentWrite | 78 B | 2025-10-03 | 2026-01-01 | |
Introduced by DocumentWrite First Seen 2025-10-03 Last Seen 2026-01-01 Times Seen 2 Size 78 B (78 bytes) MD5 b87cc91eff18f032155cc2f7ba43595f SHA1 c8b8b13b7af96dad8ef531ed29c308f66e2adccc Loading... | |||||
| c4bbcc855cbddfd22b7084cc736b7d0c | DocumentWrite | 1.9 kB | 2025-06-04 | 2026-01-01 | |
Introduced by DocumentWrite First Seen 2025-06-04 Last Seen 2026-01-01 Times Seen 11 Size 1.9 kB (1920 bytes) MD5 c4bbcc855cbddfd22b7084cc736b7d0c SHA1 59fa8d918ab52807181fe79f454dc00eff8554f4 Loading... | |||||
| 618cae68fac38a29a9a3b5d4d2fe1e2d | DocumentWrite | 81 B | 2025-10-03 | 2026-01-01 | |
Introduced by DocumentWrite First Seen 2025-10-03 Last Seen 2026-01-01 Times Seen 2 Size 81 B (81 bytes) MD5 618cae68fac38a29a9a3b5d4d2fe1e2d SHA1 b73c6ca1cfe0c0aeed1317d302d9ea7bd1c8fdbe Loading... | |||||
| cf8634656e70a938a7f5bc5299111720 | DocumentWrite | 1.9 kB | 2025-06-04 | 2026-01-01 | |
Introduced by DocumentWrite First Seen 2025-06-04 Last Seen 2026-01-01 Times Seen 11 Size 1.9 kB (1920 bytes) MD5 cf8634656e70a938a7f5bc5299111720 SHA1 0c56fd5828dbe3cba0276523469649998803cc68 Loading... | |||||
| abbefbfd19e248d6b5475466f8b07820 | DocumentWrite | 1.9 kB | 2025-06-04 | 2026-01-01 | |
Introduced by DocumentWrite First Seen 2025-06-04 Last Seen 2026-01-01 Times Seen 11 Size 1.9 kB (1920 bytes) MD5 abbefbfd19e248d6b5475466f8b07820 SHA1 2d24071aacba3f2232b2e574604a68b8abc29f57 Loading... | |||||
| f99eb576c0b1fc27c5faa74c97f3afcb | DocumentWrite | 251 B | 2025-10-03 | 2026-01-01 | |
Introduced by DocumentWrite First Seen 2025-10-03 Last Seen 2026-01-01 Times Seen 2 Size 251 B (251 bytes) MD5 f99eb576c0b1fc27c5faa74c97f3afcb SHA1 67c97caa4c6ffc0d5b64d8748a99c96921c843df Loading... | |||||
| 7acd5bbd3104ebd991a2f4b774e2e5a1 | DocumentWrite | 229 B | 2025-10-03 | 2026-01-01 | |
Introduced by DocumentWrite First Seen 2025-10-03 Last Seen 2026-01-01 Times Seen 2 Size 229 B (229 bytes) MD5 7acd5bbd3104ebd991a2f4b774e2e5a1 SHA1 b37ecbc74f7fd9bef8db9d7d7ae64db9487c9b1e Loading... | |||||
| 3b1f734aec222024137eb349e3609d4a | DocumentWrite | 255 B | 2025-10-03 | 2026-01-01 | |
Introduced by DocumentWrite First Seen 2025-10-03 Last Seen 2026-01-01 Times Seen 2 Size 255 B (255 bytes) MD5 3b1f734aec222024137eb349e3609d4a SHA1 b2c60b14ab0ad3ead57700b88f4aba940ab22aa4 Loading... | |||||
| 532402593f37b413bd6bf1f96e19a7c3 | DocumentWrite | 177 B | 2025-10-03 | 2026-01-01 | |
Introduced by DocumentWrite First Seen 2025-10-03 Last Seen 2026-01-01 Times Seen 2 Size 177 B (177 bytes) MD5 532402593f37b413bd6bf1f96e19a7c3 SHA1 fc9bc3f831a5a77211770acb55eb780706eb7ac0 Loading... | |||||
| e29149503ee976731b1c7422d4ad0f52 | DocumentWrite | 1.9 kB | 2025-06-04 | 2026-01-01 | |
Introduced by DocumentWrite First Seen 2025-06-04 Last Seen 2026-01-01 Times Seen 11 Size 1.9 kB (1920 bytes) MD5 e29149503ee976731b1c7422d4ad0f52 SHA1 e774fe1bf95c9f4449d889386a97107e408fc21e Loading... | |||||
| 8d606aa493996e596c394c82cb5fdc48 | DocumentWrite | 79 B | 2025-10-03 | 2026-01-01 | |
Introduced by DocumentWrite First Seen 2025-10-03 Last Seen 2026-01-01 Times Seen 2 Size 79 B (79 bytes) MD5 8d606aa493996e596c394c82cb5fdc48 SHA1 c5065d186c17c83af82c0d24553fde1da5519f03 Loading... | |||||
| 0949665800f25bfca46432d0d8bbd48b | DocumentWrite | 175 B | 2025-10-03 | 2026-01-01 | |
Introduced by DocumentWrite First Seen 2025-10-03 Last Seen 2026-01-01 Times Seen 2 Size 175 B (175 bytes) MD5 0949665800f25bfca46432d0d8bbd48b SHA1 15cd6575c9c08b0e9b66c54d21f22f61481fd686 Loading... | |||||
| 601eb6aff9967cd3a14eeeba4cc59994 | DocumentWrite | 252 B | 2025-10-03 | 2026-01-01 | |
Introduced by DocumentWrite First Seen 2025-10-03 Last Seen 2026-01-01 Times Seen 2 Size 252 B (252 bytes) MD5 601eb6aff9967cd3a14eeeba4cc59994 SHA1 e86308797cc0e3e90c2951afbd73760a01ceab3c Loading... | |||||
| 4153e2ac3616148736c1ccfe4442ed53 | DocumentWrite | 172 B | 2025-10-03 | 2026-01-01 | |
Introduced by DocumentWrite First Seen 2025-10-03 Last Seen 2026-01-01 Times Seen 2 Size 172 B (172 bytes) MD5 4153e2ac3616148736c1ccfe4442ed53 SHA1 ffe92825869c36eb8660ecc730fd5f0b3fae92ac Loading... | |||||
| c9e75beb4fa12592f23803177611abdb | DocumentWrite | 254 B | 2025-10-03 | 2026-01-01 | |
Introduced by DocumentWrite First Seen 2025-10-03 Last Seen 2026-01-01 Times Seen 2 Size 254 B (254 bytes) MD5 c9e75beb4fa12592f23803177611abdb SHA1 642ee11abe69bb35399d31fb35ba70713ea2c6de Loading... | |||||
| 8589c73e6c97fbcb42027d7f99c6a5af | DocumentWrite | 255 B | 2025-10-03 | 2026-01-01 | |
Introduced by DocumentWrite First Seen 2025-10-03 Last Seen 2026-01-01 Times Seen 2 Size 255 B (255 bytes) MD5 8589c73e6c97fbcb42027d7f99c6a5af SHA1 b90b5b555d2dc6ead574196127dd7dadff2582f0 Loading... | |||||
| 34dc77f9bafb9345930a01ff27c9e577 | DocumentWrite | 179 B | 2025-10-03 | 2026-01-01 | |
Introduced by DocumentWrite First Seen 2025-10-03 Last Seen 2026-01-01 Times Seen 2 Size 179 B (179 bytes) MD5 34dc77f9bafb9345930a01ff27c9e577 SHA1 4aa581a60122b81734732a37d3f28183f1e50ef8 Loading... | |||||
| 06ee7d417cc170227e13a85e2b85a7d1 | DocumentWrite | 233 B | 2025-10-03 | 2026-01-01 | |
Introduced by DocumentWrite First Seen 2025-10-03 Last Seen 2026-01-01 Times Seen 2 Size 233 B (233 bytes) MD5 06ee7d417cc170227e13a85e2b85a7d1 SHA1 6643e0de43399f47d4206501112f907b804ffdf7 Loading... | |||||
| 9ce25f11978e814f52027ae4801a2407 | DocumentWrite | 177 B | 2025-10-03 | 2026-01-01 | |
Introduced by DocumentWrite First Seen 2025-10-03 Last Seen 2026-01-01 Times Seen 2 Size 177 B (177 bytes) MD5 9ce25f11978e814f52027ae4801a2407 SHA1 2d9ded6815d11d27faa3fe89a0add3536f51ccae Loading... | |||||
| 07b204a140af8b7fdfbb9d852feb091f | DocumentWrite | 74 B | 2025-10-03 | 2026-01-01 | |
Introduced by DocumentWrite First Seen 2025-10-03 Last Seen 2026-01-01 Times Seen 2 Size 74 B (74 bytes) MD5 07b204a140af8b7fdfbb9d852feb091f SHA1 ca1e962b83e1647b82b0ac940135f768b1d983b9 Loading... | |||||
| 2bb0fd984273c30fb4c98f20996d7162 | DocumentWrite | 1.9 kB | 2025-06-04 | 2026-01-01 | |
Introduced by DocumentWrite First Seen 2025-06-04 Last Seen 2026-01-01 Times Seen 11 Size 1.9 kB (1910 bytes) MD5 2bb0fd984273c30fb4c98f20996d7162 SHA1 f8c4fbe89b4c15c400711c4cc324d9a7e9ff6622 Loading... | |||||
| e14b83bda0e23597244be3eaae33e246 | DocumentWrite | 199 B | 2024-07-26 | 2026-03-04 | |
Introduced by DocumentWrite First Seen 2024-07-26 Last Seen 2026-03-04 Times Seen 134 Size 199 B (199 bytes) MD5 e14b83bda0e23597244be3eaae33e246 SHA1 e9c718d558156d0236f9d6b1aefdf6b06d10c11d Loading... | |||||
| 2c659b146f292e9bec0c09a6e3adb9ed | DocumentWrite | 179 B | 2025-10-03 | 2026-01-01 | |
Introduced by DocumentWrite First Seen 2025-10-03 Last Seen 2026-01-01 Times Seen 2 Size 179 B (179 bytes) MD5 2c659b146f292e9bec0c09a6e3adb9ed SHA1 f23a9b049d4a5ceefd2f25d9ec33cd413be477e5 Loading... | |||||
| 3852cd5fc40a7bd73db6b25929e77ec0 | DocumentWrite | 226 B | 2025-10-03 | 2026-01-01 | |
Introduced by DocumentWrite First Seen 2025-10-03 Last Seen 2026-01-01 Times Seen 2 Size 226 B (226 bytes) MD5 3852cd5fc40a7bd73db6b25929e77ec0 SHA1 5302f9dd05f24b047ce12d752cb5f928f4155580 Loading... | |||||
| e0ce66c07d718958f4c084ca94076460 | DocumentWrite | 1.9 kB | 2025-06-04 | 2026-01-01 | |
Introduced by DocumentWrite First Seen 2025-06-04 Last Seen 2026-01-01 Times Seen 11 Size 1.9 kB (1920 bytes) MD5 e0ce66c07d718958f4c084ca94076460 SHA1 4a8dfcb6693ff5f026d151848d3f347c877540d3 Loading... | |||||
| dd48a4c04b8ef186587a7ad920f5d0a8 | DocumentWrite | 230 B | 2025-10-03 | 2026-01-01 | |
Introduced by DocumentWrite First Seen 2025-10-03 Last Seen 2026-01-01 Times Seen 2 Size 230 B (230 bytes) MD5 dd48a4c04b8ef186587a7ad920f5d0a8 SHA1 f5d21884f5de7bc8ccc2fdee32f29e0229c19e7d Loading... | |||||
| e66a00e996e1687c6cb93e8f317f85ca | DocumentWrite | 177 B | 2025-10-03 | 2026-01-01 | |
Introduced by DocumentWrite First Seen 2025-10-03 Last Seen 2026-01-01 Times Seen 2 Size 177 B (177 bytes) MD5 e66a00e996e1687c6cb93e8f317f85ca SHA1 d0963df4cd6b05cd63ec0448665db75ad690a079 Loading... | |||||
| 73d096992b777cfbb4a38ba57d7da265 | DocumentWrite | 182 B | 2025-10-03 | 2026-01-01 | |
Introduced by DocumentWrite First Seen 2025-10-03 Last Seen 2026-01-01 Times Seen 2 Size 182 B (182 bytes) MD5 73d096992b777cfbb4a38ba57d7da265 SHA1 4a5e717a2c650205dab20a25fe06600b8e19e489 Loading... | |||||
| b00881854f801c98e6e9d8c877b18ff5 | DocumentWrite | 1.9 kB | 2025-06-04 | 2026-01-01 | |
Introduced by DocumentWrite First Seen 2025-06-04 Last Seen 2026-01-01 Times Seen 11 Size 1.9 kB (1920 bytes) MD5 b00881854f801c98e6e9d8c877b18ff5 SHA1 4783cfed30544db74c7dcdb861c98764a4b01b27 Loading... | |||||
| 5107399e52e2b2f79f9f3bbb02e65278 | DocumentWrite | 210 B | 2025-10-03 | 2026-01-01 | |
Introduced by DocumentWrite First Seen 2025-10-03 Last Seen 2026-01-01 Times Seen 2 Size 210 B (210 bytes) MD5 5107399e52e2b2f79f9f3bbb02e65278 SHA1 02c8f80bb973f2af7deb104ff9a837f2ff8e7862 Loading... | |||||
| 518fc848f5a18951ee824960190dea9b | DocumentWrite | 180 B | 2025-10-03 | 2026-01-01 | |
Introduced by DocumentWrite First Seen 2025-10-03 Last Seen 2026-01-01 Times Seen 2 Size 180 B (180 bytes) MD5 518fc848f5a18951ee824960190dea9b SHA1 0ef025d85ec42369d00b1e0873df036544a8aeb7 Loading... | |||||
| 255a151a84bd48a2f80756ec30529ca2 | DocumentWrite | 79 B | 2025-10-03 | 2026-01-01 | |
Introduced by DocumentWrite First Seen 2025-10-03 Last Seen 2026-01-01 Times Seen 2 Size 79 B (79 bytes) MD5 255a151a84bd48a2f80756ec30529ca2 SHA1 c880ff8ef5da524616a7afcf66f4061a407ea619 Loading... | |||||
| 3aa75e2eb2621093c5c09ccbb1bea130 | DocumentWrite | 175 B | 2025-10-03 | 2026-01-01 | |
Introduced by DocumentWrite First Seen 2025-10-03 Last Seen 2026-01-01 Times Seen 2 Size 175 B (175 bytes) MD5 3aa75e2eb2621093c5c09ccbb1bea130 SHA1 f7560a8988c4bca72dca63e850689b67d17a3942 Loading... | |||||
| 7a9aee17c83b0a4606ba4ee5f9ef08dd | DocumentWrite | 180 B | 2025-10-03 | 2026-01-01 | |
Introduced by DocumentWrite First Seen 2025-10-03 Last Seen 2026-01-01 Times Seen 2 Size 180 B (180 bytes) MD5 7a9aee17c83b0a4606ba4ee5f9ef08dd SHA1 55bf9403b2f136406fff7a2f82961887a95ce988 Loading... | |||||
| 85782e17445655fa845688b133c6fbe0 | DocumentWrite | 82 B | 2025-10-03 | 2026-01-01 | |
Introduced by DocumentWrite First Seen 2025-10-03 Last Seen 2026-01-01 Times Seen 2 Size 82 B (82 bytes) MD5 85782e17445655fa845688b133c6fbe0 SHA1 74eceeebae73c86baf6f9774dd342ed74ca3f28a Loading... | |||||
| 78e9c6b2404acab4a0a24e1e58510b40 | DocumentWrite | 85 B | 2025-10-03 | 2026-01-01 | |
Introduced by DocumentWrite First Seen 2025-10-03 Last Seen 2026-01-01 Times Seen 2 Size 85 B (85 bytes) MD5 78e9c6b2404acab4a0a24e1e58510b40 SHA1 00709ded31d0a00f153c4053d2a4bc1238a73c23 Loading... | |||||
| 8a6798783ef46fa569edc36f62cabe03 | DocumentWrite | 79 B | 2025-10-03 | 2026-01-01 | |
Introduced by DocumentWrite First Seen 2025-10-03 Last Seen 2026-01-01 Times Seen 2 Size 79 B (79 bytes) MD5 8a6798783ef46fa569edc36f62cabe03 SHA1 912098521e408435cd8725f2da145cd95fe10f26 Loading... | |||||
| e082c12e707f73d36109ba69686a0914 | DocumentWrite | 174 B | 2025-10-03 | 2026-01-01 | |
Introduced by DocumentWrite First Seen 2025-10-03 Last Seen 2026-01-01 Times Seen 2 Size 174 B (174 bytes) MD5 e082c12e707f73d36109ba69686a0914 SHA1 c36b95bdee0edc036f5d0b7bb98821a22dfc7340 Loading... | |||||
| 829f4f6aa11e935ed0c46dcdf3ef719e | DocumentWrite | 177 B | 2025-10-03 | 2026-01-01 | |
Introduced by DocumentWrite First Seen 2025-10-03 Last Seen 2026-01-01 Times Seen 2 Size 177 B (177 bytes) MD5 829f4f6aa11e935ed0c46dcdf3ef719e SHA1 661c8f63b4daf6156b1fe083c918fd97c9f5afbe Loading... | |||||
| a5d050b229fecf7d4a027812466a4dc0 | DocumentWrite | 224 B | 2025-10-03 | 2026-01-01 | |
Introduced by DocumentWrite First Seen 2025-10-03 Last Seen 2026-01-01 Times Seen 2 Size 224 B (224 bytes) MD5 a5d050b229fecf7d4a027812466a4dc0 SHA1 abc46f28b864b255c35a3bfde777274b0611dcf2 Loading... | |||||
| 447d977132560356ddbed51802e22203 | DocumentWrite | 250 B | 2025-10-03 | 2026-01-01 | |
Introduced by DocumentWrite First Seen 2025-10-03 Last Seen 2026-01-01 Times Seen 2 Size 250 B (250 bytes) MD5 447d977132560356ddbed51802e22203 SHA1 b40776dfbd2b121bef2535b301efd00aba039ea5 Loading... | |||||
| 90fe0937fae9ef2d7a90179d7005b3fa | DocumentWrite | 180 B | 2025-10-03 | 2026-01-01 | |
Introduced by DocumentWrite First Seen 2025-10-03 Last Seen 2026-01-01 Times Seen 2 Size 180 B (180 bytes) MD5 90fe0937fae9ef2d7a90179d7005b3fa SHA1 692b823be26cb969f362dfd06e421422096f31d0 Loading... | |||||
| 7c6ef32621460062e9b2ffc34f35f356 | DocumentWrite | 229 B | 2025-10-03 | 2026-01-01 | |
Introduced by DocumentWrite First Seen 2025-10-03 Last Seen 2026-01-01 Times Seen 2 Size 229 B (229 bytes) MD5 7c6ef32621460062e9b2ffc34f35f356 SHA1 9ad66edce88832680d5747809b4d677a451e141f Loading... | |||||
| f3d9d6567165adc49388cf67f70c1c05 | DocumentWrite | 1.9 kB | 2025-06-04 | 2026-01-01 | |
Introduced by DocumentWrite First Seen 2025-06-04 Last Seen 2026-01-01 Times Seen 11 Size 1.9 kB (1916 bytes) MD5 f3d9d6567165adc49388cf67f70c1c05 SHA1 551c21d190b12328a6a94009c7098d9433b3e8ec Loading... | |||||
| c472b9b82f3aa2288e0e489b4ec09ae8 | DocumentWrite | 257 B | 2025-10-03 | 2026-01-01 | |
Introduced by DocumentWrite First Seen 2025-10-03 Last Seen 2026-01-01 Times Seen 2 Size 257 B (257 bytes) MD5 c472b9b82f3aa2288e0e489b4ec09ae8 SHA1 4271a684ae0aab288ddb76419a16b4cb510c127f Loading... | |||||
| ba0d7d1119d13886402203fc6f0b729f | DocumentWrite | 177 B | 2025-10-03 | 2026-01-01 | |
Introduced by DocumentWrite First Seen 2025-10-03 Last Seen 2026-01-01 Times Seen 2 Size 177 B (177 bytes) MD5 ba0d7d1119d13886402203fc6f0b729f SHA1 d3b6107a52363742defd8ffefd0481ea79d1f2a6 Loading... | |||||
| 8dd90efc77ff79409ac8bb4f50804f65 | DocumentWrite | 255 B | 2025-10-03 | 2026-01-01 | |
Introduced by DocumentWrite First Seen 2025-10-03 Last Seen 2026-01-01 Times Seen 2 Size 255 B (255 bytes) MD5 8dd90efc77ff79409ac8bb4f50804f65 SHA1 cfa14faf760a45613eb81fd6278dc9e4017f7bde Loading... | |||||
| 582c0042327375be2bb4eaf702b77901 | DocumentWrite | 252 B | 2025-10-03 | 2026-01-01 | |
Introduced by DocumentWrite First Seen 2025-10-03 Last Seen 2026-01-01 Times Seen 2 Size 252 B (252 bytes) MD5 582c0042327375be2bb4eaf702b77901 SHA1 3df29a67786e8bec7dc99de60fd38338f116fc36 Loading... | |||||
| 957605ddf3d899b1225cf543978e0bae | DocumentWrite | 2.3 kB | 2026-01-01 | 2026-01-01 | |
Introduced by DocumentWrite First Seen 2026-01-01 Last Seen 2026-01-01 Times Seen 1 Size 2.3 kB (2342 bytes) MD5 957605ddf3d899b1225cf543978e0bae SHA1 e4e32878aad4b7ebd3a475c4e9b2d98387aaf267 Loading... | |||||
| 082a3f5eab61c148ecca08507884fec3 | DocumentWrite | 1.1 kB | 2026-01-01 | 2026-01-18 | |
Introduced by DocumentWrite First Seen 2026-01-01 Last Seen 2026-01-18 Times Seen 4 Size 1.1 kB (1085 bytes) MD5 082a3f5eab61c148ecca08507884fec3 SHA1 c5dd74d385969d68e12261f5b14fa75f9586df8b Loading... | |||||
| f724c0a222b3b147a8bfa249b1009dd6 | DocumentWrite | 83 B | 2025-10-03 | 2026-01-01 | |
Introduced by DocumentWrite First Seen 2025-10-03 Last Seen 2026-01-01 Times Seen 2 Size 83 B (83 bytes) MD5 f724c0a222b3b147a8bfa249b1009dd6 SHA1 8508d906de57480723b764cf092dc8e9896f2968 Loading... | |||||
| ccf487d79fbf6a463034d013ebc84eed | DocumentWrite | 252 B | 2025-10-03 | 2026-01-01 | |
Introduced by DocumentWrite First Seen 2025-10-03 Last Seen 2026-01-01 Times Seen 2 Size 252 B (252 bytes) MD5 ccf487d79fbf6a463034d013ebc84eed SHA1 a2eaab182ac25c961213b2ec645606c1235c8c60 Loading... | |||||
| 94f53f2a1be11cba091a15ba9d88d5a3 | DocumentWrite | 226 B | 2025-10-03 | 2026-01-01 | |
Introduced by DocumentWrite First Seen 2025-10-03 Last Seen 2026-01-01 Times Seen 2 Size 226 B (226 bytes) MD5 94f53f2a1be11cba091a15ba9d88d5a3 SHA1 0dae353971abde1a7aa9b6d2fd0c89c6eac23a3e Loading... | |||||
| 2fda1ffe64e37405a064b82542230fc6 | DocumentWrite | 256 B | 2025-10-03 | 2026-01-01 | |
Introduced by DocumentWrite First Seen 2025-10-03 Last Seen 2026-01-01 Times Seen 2 Size 256 B (256 bytes) MD5 2fda1ffe64e37405a064b82542230fc6 SHA1 507430ce44c0ee8dd1efa565ea2c235a745b4cc1 Loading... | |||||
| a90bbed8a91f2b62b1f149a20fe94a3a | DocumentWrite | 224 B | 2025-10-03 | 2026-01-01 | |
Introduced by DocumentWrite First Seen 2025-10-03 Last Seen 2026-01-01 Times Seen 2 Size 224 B (224 bytes) MD5 a90bbed8a91f2b62b1f149a20fe94a3a SHA1 67733eb6adf8d453c7a47698ca942b7a660b4bb4 Loading... | |||||
| 2febf4d8cbeb60e6e7fd944f9db012a5 | DocumentWrite | 174 B | 2025-10-03 | 2026-01-01 | |
Introduced by DocumentWrite First Seen 2025-10-03 Last Seen 2026-01-01 Times Seen 2 Size 174 B (174 bytes) MD5 2febf4d8cbeb60e6e7fd944f9db012a5 SHA1 75ca8036741c0ddb85912018afe5832e54b4a531 Loading... | |||||
| 88ba0a702c25ce4c8dc85f6125a309ab | DocumentWrite | 177 B | 2025-10-03 | 2026-01-01 | |
Introduced by DocumentWrite First Seen 2025-10-03 Last Seen 2026-01-01 Times Seen 2 Size 177 B (177 bytes) MD5 88ba0a702c25ce4c8dc85f6125a309ab SHA1 0255815bccd6d23a8256fd43ec39fcea534fe8a4 Loading... | |||||
| a831f65a3cea35d40c5b6c11d36316e3 | DocumentWrite | 81 B | 2025-10-03 | 2026-01-01 | |
Introduced by DocumentWrite First Seen 2025-10-03 Last Seen 2026-01-01 Times Seen 2 Size 81 B (81 bytes) MD5 a831f65a3cea35d40c5b6c11d36316e3 SHA1 81125a5b2311ea49436f31ba856290cadfe01543 Loading... | |||||
| de5312dd8199954462eb2dc24f368777 | DocumentWrite | 230 B | 2025-10-03 | 2026-01-01 | |
Introduced by DocumentWrite First Seen 2025-10-03 Last Seen 2026-01-01 Times Seen 2 Size 230 B (230 bytes) MD5 de5312dd8199954462eb2dc24f368777 SHA1 d567eee4dfd8be66ac85d037369177092a486d76 Loading... | |||||
| 1fd86edff004d35569a2e7de799bd038 | DocumentWrite | 231 B | 2025-10-03 | 2026-01-01 | |
Introduced by DocumentWrite First Seen 2025-10-03 Last Seen 2026-01-01 Times Seen 2 Size 231 B (231 bytes) MD5 1fd86edff004d35569a2e7de799bd038 SHA1 42f875acd23c43a780edecbf703ab0d474f6bd52 Loading... | |||||
| dc6ddcf7e31dc1bc3735ac61cc7c1630 | DocumentWrite | 180 B | 2025-10-03 | 2026-01-01 | |
Introduced by DocumentWrite First Seen 2025-10-03 Last Seen 2026-01-01 Times Seen 2 Size 180 B (180 bytes) MD5 dc6ddcf7e31dc1bc3735ac61cc7c1630 SHA1 de2c46da579e76805ae7efe9257bda779437f6a6 Loading... | |||||
| cb84f66d0f156f83711fa06ad284df8d | DocumentWrite | 207 B | 2024-08-19 | 2026-01-01 | |
Introduced by DocumentWrite First Seen 2024-08-19 Last Seen 2026-01-01 Times Seen 10 Size 207 B (207 bytes) MD5 cb84f66d0f156f83711fa06ad284df8d SHA1 83e04933e2e835eb31aa1b371371f19bcdcdcd6b Loading... | |||||
| 7b544b8b0916e696f1904838bcc19cd4 | DocumentWrite | 158 B | 2026-01-01 | 2026-01-01 | |
Introduced by DocumentWrite First Seen 2026-01-01 Last Seen 2026-01-01 Times Seen 1 Size 158 B (158 bytes) MD5 7b544b8b0916e696f1904838bcc19cd4 SHA1 2a05802091deb7e75c06274d5b155dee01d92c88 Loading... | |||||
| 508a5d9ae1222374f8729cf66160cd2a | DocumentWrite | 1.9 kB | 2025-06-04 | 2026-01-01 | |
Introduced by DocumentWrite First Seen 2025-06-04 Last Seen 2026-01-01 Times Seen 11 Size 1.9 kB (1920 bytes) MD5 508a5d9ae1222374f8729cf66160cd2a SHA1 3faa56bc2dffb9192680d9654c928bd4e51b147f Loading... | |||||
| 6fb738ada1a417e623f5ae9fa0e78c54 | DocumentWrite | 1.9 kB | 2025-06-04 | 2026-01-01 | |
Introduced by DocumentWrite First Seen 2025-06-04 Last Seen 2026-01-01 Times Seen 11 Size 1.9 kB (1920 bytes) MD5 6fb738ada1a417e623f5ae9fa0e78c54 SHA1 99b8a0c7a2cb7b5a6292c8d8bc1f486e45eafc09 Loading... | |||||
| 868edd597e4e58bc72845c1987a21fd8 | DocumentWrite | 1.9 kB | 2025-06-04 | 2026-01-01 | |
Introduced by DocumentWrite First Seen 2025-06-04 Last Seen 2026-01-01 Times Seen 11 Size 1.9 kB (1920 bytes) MD5 868edd597e4e58bc72845c1987a21fd8 SHA1 4e3103997eb8b8a8bd4ffc3deab0d9ab2e474b25 Loading... | |||||
| 4abadd465b54f688f566dc4a7b04b426 | DocumentWrite | 80 B | 2025-10-03 | 2026-01-01 | |
Introduced by DocumentWrite First Seen 2025-10-03 Last Seen 2026-01-01 Times Seen 2 Size 80 B (80 bytes) MD5 4abadd465b54f688f566dc4a7b04b426 SHA1 a6464fddbabb9925488088556342893e0d007ef1 Loading... | |||||
| af9dc65eb75c3cab7845941b3b885945 | DocumentWrite | 1.9 kB | 2025-06-04 | 2026-01-01 | |
Introduced by DocumentWrite First Seen 2025-06-04 Last Seen 2026-01-01 Times Seen 11 Size 1.9 kB (1920 bytes) MD5 af9dc65eb75c3cab7845941b3b885945 SHA1 95fe45b41b8aeacb71c98ad98a2ad4df2951a255 Loading... | |||||
| e0c08ffaf07052cf3e5398acaea8205b | DocumentWrite | 1.9 kB | 2025-06-04 | 2026-01-01 | |
Introduced by DocumentWrite First Seen 2025-06-04 Last Seen 2026-01-01 Times Seen 11 Size 1.9 kB (1919 bytes) MD5 e0c08ffaf07052cf3e5398acaea8205b SHA1 672e16c7640db57561db1489064522f0a0795fab Loading... | |||||
| 757285c0b42e3eec6abd47eec5979a0b | DocumentWrite | 177 B | 2025-10-03 | 2026-01-01 | |
Introduced by DocumentWrite First Seen 2025-10-03 Last Seen 2026-01-01 Times Seen 2 Size 177 B (177 bytes) MD5 757285c0b42e3eec6abd47eec5979a0b SHA1 df5aad5ca42780fd1841f650e1d8c5f81d37bb29 Loading... | |||||
| b94ca57106b9657c273222937e0b9910 | DocumentWrite | 252 B | 2025-10-03 | 2026-01-01 | |
Introduced by DocumentWrite First Seen 2025-10-03 Last Seen 2026-01-01 Times Seen 2 Size 252 B (252 bytes) MD5 b94ca57106b9657c273222937e0b9910 SHA1 35457cb0ee39e5864163d107aea4b0c7e1f89c2c Loading... | |||||
| 77758d10f557a3696fcc7b0deab80a66 | DocumentWrite | 224 B | 2025-10-03 | 2026-01-01 | |
Introduced by DocumentWrite First Seen 2025-10-03 Last Seen 2026-01-01 Times Seen 2 Size 224 B (224 bytes) MD5 77758d10f557a3696fcc7b0deab80a66 SHA1 020c5dc2a5c7101feb26b8ce672b52f131735428 Loading... | |||||
| dd34bf5d688f118307b07ae776029653 | DocumentWrite | 253 B | 2025-10-03 | 2026-01-01 | |
Introduced by DocumentWrite First Seen 2025-10-03 Last Seen 2026-01-01 Times Seen 2 Size 253 B (253 bytes) MD5 dd34bf5d688f118307b07ae776029653 SHA1 68d87c6bbf37b744d02089a46debf7c1b48492a8 Loading... | |||||
| 179bba80240a6cfcaa0c9fa8b844103e | DocumentWrite | 229 B | 2025-10-03 | 2026-01-01 | |
Introduced by DocumentWrite First Seen 2025-10-03 Last Seen 2026-01-01 Times Seen 2 Size 229 B (229 bytes) MD5 179bba80240a6cfcaa0c9fa8b844103e SHA1 a8a118c1965517b8ed11a400b0de9a246723ada3 Loading... | |||||
| 5e4c6e325501743ca81d764975277568 | DocumentWrite | 102 B | 2026-01-01 | 2026-01-01 | |
Introduced by DocumentWrite First Seen 2026-01-01 Last Seen 2026-01-01 Times Seen 1 Size 102 B (102 bytes) MD5 5e4c6e325501743ca81d764975277568 SHA1 4e92c4be7b7af8b1dcd4927c6405f1e71bc84f31 Loading... | |||||
| ffec736c984f95a3c920c4679d35dded | DocumentWrite | 1.9 kB | 2025-06-04 | 2026-01-01 | |
Introduced by DocumentWrite First Seen 2025-06-04 Last Seen 2026-01-01 Times Seen 11 Size 1.9 kB (1920 bytes) MD5 ffec736c984f95a3c920c4679d35dded SHA1 8b5ff49f06302728e744a01ab0b75dd0127093d6 Loading... | |||||
| 7124fb41ac0392691689f29dc68d7b8e | DocumentWrite | 189 B | 2025-10-03 | 2026-01-01 | |
Introduced by DocumentWrite First Seen 2025-10-03 Last Seen 2026-01-01 Times Seen 2 Size 189 B (189 bytes) MD5 7124fb41ac0392691689f29dc68d7b8e SHA1 ebd23188cf2e122485b2fcaee93be9bbcfb18434 Loading... | |||||
| 7a97f67456f9e09283778925b548251d | DocumentWrite | 176 B | 2025-10-03 | 2026-01-01 | |
Introduced by DocumentWrite First Seen 2025-10-03 Last Seen 2026-01-01 Times Seen 2 Size 176 B (176 bytes) MD5 7a97f67456f9e09283778925b548251d SHA1 479c55bcb92d0c52c12e53a9261486c7df58628b Loading... | |||||
| dbca73d2b696bda2bb3c64070e2717ee | DocumentWrite | 775 B | 2026-01-01 | 2026-01-01 | |
Introduced by DocumentWrite First Seen 2026-01-01 Last Seen 2026-01-01 Times Seen 1 Size 775 B (775 bytes) MD5 dbca73d2b696bda2bb3c64070e2717ee SHA1 7151e38c9341d1f3bb5cf209bf771062c2f07e54 Loading... | |||||
| 9833876c81caa41d5313327b7208f454 | DocumentWrite | 225 B | 2026-01-01 | 2026-01-01 | |
Introduced by DocumentWrite First Seen 2026-01-01 Last Seen 2026-01-01 Times Seen 1 Size 225 B (225 bytes) MD5 9833876c81caa41d5313327b7208f454 SHA1 ad8734bf51f9b25072762c9d17ff84cd8fca4bf4 Loading... | |||||
| 48b2a78425cc7ab7e07fde7d902fe128 | DocumentWrite | 296 B | 2025-10-03 | 2026-01-01 | |
Introduced by DocumentWrite First Seen 2025-10-03 Last Seen 2026-01-01 Times Seen 2 Size 296 B (296 bytes) MD5 48b2a78425cc7ab7e07fde7d902fe128 SHA1 554ef46ef440f2312da0a20977e7f548bc139a6f Loading... | |||||
| fb7a6aaca25d1fc22de99913317688b2 | DocumentWrite | 255 B | 2025-10-03 | 2026-01-01 | |
Introduced by DocumentWrite First Seen 2025-10-03 Last Seen 2026-01-01 Times Seen 2 Size 255 B (255 bytes) MD5 fb7a6aaca25d1fc22de99913317688b2 SHA1 79fa8323516e86095b37e137e4ee8692d84fe8f4 Loading... | |||||
| c15d98af4ff53bfabcb3a84580566f34 | DocumentWrite | 175 B | 2025-10-03 | 2026-01-01 | |
Introduced by DocumentWrite First Seen 2025-10-03 Last Seen 2026-01-01 Times Seen 2 Size 175 B (175 bytes) MD5 c15d98af4ff53bfabcb3a84580566f34 SHA1 84380570f5e65f34634cdde8415be5f918a2cbad Loading... | |||||
| 22b3e547b7b90b49224a3854a1a45740 | DocumentWrite | 178 B | 2025-10-03 | 2026-01-01 | |
Introduced by DocumentWrite First Seen 2025-10-03 Last Seen 2026-01-01 Times Seen 2 Size 178 B (178 bytes) MD5 22b3e547b7b90b49224a3854a1a45740 SHA1 8319b12972e03bd749a1fed52430b53d0d988737 Loading... | |||||
| 89d0420400dcd040e905405cf228c08e | DocumentWrite | 1.9 kB | 2025-06-04 | 2026-01-01 | |
Introduced by DocumentWrite First Seen 2025-06-04 Last Seen 2026-01-01 Times Seen 11 Size 1.9 kB (1915 bytes) MD5 89d0420400dcd040e905405cf228c08e SHA1 936c9636650a3e6c8c6d5e980c246b4fd6a34854 Loading... | |||||
| f89a8611c80934378aaec55cf5c3079f | DocumentWrite | 227 B | 2025-10-03 | 2026-01-01 | |
Introduced by DocumentWrite First Seen 2025-10-03 Last Seen 2026-01-01 Times Seen 2 Size 227 B (227 bytes) MD5 f89a8611c80934378aaec55cf5c3079f SHA1 5847ad3ecb9af000a75cd690fb3b39269b8f7c7f Loading... | |||||
| 66bc523752ab231d409194c55c321298 | DocumentWrite | 180 B | 2025-10-03 | 2026-01-01 | |
Introduced by DocumentWrite First Seen 2025-10-03 Last Seen 2026-01-01 Times Seen 2 Size 180 B (180 bytes) MD5 66bc523752ab231d409194c55c321298 SHA1 95dda9e319a956630e04d544a633c86e96353891 Loading... | |||||
| 562361bc08b0442f63ea4086d935491b | DocumentWrite | 179 B | 2025-10-03 | 2026-01-01 | |
Introduced by DocumentWrite First Seen 2025-10-03 Last Seen 2026-01-01 Times Seen 2 Size 179 B (179 bytes) MD5 562361bc08b0442f63ea4086d935491b SHA1 ff24c1bb9517a5dc6893815e43749513be1a723c Loading... | |||||
| 4d04d97934694ed00d59aa209593cac8 | DocumentWrite | 226 B | 2025-10-03 | 2026-01-01 | |
Introduced by DocumentWrite First Seen 2025-10-03 Last Seen 2026-01-01 Times Seen 2 Size 226 B (226 bytes) MD5 4d04d97934694ed00d59aa209593cac8 SHA1 05c3f3dece0eb0cfab2b5b1a012e24379893b93f Loading... | |||||
| b62b26958dbdd0c35f3eadc813216ebe | DocumentWrite | 176 B | 2025-10-03 | 2026-01-01 | |
Introduced by DocumentWrite First Seen 2025-10-03 Last Seen 2026-01-01 Times Seen 2 Size 176 B (176 bytes) MD5 b62b26958dbdd0c35f3eadc813216ebe SHA1 33c88c64604bc9f8632b953a21f899b2861218c5 Loading... | |||||
| 5ac1a5f28f536a6e03cee1b4c9b7ff72 | DocumentWrite | 256 B | 2025-10-03 | 2026-01-01 | |
Introduced by DocumentWrite First Seen 2025-10-03 Last Seen 2026-01-01 Times Seen 2 Size 256 B (256 bytes) MD5 5ac1a5f28f536a6e03cee1b4c9b7ff72 SHA1 d24094c7440292a79f49fc88a67d95999d203d25 Loading... | |||||
| 747951ac8efe1d1ed41cfb8b4909e372 | DocumentWrite | 369 B | 2025-08-31 | 2026-03-25 | |
Introduced by DocumentWrite First Seen 2025-08-31 Last Seen 2026-03-25 Times Seen 25 Size 369 B (369 bytes) MD5 747951ac8efe1d1ed41cfb8b4909e372 SHA1 17a00be15cd6320fdb61c9412d9e93b784fb1caa Loading... | |||||
| 408a242ee881a080c27e60c798317d90 | DocumentWrite | 1.9 kB | 2025-06-04 | 2026-01-01 | |
Introduced by DocumentWrite First Seen 2025-06-04 Last Seen 2026-01-01 Times Seen 11 Size 1.9 kB (1920 bytes) MD5 408a242ee881a080c27e60c798317d90 SHA1 15cb406ad5d1ba3e08a9f0063a4a4b949b395508 Loading... | |||||
| 0ac0a95c81a81a98dfd108b96be45465 | DocumentWrite | 206 B | 2024-01-01 | 2026-03-14 | |
Introduced by DocumentWrite First Seen 2024-01-01 Last Seen 2026-03-14 Times Seen 27 Size 206 B (206 bytes) MD5 0ac0a95c81a81a98dfd108b96be45465 SHA1 0f42589cdd12b3c427d4eba73a81e462d3069fe7 Loading... | |||||
| 0623cae37cb983decdb8429dccb02d7b | DocumentWrite | 591 B | 2024-01-01 | 2026-03-25 | |
Introduced by DocumentWrite First Seen 2024-01-01 Last Seen 2026-03-25 Times Seen 89 Size 591 B (591 bytes) MD5 0623cae37cb983decdb8429dccb02d7b SHA1 2877e5566845a32685bfc29302797503251486ce Loading... | |||||
| fcd6dc2cee92d665aec2d1d5bdbad9dc | DocumentWrite | 255 B | 2025-10-03 | 2026-01-01 | |
Introduced by DocumentWrite First Seen 2025-10-03 Last Seen 2026-01-01 Times Seen 2 Size 255 B (255 bytes) MD5 fcd6dc2cee92d665aec2d1d5bdbad9dc SHA1 9ab3fecf34c171055d14503861eb844e52d32131 Loading... | |||||
| 55c1cb9ef8d260ad969d845e5a38dddd | DocumentWrite | 255 B | 2025-10-03 | 2026-01-01 | |
Introduced by DocumentWrite First Seen 2025-10-03 Last Seen 2026-01-01 Times Seen 2 Size 255 B (255 bytes) MD5 55c1cb9ef8d260ad969d845e5a38dddd SHA1 5541af5e69928d3aa282b04911ae30cb4c3364be Loading... | |||||
| c6623c764ec729f2c56c8cedfe1bae57 | DocumentWrite | 232 B | 2025-10-03 | 2026-01-01 | |
Introduced by DocumentWrite First Seen 2025-10-03 Last Seen 2026-01-01 Times Seen 2 Size 232 B (232 bytes) MD5 c6623c764ec729f2c56c8cedfe1bae57 SHA1 ffa04076ac93fae54c2a5a27f04f7a42de00eab2 Loading... | |||||
| e0b4bca01b9a86214daf1f77d33de652 | DocumentWrite | 252 B | 2025-10-03 | 2026-01-01 | |
Introduced by DocumentWrite First Seen 2025-10-03 Last Seen 2026-01-01 Times Seen 2 Size 252 B (252 bytes) MD5 e0b4bca01b9a86214daf1f77d33de652 SHA1 b5a4730d30779a30248ae5c89c9cb287950e8f6d Loading... | |||||
| 1488924334954f00a74ce086969e2534 | DocumentWrite | 36 B | 2025-10-03 | 2026-01-01 | |
Introduced by DocumentWrite First Seen 2025-10-03 Last Seen 2026-01-01 Times Seen 2 Size 36 B (36 bytes) MD5 1488924334954f00a74ce086969e2534 SHA1 4b4a785da82cad37919fd563430bb1721a02803a Loading... | |||||
| d9b5de3ea933893c8e4926cbf2c26bc4 | DocumentWrite | 227 B | 2025-10-03 | 2026-01-01 | |
Introduced by DocumentWrite First Seen 2025-10-03 Last Seen 2026-01-01 Times Seen 2 Size 227 B (227 bytes) MD5 d9b5de3ea933893c8e4926cbf2c26bc4 SHA1 96436068f0aec7e2064180a3b43e087c40286737 Loading... | |||||
| 29c27553d7cf31d6fe3ff9a998418594 | DocumentWrite | 1.9 kB | 2025-06-04 | 2026-01-01 | |
Introduced by DocumentWrite First Seen 2025-06-04 Last Seen 2026-01-01 Times Seen 11 Size 1.9 kB (1920 bytes) MD5 29c27553d7cf31d6fe3ff9a998418594 SHA1 1cf473a71ec0507c882d217dc579e25203ff3b3a Loading... | |||||
| 0a486e4f34412aa29b68ebf845efd85a | DocumentWrite | 1.9 kB | 2025-06-04 | 2026-01-01 | |
Introduced by DocumentWrite First Seen 2025-06-04 Last Seen 2026-01-01 Times Seen 11 Size 1.9 kB (1913 bytes) MD5 0a486e4f34412aa29b68ebf845efd85a SHA1 7aaed61861a639cec668e65ee4cfb8d6cbfb938c Loading... | |||||
| 0c660f582f4afdf30170c7d2c28a7f9a | DocumentWrite | 1.9 kB | 2025-06-04 | 2026-01-01 | |
Introduced by DocumentWrite First Seen 2025-06-04 Last Seen 2026-01-01 Times Seen 11 Size 1.9 kB (1920 bytes) MD5 0c660f582f4afdf30170c7d2c28a7f9a SHA1 4bc5e8b34c1dd3922ddb7845c24f2842d3dcad1b Loading... | |||||
| 7fb68256739625dbb06c5fe252fd1f11 | DocumentWrite | 83 B | 2025-10-03 | 2026-01-01 | |
Introduced by DocumentWrite First Seen 2025-10-03 Last Seen 2026-01-01 Times Seen 2 Size 83 B (83 bytes) MD5 7fb68256739625dbb06c5fe252fd1f11 SHA1 76d7493ae31d9e65181e169bdbc41e6b3ab58ad5 Loading... | |||||
| c454b3f0da6c8630ce646cdb4eee9d17 | DocumentWrite | 255 B | 2025-10-03 | 2026-01-01 | |
Introduced by DocumentWrite First Seen 2025-10-03 Last Seen 2026-01-01 Times Seen 2 Size 255 B (255 bytes) MD5 c454b3f0da6c8630ce646cdb4eee9d17 SHA1 817e5cce063dadc24a0e5fd879c4b5bdc57f0214 Loading... | |||||
| 36f7241267918655ffbf41a24240f285 | DocumentWrite | 225 B | 2025-10-03 | 2026-01-01 | |
Introduced by DocumentWrite First Seen 2025-10-03 Last Seen 2026-01-01 Times Seen 2 Size 225 B (225 bytes) MD5 36f7241267918655ffbf41a24240f285 SHA1 ed3266873be49e4ec3f243e3cfadb417cfbd239d Loading... | |||||
| f3031abc0d91059462876e51488bafca | DocumentWrite | 81 B | 2025-10-03 | 2026-01-01 | |
Introduced by DocumentWrite First Seen 2025-10-03 Last Seen 2026-01-01 Times Seen 2 Size 81 B (81 bytes) MD5 f3031abc0d91059462876e51488bafca SHA1 f1fdd7f37c0f4c9d4ea3ada644dabf3d7f433097 Loading... | |||||
| bc0b3e20e990ab01130d0ffc7579d513 | DocumentWrite | 80 B | 2025-10-03 | 2026-01-01 | |
Introduced by DocumentWrite First Seen 2025-10-03 Last Seen 2026-01-01 Times Seen 2 Size 80 B (80 bytes) MD5 bc0b3e20e990ab01130d0ffc7579d513 SHA1 ce1d0e30e19d259eb2c089951a87a7e696538dd6 Loading... | |||||
| cea0caf25c1a318855106da6c6cfbcfb | DocumentWrite | 175 B | 2025-10-03 | 2026-01-01 | |
Introduced by DocumentWrite First Seen 2025-10-03 Last Seen 2026-01-01 Times Seen 2 Size 175 B (175 bytes) MD5 cea0caf25c1a318855106da6c6cfbcfb SHA1 0eb5a28a68aca23e71c5841888caca445857db65 Loading... | |||||
| fffdc84cc5b4b0f289eb7614323c5694 | DocumentWrite | 252 B | 2025-10-03 | 2026-01-01 | |
Introduced by DocumentWrite First Seen 2025-10-03 Last Seen 2026-01-01 Times Seen 2 Size 252 B (252 bytes) MD5 fffdc84cc5b4b0f289eb7614323c5694 SHA1 3613dcd6ccef7081097462c789466820a59f1f8b Loading... | |||||
| f4c792e7c2cc0eee7e4caf0d6ec0a7a4 | DocumentWrite | 80 B | 2025-10-03 | 2026-01-01 | |
Introduced by DocumentWrite First Seen 2025-10-03 Last Seen 2026-01-01 Times Seen 2 Size 80 B (80 bytes) MD5 f4c792e7c2cc0eee7e4caf0d6ec0a7a4 SHA1 a9af89c17e05ed2c722ac7fb4b262c93b4451650 Loading... | |||||
| 3d1780b99e6c2c60576c7d70e04c111a | DocumentWrite | 250 B | 2025-10-03 | 2026-01-01 | |
Introduced by DocumentWrite First Seen 2025-10-03 Last Seen 2026-01-01 Times Seen 2 Size 250 B (250 bytes) MD5 3d1780b99e6c2c60576c7d70e04c111a SHA1 0ccf642d701cb529961edcc62264adcae59f3547 Loading... | |||||
HTTP Transactions (122)
| URL | IP | Response | Size |
|---|


