Report Overview
Visitedpublic
2026-04-23 13:17:56
Tags
Submit Tags
URL
m.gallabet1075.com
Finishing URL
m.gallabet1075.com/tr/
IP / ASN

172.67.148.253
Title
Galabet Güvenilir Casino&Bahis Sitesi
Detections
urlquery
0
Network Intrusion Detection
0
Threat Detection Systems
24
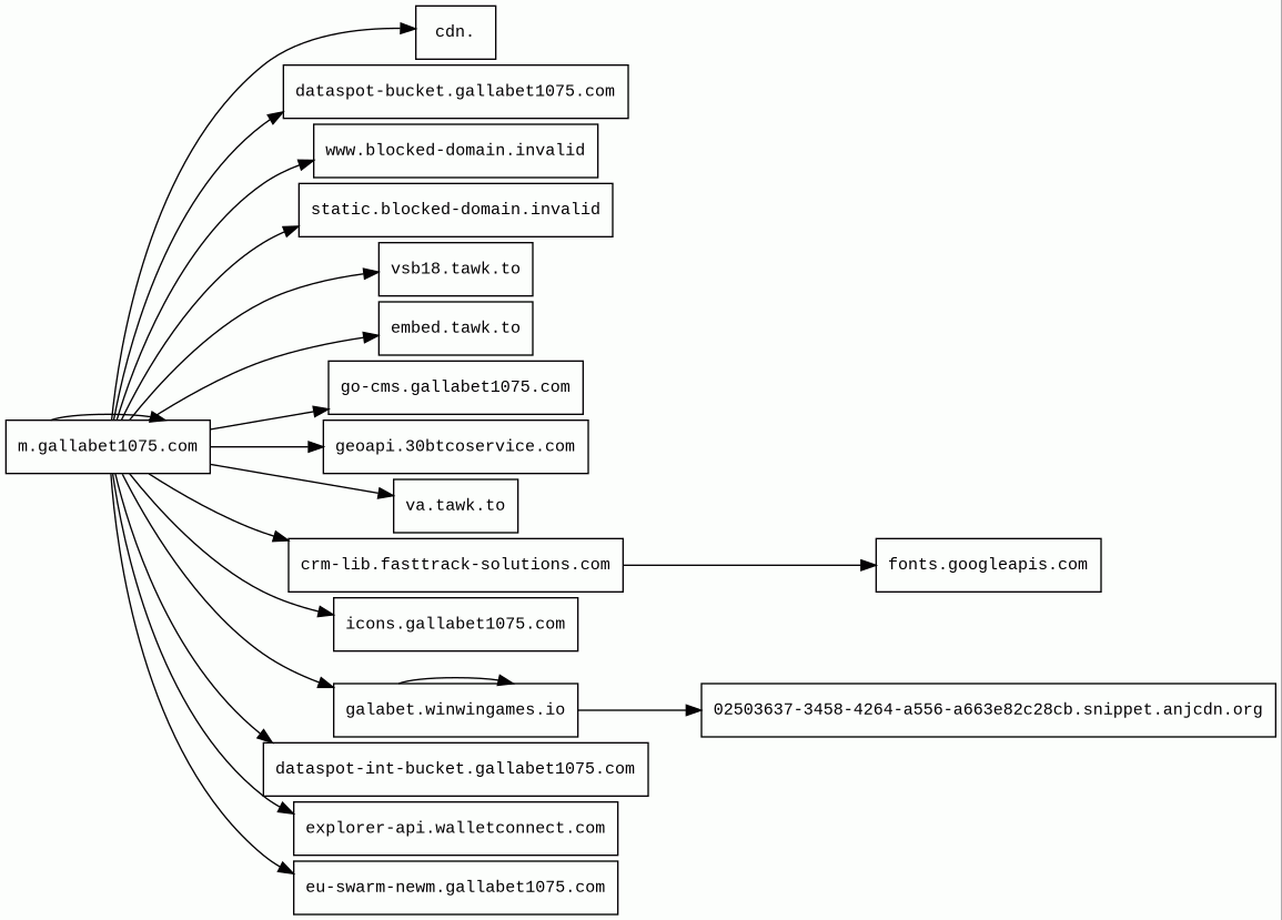
Host Summary
| Host | Rank | Registered | First Seen | Last Seen | Sent | Received | IP | Fingerprints |
|---|---|---|---|---|---|---|---|---|
dataspot-bucket.gallabet1075.com 8 alert(s) on this Host | unknown | unknown | No data | No data | 932 B | 906 B | ![]() 188.114.96.1 | |
geoapi.30btcoservice.com | unknown | 2026-01-26 | 2026-04-21 | 2026-04-21 | 946 B | 2.4 kB | ![]() 185.162.229.2 | |
dataspot-int-bucket.gallabet1075.com 4 alert(s) on this Host | unknown | unknown | No data | No data | 470 B | 453 B | ![]() 188.114.96.1 | |
vsb18.tawk.to | 981621 | unknown | 2020-04-04 | 2026-04-18 | 1.1 kB | 417 B | ![]() 104.20.42.169 | |
va.tawk.to | 51316 | unknown | 2017-01-30 | 2026-04-20 | 1.6 kB | 6.0 kB | ![]() 104.20.42.169 | |
m.gallabet1075.com 804 alert(s) on this Host | unknown | unknown | No data | No data | 109 kB | 7.3 MB | ![]() 188.114.96.1 | |
embed.tawk.to | 52083 | unknown | 2014-03-19 | 2026-04-20 | 10 kB | 1.2 MB | ![]() 104.20.42.169 | |
go-cms.gallabet1075.com 36 alert(s) on this Host | unknown | unknown | No data | No data | 5.0 kB | 54 kB | ![]() 188.114.96.1 | |
02503637-3458-4264-a556-a663e82c28cb.snippet.anjcdn.org | unknown | 2025-08-28 | 2026-02-04 | 2026-04-21 | 1.2 kB | 0 B | ![]() 0.0.0.0 | |
galabet.winwingames.io | unknown | 2025-08-15 | 2026-01-16 | 2026-04-21 | 2.4 kB | 58 kB | ![]() 188.114.97.1 | |
explorer-api.walletconnect.com | 466611 | 2009-12-19 | 2022-10-10 | 2026-04-18 | 5.1 kB | 464 kB | ![]() 104.20.35.94 | |
cdn. | unknown | unknown | 2015-12-18 | 2026-04-09 | 407 B | 0 B | ![]() 0.0.0.0 | |
crm-lib.fasttrack-solutions.com | 1905587 | 2016-01-28 | 2019-02-04 | 2026-04-17 | 2.4 kB | 3.0 MB | ![]() 104.26.4.72 | |
icons.gallabet1075.com 12 alert(s) on this Host | unknown | unknown | No data | No data | 1.5 kB | 214 kB | ![]() 188.114.96.1 | |
static.blocked-domain.invalid | unknown | unknown | 2026-04-23 | 2026-04-23 | 1.0 kB | 0 B | ![]() 0.0.0.0 | |
fonts.googleapis.com | 313 | 2005-01-25 | 2012-05-23 | 2026-04-19 | 931 B | 5.3 kB | ![]() 172.217.19.234 | |
eu-swarm-newm.gallabet1075.com 4 alert(s) on this Host | unknown | unknown | No data | No data | 571 B | 1.4 kB | ![]() 188.114.97.1 | |
www.blocked-domain.invalid | unknown | unknown | 2026-04-23 | 2026-04-23 | 922 B | 0 B | ![]() 0.0.0.0 |
Cloudflare (CDN)
Cloudflare is a web-infrastructure and website-security company, providing content-delivery-network services, DDoS mitigation, Internet security, and distributed domain-name-server services.PHP:7.3.33 (Programming languages)
PHP is a general-purpose scripting language used for web development.Cloudflare Bot Management (Security)
Cloudflare bot management solution identifies and mitigates automated traffic to protect websites from bad bots.Google Cloud CDN (CDN)
Cloud CDN uses Google's global edge network to serve content closer to users.Google Cloud (IaaS)
Google Cloud is a suite of cloud computing services.Amazon CloudFront (CDN)
Amazon CloudFront is a fast content delivery network (CDN) service that securely delivers data, videos, applications, and APIs to customers globally with low latency, high transfer speeds.Amazon Web Services (PaaS)
Amazon Web Services (AWS) is a comprehensive cloud services platform offering compute power, database storage, content delivery and other functionality.Related reports
Threat Detection Systems
| Detection System | Indicator | Verdict | Alert |
|---|---|---|---|
| Cloudflare DNS | m.gallabet1075.com | malicious | Sinkholed |
| OpenDNS | m.gallabet1075.com | phishing | Phishing Block |
| DigiCert UltraDNS | m.gallabet1075.com | malicious | Sinkholed |
| CIRA Canadian Shield DNS | m.gallabet1075.com | malicious | Sinkholed |
| Cloudflare DNS | go-cms.gallabet1075.com | malicious | Sinkholed |
| OpenDNS | go-cms.gallabet1075.com | phishing | Phishing Block |
| DigiCert UltraDNS | go-cms.gallabet1075.com | malicious | Sinkholed |
| CIRA Canadian Shield DNS | go-cms.gallabet1075.com | malicious | Sinkholed |
| Cloudflare DNS | icons.gallabet1075.com | malicious | Sinkholed |
| OpenDNS | icons.gallabet1075.com | phishing | Phishing Block |
| DigiCert UltraDNS | icons.gallabet1075.com | malicious | Sinkholed |
| CIRA Canadian Shield DNS | icons.gallabet1075.com | malicious | Sinkholed |
| Cloudflare DNS | eu-swarm-newm.gallabet1075.com | malicious | Sinkholed |
| OpenDNS | eu-swarm-newm.gallabet1075.com | phishing | Phishing Block |
| DigiCert UltraDNS | eu-swarm-newm.gallabet1075.com | malicious | Sinkholed |
| CIRA Canadian Shield DNS | eu-swarm-newm.gallabet1075.com | malicious | Sinkholed |
| Cloudflare DNS | dataspot-bucket.gallabet1075.com | malicious | Sinkholed |
| OpenDNS | dataspot-bucket.gallabet1075.com | phishing | Phishing Block |
| DigiCert UltraDNS | dataspot-bucket.gallabet1075.com | malicious | Sinkholed |
| CIRA Canadian Shield DNS | dataspot-bucket.gallabet1075.com | malicious | Sinkholed |
| Cloudflare DNS | dataspot-int-bucket.gallabet1075.com | malicious | Sinkholed |
| OpenDNS | dataspot-int-bucket.gallabet1075.com | phishing | Phishing Block |
| DigiCert UltraDNS | dataspot-int-bucket.gallabet1075.com | malicious | Sinkholed |
| CIRA Canadian Shield DNS | dataspot-int-bucket.gallabet1075.com | malicious | Sinkholed |
JavaScript (62)
No JavaScripts
HTTP Transactions (272)
| URL | IP | Response | Size |
|---|

