Report Overview
Visitedpublic
2026-03-30 18:43:14
Tags
Submit Tags
URL
www.visithoustontexas.com/
Finishing URL
www.visithoustontexas.com/
IP / ASN

2.22.225.81
Title
Visit Houston Texas | Travel Guide for Tourist Attractions
Detections
urlquery
0
Network Intrusion Detection
1
Threat Detection Systems
0
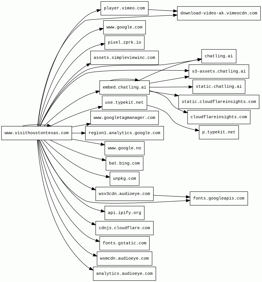
Host Summary
| Host | Rank | Registered | First Seen | Last Seen | Sent | Received | IP | Fingerprints |
|---|---|---|---|---|---|---|---|---|
www.visithoustontexas.com | 612260 | 2003-07-30 | 2012-07-06 | 2026-02-04 | 91 kB | 5.3 MB | ![]() 2.22.225.81 | ![]() ![]() |
www.googletagmanager.com | 283 | 2011-11-11 | 2012-10-04 | 2026-03-29 | 2.3 kB | 2.4 MB | ![]() 142.251.143.136 | |
wsv3cdn.audioeye.com | 30667 | 2002-04-11 | 2017-03-09 | 2026-03-26 | 4.9 kB | 1.3 MB | ![]() 104.18.29.155 | |
fonts.googleapis.com | 313 | 2005-01-25 | 2012-05-23 | 2026-03-29 | 1.0 kB | 11 kB | ![]() 142.251.38.106 | |
analytics.audioeye.com | 78649 | 2002-04-11 | 2018-08-17 | 2026-03-25 | 489 B | 125 B | ![]() 44.252.115.20 | |
player.vimeo.com | 132 | 2004-12-15 | 2013-09-26 | 2026-03-30 | 1.1 kB | 735 kB | ![]() 162.159.138.60 | |
static.cloudflareinsights.com | 4073 | 2019-08-30 | 2019-09-24 | 2026-03-29 | 433 B | 32 kB | ![]() 104.16.79.73 | |
pixel.zprk.io | 58639 | 2015-02-24 | 2018-07-19 | 2026-03-28 | 1.1 kB | 1.2 kB | ![]() 44.207.250.7 | |
assets.simpleviewinc.com | 231031 | 2007-03-26 | 2019-01-29 | 2026-03-24 | 16 kB | 2.1 MB | ![]() 172.66.137.211 | |
bat.bing.com | 2924 | 1996-01-29 | 2014-04-08 | 2026-03-30 | 3.1 kB | 108 kB | ![]() 150.171.27.10 | |
fonts.gstatic.com | unknown | 2008-02-11 | 2014-04-02 | 2026-03-29 | 2.8 kB | 194 kB | ![]() 172.217.19.227 | |
embed.chatling.ai | 1442210 | 2023-06-04 | 2023-06-11 | 2026-03-27 | 4.9 kB | 981 kB | ![]() 172.67.220.60 | |
region1.analytics.google.com | 22257 | 1997-09-15 | 2022-03-17 | 2026-03-29 | 2.0 kB | 1.7 kB | ![]() 216.239.32.36 | |
wsmcdn.audioeye.com | 44089 | 2002-04-11 | 2019-12-16 | 2026-03-25 | 424 B | 1.4 kB | ![]() 104.18.29.155 | |
cdnjs.cloudflare.com | 1222 | 2009-02-17 | 2012-05-23 | 2026-03-29 | 1.5 kB | 330 kB | ![]() 104.17.24.14 | |
s3-assets.chatling.ai | 4533046 | 2023-06-04 | 2025-03-12 | 2026-03-22 | 953 B | 137 kB | ![]() 194.242.11.186 | |
chatling.ai | 97056 | 2023-06-04 | 2023-06-04 | 2026-03-27 | 5.4 kB | 49 kB | ![]() 172.67.220.60 | |
use.typekit.net | 4054 | 2010-08-02 | 2012-07-05 | 2026-03-30 | 439 B | 11 kB | ![]() 23.36.77.115 | |
static.chatling.ai | 4543115 | 2023-06-04 | 2023-06-09 | 2026-03-27 | 1.1 kB | 18 kB | ![]() 194.242.11.186 | |
cloudflareinsights.com | 895 | 2019-08-30 | 2020-10-23 | 2026-03-25 | 1.1 kB | 746 B | ![]() 104.16.80.73 | |
p.typekit.net | 4638 | 2010-08-02 | 2012-05-23 | 2026-03-30 | 525 B | 340 B | ![]() 23.36.77.91 | |
unpkg.com | 1093 | 2016-01-06 | 2016-01-07 | 2026-03-29 | 3.6 kB | 357 kB | ![]() 104.18.1.22 | ![]() |
www.google.no | 92680 | 2001-02-26 | 2012-06-26 | 2026-03-29 | 703 B | 580 B | ![]() 142.250.74.3 | |
api.ipify.org | 8166 | 2014-01-05 | 2014-10-06 | 2026-03-30 | 463 B | 269 B | ![]() 104.26.12.205 | |
www.google.com | 22 | 1997-09-15 | 2015-05-10 | 2026-03-29 | 1.9 kB | 994 B | ![]() 142.251.157.119 | |
download-video-ak.vimeocdn.com | 178624 | 2010-04-21 | 2024-11-13 | 2026-03-26 | 811 B | 708 kB | ![]() 23.36.77.9 |
Adobe Fonts (Font scripts)
Adobe Fonts is a web-based service providing access to a vast library of high-quality fonts for web and print design.Typekit (Font scripts)
Typekit is an online service which offers a subscription library of fonts.Google Tag Manager (Tag managers)
Google Tag Manager is a tag management system (TMS) that allows you to quickly and easily update measurement codes and related code fragments collectively known as tags on your website or mobile app.Unpkg (CDN)
Unpkg is a content delivery network for everything on npm.RequireJS (JavaScript frameworks)
RequireJS is a JavaScript library and file loader which manages the dependencies between JavaScript files and in modular programming.Cloudflare (CDN)
Cloudflare is a web-infrastructure and website-security company, providing content-delivery-network services, DDoS mitigation, Internet security, and distributed domain-name-server services.Cloudflare Bot Management (Security)
Cloudflare bot management solution identifies and mitigates automated traffic to protect websites from bad bots.Varnish (Caching)
Varnish is a reverse caching proxy.Azure Front Door (Load balancers)
Azure Front Door is a scalable and secure entry point for fast delivery of your global web applications.Azure (PaaS)
Azure is a cloud computing service for building, testing, deploying, and managing applications and services through Microsoft-managed data centers.Node.js (Programming languages)
Node.js is an open-source, cross-platform, JavaScript runtime environment that executes JavaScript code outside a web browser.Vue.js (JavaScript frameworks)
Vue.js is an open-source model–view–viewmodel JavaScript framework for building user interfaces and single-page applications.Cloudflare Browser Insights (Analytics, RUM)
Cloudflare Browser Insights is a tool that measures the performance of websites from the perspective of users.Nuxt.js (JavaScript frameworks, Web frameworks, Web servers, Static site generator)
Nuxt is a Vue framework for developing modern web applications.Amazon Web Services (PaaS)
Amazon Web Services (AWS) is a comprehensive cloud services platform offering compute power, database storage, content delivery and other functionality.Bunny (CDN)
Nginx (Web servers, Reverse proxies)
Nginx is a web server that can also be used as a reverse proxy, load balancer, mail proxy and HTTP cache.Fly.io (PaaS)
Fly is a platform for running full stack apps and databases.Related reports
Network Intrusion Detection Systems
Suricata /w Emerging Threats Pro
| Timestamp | Severity | Source IP | Destination IP | Alert |
|---|---|---|---|---|
| low | Client IP | ![]() 104.26.12.205 | ET INFO External IP Address Lookup Domain (ipify .org) in TLS SNI |
Threat Detection Systems
No alerts detected
JavaScript (195)
No JavaScripts
HTTP Transactions (253)
| URL | IP | Response | Size |
|---|





