Report Overview
Visitedpublic
2026-02-22 17:50:54
Tags
Submit Tags
URL
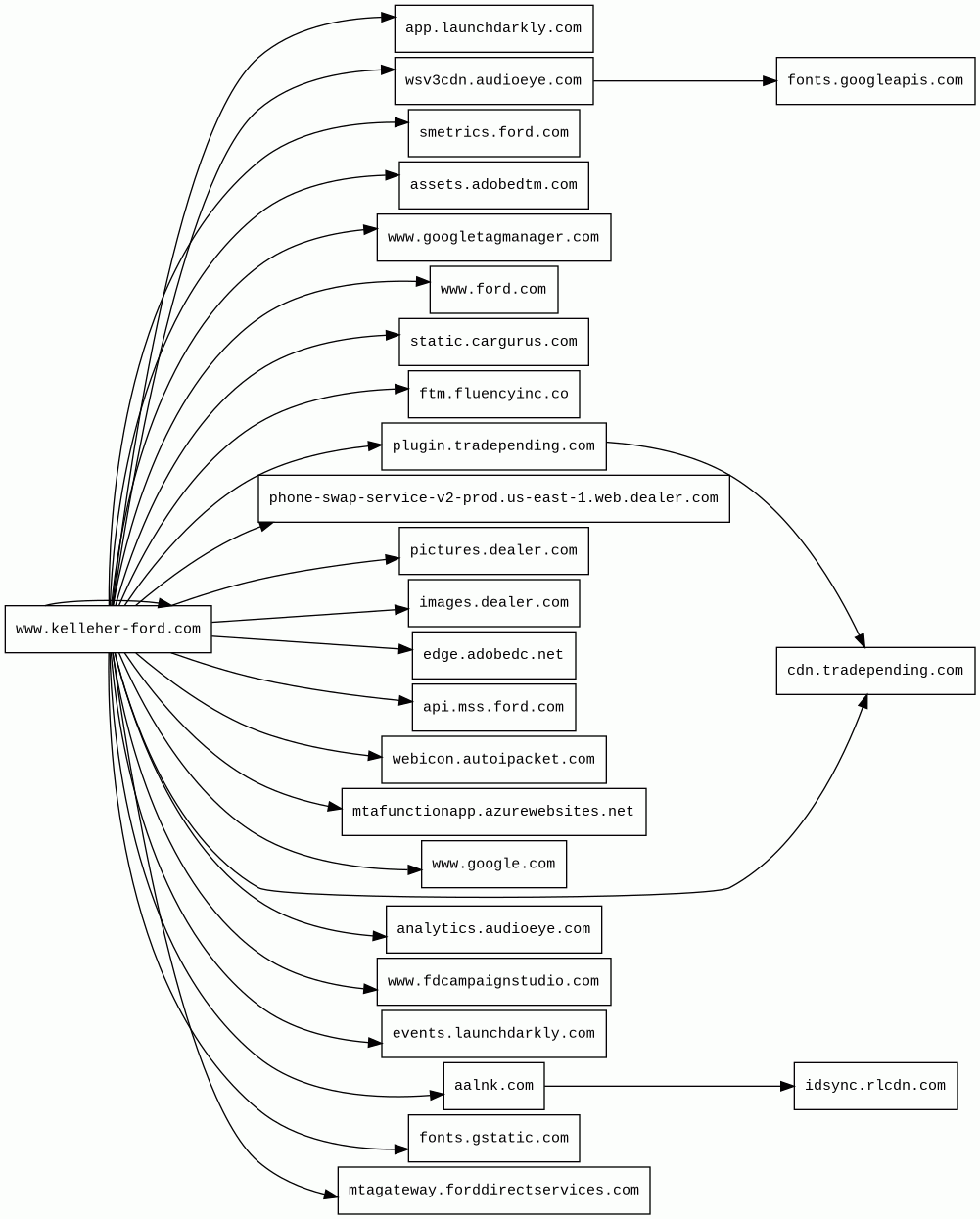
www.kelleher-ford.com/
Finishing URL
www.kelleher-ford.com/
IP / ASN

23.36.77.211
Title
Kelleher Motor Company | Ford Dealership in Ellensburg WA
Detections
urlquery
0
Network Intrusion Detection
2
Threat Detection Systems
0
Host Summary
| Host | Rank | Registered | First Seen | Last Seen | Sent | Received | IP | Fingerprints |
|---|---|---|---|---|---|---|---|---|
smetrics.ford.com | 241760 | 1988-09-01 | 2013-05-10 | 2026-02-16 | 635 B | 722 B | ![]() 63.140.62.236 | |
assets.adobedtm.com | 3051 | 2013-11-22 | 2014-01-28 | 2026-02-16 | 3.0 kB | 734 kB | ![]() 96.6.17.25 | |
plugin.tradepending.com | 212833 | 2012-07-11 | 2015-01-29 | 2026-02-20 | 1.6 kB | 192 kB | ![]() 13.248.244.96 | |
pictures.dealer.com | 165978 | 1995-07-27 | 2012-07-31 | 2026-02-22 | 9.8 kB | 673 kB | ![]() 184.51.252.23 | |
mtagateway.forddirectservices.com | 344170 | 2018-01-12 | 2022-06-30 | 2026-02-16 | 3.4 kB | 875 B | ![]() 9.169.227.38 | |
mtafunctionapp.azurewebsites.net | 461919 | 2012-01-24 | 2021-01-16 | 2026-02-16 | 1.3 kB | 528 B | ![]() 20.119.136.25 | |
www.google.com | 22 | 1997-09-15 | 2015-05-10 | 2026-02-15 | 3.0 kB | 1.7 kB | ![]() 142.251.143.132 | |
wsv3cdn.audioeye.com | 30667 | 2002-04-11 | 2017-03-09 | 2026-02-18 | 7.3 kB | 1.3 MB | ![]() 104.18.28.155 | |
edge.adobedc.net | 20666 | 2018-11-27 | 2019-11-29 | 2026-02-18 | 617 B | 1.5 kB | ![]() 63.140.62.120 | |
www.kelleher-ford.com | unknown | 1999-09-22 | 2025-07-09 | 2025-07-09 | 169 kB | 3.3 MB | ![]() 184.51.252.35 | ![]() |
phone-swap-service-v2-prod.us-east-1.web.dealer.com | 210220 | 1995-07-27 | 2024-04-17 | 2026-02-22 | 1.2 kB | 1.6 kB | ![]() 34.195.86.155 | |
aalnk.com | 63457 | 2019-07-30 | 2019-08-30 | 2026-02-16 | 2.8 kB | 49 kB | ![]() 34.233.214.8 | ![]() |
fonts.gstatic.com | unknown | 2008-02-11 | 2014-04-02 | 2026-02-15 | 570 B | 48 kB | ![]() 216.58.207.227 | |
webicon.autoipacket.com | 273265 | 2012-04-24 | 2019-05-28 | 2026-02-19 | 432 B | 3.7 kB | ![]() 18.213.109.97 | |
static.cargurus.com | 191276 | 1999-08-03 | 2012-10-01 | 2026-02-20 | 945 B | 30 kB | ![]() 151.101.193.55 | |
www.fdcampaignstudio.com | 364150 | 2019-03-14 | 2019-04-04 | 2026-02-17 | 588 B | 181 B | ![]() 20.80.15.64 | |
cdn.tradepending.com | 248560 | 2012-07-11 | 2018-03-28 | 2026-02-16 | 1.4 kB | 218 kB | ![]() 3.167.2.95 | |
analytics.audioeye.com | 78649 | 2002-04-11 | 2018-08-17 | 2026-02-18 | 1.5 kB | 450 B | ![]() 100.23.52.53 | |
fonts.googleapis.com | 313 | 2005-01-25 | 2012-05-23 | 2026-02-15 | 483 B | 2.5 kB | ![]() 142.251.142.234 | |
events.launchdarkly.com | 4335 | 2014-07-15 | 2016-02-06 | 2026-02-18 | 1.2 kB | 1.0 kB | ![]() 50.17.228.34 | |
www.googletagmanager.com | 283 | 2011-11-11 | 2012-10-04 | 2026-02-15 | 4.7 kB | 3.5 MB | ![]() 172.217.19.232 | |
api.mss.ford.com | 216944 | 1988-09-01 | 2025-02-12 | 2026-02-22 | 3.9 kB | 4.5 kB | ![]() 34.111.161.189 | |
app.launchdarkly.com | 5566 | 2014-07-15 | 2015-06-15 | 2026-02-18 | 3.4 kB | 13 kB | ![]() 151.101.65.55 | |
images.dealer.com | 196391 | 1995-07-27 | 2012-10-27 | 2026-02-14 | 1.5 kB | 89 kB | ![]() 184.51.252.63 | |
www.ford.com | 65777 | 1988-09-01 | 2012-07-20 | 2026-02-16 | 435 B | 377 kB | ![]() 23.36.79.162 | |
ftm.fluencyinc.co | 158427 | 2017-11-01 | 2021-04-26 | 2026-02-22 | 422 B | 320 B | ![]() 3.140.84.115 |
Cloudflare (CDN)
Cloudflare is a web-infrastructure and website-security company, providing content-delivery-network services, DDoS mitigation, Internet security, and distributed domain-name-server services.Akamai Bot Manager (Security)
Akamai Bot Manager detect bots using device fingerprinting bot signatures.Akamai (CDN)
Akamai is global content delivery network (CDN) services provider for media and software delivery, and cloud security solutions.Nginx (Web servers, Reverse proxies)
Nginx is a web server that can also be used as a reverse proxy, load balancer, mail proxy and HTTP cache.Express (Web frameworks, Web servers)
Express is a web application framework for Node.js, released as free and open-source software under the MIT License. It is designed for building web applications and APIs.Node.js (Programming languages)
Node.js is an open-source, cross-platform, JavaScript runtime environment that executes JavaScript code outside a web browser.Amazon S3 (CDN)
Amazon S3 or Amazon Simple Storage Service is a service offered by Amazon Web Services (AWS) that provides object storage through a web service interface.Amazon Web Services (PaaS)
Amazon Web Services (AWS) is a comprehensive cloud services platform offering compute power, database storage, content delivery and other functionality.Amazon CloudFront (CDN)
Amazon CloudFront is a fast content delivery network (CDN) service that securely delivers data, videos, applications, and APIs to customers globally with low latency, high transfer speeds.React (JavaScript frameworks)
React is an open-source JavaScript library for building user interfaces or UI components.jQuery (JavaScript libraries)
jQuery is a JavaScript library which is a free, open-source software designed to simplify HTML DOM tree traversal and manipulation, as well as event handling, CSS animation, and Ajax.Redux:4.1.1 (JavaScript frameworks)
Redux is a predictable state container for JavaScript applications.dc.js (JavaScript graphics, JavaScript libraries)
A multi-dimensional charting library built to work natively with crossfilter and rendered using d3.jsjQuery UI (JavaScript libraries)
jQuery UI is a collection of GUI widgets, animated visual effects, and themes implemented with jQuery, Cascading Style Sheets, and HTML.React Redux:7.2.6 (JavaScript frameworks)
React Redux is the official React binding for Redux.Bootstrap:0.33.1 (UI frameworks)
Bootstrap is a free and open-source CSS framework directed at responsive, mobile-first front-end web development. It contains CSS and JavaScript-based design templates for typography, forms, buttons, navigation, and other interface components.Google Tag Manager (Tag managers)
Google Tag Manager is a tag management system (TMS) that allows you to quickly and easily update measurement codes and related code fragments collectively known as tags on your website or mobile app.IIS:10.0 (Web servers)
Internet Information Services (IIS) is an extensible web server software created by Microsoft for use with the Windows NT family.Windows Server (Operating systems)
Windows Server is a brand name for a group of server operating systems.Microsoft ASP.NET:4.0.30319 (Web frameworks)
ASP.NET is an open-source, server-side web-application framework designed for web development to produce dynamic web pages.Microsoft ASP.NET (Web frameworks)
ASP.NET is an open-source, server-side web-application framework designed for web development to produce dynamic web pages.Varnish (Caching)
Varnish is a reverse caching proxy.Google Cloud Trace (Performance)
Google Cloud Trace is a distributed tracing system that collects latency data from applications and displays it in the Google Cloud Console.Google Cloud (IaaS)
Google Cloud is a suite of cloud computing services.Google Cloud CDN (CDN)
Cloud CDN uses Google's global edge network to serve content closer to users.Related reports
Network Intrusion Detection Systems
Suricata /w Emerging Threats Pro
| Timestamp | Severity | Source IP | Destination IP | Alert |
|---|---|---|---|---|
| low | Client IP | ![]() 20.119.136.25 | ET INFO Abused Hosting Domain (azurewebsites .net) in TLS SNI | |
| low | Client IP | ![]() 20.119.136.25 | ET INFO Abused Hosting Domain (azurewebsites .net) in TLS SNI |
Threat Detection Systems
No alerts detected
JavaScript (145)
No JavaScripts
HTTP Transactions (201)
| URL | IP | Response | Size |
|---|





