Report Overview
Visitedpublic
2025-03-19 19:01:41
Tags
Submit Tags
URL
safe.sur.ly/o/www.myadboardtraffic.com/click.php?id=41070
Finishing URL
safe.sur.ly/o/www.myadboardtraffic.com/click.php?id=41070
IP / ASN

54.173.41.122
Title
safe.sur.ly/o/www.myadboardtraffic.com/click.php?id=41070
Detections
urlquery
0
Network Intrusion Detection
0
Threat Detection Systems
0
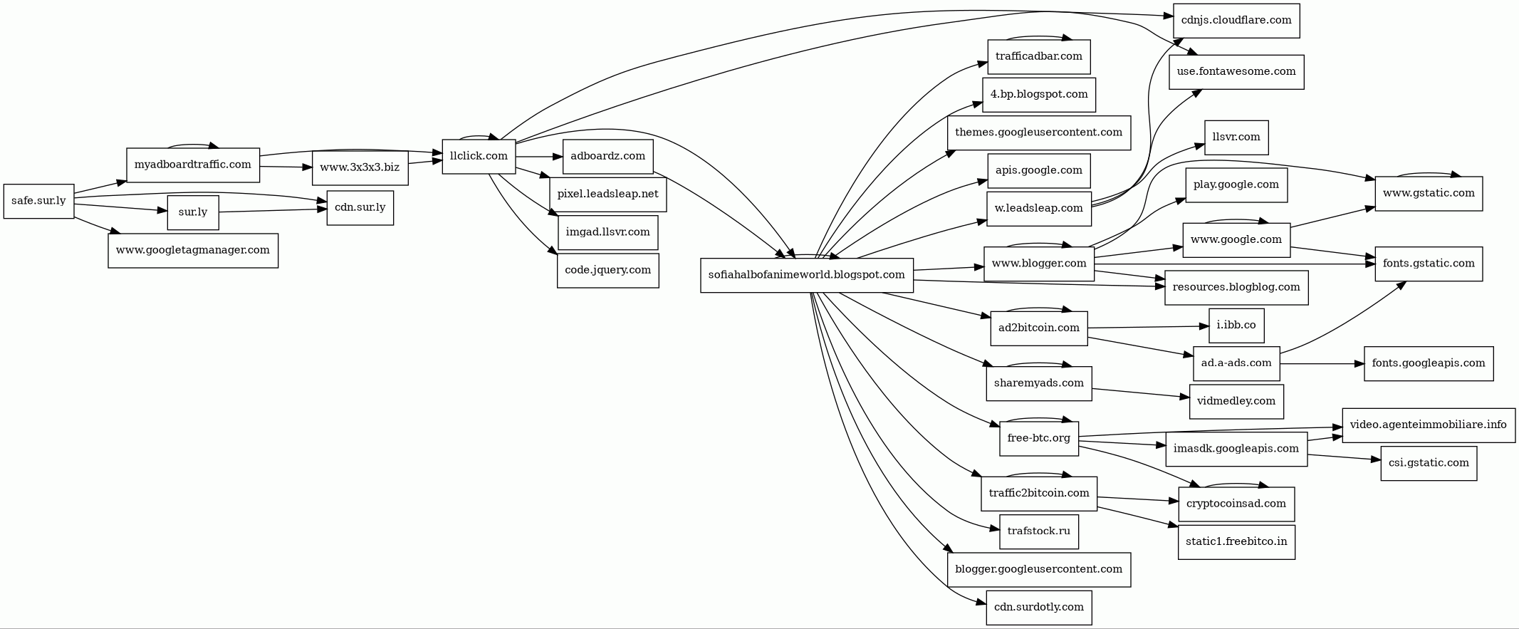
Host Summary
| Host | Rank | Registered | First Seen | Last Seen | Sent | Received | IP | Fingerprints |
|---|---|---|---|---|---|---|---|---|
trafficadbar.com | 434278 | 2009-12-10 | 2012-07-05 | 2025-03-12 | 4.8 kB | 8.8 kB | ![]() 44.216.74.134 | |
www.gstatic.com | unknown | 2008-02-11 | 2012-05-29 | 2025-03-19 | 2.4 kB | 1.8 MB | ![]() 142.250.74.99 | |
video.agenteimmobiliare.info | unknown | 2024-07-15 | 2024-07-17 | 2025-03-17 | 2.4 kB | 99 kB | ![]() 104.21.48.1 | |
pixel.leadsleap.net | unknown | 2019-02-10 | 2020-09-08 | 2025-03-12 | 583 B | 2.4 kB | ![]() 104.21.0.153 | |
adboardz.com | 432078 | 2006-12-13 | 2012-10-02 | 2025-03-13 | 527 B | 64 kB | ![]() 181.214.142.118 | |
i.ibb.co | 13485 | 2010-07-20 | 2018-11-25 | 2025-03-15 | 437 B | 1.2 kB | ![]() 91.134.10.127 | |
imgad.llsvr.com | unknown | 2020-10-15 | 2023-06-10 | 2025-03-13 | 1.3 kB | 96 kB | ![]() 104.21.80.1 | |
static1.freebitco.in | 148898 | 2013-10-10 | 2013-11-30 | 2025-03-12 | 454 B | 44 kB | ![]() 172.66.41.13 | |
cryptocoinsad.com | 136627 | 2018-04-11 | 2018-04-17 | 2025-03-12 | 2.4 kB | 728 kB | ![]() 104.21.48.1 | |
play.google.com | 34 | 1997-09-15 | 2013-05-30 | 2025-03-19 | 1.1 kB | 1.1 kB | ![]() 142.250.74.142 | |
llsvr.com | 997187 | 2020-10-15 | 2017-02-06 | 2025-03-17 | 2.7 kB | 152 kB | ![]() 104.21.80.1 | |
apis.google.com | 105 | 1997-09-15 | 2013-05-06 | 2025-03-19 | 1.0 kB | 245 kB | ![]() 142.250.74.110 | |
w.leadsleap.com | unknown | 2007-09-25 | 2018-09-14 | 2025-03-12 | 1.4 kB | 26 kB | ![]() 104.26.10.93 | |
themes.googleusercontent.com | 9661 | 2008-11-17 | 2012-05-24 | 2025-03-14 | 527 B | 43 kB | ![]() 142.250.74.33 | |
vidmedley.com | unknown | 2021-01-09 | 2021-01-10 | 2025-03-13 | 452 B | 29 kB | ![]() 170.249.194.154 | |
www.blogger.com | 8975 | 1999-06-22 | 2012-05-22 | 2025-03-13 | 13 kB | 896 kB | ![]() 142.250.178.73 | |
ad.a-ads.com | 26970 | 2012-07-07 | 2013-04-19 | 2025-03-18 | 532 B | 14 kB | ![]() 213.239.209.209 | |
sofiahalbofanimeworld.blogspot.com | unknown | 2000-07-31 | 2024-01-05 | 2025-03-12 | 1.0 kB | 72 kB | ![]() 142.250.74.161 | |
www.3x3x3.biz | unknown | 2015-03-29 | 2015-12-22 | 2025-03-13 | 536 B | 7.9 kB | ![]() 69.10.58.85 | |
fonts.gstatic.com | unknown | 2008-02-11 | 2014-04-02 | 2025-03-19 | 2.7 kB | 147 kB | ![]() 142.250.178.99 | |
www.google.com | 7 | 1997-09-15 | 2015-05-10 | 2025-03-19 | 1.8 kB | 76 kB | ![]() 142.250.178.68 | |
code.jquery.com | 634 | 2005-12-10 | 2012-05-21 | 2025-03-19 | 452 B | 241 kB | ![]() 151.101.130.137 | |
cdnjs.cloudflare.com | 235 | 2009-02-17 | 2012-05-23 | 2025-03-19 | 886 B | 173 kB | ![]() 104.17.25.14 | |
trafstock.ru | unknown | 2025-02-27 | 2025-03-13 | 2025-03-13 | 2.0 kB | 6.5 kB | ![]() 185.114.245.108 | |
free-btc.org | 455829 | 2022-01-30 | 2019-07-17 | 2025-03-17 | 1.0 kB | 95 kB | ![]() 185.216.13.18 | |
sur.ly | 76343 | 2008-08-11 | 2012-12-27 | 2025-03-13 | 3.9 kB | 40 kB | ![]() 54.173.41.122 | |
use.fontawesome.com | 942 | 2012-10-18 | 2017-01-30 | 2025-03-19 | 1.4 kB | 788 kB | ![]() 104.21.27.152 | |
cdn.surdotly.com | unknown | 2012-12-12 | 2015-11-05 | 2025-03-12 | 439 B | 3.3 kB | ![]() 54.173.41.122 | |
ad2bitcoin.com | 232350 | 2019-01-29 | 2017-05-24 | 2025-03-17 | 1.2 kB | 2.9 kB | ![]() 162.0.208.108 | |
myadboardtraffic.com | unknown | 2014-01-19 | 2015-01-02 | 2025-03-13 | 1.1 kB | 956 B | ![]() 207.244.71.147 | |
safe.sur.ly | unknown | 2008-08-11 | 2023-09-26 | 2025-03-17 | 1.2 kB | 17 kB | ![]() 54.173.41.122 | |
llclick.com | unknown | 2022-03-03 | 2022-03-03 | 2025-03-16 | 1.4 kB | 38 kB | ![]() 172.67.183.240 | |
blogger.googleusercontent.com | 16485 | 2008-11-17 | 2012-05-25 | 2025-03-13 | 661 B | 20 kB | ![]() 142.250.74.33 | |
resources.blogblog.com | 13274 | 2000-09-15 | 2017-01-30 | 2025-03-13 | 1.9 kB | 4.7 kB | ![]() 142.250.178.73 | |
cdn.sur.ly | 167578 | 2008-08-11 | 2015-11-05 | 2025-03-13 | 5.1 kB | 165 kB | ![]() 104.26.10.185 | |
www.googletagmanager.com | 75 | 2011-11-11 | 2012-10-04 | 2025-03-19 | 432 B | 361 kB | ![]() 142.250.178.72 | |
traffic2bitcoin.com | 410320 | 2016-05-18 | 2016-05-20 | 2025-03-12 | 1.2 kB | 2.8 kB | ![]() 162.0.208.108 | |
csi.gstatic.com | unknown | 2008-02-11 | 2017-01-29 | 2025-03-17 | 1.1 kB | 1.7 kB | ![]() 173.194.69.94 | |
imasdk.googleapis.com | 11661 | 2005-01-25 | 2014-02-25 | 2025-03-14 | 983 B | 1.3 MB | ![]() 142.250.178.42 | |
sharemyads.com | unknown | 2020-06-29 | 2020-06-29 | 2025-03-12 | 1.7 kB | 5.2 kB | ![]() 170.249.194.154 | |
fonts.googleapis.com | 8877 | 2005-01-25 | 2012-05-23 | 2025-03-19 | 471 B | 11 kB | ![]() 142.250.74.10 | |
4.bp.blogspot.com | 11215 | 2000-07-31 | 2012-05-21 | 2025-03-17 | 592 B | 2.0 kB | ![]() 142.250.74.97 |
Related reports
Threat Detection Systems
Public InfoSec YARA rules
No alerts detected
OpenPhish
No alerts detected
PhishTank
No alerts detected
Quad9 DNS
No alerts detected
ThreatFox
No alerts detected
JavaScript (97)
| HASH | FROM | Size | First Seen | Last Seen | |
|---|---|---|---|---|---|
| 0fd15f59a8be45c0eca7e10023d7f11d | DocumentWrite | 437 B | 2025-02-03 | 2025-06-07 | |
Introduced by DocumentWrite First Seen 2025-02-03 Last Seen 2025-06-07 Times Seen 111 Size 437 B (437 bytes) MD5 0fd15f59a8be45c0eca7e10023d7f11d SHA1 f29dd3697610ae79703a6a34cc571eea1b01dd2c Loading... | |||||
| a11052dc831b8763899199bcfa27e03d | DocumentWrite | 731 B | 2025-03-19 | 2025-03-19 | |
Introduced by DocumentWrite First Seen 2025-03-19 Last Seen 2025-03-19 Times Seen 1 Size 731 B (731 bytes) MD5 a11052dc831b8763899199bcfa27e03d SHA1 c803dc4a2887c920299ab96da57310d2a6781dc9 Loading... | |||||
| 6182b14f363da0368e02e742380ae538 | DocumentWrite | 383 B | 2025-02-03 | 2025-06-07 | |
Introduced by DocumentWrite First Seen 2025-02-03 Last Seen 2025-06-07 Times Seen 119 Size 383 B (383 bytes) MD5 6182b14f363da0368e02e742380ae538 SHA1 18f8e3ab012efd9016c5e6c317a95771cbcdfac2 Loading... | |||||
HTTP Transactions (128)
| URL | IP | Response | Size |
|---|




