Report Overview
Visitedpublic
2025-09-27 20:04:05
Tags
Submit Tags
URL
ettv.twoproxy.net/
Finishing URL
ettv.twoproxy.net/
IP / ASN

172.67.184.211
Title
ETTV | Official
Detections
urlquery
0
Network Intrusion Detection
0
Threat Detection Systems
24
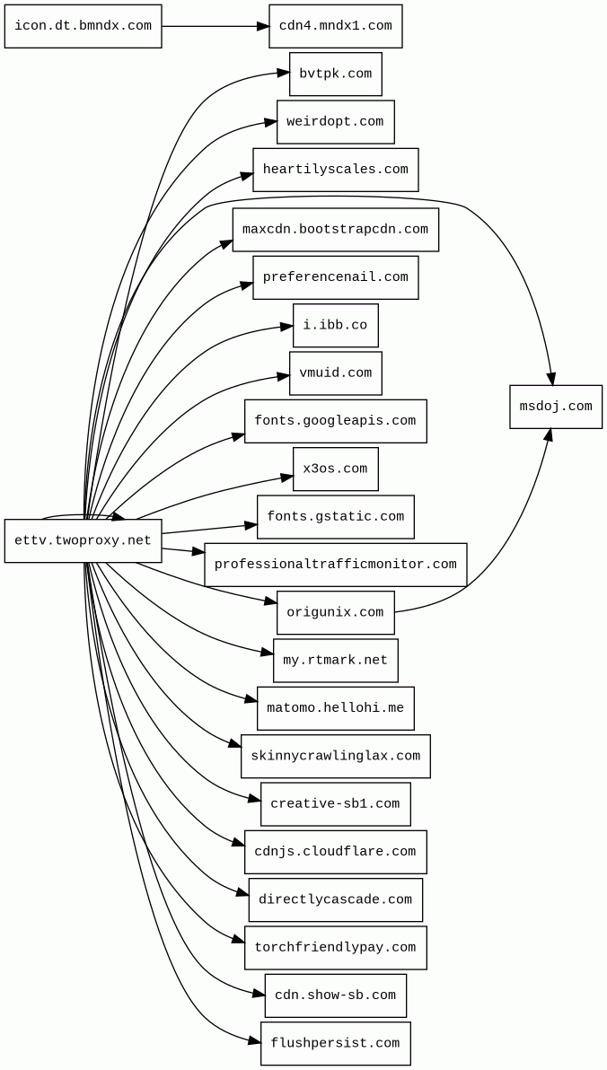
Host Summary
| Host | Rank | Registered | First Seen | Last Seen | Sent | Received | IP | Fingerprints |
|---|---|---|---|---|---|---|---|---|
weirdopt.com 2 alert(s) on this Host | 37519 | 2025-07-01 | 2025-07-08 | 2025-09-24 | 420 B | 377 B | ![]() 185.196.197.71 | |
matomo.hellohi.me | unknown | 2019-07-03 | 2019-07-03 | 2025-09-22 | 417 B | 599 B | ![]() 172.67.219.82 | |
fonts.gstatic.com | unknown | 2008-02-11 | 2014-04-02 | 2025-09-21 | 3.9 kB | 267 kB | ![]() 142.250.178.35 | |
heartilyscales.com 30 alert(s) on this Host | 2862533 | 2022-12-16 | 2022-12-16 | 2025-09-22 | 12 kB | 176 kB | ![]() 172.240.253.132 | ![]() |
msdoj.com | 211684 | 2025-07-01 | 2025-07-02 | 2025-09-22 | 966 B | 65 kB | ![]() 178.162.215.162 | |
fonts.googleapis.com | 313 | 2005-01-25 | 2012-05-23 | 2025-09-21 | 1.3 kB | 41 kB | ![]() 142.250.178.74 | |
bvtpk.com | 37068 | 2019-03-16 | 2025-05-21 | 2025-09-23 | 410 B | 111 kB | ![]() 104.21.5.190 | |
x3os.com 1 alert(s) on this Host | 19468 | 2021-03-18 | 2025-04-24 | 2025-09-22 | 598 B | 832 B | ![]() 139.45.196.64 | |
flushpersist.com 6 alert(s) on this Host | 23810 | 2025-07-01 | 2025-07-08 | 2025-09-24 | 2.3 kB | 1.6 kB | ![]() 172.240.108.68 | ![]() |
ettv.twoproxy.net 36 alert(s) on this Host | unknown | 2021-02-15 | 2025-09-27 | 2025-09-27 | 10 kB | 387 kB | ![]() 104.21.59.228 | |
creative-sb1.com 28 alert(s) on this Host | 22211 | 2025-07-01 | 2025-08-08 | 2025-09-22 | 6.4 kB | 404 kB | ![]() 172.67.210.112 | |
cdnjs.cloudflare.com | 1222 | 2009-02-17 | 2012-05-23 | 2025-09-21 | 1.0 kB | 110 kB | ![]() 104.17.25.14 | |
torchfriendlypay.com 33 alert(s) on this Host | 191479 | 2024-09-01 | 2025-07-30 | 2025-09-21 | 5.9 kB | 19 kB | ![]() 172.240.127.234 | ![]() |
origunix.com | 343993 | 2021-11-30 | 2021-11-30 | 2025-09-23 | 450 B | 64 kB | ![]() 178.162.215.162 | |
vmuid.com | 182910 | 2018-10-22 | 2019-07-09 | 2025-09-22 | 1.0 kB | 11 kB | ![]() 178.162.215.162 | |
icon.dt.bmndx.com | 2010083 | 2024-09-03 | 2024-09-10 | 2025-09-26 | 440 B | 54 kB | ![]() 185.111.111.159 | |
cdn.show-sb.com 3 alert(s) on this Host | 187612 | 2024-08-20 | 2024-08-31 | 2025-09-22 | 1.5 kB | 6.8 kB | ![]() 172.67.170.115 | |
cdn4.mndx1.com | 345794 | 2022-08-29 | 2024-06-11 | 2025-09-26 | 417 B | 54 kB | ![]() 79.127.216.112 | |
i.ibb.co | 21643 | 2010-07-20 | 2018-11-25 | 2025-09-21 | 441 B | 5.9 kB | ![]() 45.43.142.2 | |
my.rtmark.net | 43911 | 2014-10-29 | 2015-02-04 | 2025-09-21 | 441 B | 840 B | ![]() 104.18.41.22 | |
professionaltrafficmonitor.com | 16376 | 2025-01-23 | 2025-01-25 | 2025-09-21 | 1.8 kB | 1.7 kB | ![]() 3.123.144.251 | |
skinnycrawlinglax.com 9 alert(s) on this Host | 38609 | 2024-09-01 | 2025-07-09 | 2025-09-22 | 1.4 kB | 15 kB | ![]() 172.240.253.132 | ![]() |
cdn.storageimagedisplay.com | 170153 | 2024-09-13 | 2024-09-13 | 2025-09-21 | 1.8 kB | 435 kB | ![]() 45.133.44.1 | |
directlycascade.com 12 alert(s) on this Host | unknown | 2025-09-10 | 2025-09-10 | 2025-09-22 | 5.8 kB | 186 kB | ![]() 172.240.127.234 | ![]() |
preferencenail.com 12 alert(s) on this Host | 20606 | 2025-07-01 | 2025-07-08 | 2025-09-24 | 1.7 kB | 344 kB | ![]() 185.196.197.72 | |
maxcdn.bootstrapcdn.com | 6807 | 2012-05-25 | 2014-06-18 | 2025-09-21 | 465 B | 122 kB | ![]() 104.18.11.207 |
Nginx:1.21.6 (Web servers, Reverse proxies)
Nginx is a web server that can also be used as a reverse proxy, load balancer, mail proxy and HTTP cache.Cloudflare (CDN)
Cloudflare is a web-infrastructure and website-security company, providing content-delivery-network services, DDoS mitigation, Internet security, and distributed domain-name-server services.Envoy (Reverse proxies)
Envoy is an open-source edge and service proxy, designed for cloud-native applications.Nginx (Web servers, Reverse proxies)
Nginx is a web server that can also be used as a reverse proxy, load balancer, mail proxy and HTTP cache.Bootstrap:3.3.7 (UI frameworks)
Bootstrap is a free and open-source CSS framework directed at responsive, mobile-first front-end web development. It contains CSS and JavaScript-based design templates for typography, forms, buttons, navigation, and other interface components.Bunny (CDN)
Related reports
Threat Detection Systems
| Detection System | Indicator | Verdict | Alert |
|---|---|---|---|
| DigiCert UltraDNS | ettv.twoproxy.net | malicious | Sinkholed |
| CIRA Canadian Shield DNS | ettv.twoproxy.net | malicious | Sinkholed |
| Quad9 DNS | skinnycrawlinglax.com | malicious | Sinkholed |
| Hagezi Threat Feed | skinnycrawlinglax.com | malicious | Sinkholed |
| Cloudflare DNS | skinnycrawlinglax.com | malicious | Sinkholed |
| DNS4EU | creative-sb1.com | malicious | Sinkholed |
| Cloudflare DNS | creative-sb1.com | malicious | Sinkholed |
| CIRA Canadian Shield DNS | heartilyscales.com | malicious | Sinkholed |
| DNS4EU | heartilyscales.com | malicious | Sinkholed |
| Hagezi Threat Feed | heartilyscales.com | malicious | Sinkholed |
| Quad9 DNS | directlycascade.com | malicious | Sinkholed |
| DNS0 Zero | directlycascade.com | malicious | Sinkholed |
| Quad9 DNS | torchfriendlypay.com | malicious | Sinkholed |
| Hagezi Threat Feed | torchfriendlypay.com | malicious | Sinkholed |
| Cloudflare DNS | torchfriendlypay.com | malicious | Sinkholed |
| Cloudflare DNS | cdn.show-sb.com | malicious | Sinkholed |
| Cloudflare DNS | preferencenail.com | malicious | Sinkholed |
| Hagezi Threat Feed | preferencenail.com | malicious | Sinkholed |
| DNS4EU | preferencenail.com | malicious | Sinkholed |
| Cloudflare DNS | flushpersist.com | malicious | Sinkholed |
| Hagezi Threat Feed | flushpersist.com | malicious | Sinkholed |
| Quad9 DNS | weirdopt.com | malicious | Sinkholed |
| Cloudflare DNS | weirdopt.com | malicious | Sinkholed |
| Cloudflare DNS | x3os.com | malicious | Sinkholed |
JavaScript (27)
No JavaScripts
HTTP Transactions (106)
| URL | IP | Response | Size |
|---|





