Report Overview
Visitedpublic
2025-08-07 10:10:19
Tags
Submit Tags
URL
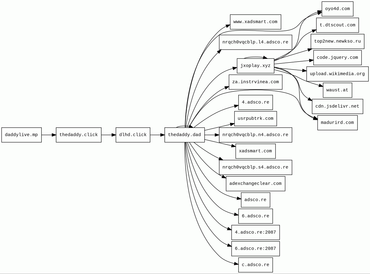
daddylive.mp/embed/stream-34.php
Finishing URL
thedaddy.dad/embed/stream-34.php
IP / ASN

172.67.186.179
Title
thedaddy.dad/embed/stream-34.php
Detections
urlquery
0
Network Intrusion Detection
21
Threat Detection Systems
5
Host Summary
| Host | Rank | Registered | First Seen | Last Seen | Sent | Received | IP | Fingerprints |
|---|---|---|---|---|---|---|---|---|
thedaddy.dad 3 alert(s) on this Host | unknown | unknown | No data | No data | 1.4 kB | 311 kB | ![]() 188.114.96.1 | |
top2new.newkso.ru | unknown | 2025-04-01 | 2025-05-02 | 2025-08-02 | 552 B | 1.0 kB | ![]() 104.21.45.220 | |
adsco.re | 8541 | 2017-02-14 | 2017-04-03 | 2025-08-01 | 444 B | 1.8 kB | ![]() 162.252.214.5 | |
daddylive.mp | unknown | unknown | 2025-03-11 | 2025-07-31 | 500 B | 310 kB | ![]() 188.114.97.1 | |
6.adsco.re | 17812 | 2017-02-14 | 2018-01-15 | 2025-08-01 | 849 B | 0 B | ![]() 0.0.0.0 | |
za.instrvinea.com | unknown | 2025-05-07 | 2025-06-18 | 2025-07-31 | 421 B | 1.4 kB | ![]() 23.109.170.29 | |
xadsmart.com | 85874 | 2020-04-18 | 2020-04-19 | 2025-08-06 | 1.7 kB | 257 B | ![]() 104.153.197.251 | |
www.xadsmart.com | 151441 | 2020-04-18 | 2020-04-18 | 2025-08-06 | 463 B | 42 kB | ![]() 185.76.9.27 | ![]() |
cdn.jsdelivr.net | 439 | 2012-05-16 | 2012-09-30 | 2025-08-06 | 887 B | 545 kB | ![]() 104.16.175.226 | |
4.adsco.re | 19179 | 2017-02-14 | 2021-01-04 | 2025-08-01 | 849 B | 0 B | ![]() 0.0.0.0 | |
nrqch0vqcblp.l4.adsco.re | unknown | unknown | No data | No data | 456 B | 463 B | ![]() 185.200.118.62 | |
t.dtscout.com | 11951 | 2013-11-01 | 2017-01-30 | 2025-08-01 | 496 B | 2.9 kB | ![]() 104.26.11.2 | |
thedaddy.click 1 alert(s) on this Host | unknown | 2024-11-24 | 2025-07-08 | 2025-07-31 | 502 B | 309 kB | ![]() 172.67.208.7 | |
madurird.com 2 alert(s) on this Host | unknown | 2023-10-06 | 2023-10-07 | 2025-08-02 | 815 B | 216 kB | ![]() 139.45.197.106 | |
nrqch0vqcblp.n4.adsco.re | unknown | 2017-02-14 | 2025-08-07 | 2025-08-07 | 456 B | 463 B | ![]() 38.132.109.126 | |
c.adsco.re | 16577 | 2017-02-14 | 2017-11-29 | 2025-08-01 | 509 B | 80 kB | ![]() 104.17.166.186 | |
nrqch0vqcblp.s4.adsco.re | unknown | 2017-02-14 | 2025-08-07 | 2025-08-07 | 456 B | 463 B | ![]() 185.200.116.60 | |
upload.wikimedia.org | 2215 | 2003-03-16 | 2012-05-21 | 2025-07-31 | 465 B | 1.8 kB | ![]() 185.15.59.240 | |
dlhd.click 1 alert(s) on this Host | unknown | 2025-07-21 | 2025-07-31 | 2025-07-31 | 498 B | 309 kB | ![]() 104.21.81.194 | |
waust.at | 38137 | unknown | 2016-01-28 | 2025-08-02 | 397 B | 13 kB | ![]() 104.26.5.7 | |
jxoplay.xyz | unknown | 2025-06-13 | 2025-08-02 | 2025-08-02 | 1.4 kB | 127 kB | ![]() 104.21.48.1 | |
oyo4d.com | unknown | 2019-03-26 | 2025-06-02 | 2025-08-07 | 1.1 kB | 1.7 kB | ![]() 139.45.197.118 | |
adexchangeclear.com | unknown | 2015-04-27 | 2025-07-16 | 2025-08-06 | 1.5 kB | 3.8 kB | ![]() 172.67.223.87 | |
usrpubtrk.com 1 alert(s) on this Host | unknown | 2025-06-16 | 2025-06-17 | 2025-08-06 | 484 B | 524 B | ![]() 172.67.186.11 | |
code.jquery.com | 634 | 2005-12-10 | 2012-05-21 | 2025-08-06 | 419 B | 90 kB | ![]() 151.101.2.137 |
Cloudflare (CDN)
Cloudflare is a web-infrastructure and website-security company, providing content-delivery-network services, DDoS mitigation, Internet security, and distributed domain-name-server services.Nginx (Web servers, Reverse proxies)
Nginx is a web server that can also be used as a reverse proxy, load balancer, mail proxy and HTTP cache.CDN77 (CDN)
CDN77 is a content delivery network (CDN).Apache Traffic Server:9.2.11 (Web servers)
Apache Traffic Server is an open-source caching and proxying server that serves as an HTTP/1.1 and HTTP/2 reverse proxy with caching capabilities, load balancing, request routing, SSL termination, and support for advanced HTTP features.Google Cloud CDN (CDN)
Cloud CDN uses Google's global edge network to serve content closer to users.Google Cloud (IaaS)
Google Cloud is a suite of cloud computing services.Varnish (Caching)
Varnish is a reverse caching proxy.Related reports
Network Intrusion Detection Systems
Suricata /w Emerging Threats Pro
Threat Detection Systems
| Detection System | Indicator | Verdict | Alert |
|---|---|---|---|
| Quad9 DNS | thedaddy.click | malicious | Sinkholed |
| Quad9 DNS | usrpubtrk.com | malicious | Sinkholed |
| Quad9 DNS | madurird.com | malicious | Sinkholed |
| Quad9 DNS | thedaddy.dad | malicious | Sinkholed |
| Quad9 DNS | dlhd.click | malicious | Sinkholed |
JavaScript (64)
No JavaScripts
HTTP Transactions (35)
| URL | IP | Response | Size |
|---|





