Report Overview
Visitedpublic
2023-12-10 13:11:47
Tags
Submit Tags
URL
momon-ga.com/cartoonist/%E3%83%89%E3%83%A9%E3%83%A0%E3%82%B9/
Finishing URL
momon-ga.com/cartoonist/%E3%83%89%E3%83%A9%E3%83%A0%E3%82%B9/
IP / ASN

104.21.235.95
Title
ドラムス 作者 - エロ漫画 momon:GA(モモンガッ!!)
Detections
urlquery
0
Network Intrusion Detection
0
Threat Detection Systems
0
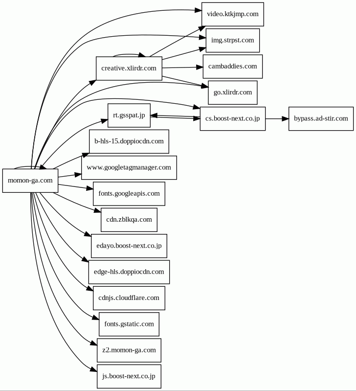
Host Summary
| Host | Rank | Registered | First Seen | Last Seen | Sent | Received | IP | Fingerprints |
|---|---|---|---|---|---|---|---|---|
video.ktkjmp.com | 23778 | 2020-08-07 | 2020-10-02 10:52:19 | 2023-12-08 14:04:45 | 908 B | 2.2 kB | ![]() 104.18.48.21 | |
cambaddies.com | 218217 | 2017-07-06 | 2018-12-19 13:30:50 | 2023-12-07 20:28:26 | 434 B | 229 B | ![]() 45.131.145.132 | |
b-hls-15.doppiocdn.com | unknown | 2022-02-16 | 2023-08-12 16:06:52 | 2023-11-19 18:38:01 | 2.0 kB | 1.0 MB | ![]() 104.18.63.134 | |
edge-hls.doppiocdn.com | unknown | 2022-02-16 | 2022-11-01 13:03:56 | 2023-12-08 04:22:01 | 469 B | 671 B | ![]() 104.18.63.134 | |
fonts.googleapis.com | 8877 | 2005-01-25 | 2013-06-10 22:14:26 | 2023-12-10 09:38:04 | 474 B | 62 kB | ![]() 142.250.74.106 | |
fonts.gstatic.com | unknown | 2008-02-11 | 2014-09-09 02:40:21 | 2023-12-10 10:32:08 | 22 kB | 395 kB | ![]() 216.58.207.227 | |
img.strpst.com | 12993 | 2021-05-31 | 2021-06-03 10:45:56 | 2023-12-09 05:35:53 | 4.2 kB | 124 kB | ![]() 104.18.63.124 | |
creative.xlirdr.com | unknown | 2021-06-22 | 2021-07-02 12:31:16 | 2023-12-02 19:21:27 | 4.8 kB | 767 kB | ![]() 104.18.59.150 | |
rt.gsspat.jp | 45227 | 2013-03-21 | 2017-01-30 06:03:21 | 2023-12-02 15:18:32 | 438 B | 419 B | ![]() 222.230.178.31 | |
cdnjs.cloudflare.com | 235 | 2009-02-17 | 2015-04-17 22:46:33 | 2023-12-10 10:24:36 | 1.0 kB | 93 kB | ![]() 104.17.24.14 | |
momon-ga.com | unknown | 2013-01-19 | 2013-02-06 10:39:21 | 2023-10-31 12:03:35 | 6.5 kB | 356 kB | ![]() 104.21.235.95 | |
go.xlirdr.com | unknown | 2021-06-22 | 2021-07-02 12:51:47 | 2023-12-03 11:42:28 | 7.8 kB | 44 kB | ![]() 104.18.59.150 | |
cdn.zblkqa.com | unknown | 2022-07-05 | 2023-10-17 12:02:39 | 2023-12-10 05:53:53 | 420 B | 307 B | ![]() 8.247.218.121 | |
www.googletagmanager.com | 75 | 2011-11-11 | 2013-05-22 04:07:37 | 2023-12-10 10:23:31 | 431 B | 87 kB | ![]() 142.250.74.168 | |
z2.momon-ga.com | unknown | 2013-01-19 | 2022-04-08 10:18:21 | 2023-10-23 08:21:48 | 5.5 kB | 2.0 MB | ![]() 104.21.235.95 | |
cs.boost-next.co.jp | 304328 | 2020-02-26 | 2021-02-24 08:59:33 | 2023-11-19 09:58:18 | 1.5 kB | 1.2 kB | ![]() 42.124.124.31 | |
js.boost-next.co.jp | 279463 | 2020-02-26 | 2021-02-24 08:59:29 | 2023-12-03 09:52:40 | 428 B | 18 kB | ![]() 42.124.124.31 | |
edayo.boost-next.co.jp | 278516 | 2020-02-26 | 2021-02-24 08:59:31 | 2023-11-19 09:58:18 | 607 B | 16 kB | ![]() 42.124.124.31 |
Related reports
Threat Detection Systems
Public InfoSec YARA rules
No alerts detected
OpenPhish
No alerts detected
PhishTank
No alerts detected
mnemonic secure dns
No alerts detected
Quad9 DNS
No alerts detected
ThreatFox
No alerts detected
JavaScript (30)
| HASH | FROM | Size | First Seen | Last Seen | |
|---|---|---|---|---|---|
| bf8a2c2d007d6a2c54f566a0a24ff405 | DocumentWrite | 6.1 kB | 2024-08-20 | 2024-08-20 | |
Introduced by DocumentWrite First Seen 2024-08-20 Last Seen 2024-08-20 Times Seen 1 Size 6.1 kB (6142 bytes) MD5 bf8a2c2d007d6a2c54f566a0a24ff405 SHA1 70f507de124218ffa55cef5ac3b457b447d8fb43 Loading... | |||||
| f44da0a26fb9d1562ebc1f4ad3bcae39 | DocumentWrite | 305 B | 2024-08-20 | 2024-08-20 | |
Introduced by DocumentWrite First Seen 2024-08-20 Last Seen 2024-08-20 Times Seen 1 Size 305 B (305 bytes) MD5 f44da0a26fb9d1562ebc1f4ad3bcae39 SHA1 abe3140e0c2a32ff452aa09c165e02af8e53ecdf Loading... | |||||
| 344a76cb5456175d6c8ab572acb474ad | DocumentWrite | 8.8 kB | 2024-08-20 | 2024-08-20 | |
Introduced by DocumentWrite First Seen 2024-08-20 Last Seen 2024-08-20 Times Seen 1 Size 8.8 kB (8839 bytes) MD5 344a76cb5456175d6c8ab572acb474ad SHA1 0761c1115001e79249265239b967111d5cadca56 Loading... | |||||
| a086357bcb31d1dca681ec63f290b973 | DocumentWrite | 2.9 kB | 2023-04-23 | 2024-08-20 | |
Introduced by DocumentWrite First Seen 2023-04-23 Last Seen 2024-08-20 Times Seen 4 Size 2.9 kB (2856 bytes) MD5 a086357bcb31d1dca681ec63f290b973 SHA1 74b5c43106e18da724fd90357e6f12ae9833851f Loading... | |||||
| d9cea6bc4d39c6396424eef1c8a405d3 | DocumentWrite | 105 B | 2024-08-20 | 2024-08-20 | |
Introduced by DocumentWrite First Seen 2024-08-20 Last Seen 2024-08-20 Times Seen 1 Size 105 B (105 bytes) MD5 d9cea6bc4d39c6396424eef1c8a405d3 SHA1 6d4d8fba326cb8eb39f62b20e6589c3154d44074 Loading... | |||||
| 6da46be33f93e1471cc5b811103eda8b | DocumentWrite | 293 B | 2023-11-03 | 2024-08-20 | |
Introduced by DocumentWrite First Seen 2023-11-03 Last Seen 2024-08-20 Times Seen 21 Size 293 B (293 bytes) MD5 6da46be33f93e1471cc5b811103eda8b SHA1 f91502949d3c0d06f6dd5ba290be24c87114243d Loading... | |||||
HTTP Transactions (110)
| URL | IP | Response | Size |
|---|


