Report Overview
Visitedpublic
2026-03-09 14:14:15
Tags
Submit Tags
URL
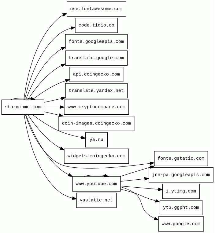
starminmo.com
Finishing URL
starminmo.com/
IP / ASN

209.74.67.58
Title
Starminmo
Detections
urlquery
0
Network Intrusion Detection
0
Threat Detection Systems
1
Host Summary
| Host | Rank | Registered | First Seen | Last Seen | Sent | Received | IP | Fingerprints |
|---|---|---|---|---|---|---|---|---|
ya.ru | 950 | 1999-07-12 | 2012-05-22 | 2026-03-05 | 3.9 kB | 6.3 kB | ![]() 77.88.44.242 | |
use.fontawesome.com | 6983 | 2012-10-18 | 2017-01-30 | 2026-03-09 | 1.0 kB | 130 kB | ![]() 104.21.27.152 | |
starminmo.com | unknown | unknown | No data | No data | 51 kB | 3.0 MB | ![]() 209.74.67.58 | ![]() ![]() |
translate.yandex.net | 123882 | 2000-11-14 | 2013-04-25 | 2026-03-05 | 18 kB | 75 kB | ![]() 213.180.204.194 | |
i.ytimg.com | 436 | 2007-12-11 | 2012-10-03 | 2026-03-09 | 556 B | 73 kB | ![]() 192.178.204.119 | |
yt3.ggpht.com | 1275 | 2008-01-16 | 2014-01-15 | 2026-03-09 | 503 B | 3.6 kB | ![]() 142.251.38.97 | |
widgets.coingecko.com | 3132971 | 2014-03-26 | 2018-07-05 | 2026-03-05 | 446 B | 232 kB | ![]() 104.18.4.118 | |
translate.google.com | 609 | 1997-09-15 | 2012-05-30 | 2026-03-09 | 926 B | 440 B | ![]() 172.217.20.174 | |
api.coingecko.com | 442226 | 2014-03-26 | 2018-05-18 | 2026-03-06 | 518 B | 5.2 kB | ![]() 172.66.172.219 | |
www.youtube.com 1 alert(s) on this Host | 286 | 2005-02-15 | 2013-04-13 | 2026-03-09 | 4.6 kB | 3.6 MB | ![]() 142.250.178.46 | |
yastatic.net | 3963 | 2013-11-28 | 2014-03-11 | 2026-03-09 | 449 B | 166 kB | ![]() 37.9.64.225 | |
jnn-pa.googleapis.com | 1579 | 2005-01-25 | 2021-11-16 | 2026-03-09 | 1.2 kB | 1.2 kB | ![]() 172.217.21.170 | |
fonts.gstatic.com | unknown | 2008-02-11 | 2014-04-02 | 2026-03-08 | 4.4 kB | 301 kB | ![]() 142.251.38.99 | |
code.tidio.co | 120056 | 2014-06-01 | 2014-11-27 | 2026-03-04 | 820 B | 1.0 kB | ![]() 104.26.0.115 | |
fonts.googleapis.com | 313 | 2005-01-25 | 2012-05-23 | 2026-03-08 | 575 B | 24 kB | ![]() 172.217.21.170 | |
www.google.com | 22 | 1997-09-15 | 2015-05-10 | 2026-03-08 | 455 B | 60 kB | ![]() 172.217.19.228 | |
www.cryptocompare.com | 265475 | 2013-11-03 | 2015-07-15 | 2026-03-03 | 938 B | 9.1 kB | ![]() 104.18.30.136 | |
coin-images.coingecko.com | 550283 | 2014-03-26 | 2024-05-30 | 2026-03-06 | 2.4 kB | 68 kB | ![]() 172.67.142.173 |
Cloudflare (CDN)
Cloudflare is a web-infrastructure and website-security company, providing content-delivery-network services, DDoS mitigation, Internet security, and distributed domain-name-server services.Litespeed Cache (Caching, WordPress plugins)
LiteSpeed Cache is an all-in-one site acceleration plugin for WordPress.LiteSpeed Cache (Caching, WordPress plugins)
LiteSpeed Cache is an all-in-one site acceleration plugin for WordPress.LiteSpeed (Web servers)
LiteSpeed is a high-scalability web server.jQuery (JavaScript libraries)
jQuery is a JavaScript library which is a free, open-source software designed to simplify HTML DOM tree traversal and manipulation, as well as event handling, CSS animation, and Ajax.Moment.js (JavaScript libraries)
Moment.js is a free and open-source JavaScript library that removes the need to use the native JavaScript Date object directly.YouTube (Video players)
YouTube is a video sharing service where users can create their own profile, upload videos, watch, like and comment on other videos.Popper (Miscellaneous)
Popper is a positioning engine, its purpose is to calculate the position of an element to make it possible to position it near a given reference element.Bootstrap (UI frameworks)
Bootstrap is a free and open-source CSS framework directed at responsive, mobile-first front-end web development. It contains CSS and JavaScript-based design templates for typography, forms, buttons, navigation, and other interface components.Tidio (Live chat)
Tidio is a customer communication product. It provides multi-channel support so users can communicate with customers on the go. Live chat, messenger, or email are all supported.PHP:8.3.30 (Programming languages)
PHP is a general-purpose scripting language used for web development.Slick (JavaScript libraries)
Amazon Web Services (PaaS)
Amazon Web Services (AWS) is a comprehensive cloud services platform offering compute power, database storage, content delivery and other functionality.Nginx (Web servers, Reverse proxies)
Nginx is a web server that can also be used as a reverse proxy, load balancer, mail proxy and HTTP cache.Related reports
Threat Detection Systems
| Detection System | Indicator | Verdict | Alert |
|---|---|---|---|
| Private YARA rules | www.youtube.com/s/player/6c5cb4f4/player_es6.vflset/en_US/base.js | audit | Hunting_JS_WebAssembly |
JavaScript (251)
No JavaScripts
HTTP Transactions (103)
| URL | IP | Response | Size |
|---|



