Report Overview
Visitedpublic
2023-12-07 17:41:36
Tags
Submit Tags
URL
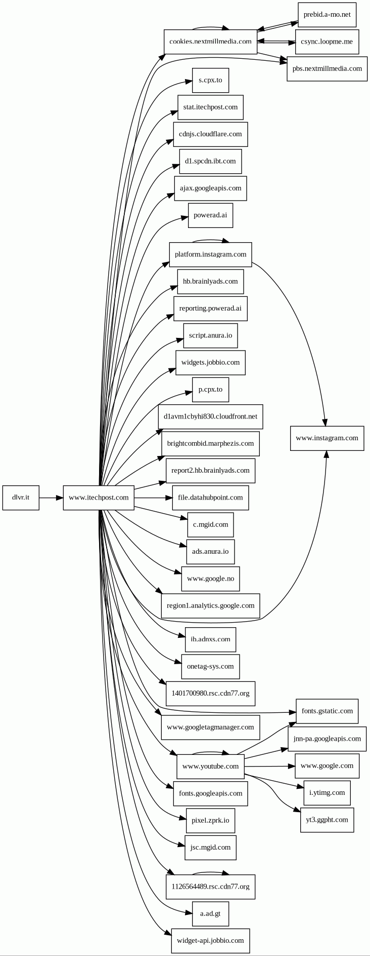
dlvr.it/SCwFCw
Finishing URL
www.itechpost.com/articles/107920/20211119/android-malware-tracker-heres-1-way-spot-apps-carrying-malicious.htm?utm_source=dlvr.it&utm_medium=twitter
IP / ASN

54.70.239.119
Title
Android Malware Tracker: Here's 1 Way You Can Spot Apps Carrying Malicious Software | iTech Post
Detections
urlquery
0
Network Intrusion Detection
0
Threat Detection Systems
0
Host Summary
| Host | Rank | Registered | First Seen | Last Seen | Sent | Received | IP | Fingerprints |
|---|---|---|---|---|---|---|---|---|
platform.instagram.com | 6250 | 2004-06-04 | 2014-10-06 09:09:52 | 2023-12-06 00:46:56 | 769 B | 420 B | ![]() 31.13.72.53 | |
a.ad.gt | 4743 | unknown | 2016-10-18 11:16:34 | 2023-12-06 18:15:02 | 603 B | 4.8 kB | ![]() 104.22.4.69 | |
onetag-sys.com | 1840 | 2015-04-05 | 2015-04-08 13:30:19 | 2023-12-07 05:22:13 | 1.0 kB | 714 B | ![]() 51.89.9.253 | |
script.anura.io | 43801 | 2016-03-22 | 2017-05-19 21:00:19 | 2023-12-05 09:21:23 | 1.1 kB | 57 kB | ![]() 3.10.186.13 | |
www.itechpost.com | 679645 | 2012-04-27 | 2014-10-08 10:11:00 | 2023-11-24 11:30:02 | 531 B | 15 kB | ![]() 34.111.185.81 | |
cdnjs.cloudflare.com | 235 | 2009-02-17 | 2015-04-17 22:46:33 | 2023-12-07 08:04:41 | 758 B | 4.0 kB | ![]() 104.17.25.14 | |
ajax.googleapis.com | 12905 | 2005-01-25 | 2013-08-16 11:51:31 | 2023-12-07 08:17:45 | 362 B | 32 kB | ![]() 142.250.74.170 | |
file.datahubpoint.com | unknown | 2022-08-03 | 2022-08-08 22:46:42 | 2023-09-04 20:28:42 | 3.0 kB | 27 kB | ![]() 34.160.16.117 | |
pbs.nextmillmedia.com | 13836 | 2021-03-02 | 2021-08-03 11:09:18 | 2023-12-06 18:20:22 | 1.6 kB | 1.6 kB | ![]() 3.228.139.29 | |
d1.spcdn.ibt.com | 413594 | 1995-02-16 | 2020-03-02 16:31:54 | 2023-09-11 18:25:05 | 419 B | 416 B | ![]() 151.139.128.10 | |
i.ytimg.com | 109 | 2007-12-11 | 2012-10-03 19:11:04 | 2023-12-07 14:39:49 | 457 B | 172 kB | ![]() 142.250.74.54 | |
widget-api.jobbio.com | unknown | 2001-09-25 | 2023-03-29 20:12:00 | 2023-11-30 23:04:36 | 1.2 kB | 6.3 kB | ![]() 54.247.69.169 | |
ocsp.r2m03.amazontrust.com | unknown | 2007-05-11 | 2023-02-21 01:06:24 | 2023-12-07 12:14:48 | 350 B | 942 B | ![]() 143.204.53.97 | |
d1avm1cbyhi830.cloudfront.net | unknown | 2008-04-25 | 2022-05-30 11:10:05 | 2023-11-29 13:27:35 | 3.9 kB | 415 kB | ![]() 143.204.42.153 | |
powerad.ai | 41942 | 2018-12-07 | 2018-12-14 16:50:58 | 2023-12-03 09:11:58 | 1.9 kB | 838 kB | ![]() 52.6.93.27 | |
www.googletagmanager.com | 75 | 2011-11-11 | 2013-05-22 04:07:37 | 2023-12-07 08:07:58 | 435 B | 92 kB | ![]() 216.58.207.200 | |
hb.brainlyads.com | 14608 | 2018-04-24 | 2019-02-04 07:35:10 | 2023-12-04 02:34:22 | 1.3 kB | 688 kB | ![]() 23.20.158.212 | |
pixel.zprk.io | 15094 | 2015-02-24 | 2018-07-19 02:31:43 | 2023-12-07 04:29:41 | 431 B | 3.2 kB | ![]() 107.21.182.54 | |
reporting.powerad.ai | 16302 | 2018-12-07 | 2020-10-15 01:30:12 | 2023-12-06 07:47:05 | 460 B | 404 B | ![]() 54.234.151.247 | |
jsc.mgid.com | 7902 | 2001-12-30 | 2012-09-30 20:50:35 | 2023-12-06 13:55:34 | 895 B | 335 kB | ![]() 104.19.132.76 | |
1401700980.rsc.cdn77.org | 872120 | 2013-03-12 | 2020-01-04 16:56:49 | 2023-10-21 04:23:33 | 5.2 kB | 435 kB | ![]() 185.76.9.24 | |
c.mgid.com | 5843 | 2001-12-30 | 2017-01-30 06:04:01 | 2023-12-06 14:32:56 | 1.0 kB | 582 B | ![]() 104.19.132.76 | |
yt3.ggpht.com | 203 | 2008-01-16 | 2014-01-15 17:55:17 | 2023-12-07 05:10:25 | 521 B | 3.8 kB | ![]() 142.250.74.161 | |
brightcombid.marphezis.com | 11567 | 2015-07-14 | 2019-03-05 08:53:18 | 2023-11-22 17:22:44 | 494 B | 226 B | ![]() 178.128.135.204 | |
dlvr.it | 76255 | 2009-06-15 | 2012-05-24 00:51:11 | 2023-12-05 09:27:36 | 482 B | 56 kB | ![]() 54.70.239.119 | |
widgets.jobbio.com | 305800 | 2001-09-25 | 2017-07-16 20:52:01 | 2023-11-23 08:54:11 | 1.9 kB | 32 kB | ![]() 143.204.55.25 | |
www.google.com | 7 | 1997-09-15 | 2015-05-10 13:11:19 | 2023-11-19 18:48:38 | 453 B | 21 kB | ![]() 142.250.74.132 | |
s.cpx.to | 2014 | unknown | 2014-10-25 15:31:28 | 2023-12-07 12:06:09 | 739 B | 263 B | ![]() 34.246.48.102 | |
cookies.nextmillmedia.com | unknown | 2021-03-02 | 2022-05-19 13:30:46 | 2023-12-05 05:10:43 | 2.0 kB | 3.6 kB | ![]() 44.195.133.130 | |
region1.analytics.google.com | unknown | 1997-09-15 | 2022-03-17 12:26:33 | 2023-12-07 08:05:07 | 2.1 kB | 874 B | ![]() 216.239.32.36 | |
www.instagram.com | 1096 | 2004-06-04 | 2012-07-24 16:07:05 | 2023-12-06 18:21:40 | 413 B | 23 kB | ![]() 31.13.72.174 | |
ib.adnxs.com | 241 | 2008-05-27 | 2012-05-20 21:01:49 | 2023-12-06 18:12:04 | 491 B | 1.0 kB | ![]() 185.89.210.244 | |
prebid.a-mo.net | 1148 | 2017-09-08 | 2020-07-14 19:45:55 | 2023-12-06 18:15:27 | 741 B | 466 B | ![]() 145.40.97.66 | |
jnn-pa.googleapis.com | 2640 | 2005-01-25 | 2021-11-16 07:12:21 | 2023-12-07 10:28:06 | 1.9 kB | 1.8 kB | ![]() 142.250.74.170 | |
p.cpx.to | 10368 | unknown | 2015-01-23 02:00:57 | 2023-12-06 19:24:27 | 409 B | 4.6 kB | ![]() 34.248.215.174 | |
csync.loopme.me | 1009 | 2012-08-22 | 2017-10-10 17:53:43 | 2023-12-07 05:15:01 | 715 B | 459 B | ![]() 35.214.134.230 | |
stat.itechpost.com | unknown | 2012-04-27 | 2014-10-24 08:06:47 | 2023-08-25 12:54:09 | 486 B | 657 B | ![]() 35.190.31.133 | |
1126564489.rsc.cdn77.org | unknown | 2013-03-12 | 2020-01-04 16:56:49 | 2023-08-25 12:54:31 | 5.8 kB | 94 kB | ![]() 121.127.45.82 | |
www.youtube.com | 90 | 2005-02-15 | 2013-04-13 09:43:20 | 2023-12-07 05:10:23 | 5.5 kB | 2.9 MB | ![]() 142.250.74.78 | |
fonts.gstatic.com | unknown | 2008-02-11 | 2014-09-09 02:40:21 | 2023-12-07 07:59:33 | 2.8 kB | 180 kB | ![]() 142.250.74.131 | |
www.google.no | 25607 | 2001-02-26 | 2016-04-05 21:50:59 | 2023-12-07 07:13:36 | 582 B | 578 B | ![]() 142.250.74.67 | |
ads.anura.io | 75730 | 2016-03-22 | 2016-10-30 01:38:15 | 2023-12-04 15:08:51 | 376 B | 516 B | ![]() 54.230.111.16 | |
fonts.googleapis.com | 8877 | 2005-01-25 | 2013-06-10 22:14:26 | 2023-12-07 07:16:25 | 481 B | 1.5 kB | ![]() 142.250.74.106 | |
report2.hb.brainlyads.com | 22227 | 2018-04-24 | 2021-09-13 19:16:35 | 2023-12-02 18:27:38 | 2.8 kB | 2.7 kB | ![]() 54.84.92.154 |
Related reports
Threat Detection Systems
Public InfoSec YARA rules
No alerts detected
OpenPhish
No alerts detected
PhishTank
No alerts detected
mnemonic secure dns
No alerts detected
Quad9 DNS
No alerts detected
ThreatFox
No alerts detected
JavaScript (205)
| HASH | FROM | Size | First Seen | Last Seen | |
|---|---|---|---|---|---|
| 9c737963a3c50e784adfef77552cef5b | DocumentWrite | 6.3 kB | 2024-08-20 | 2024-08-20 | |
Introduced by DocumentWrite First Seen 2024-08-20 Last Seen 2024-08-20 Times Seen 1 Size 6.3 kB (6331 bytes) MD5 9c737963a3c50e784adfef77552cef5b SHA1 489ff18445ba7f85ea33c56ed918341596c44fe8 Loading... | |||||
| 0c5378bcc887df758c6e9e3df95f6e80 | DocumentWrite | 190 B | 2024-08-20 | 2024-08-20 | |
Introduced by DocumentWrite First Seen 2024-08-20 Last Seen 2024-08-20 Times Seen 1 Size 190 B (190 bytes) MD5 0c5378bcc887df758c6e9e3df95f6e80 SHA1 a61b82c55d845d3fa9608fadf545ccb2082261d6 Loading... | |||||
| 27ca458f6827a24a464f8996a4474057 | DocumentWrite | 1.0 kB | 2023-03-07 | 2024-10-04 | |
Introduced by DocumentWrite First Seen 2023-03-07 Last Seen 2024-10-04 Times Seen 545 Size 1.0 kB (1007 bytes) MD5 27ca458f6827a24a464f8996a4474057 SHA1 50b666312e1caee944172fffbcaf2d4d56b42a46 Loading... | |||||
| e81649f41413ff4d3089e12f4484fb5e | DocumentWrite | 217 B | 2023-03-08 | 2024-10-06 | |
Introduced by DocumentWrite First Seen 2023-03-08 Last Seen 2024-10-06 Times Seen 556 Size 217 B (217 bytes) MD5 e81649f41413ff4d3089e12f4484fb5e SHA1 109cdcb9b94075e411eeb731f408213626550057 Loading... | |||||
| a75e819a0095561764fdd808323904b6 | DocumentWrite | 4.3 kB | 2024-08-20 | 2024-08-20 | |
Introduced by DocumentWrite First Seen 2024-08-20 Last Seen 2024-08-20 Times Seen 1 Size 4.3 kB (4327 bytes) MD5 a75e819a0095561764fdd808323904b6 SHA1 88468804698c6b3a98f4656de290c8d4beac7e60 Loading... | |||||
| b9349490530f68eadb33b766b0bc8ca9 | DocumentWrite | 4.3 kB | 2024-08-20 | 2024-08-20 | |
Introduced by DocumentWrite First Seen 2024-08-20 Last Seen 2024-08-20 Times Seen 1 Size 4.3 kB (4306 bytes) MD5 b9349490530f68eadb33b766b0bc8ca9 SHA1 ac4a6cab9227ad1491163d78506b5200a12e596c Loading... | |||||
| 9f5ae9c0fdeb76b7601beded9a3432d0 | DocumentWrite | 6.6 kB | 2024-08-20 | 2024-08-20 | |
Introduced by DocumentWrite First Seen 2024-08-20 Last Seen 2024-08-20 Times Seen 1 Size 6.6 kB (6597 bytes) MD5 9f5ae9c0fdeb76b7601beded9a3432d0 SHA1 6c54653df881902d43d12b11ec5564c8a9e04e0a Loading... | |||||
HTTP Transactions (114)
| URL | IP | Response | Size |
|---|






