Report Overview
Visitedpublic
2026-03-03 09:04:07
Tags
Submit Tags
URL
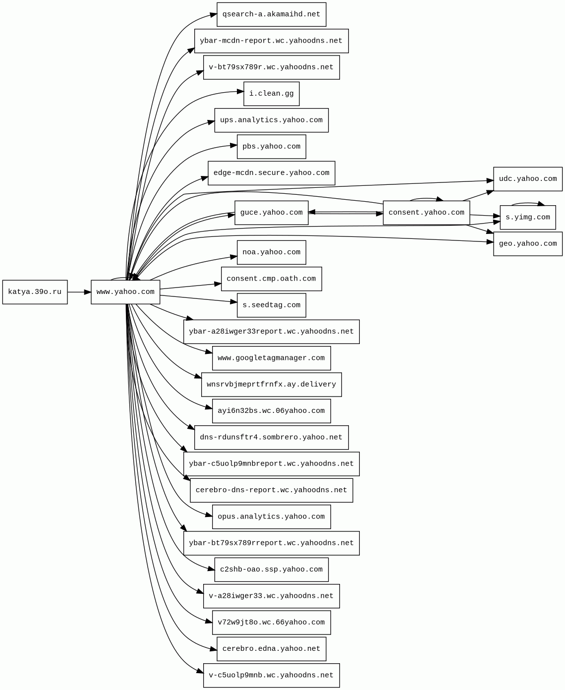
katya.39o.ru/back.html?traceID=2785113254&tbReason=1
Finishing URL
www.yahoo.com/?guccounter=1
IP / ASN

159.253.19.26
Title
Yahoo | Mail, Weather, Search, Politics, News, Finance, Sports & Videos
Detections
urlquery
0
Network Intrusion Detection
0
Threat Detection Systems
1
Host Summary
| Host | Rank | Registered | First Seen | Last Seen | Sent | Received | IP | Fingerprints |
|---|---|---|---|---|---|---|---|---|
udc.yahoo.com | 20752 | 1995-01-18 | 2017-01-30 | 2026-02-25 | 18 kB | 5.3 kB | ![]() 188.125.72.139 | ![]() |
cerebro-dns-report.wc.yahoodns.net | 174025 | 2009-01-20 | 2024-09-20 | 2026-02-26 | 1.1 kB | 864 B | ![]() 212.82.116.200 | |
www.yahoo.com | 1472 | 1995-01-18 | 2012-05-20 | 2026-02-26 | 46 kB | 2.4 MB | ![]() 87.248.119.252 | ![]() ![]() |
consent.cmp.oath.com | 25512 | 1996-02-24 | 2018-04-13 | 2026-03-01 | 427 B | 264 kB | ![]() 52.84.50.10 | |
guce.yahoo.com | 23222 | 1995-01-18 | 2018-03-16 | 2026-02-27 | 2.9 kB | 1.6 MB | ![]() 52.209.156.47 | |
v-a28iwger33.wc.yahoodns.net | unknown | 2009-01-20 | 2026-03-03 | 2026-03-03 | 441 B | 864 B | ![]() 69.147.64.72 | |
v-c5uolp9mnb.wc.yahoodns.net | unknown | 2009-01-20 | 2026-03-03 | 2026-03-03 | 445 B | 1.2 kB | ![]() 69.147.89.142 | |
ayi6n32bs.wc.06yahoo.com | unknown | 2006-06-04 | 2026-03-03 | 2026-03-03 | 441 B | 1.2 kB | ![]() 74.6.160.107 | |
pbs.yahoo.com | 5845 | 1995-01-18 | 2024-03-14 | 2026-02-27 | 3.7 kB | 47 kB | ![]() 87.248.119.252 | ![]() |
edge-mcdn.secure.yahoo.com | 67381 | 1995-01-18 | 2019-03-13 | 2026-03-02 | 2.1 kB | 9.4 kB | ![]() 87.248.119.252 | |
katya.39o.ru 1 alert(s) on this Host | unknown | 2008-04-11 | 2025-07-02 | 2026-02-24 | 520 B | 96 kB | ![]() 159.253.19.26 | |
wnsrvbjmeprtfrnfx.ay.delivery | 25334 | 2020-06-05 | 2024-08-01 | 2026-03-02 | 472 B | 477 kB | ![]() 172.67.149.20 | |
cerebro.edna.yahoo.net | 168247 | 1996-11-04 | 2021-06-24 | 2026-02-26 | 462 B | 746 B | ![]() 87.248.119.252 | |
ybar-c5uolp9mnbreport.wc.yahoodns.net | unknown | 2009-01-20 | 2026-03-03 | 2026-03-03 | 807 B | 864 B | ![]() 67.195.160.105 | |
ybar-mcdn-report.wc.yahoodns.net | 185738 | 2009-01-20 | 2021-04-16 | 2026-03-01 | 1.0 kB | 864 B | ![]() 69.147.93.126 | |
s.yimg.com | 4553 | 1997-05-14 | 2012-05-20 | 2026-03-02 | 40 kB | 3.3 MB | ![]() 87.248.119.252 | |
noa.yahoo.com | 18745 | 1995-01-18 | 2023-09-19 | 2026-03-01 | 18 kB | 3.8 kB | ![]() 188.125.72.139 | ![]() |
ybar-a28iwger33report.wc.yahoodns.net | unknown | 2009-01-20 | 2026-03-03 | 2026-03-03 | 779 B | 864 B | ![]() 188.125.95.253 | |
c2shb-oao.ssp.yahoo.com | 19669 | 1995-01-18 | 2023-08-09 | 2026-03-01 | 20 kB | 7.1 kB | ![]() 34.249.19.219 | |
s.seedtag.com | 6731 | 2013-09-04 | 2018-07-02 | 2026-02-27 | 484 B | 602 B | ![]() 104.16.55.62 | |
i.clean.gg | 10789 | 2018-04-01 | 2018-05-23 | 2026-02-27 | 993 B | 1.0 kB | ![]() 34.95.69.49 | |
opus.analytics.yahoo.com | 25593 | 1995-01-18 | 2019-06-04 | 2026-03-01 | 4.8 kB | 15 kB | ![]() 52.84.50.15 | |
consent.yahoo.com | 12070 | 1995-01-18 | 2019-02-20 | 2026-02-26 | 3.4 kB | 1.6 MB | ![]() 52.209.156.47 | |
geo.yahoo.com | 8380 | 1995-01-18 | 2012-05-25 | 2026-03-01 | 17 kB | 3.3 kB | ![]() 188.125.72.139 | ![]() |
ybar-bt79sx789rreport.wc.yahoodns.net | unknown | 2009-01-20 | 2026-03-03 | 2026-03-03 | 779 B | 864 B | ![]() 209.73.179.139 | |
qsearch-a.akamaihd.net | 13022 | 2009-09-14 | 2014-02-27 | 2026-02-27 | 688 B | 296 B | ![]() 23.36.77.98 | |
dns-rdunsftr4.sombrero.yahoo.net | unknown | 1996-11-04 | 2026-03-03 | 2026-03-03 | 449 B | 603 B | ![]() 74.6.160.107 | |
v-bt79sx789r.wc.yahoodns.net | unknown | 2009-01-20 | 2026-03-03 | 2026-03-03 | 441 B | 864 B | ![]() 87.248.114.81 | |
v72w9jt8o.wc.66yahoo.com | unknown | 2005-05-02 | 2026-03-03 | 2026-03-03 | 441 B | 1.2 kB | ![]() 66.218.84.42 | |
www.googletagmanager.com | 283 | 2011-11-11 | 2012-10-04 | 2026-03-01 | 434 B | 469 kB | ![]() 142.251.142.232 | |
ups.analytics.yahoo.com | 4136 | 1995-01-18 | 2019-05-09 | 2026-02-28 | 11 kB | 2.6 kB | ![]() 87.248.119.252 |
Apache Traffic Server (Web servers)
Apache Traffic Server is an open-source caching and proxying server that serves as an HTTP/1.1 and HTTP/2 reverse proxy with caching capabilities, load balancing, request routing, SSL termination, and support for advanced HTTP features.Envoy (Reverse proxies)
Envoy is an open-source edge and service proxy, designed for cloud-native applications.Node.js (Programming languages)
Node.js is an open-source, cross-platform, JavaScript runtime environment that executes JavaScript code outside a web browser.Express (Web frameworks, Web servers)
Express is a web application framework for Node.js, released as free and open-source software under the MIT License. It is designed for building web applications and APIs.Amazon Web Services (PaaS)
Amazon Web Services (AWS) is a comprehensive cloud services platform offering compute power, database storage, content delivery and other functionality.Lightbox (JavaScript libraries)
Lightbox is small javascript library used to overlay images on top of the current page.Amazon S3 (CDN)
Amazon S3 or Amazon Simple Storage Service is a service offered by Amazon Web Services (AWS) that provides object storage through a web service interface.Amazon CloudFront (CDN)
Amazon CloudFront is a fast content delivery network (CDN) service that securely delivers data, videos, applications, and APIs to customers globally with low latency, high transfer speeds.Nginx:1.28.0 (Web servers, Reverse proxies)
Nginx is a web server that can also be used as a reverse proxy, load balancer, mail proxy and HTTP cache.PHP:8.0.30 (Programming languages)
PHP is a general-purpose scripting language used for web development.Cloudflare (CDN)
Cloudflare is a web-infrastructure and website-security company, providing content-delivery-network services, DDoS mitigation, Internet security, and distributed domain-name-server services.Google Cloud CDN (CDN)
Cloud CDN uses Google's global edge network to serve content closer to users.Google Cloud (IaaS)
Google Cloud is a suite of cloud computing services.Nginx:1.29.0 (Web servers, Reverse proxies)
Nginx is a web server that can also be used as a reverse proxy, load balancer, mail proxy and HTTP cache.Related reports
Threat Detection Systems
| Detection System | Indicator | Verdict | Alert |
|---|---|---|---|
| DNS4EU | katya.39o.ru | malicious | Sinkholed |
JavaScript (85)
| HASH | FROM | Size | First Seen | Last Seen | |
|---|---|---|---|---|---|
| efd7a68b9d1673901985c18396dfb55b | DocumentWrite | 79 B | 2023-05-07 | 2026-03-26 | |
Introduced by DocumentWrite First Seen 2023-05-07 Last Seen 2026-03-26 Times Seen 3297 Size 79 B (79 bytes) MD5 efd7a68b9d1673901985c18396dfb55b SHA1 d12b4a7c36c6f1ed2a02b8e18e8387bfe1eb4052 Loading... | |||||
| f315f5f2c187a05af1ace62d5f6aa477 | DocumentWrite | 54 B | 2023-03-07 | 2026-04-04 | |
Introduced by DocumentWrite First Seen 2023-03-07 Last Seen 2026-04-04 Times Seen 32283 Size 54 B (54 bytes) MD5 f315f5f2c187a05af1ace62d5f6aa477 SHA1 47d77a2a1665cb6202028ecd89b50920287d9148 Loading... | |||||
HTTP Transactions (184)
| URL | IP | Response | Size |
|---|








