Report Overview
Visitedpublic
2026-03-06 10:22:11
Tags
Submit Tags
URL
xchange-planet.com
Finishing URL
xchange-planet.com/
IP / ASN

66.45.23.50
Title
Xchange Planet || Home
Detections
urlquery
0
Network Intrusion Detection
0
Threat Detection Systems
0
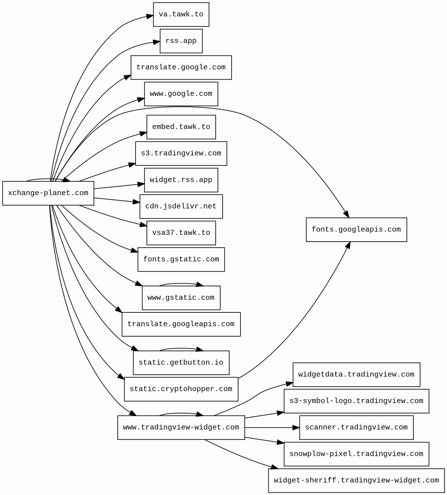
Host Summary
| Host | Rank | Registered | First Seen | Last Seen | Sent | Received | IP | Fingerprints |
|---|---|---|---|---|---|---|---|---|
widgetdata.tradingview.com | 179381 | 2010-03-20 | 2015-02-20 | 2026-02-27 | 690 B | 224 B | ![]() 93.123.102.225 | |
s3.tradingview.com | 165395 | 2010-03-20 | 2018-06-24 | 2026-03-05 | 909 B | 29 kB | ![]() 194.242.11.186 | |
cdn.jsdelivr.net | 1678 | 2012-05-16 | 2012-09-30 | 2026-03-01 | 873 B | 305 kB | ![]() 151.101.1.229 | |
va.tawk.to | 51316 | unknown | 2017-01-30 | 2026-03-02 | 2.6 kB | 7.6 kB | ![]() 104.20.42.169 | |
static.getbutton.io | 386210 | 2019-09-03 | 2019-10-01 | 2026-03-05 | 867 B | 885 kB | ![]() 104.26.14.221 | |
www.tradingview-widget.com | 196495 | 2020-06-05 | 2021-04-08 | 2026-03-05 | 35 kB | 2.3 MB | ![]() 194.242.11.186 | |
embed.tawk.to | 52083 | unknown | 2014-03-19 | 2026-03-02 | 12 kB | 1.4 MB | ![]() 104.20.42.169 | |
www.gstatic.com | 146047 | 2008-02-11 | 2012-05-29 | 2026-03-01 | 3.2 kB | 70 kB | ![]() 142.251.143.131 | |
widget.rss.app | 519666 | 2018-05-05 | 2020-01-06 | 2026-03-03 | 844 B | 721 kB | ![]() 172.66.160.245 | |
fonts.googleapis.com | 313 | 2005-01-25 | 2012-05-23 | 2026-03-01 | 912 B | 18 kB | ![]() 142.250.74.10 | |
translate.google.com | 609 | 1997-09-15 | 2012-05-30 | 2026-03-02 | 948 B | 83 kB | ![]() 142.251.143.142 | |
s3-symbol-logo.tradingview.com | 110931 | 2010-03-20 | 2020-11-23 | 2026-03-06 | 77 kB | 410 kB | ![]() 194.242.11.186 | |
fonts.gstatic.com | unknown | 2008-02-11 | 2014-04-02 | 2026-03-01 | 2.1 kB | 118 kB | ![]() 142.251.142.227 | |
translate.googleapis.com | 6317 | 2005-01-25 | 2012-05-31 | 2026-03-02 | 3.1 kB | 420 kB | ![]() 172.217.20.170 | |
scanner.tradingview.com | 111106 | 2010-03-20 | 2016-08-02 | 2026-03-03 | 1.3 kB | 245 kB | ![]() 3.167.2.64 | |
rss.app | 41672 | 2018-05-05 | 2016-10-18 | 2026-03-05 | 2.3 kB | 12 kB | ![]() 104.20.31.127 | |
vsa37.tawk.to | 3139594 | unknown | 2020-03-11 | 2026-03-05 | 1.1 kB | 417 B | ![]() 172.66.161.212 | |
snowplow-pixel.tradingview.com | 110021 | 2010-03-20 | 2020-02-21 | 2026-03-02 | 1.0 kB | 1.0 kB | ![]() 44.229.81.116 | ![]() |
www.google.com | 22 | 1997-09-15 | 2015-05-10 | 2026-03-01 | 446 B | 739 B | ![]() 142.251.155.119 | |
xchange-planet.com | unknown | unknown | No data | No data | 66 kB | 2.6 MB | ![]() 66.45.23.50 | ![]() |
static.cryptohopper.com | unknown | 2017-07-09 | 2021-05-14 | 2026-03-04 | 464 B | 52 kB | ![]() 172.66.153.21 | |
widget-sheriff.tradingview-widget.com | 206730 | 2020-06-05 | 2024-02-01 | 2026-03-06 | 1.1 kB | 1.2 kB | ![]() 52.84.50.3 |
Bunny (CDN)
Amazon Web Services (PaaS)
Amazon Web Services (AWS) is a comprehensive cloud services platform offering compute power, database storage, content delivery and other functionality.Cloudflare (CDN)
Cloudflare is a web-infrastructure and website-security company, providing content-delivery-network services, DDoS mitigation, Internet security, and distributed domain-name-server services.PayPal (Payment processors)
PayPal is an online payments system that supports online money transfers and serves as an electronic alternative to traditional paper methods like checks and money orders.Amazon CloudFront (CDN)
Amazon CloudFront is a fast content delivery network (CDN) service that securely delivers data, videos, applications, and APIs to customers globally with low latency, high transfer speeds.Akka HTTP:10.2.9 (Web frameworks, Web servers)
Snowplow Analytics (Analytics, IaaS)
Snowplow is an open-source behavioral data management platform for businesses.jQuery:1.12.4 (JavaScript libraries)
jQuery is a JavaScript library which is a free, open-source software designed to simplify HTML DOM tree traversal and manipulation, as well as event handling, CSS animation, and Ajax.Bootstrap (UI frameworks)
Bootstrap is a free and open-source CSS framework directed at responsive, mobile-first front-end web development. It contains CSS and JavaScript-based design templates for typography, forms, buttons, navigation, and other interface components.Modernizr (JavaScript libraries)
Modernizr is a JavaScript library that detects the features available in a user's browser.OWL Carousel (JavaScript libraries)
OWL Carousel is an enabled jQuery plugin that lets you create responsive carousel sliders.Related reports
Threat Detection Systems
No alerts detected
JavaScript (103)
| HASH | FROM | Size | First Seen | Last Seen | |
|---|---|---|---|---|---|
| c92a10324374fac681719d63979d00fe | DocumentWrite | 4 B | 2024-08-20 | 2026-03-28 | |
Introduced by DocumentWrite First Seen 2024-08-20 Last Seen 2026-03-28 Times Seen 15514 Size 4 B (4 bytes) MD5 c92a10324374fac681719d63979d00fe SHA1 aee655773d856fb038536adcfd6472fc7543463e Loading... | |||||
| 23723b094bdc424199dd24b0420feb00 | DocumentWrite | 3.0 kB | 2026-02-17 | 2026-03-16 | |
Introduced by DocumentWrite First Seen 2026-02-17 Last Seen 2026-03-16 Times Seen 1198 Size 3.0 kB (3011 bytes) MD5 23723b094bdc424199dd24b0420feb00 SHA1 2e9fd96b082f9fee856afacb67c08d992304b5c6 Loading... | |||||
| 9af88871328eade0863692c73ac2683d | DocumentWrite | 470 B | 2026-02-18 | 2026-03-16 | |
Introduced by DocumentWrite First Seen 2026-02-18 Last Seen 2026-03-16 Times Seen 316 Size 470 B (470 bytes) MD5 9af88871328eade0863692c73ac2683d SHA1 20e7bd6f035ad0812de0fb171176f106eea250fe Loading... | |||||
| ad5701dbb30261e2e81df7a8a1934e8c | DocumentWrite | 470 B | 2026-02-18 | 2026-03-16 | |
Introduced by DocumentWrite First Seen 2026-02-18 Last Seen 2026-03-16 Times Seen 395 Size 470 B (470 bytes) MD5 ad5701dbb30261e2e81df7a8a1934e8c SHA1 69ea43727e55fb2b8b528af6b005036834259bd2 Loading... | |||||
HTTP Transactions (346)
| URL | IP | Response | Size |
|---|




