Report Overview
Visitedpublic
2026-03-07 02:44:38
Tags
Submit Tags
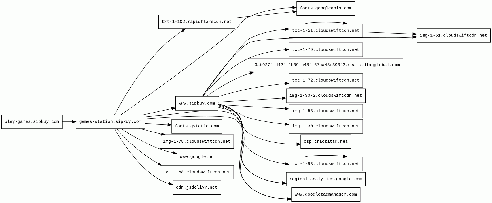
URL
play-games.sipkuy.com/
Finishing URL
www.sipkuy.com/
IP / ASN

35.79.216.125
Title
SBOTOP | Ultimate Sports Betting Thrills and Premier Casino Gaming for Copa America 2024.
Detections
urlquery
0
Network Intrusion Detection
0
Threat Detection Systems
7
Host Summary
| Host | Rank | Registered | First Seen | Last Seen | Sent | Received | IP | Fingerprints |
|---|---|---|---|---|---|---|---|---|
region1.analytics.google.com | 22257 | 1997-09-15 | 2022-03-17 | 2026-03-01 | 6.7 kB | 5.0 kB | ![]() 216.239.32.36 | |
txt-1-51.cloudswiftcdn.net | unknown | 2023-09-22 | 2023-09-28 | 2026-03-06 | 19 kB | 1.1 MB | ![]() 104.18.0.206 | |
www.google.no | 92680 | 2001-02-26 | 2012-06-26 | 2026-03-01 | 711 B | 580 B | ![]() 142.251.38.99 | |
txt-1-79.cloudswiftcdn.net | 3311986 | 2023-09-22 | 2023-09-28 | 2026-03-01 | 1.3 kB | 10 kB | ![]() 104.18.1.206 | |
csp.trackittk.net | 6798728 | 2024-02-16 | 2024-05-25 | 2026-03-02 | 1.5 kB | 279 B | ![]() 34.81.115.170 | |
txt-1-102.rapidflarecdn.net 2 alert(s) on this Host | 3971678 | 2023-09-22 | 2025-06-23 | 2026-02-27 | 19 kB | 3.2 MB | ![]() 104.18.9.193 | |
www.googletagmanager.com | 283 | 2011-11-11 | 2012-10-04 | 2026-03-01 | 2.7 kB | 2.5 MB | ![]() 172.217.19.232 | |
fonts.gstatic.com | unknown | 2008-02-11 | 2014-04-02 | 2026-03-01 | 1.1 kB | 74 kB | ![]() 142.251.142.227 | |
img-1-79.cloudswiftcdn.net | 4227669 | 2023-09-22 | 2023-09-28 | 2026-02-23 | 970 B | 3.6 kB | ![]() 104.18.0.206 | |
play-games.sipkuy.com 2 alert(s) on this Host | unknown | 2025-06-11 | 2026-03-07 | 2026-03-07 | 490 B | 3.2 kB | ![]() 185.212.123.112 | |
www.sipkuy.com 4 alert(s) on this Host | unknown | unknown | No data | No data | 1.1 kB | 1.0 MB | ![]() 185.212.123.112 | |
img-1-30.cloudswiftcdn.net | unknown | 2023-09-22 | 2023-09-28 | 2026-03-01 | 487 B | 76 kB | ![]() 104.18.1.206 | |
txt-1-68.cloudswiftcdn.net | 4203551 | 2023-09-22 | 2023-09-28 | 2026-02-23 | 443 B | 2.7 kB | ![]() 104.18.1.206 | |
txt-1-93.cloudswiftcdn.net | unknown | 2023-09-22 | 2023-09-28 | 2026-03-02 | 18 kB | 1.8 MB | ![]() 104.18.0.206 | |
games-station.sipkuy.com 20 alert(s) on this Host | unknown | unknown | No data | No data | 6.4 kB | 13 kB | ![]() 185.212.123.112 | |
img-1-53.cloudswiftcdn.net | 7009665 | 2023-09-22 | 2023-09-28 | 2026-03-01 | 2.3 kB | 228 kB | ![]() 104.18.0.206 | |
f3ab927f-d42f-4b09-b48f-67ba43c393f3.seals.dlagglobal.com | 4135967 | 2023-09-13 | 2025-06-17 | 2026-03-06 | 914 B | 0 B | ![]() 0.0.0.0 | |
fonts.googleapis.com | 313 | 2005-01-25 | 2012-05-23 | 2026-03-01 | 1.1 kB | 27 kB | ![]() 142.250.74.10 | |
txt-1-72.cloudswiftcdn.net | 5762810 | 2023-09-22 | 2023-09-28 | 2026-03-04 | 440 B | 23 kB | ![]() 104.18.0.206 | |
cdn.jsdelivr.net | 1678 | 2012-05-16 | 2012-09-30 | 2026-03-01 | 516 B | 1.5 MB | ![]() 151.101.65.229 | |
img-1-30-2.cloudswiftcdn.net | unknown | 2023-09-22 | 2023-09-28 | 2026-03-02 | 491 B | 6.2 kB | ![]() 104.18.1.206 | |
img-1-51.cloudswiftcdn.net | unknown | 2023-09-22 | 2023-09-28 | 2026-03-01 | 8.4 kB | 623 kB | ![]() 104.18.0.206 |
Cloudflare (CDN)
Cloudflare is a web-infrastructure and website-security company, providing content-delivery-network services, DDoS mitigation, Internet security, and distributed domain-name-server services.Google Cloud Storage (Miscellaneous)
Google Cloud Storage allows world-wide storage and retrieval of any amount of data at any time.Google Cloud (IaaS)
Google Cloud is a suite of cloud computing services.Microsoft ASP.NET (Web frameworks)
ASP.NET is an open-source, server-side web-application framework designed for web development to produce dynamic web pages.Vue.js (JavaScript frameworks)
Vue.js is an open-source model–view–viewmodel JavaScript framework for building user interfaces and single-page applications.Google Tag Manager (Tag managers)
Google Tag Manager is a tag management system (TMS) that allows you to quickly and easily update measurement codes and related code fragments collectively known as tags on your website or mobile app.jQuery (JavaScript libraries)
jQuery is a JavaScript library which is a free, open-source software designed to simplify HTML DOM tree traversal and manipulation, as well as event handling, CSS animation, and Ajax.WebAssembly (Programming languages)
WebAssembly (abbreviated Wasm) is a binary instruction format for a stack-based virtual machine. Wasm is designed as a portable compilation target for programming languages, enabling deployment on the web for client and server applications.Related reports
Threat Detection Systems
| Detection System | Indicator | Verdict | Alert |
|---|---|---|---|
| Private YARA rules | txt-1-102.rapidflarecdn.net/assets/GamesLobby-BbFhZn6j.js | audit | Hunting_JS_WebAssembly |
| DNS4EU | games-station.sipkuy.com | malicious | Sinkholed |
| Quad9 DNS | games-station.sipkuy.com | malicious | Sinkholed |
| Quad9 DNS | play-games.sipkuy.com | malicious | Sinkholed |
| DNS4EU | play-games.sipkuy.com | malicious | Sinkholed |
| DNS4EU | www.sipkuy.com | malicious | Sinkholed |
| Quad9 DNS | www.sipkuy.com | malicious | Sinkholed |
File detected
URL
txt-1-102.rapidflarecdn.net/assets/HotSpark-D2ydL9Gk.lottie
IP / ASN

104.18.9.193
File Overview
File TypeZip archive data, at least v2.0 to extract, compression method=deflate
Size87 kB (86977 bytes)
MD59c5b096f478da9dd5ee9991f41d4a49d
SHA1498633a3716c8d41589cdfee31778b52440a7136
JavaScript (222)
No JavaScripts
HTTP Transactions (183)
| URL | IP | Response | Size |
|---|


