Report Overview
Visitedpublic
2023-08-12 10:30:54
Tags
Submit Tags
URL
qzjivlw.blogspot.com/2020/12/garuda-gamana-vrishabha-vahana-2021full.html
Finishing URL
qzjivlw.blogspot.com/2020/12/garuda-gamana-vrishabha-vahana-2021full.html
IP / ASN

142.250.74.1
Title
Garuda Gamana Vrishabha Vahana (2021)FULL MOVIE Online Free ENGLISH HD - Qzjivlw
Detections
urlquery
0
Network Intrusion Detection
0
Threat Detection Systems
0
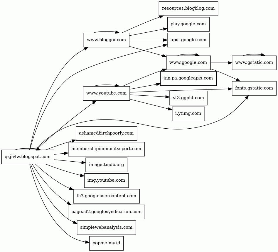
Host Summary
| Host | Rank | Registered | First Seen | Last Seen | Sent | Received | IP | Fingerprints |
|---|---|---|---|---|---|---|---|---|
ocsp.pki.goog | 175 | 2016-06-13 | 2018-07-01 08:43:07 | 2023-08-11 18:12:14 | 7.3 kB | 15 kB | ![]() 142.250.74.131 | |
qzjivlw.blogspot.com | unknown | 2000-07-31 | 2022-12-10 11:26:44 | 2023-06-06 12:43:27 | 4.3 kB | 64 kB | ![]() 142.250.74.1 | |
apis.google.com | 105 | 1997-09-15 | 2013-05-06 22:20:21 | 2023-08-11 18:12:02 | 2.0 kB | 157 kB | ![]() 172.217.21.174 | |
simplewebanalysis.com | unknown | 2022-02-15 | 2022-02-25 05:06:25 | 2023-08-12 05:43:33 | 442 B | 427 B | ![]() 18.157.111.215 | |
resources.blogblog.com | 13274 | 2000-09-15 | 2017-01-30 05:47:40 | 2023-08-12 03:30:02 | 921 B | 2.3 kB | ![]() 216.58.207.233 | |
lh3.googleusercontent.com | 66 | 2008-11-17 | 2012-05-22 09:35:05 | 2023-08-11 18:12:01 | 604 B | 17 kB | ![]() 142.250.74.97 | |
popme.my.id | unknown | 2021-06-03 | 2021-06-04 02:48:21 | 2023-08-09 11:40:08 | 421 B | 762 B | ![]() 85.239.242.21 | |
jnn-pa.googleapis.com | 2640 | 2005-01-25 | 2021-11-16 07:12:21 | 2023-08-12 00:30:14 | 2.5 kB | 34 kB | ![]() 142.250.74.106 | |
i.ytimg.com | 109 | 2007-12-11 | 2012-10-03 19:11:04 | 2023-08-12 02:47:28 | 443 B | 39 kB | ![]() 142.250.74.182 | |
www.gstatic.com | unknown | 2008-02-11 | 2016-07-26 11:37:06 | 2023-08-12 02:38:03 | 1.9 kB | 390 kB | ![]() 216.58.207.227 | |
ashamedbirchpoorly.com | 445121 | 2021-11-06 | 2021-11-06 17:02:10 | 2023-08-09 11:39:35 | 446 B | 10 kB | ![]() 192.243.59.20 | |
www.blogger.com | 8975 | 1999-06-22 | 2012-05-22 09:35:03 | 2023-08-12 03:30:01 | 13 kB | 306 kB | ![]() 216.58.207.233 | |
fonts.gstatic.com | unknown | 2008-02-11 | 2014-09-09 02:40:21 | 2023-08-12 02:24:08 | 3.2 kB | 98 kB | ![]() 216.58.207.227 | |
image.tmdb.org | 17757 | 2009-09-15 | 2021-01-09 07:43:03 | 2023-08-11 21:19:33 | 1.9 kB | 256 kB | ![]() 169.150.247.36 | |
www.google.com | 7 | 1997-09-15 | 2015-05-10 13:11:19 | 2023-08-08 17:43:10 | 2.3 kB | 49 kB | ![]() 142.250.74.132 | |
ocsp.r2m01.amazontrust.com | unknown | 2007-05-11 | 2022-10-12 22:43:53 | 2023-08-12 02:14:22 | 340 B | 942 B | ![]() 143.204.48.16 | |
membershipimmunitysport.com 2 alert(s) on this Host | unknown | 2023-08-09 | 2023-08-09 04:43:12 | 2023-08-12 07:50:19 | 2.9 kB | 6.0 kB | ![]() 192.243.59.20 | |
cdn.cloudimagesb.com | 23099 | 2020-10-06 | 2021-02-12 17:15:41 | 2023-08-12 03:14:24 | 443 B | 145 kB | ![]() 45.133.44.9 | |
www.youtube.com | 90 | 2005-02-15 | 2013-04-13 09:43:20 | 2023-08-11 18:12:01 | 6.6 kB | 1.3 MB | ![]() 142.250.74.174 | |
img.youtube.com | 3087 | 2005-02-15 | 2012-05-30 09:03:49 | 2023-08-12 01:47:32 | 1.0 kB | 7.3 kB | ![]() 142.250.74.174 | |
yt3.ggpht.com | 203 | 2008-01-16 | 2014-01-15 17:55:17 | 2023-08-11 18:12:01 | 485 B | 2.9 kB | ![]() 142.250.74.161 | |
play.google.com | 34 | 1997-09-15 | 2013-05-31 01:24:35 | 2023-08-12 00:01:25 | 1.1 kB | 1.6 kB | ![]() 142.250.74.174 | |
pagead2.googlesyndication.com | 101 | 2003-01-21 | 2021-02-20 16:52:05 | 2023-08-12 03:14:54 | 438 B | 705 B | ![]() 216.58.207.194 |
Related reports
Threat Detection Systems
Public InfoSec YARA rules
No alerts detected
OpenPhish
No alerts detected
PhishTank
No alerts detected
mnemonic secure dns
No alerts detected
Quad9 DNS
| Scan Date | Severity | Indicator | Alert |
|---|---|---|---|
| 2023-08-12 | medium | membershipimmunitysport.com | Sinkholed |
| 2023-08-12 | medium | membershipimmunitysport.com | Sinkholed |
ThreatFox
No alerts detected
JavaScript (299)
| HASH | FROM | Size | First Seen | Last Seen | |
|---|---|---|---|---|---|
| 39f3524af0690b62b6137c4b1c200c74 | DocumentWrite | 120 B | 2023-03-07 | 2025-05-30 | |
Introduced by DocumentWrite First Seen 2023-03-07 Last Seen 2025-05-30 Times Seen 4 Size 120 B (120 bytes) MD5 39f3524af0690b62b6137c4b1c200c74 SHA1 57e48278ac3c9aef54d5eec5b9a96159c67549ab Loading... | |||||
HTTP Transactions (95)
| URL | IP | Response | Size |
|---|

