Report Overview
Visitedpublic
2025-09-12 06:10:44
Tags
Submit Tags
URL
viifcktm.com/h/3/m3busqmuqr4fvbudqs5izlgjwktuk54nus4zv3omvr5hqxl2nj7gieduafrcp7f3y2ie4kqv2m35hdhiltnxa5wagn5eas3iib5f24247bfi77363vfznm2k7jznhnwn3csi5cpyrjr7u476pgyhcqegi7f4r2gztwejfnnxk64ehvglsxo2jo5ixshhjyrqxgw4nmdv3jwejrssjebtdr3pmlyfiqepofjtmtlhsrkufalxmpfha67ykompxtsf4rj3h2iq25xnr6olzvalgug3t3aiaxuloj73aml64a3mupxbedisf6af3ix263u75w4pgtetkcpu7mchk2zxe5hcg3ryh5uwo3ugux25m57h4v2clj4hwzl7pjfgeb32nvyge4kjirnaurwcpri3attprzunzzxywr5zktsa3zguny2wg7wv3a7e7pjhg4dcpkf6baltllvpmx2ijjuusf5pieqcxycd3owdb7kzqleuvgluzlgxj4t2kh4erf66xvj7ms3wyc6hfdkufh6e62pdj5h7hbt3qf3yh6xxt7rnzcnlpxdgq7g6jxmeoa3sklpessctmzkhwylxmvyrofs3kbdbisztcmxqy4symuxx4acolawh43zkercuhtvr2hk4tvwtrjoafd6x7t3lnipxsamcbs6jux663v4l2zudvvgv4d56jlek5thxjyrt6lzlzwxq26w4mtgyjlxopio362qixz74ol4to3lnezqxuqshkbkbcsy2mqlhsdjfbezh67kucnncw4ldfz2eumkqppuekvdbor64cpscb5ifeqg3t7ekuvtrmzuxm5pcw5igrbhnlin3pnnp5r3nkz74bffxe6cqgd2rgo6tchf6bop7hgedw2jzijzvhnxvi2iwq===?u=https://onebitco.com/BTCFaucet/
Finishing URL
onebitco.com/BTCFaucet/
IP / ASN

104.21.60.188
Title
OB Faucet | Free Bitcoin Faucet
Detections
urlquery
0
Network Intrusion Detection
0
Threat Detection Systems
4
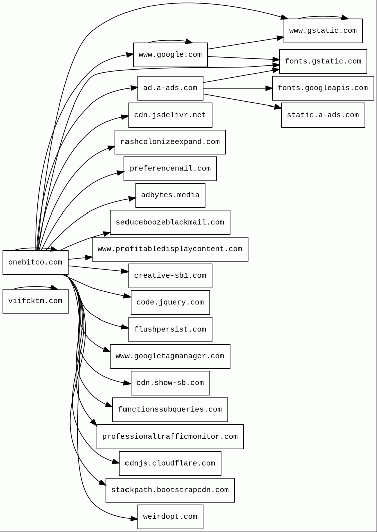
Host Summary
| Host | Rank | Registered | First Seen | Last Seen | Sent | Received | IP | Fingerprints |
|---|---|---|---|---|---|---|---|---|
flushpersist.com | 23810 | 2025-07-01 | 2025-07-08 | 2025-09-09 | 2.3 kB | 1.5 kB | ![]() 192.243.59.12 | |
www.profitabledisplaycontent.com | 2021852 | 2020-10-14 | 2020-10-16 | 2025-09-08 | 30 kB | 822 kB | ![]() 172.240.253.132 | ![]() |
cdn.storageimagedisplay.com | 170153 | 2024-09-13 | 2024-09-13 | 2025-09-05 | 5.7 kB | 523 kB | ![]() 45.133.44.1 | |
professionaltrafficmonitor.com | 16376 | 2025-01-23 | 2025-01-25 | 2025-09-05 | 894 B | 842 B | ![]() 3.123.105.0 | |
cdn.show-sb.com | 187612 | 2024-08-20 | 2024-08-31 | 2025-09-06 | 2.0 kB | 9.2 kB | ![]() 172.67.170.115 | |
viifcktm.com | unknown | 2025-06-08 | 2025-08-25 | 2025-09-08 | 4.2 kB | 54 kB | ![]() 172.67.200.56 | |
code.jquery.com | 4915 | 2005-12-10 | 2012-05-21 | 2025-09-10 | 447 B | 90 kB | ![]() 151.101.2.137 | |
cdn.jsdelivr.net | 1678 | 2012-05-16 | 2012-09-30 | 2025-09-10 | 480 B | 85 kB | ![]() 151.101.1.229 | |
cdnjs.cloudflare.com | 1222 | 2009-02-17 | 2012-05-23 | 2025-09-10 | 492 B | 60 kB | ![]() 104.17.24.14 | |
www.googletagmanager.com | 283 | 2011-11-11 | 2012-10-04 | 2025-09-10 | 884 B | 678 kB | ![]() 142.250.74.136 | |
ad.a-ads.com | 80794 | 2012-07-07 | 2013-04-19 | 2025-09-08 | 1.6 kB | 59 kB | ![]() 144.76.38.164 | ![]() |
weirdopt.com 1 alert(s) on this Host | 37519 | 2025-07-01 | 2025-07-08 | 2025-09-10 | 415 B | 377 B | ![]() 185.196.197.71 | |
fonts.googleapis.com | 313 | 2005-01-25 | 2012-05-23 | 2025-09-10 | 1.4 kB | 50 kB | ![]() 142.250.178.106 | |
onebitco.com | 1520198 | 2019-05-10 | 2019-05-12 | 2025-09-07 | 2.0 kB | 68 kB | ![]() 84.32.84.176 | |
static.a-ads.com | 212861 | 2012-07-07 | 2013-06-01 | 2025-09-10 | 1.9 kB | 1.1 MB | ![]() 144.76.38.164 | |
rashcolonizeexpand.com 18 alert(s) on this Host | 31106 | 2024-09-01 | 2025-06-27 | 2025-09-07 | 20 kB | 42 kB | ![]() 172.240.127.234 | ![]() |
www.google.com | 22 | 1997-09-15 | 2015-05-10 | 2025-09-10 | 2.5 kB | 89 kB | ![]() 142.250.74.68 | |
adbytes.media 2 alert(s) on this Host | 1823667 | 2024-02-24 | 2024-02-24 | 2025-09-10 | 4.0 kB | 273 kB | ![]() 104.21.64.1 | |
seduceboozeblackmail.com | 4235311 | 2021-10-07 | 2021-10-07 | 2025-09-11 | 904 B | 77 kB | ![]() 192.243.61.225 | |
creative-sb1.com | 22211 | 2025-07-01 | 2025-08-08 | 2025-09-05 | 9.2 kB | 711 kB | ![]() 104.21.112.1 | |
functionssubqueries.com | 374961 | 2021-04-16 | 2021-04-16 | 2025-09-10 | 902 B | 77 kB | ![]() 172.240.108.68 | ![]() |
www.gstatic.com | 146047 | 2008-02-11 | 2012-05-29 | 2025-09-10 | 3.3 kB | 3.4 MB | ![]() 142.250.178.67 | |
stackpath.bootstrapcdn.com | 21970 | 2012-05-25 | 2018-04-05 | 2025-09-10 | 467 B | 186 kB | ![]() 104.18.10.207 | |
fonts.gstatic.com | unknown | 2008-02-11 | 2014-04-02 | 2025-09-10 | 8.7 kB | 656 kB | ![]() 142.250.74.35 | |
preferencenail.com 5 alert(s) on this Host | 20606 | 2025-07-01 | 2025-07-08 | 2025-09-09 | 2.1 kB | 430 kB | ![]() 185.196.197.71 |
Nginx:1.19.5 (Web servers, Reverse proxies)
Nginx is a web server that can also be used as a reverse proxy, load balancer, mail proxy and HTTP cache.Envoy (Reverse proxies)
Envoy is an open-source edge and service proxy, designed for cloud-native applications.Nginx:1.21.6 (Web servers, Reverse proxies)
Nginx is a web server that can also be used as a reverse proxy, load balancer, mail proxy and HTTP cache.Cloudflare (CDN)
Cloudflare is a web-infrastructure and website-security company, providing content-delivery-network services, DDoS mitigation, Internet security, and distributed domain-name-server services.Varnish (Caching)
Varnish is a reverse caching proxy.Nginx (Web servers, Reverse proxies)
Nginx is a web server that can also be used as a reverse proxy, load balancer, mail proxy and HTTP cache.Phusion Passenger (Web servers)
Phusion Passenger is a free web server and application server with support for Ruby, Python and Node.js.Hostinger CDN (CDN)
Hostinger Content Delivery Network (CDN).Hostinger (Hosting)
Hostinger is an employee-owned Web hosting provider and internet domain registrar.jsDelivr (CDN)
JSDelivr is a free public CDN for open-source projects. It can serve web files directly from the npm registry and GitHub repositories without any configuration.jQuery:3.5.1 (JavaScript libraries)
jQuery is a JavaScript library which is a free, open-source software designed to simplify HTML DOM tree traversal and manipulation, as well as event handling, CSS animation, and Ajax.jQuery CDN (CDN)
jQuery CDN is a way to include jQuery in your website without actually downloading and keeping it your website's folder.PHP:7.3.33 (Programming languages)
PHP is a general-purpose scripting language used for web development.reCAPTCHA (Security)
reCAPTCHA is a free service from Google that helps protect websites from spam and abuse.Google Analytics (Analytics)
Google Analytics is a free web analytics service that tracks and reports website traffic.Bootstrap:4.5.2 (UI frameworks)
Bootstrap is a free and open-source CSS framework directed at responsive, mobile-first front-end web development. It contains CSS and JavaScript-based design templates for typography, forms, buttons, navigation, and other interface components.Amazon Web Services (PaaS)
Amazon Web Services (AWS) is a comprehensive cloud services platform offering compute power, database storage, content delivery and other functionality.Related reports
Threat Detection Systems
| Detection System | Indicator | Verdict | Alert |
|---|---|---|---|
| Nextron YARA rules | adbytes.media/js/show_ads.js | malware | Unique code from Jetriz, Swid & Jeniva of the Tetris framework |
| Quad9 DNS | rashcolonizeexpand.com | malicious | Sinkholed |
| Quad9 DNS | preferencenail.com | malicious | Sinkholed |
| Quad9 DNS | weirdopt.com | malicious | Sinkholed |
JavaScript (95)
| HASH | FROM | Size | First Seen | Last Seen | |
|---|---|---|---|---|---|
| 9e5d51f19de1d3ceaa799a55f17a8605 | DocumentWrite | 1.5 kB | 2025-09-12 | 2025-09-12 | |
Introduced by DocumentWrite First Seen 2025-09-12 Last Seen 2025-09-12 Times Seen 1 Size 1.5 kB (1465 bytes) MD5 9e5d51f19de1d3ceaa799a55f17a8605 SHA1 79574a45ba2e03206ef4c8fbeb64ddce16d55ef3 Loading... | |||||
HTTP Transactions (149)
| URL | IP | Response | Size |
|---|






