Report Overview
Visitedpublic
2025-12-22 16:51:28
Tags
Submit Tags
URL
www.joxfm.com/
Finishing URL
www.joxfm.com/
IP / ASN

54.84.131.112
Title
WJOX-FM
Detections
urlquery
0
Network Intrusion Detection
0
Threat Detection Systems
1
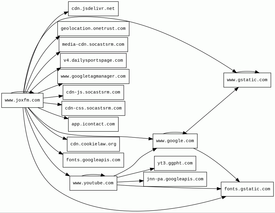
Host Summary
| Host | Rank | Registered | First Seen | Last Seen | Sent | Received | IP | Fingerprints |
|---|---|---|---|---|---|---|---|---|
app.icontact.com | 335794 | 2002-08-20 | 2014-05-07 | 2025-12-18 | 2.4 kB | 29 kB | ![]() 172.64.152.214 | |
www.googletagmanager.com | 283 | 2011-11-11 | 2012-10-04 | 2025-12-21 | 1.3 kB | 889 kB | ![]() 142.251.38.104 | |
fonts.googleapis.com | 313 | 2005-01-25 | 2012-05-23 | 2025-12-21 | 478 B | 8.8 kB | ![]() 142.251.38.106 | |
v4.dailysportspage.com | 7223205 | 2001-07-22 | 2025-06-03 | 2025-11-25 | 2.8 kB | 0 B | ![]() 0.0.0.0 | |
media-cdn.socastsrm.com | 394930 | 2012-02-23 | 2023-10-12 | 2025-12-19 | 12 kB | 503 kB | ![]() 52.84.50.111 | |
www.gstatic.com | 146047 | 2008-02-11 | 2012-05-29 | 2025-12-21 | 4.8 kB | 5.3 MB | ![]() 142.250.178.35 | |
yt3.ggpht.com | 1275 | 2008-01-16 | 2014-01-15 | 2025-12-21 | 1.0 kB | 13 kB | ![]() 142.250.178.65 | |
www.google.com | 22 | 1997-09-15 | 2015-05-10 | 2025-12-21 | 6.9 kB | 293 kB | ![]() 142.250.178.68 | |
geolocation.onetrust.com | 4022 | 2004-01-12 | 2018-02-07 | 2025-12-22 | 483 B | 461 B | ![]() 172.64.155.119 | |
www.joxfm.com | unknown | 2008-03-12 | 2013-10-30 | 2025-07-23 | 5.0 kB | 548 kB | ![]() 54.84.131.112 | |
cdn.cookielaw.org | 2972 | 2011-06-20 | 2013-12-28 | 2025-12-22 | 6.2 kB | 2.9 MB | ![]() 104.18.86.42 | |
cdn-js.socastsrm.com | 630219 | 2012-02-23 | 2013-09-26 | 2025-12-19 | 8.0 kB | 834 kB | ![]() 3.167.2.19 | |
cdn-css.socastsrm.com | 617064 | 2012-02-23 | 2013-12-05 | 2025-12-19 | 2.5 kB | 506 kB | ![]() 54.240.174.108 | |
www.youtube.com 1 alert(s) on this Host | 286 | 2005-02-15 | 2013-04-13 | 2025-12-21 | 8.0 kB | 4.0 MB | ![]() 142.250.178.78 | |
fonts.gstatic.com | unknown | 2008-02-11 | 2014-04-02 | 2025-12-21 | 4.3 kB | 292 kB | ![]() 142.250.178.35 | |
cdn.jsdelivr.net | 1678 | 2012-05-16 | 2012-09-30 | 2025-12-21 | 1.4 kB | 78 kB | ![]() 104.16.175.226 | |
jnn-pa.googleapis.com | 1579 | 2005-01-25 | 2021-11-16 | 2025-12-21 | 1.2 kB | 1.2 kB | ![]() 142.250.178.74 |
Cloudflare (CDN)
Cloudflare is a web-infrastructure and website-security company, providing content-delivery-network services, DDoS mitigation, Internet security, and distributed domain-name-server services.Amazon CloudFront (CDN)
Amazon CloudFront is a fast content delivery network (CDN) service that securely delivers data, videos, applications, and APIs to customers globally with low latency, high transfer speeds.Amazon Web Services (PaaS)
Amazon Web Services (AWS) is a comprehensive cloud services platform offering compute power, database storage, content delivery and other functionality.Amazon S3 (CDN)
Amazon S3 or Amazon Simple Storage Service is a service offered by Amazon Web Services (AWS) that provides object storage through a web service interface.Apache HTTP Server:2.4.58 (Web servers)
Apache is a free and open-source cross-platform web server software.Ubuntu (Operating systems)
Ubuntu is a free and open-source operating system on Linux for the enterprise server, desktop, cloud, and IoT.Varnish:7.1 (Caching)
Varnish is a reverse caching proxy.WordPress (CMS, Blogs)
WordPress is a free and open-source content management system written in PHP and paired with a MySQL or MariaDB database. Features include a plugin architecture and a template system.MySQL (Databases)
MySQL is an open-source relational database management system.PHP (Programming languages)
PHP is a general-purpose scripting language used for web development.Varnish (Caching)
Varnish is a reverse caching proxy.Apache Traffic Server (Web servers)
Apache Traffic Server is an open-source caching and proxying server that serves as an HTTP/1.1 and HTTP/2 reverse proxy with caching capabilities, load balancing, request routing, SSL termination, and support for advanced HTTP features.Related reports
Threat Detection Systems
| Detection System | Indicator | Verdict | Alert |
|---|---|---|---|
| Private YARA rules | www.youtube.com/s/player/50cc0679/player_ias.vflset/en_US/base.js | audit | Hunting_JS_WebAssembly |
JavaScript (203)
No JavaScripts
HTTP Transactions (132)
| URL | IP | Response | Size |
|---|
