Report Overview
Visitedpublic
2025-10-11 19:57:48
Tags
Submit Tags
URL
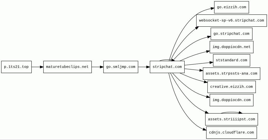
p.1ts21.top/pu.php?partnersCode=2bb21f1a&flt=0&bu=https://tsyndicate.com/api/v1/direct/2323a4b614be4c6785c0cff5dc8bf97a?
Finishing URL
stripchat.com/?stripbotVariation=NullWidget
IP / ASN

104.21.82.183
Title
Free Live Sex Cams and Adult Chat with Naked Girls | Stripchat
Detections
urlquery
0
Network Intrusion Detection
0
Threat Detection Systems
2
Host Summary
| Host | Rank | Registered | First Seen | Last Seen | Sent | Received | IP | Fingerprints |
|---|---|---|---|---|---|---|---|---|
maturetubeclips.net | 1478010 | 2012-05-22 | 2025-07-10 | 2025-10-09 | 516 B | 1.0 MB | ![]() 104.21.9.127 | |
img.doppiocdn.com | 38793 | 2022-02-16 | 2025-02-10 | 2025-10-06 | 1.4 kB | 792 kB | ![]() 104.17.223.114 | |
go.smljmp.com | 7330201 | 2020-01-23 | 2020-09-21 | 2025-10-09 | 573 B | 1.0 MB | ![]() 104.18.40.50 | |
img.doppiocdn.net | 287808 | 2022-02-16 | 2025-05-25 | 2025-10-06 | 45 kB | 591 kB | ![]() 65.9.86.44 | |
stripchat.com | 953 | 2006-02-13 | 2016-06-13 | 2025-10-06 | 14 kB | 1.2 MB | ![]() 104.17.118.12 | |
assets.strpssts-ana.com 3 alert(s) on this Host | unknown | 2025-09-18 | 2025-10-07 | 2025-10-07 | 1.4 kB | 18 kB | ![]() 172.67.166.130 | |
creative.eizzih.com | 160468 | 2024-11-14 | 2025-03-19 | 2025-10-06 | 418 B | 24 kB | ![]() 172.67.158.91 | |
cdnjs.cloudflare.com | 1222 | 2009-02-17 | 2012-05-23 | 2025-10-05 | 457 B | 31 kB | ![]() 104.17.24.14 | |
go.eizzih.com | 228278 | 2024-11-14 | 2025-03-18 | 2025-10-06 | 1.5 kB | 1.8 kB | ![]() 172.64.147.206 | |
websocket-sp-v6.stripchat.com | 218184 | 2006-02-13 | 2025-07-08 | 2025-10-06 | 1.6 kB | 336 B | ![]() 172.65.184.197 | |
p.1ts21.top 1 alert(s) on this Host | 1363745 | 2023-05-05 | 2024-02-15 | 2025-10-08 | 588 B | 1.0 MB | ![]() 172.67.161.114 | |
assets.striiiipst.com | unknown | 2025-09-09 | 2025-09-09 | 2025-10-08 | 65 kB | 7.1 MB | ![]() 172.67.191.62 | |
go.stripchat.com | 188936 | 2006-02-13 | 2017-01-23 | 2025-10-06 | 1.7 kB | 642 B | ![]() 104.17.118.12 | |
ststandard.com | 18045 | 2025-02-10 | 2025-03-04 | 2025-10-06 | 3.4 kB | 4.7 kB | ![]() 104.21.71.4 |
Cloudflare (CDN)
Cloudflare is a web-infrastructure and website-security company, providing content-delivery-network services, DDoS mitigation, Internet security, and distributed domain-name-server services.Amazon CloudFront (CDN)
Amazon CloudFront is a fast content delivery network (CDN) service that securely delivers data, videos, applications, and APIs to customers globally with low latency, high transfer speeds.Amazon Web Services (PaaS)
Amazon Web Services (AWS) is a comprehensive cloud services platform offering compute power, database storage, content delivery and other functionality.Nginx (Web servers, Reverse proxies)
Nginx is a web server that can also be used as a reverse proxy, load balancer, mail proxy and HTTP cache.Bootstrap:70fcf00dd671ba2d (UI frameworks)
Bootstrap is a free and open-source CSS framework directed at responsive, mobile-first front-end web development. It contains CSS and JavaScript-based design templates for typography, forms, buttons, navigation, and other interface components.Related reports
Threat Detection Systems
| Detection System | Indicator | Verdict | Alert |
|---|---|---|---|
| DNS0 Zero | assets.strpssts-ana.com | malicious | Sinkholed |
| DNS0 Zero | p.1ts21.top | malicious | Sinkholed |
JavaScript (30)
No JavaScripts
HTTP Transactions (269)
| URL | IP | Response | Size |
|---|
