Report Overview
Visitedpublic
2026-04-20 11:48:56
Tags
Submit Tags
URL
amb.cc/
Finishing URL
amb.cc/
IP / ASN

170.33.12.185
Title
域名售卖
Detections
urlquery
0
Network Intrusion Detection
0
Threat Detection Systems
0
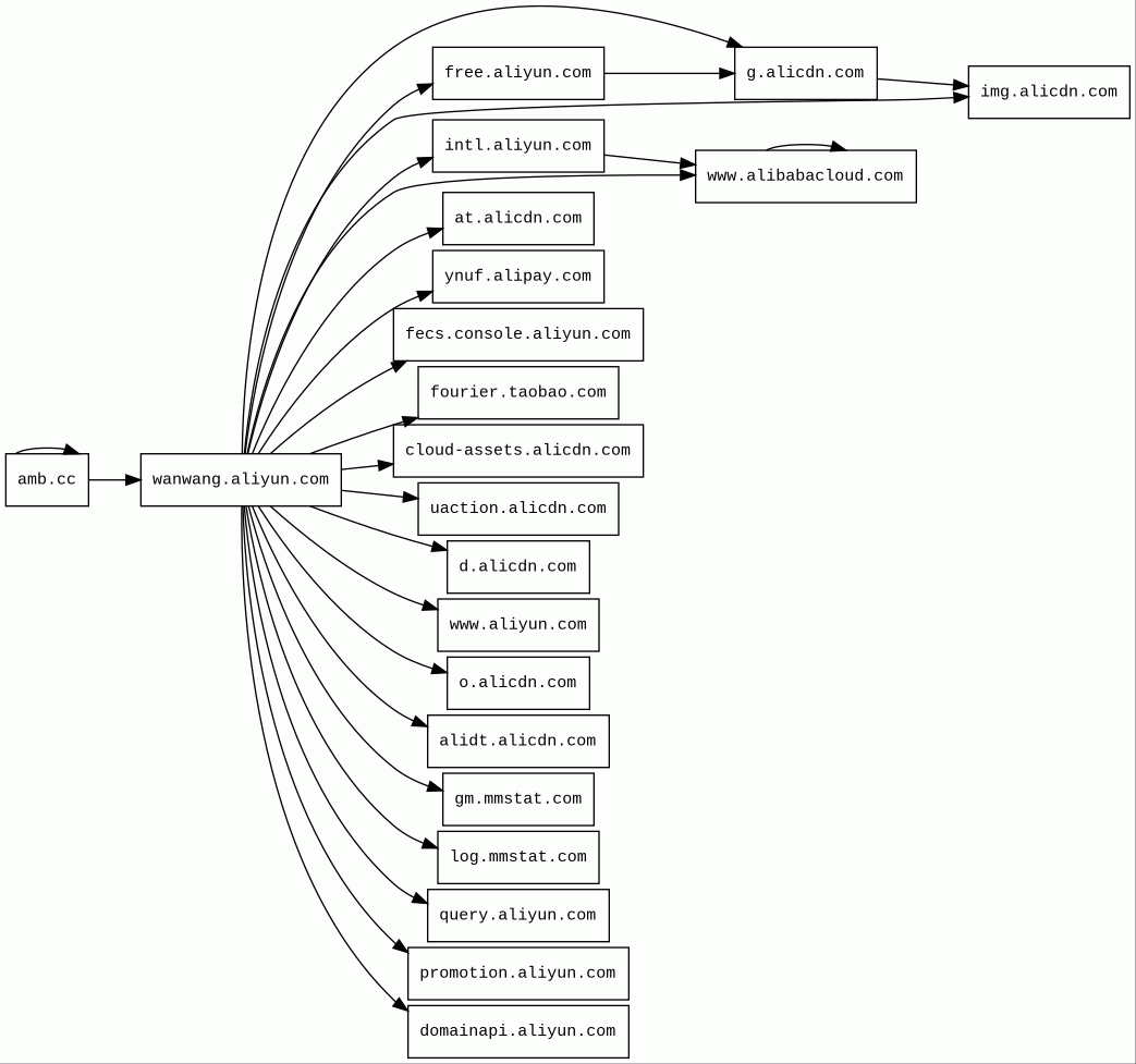
Host Summary
| Host | Rank | Registered | First Seen | Last Seen | Sent | Received | IP | Fingerprints |
|---|---|---|---|---|---|---|---|---|
img.alicdn.com | 61670 | 2008-06-25 | 2015-03-04 | 2026-04-16 | 1.9 kB | 95 kB | ![]() 47.246.44.178 | ![]() |
at.alicdn.com | 96084 | 2008-06-25 | 2013-11-28 | 2026-04-15 | 1.9 kB | 67 kB | ![]() 47.246.44.178 | ![]() |
www.aliyun.com | 252485 | 2007-09-28 | 2012-07-10 | 2026-04-16 | 516 B | 297 B | ![]() 47.88.198.69 | ![]() |
ynuf.alipay.com | 531589 | 2004-10-08 | 2012-07-16 | 2026-04-19 | 1.5 kB | 1.9 kB | ![]() 47.246.181.25 | ![]() ![]() |
uaction.alicdn.com | 2068404 | 2008-06-25 | 2014-12-16 | 2026-04-19 | 856 B | 263 kB | ![]() 47.246.50.180 | ![]() |
fecs.console.aliyun.com | 2992693 | 2007-09-28 | 2018-01-11 | 2026-04-19 | 543 B | 1.0 kB | ![]() 47.91.64.6 | ![]() |
domainapi.aliyun.com | unknown | 2007-09-28 | 2016-01-18 | 2026-04-16 | 570 B | 1.2 kB | ![]() 106.11.172.6 | ![]() |
g.alicdn.com | 38802 | 2008-06-25 | 2014-10-06 | 2026-04-16 | 11 kB | 5.3 MB | ![]() 2.23.13.64 | ![]() |
log.mmstat.com | 153272 | 2007-12-25 | 2012-07-25 | 2026-04-19 | 6.7 kB | 7.7 kB | ![]() 140.205.151.4 | |
wanwang.aliyun.com | 708515 | 2007-09-28 | 2015-07-13 | 2026-04-17 | 544 B | 14 kB | ![]() 163.181.58.173 | ![]() |
query.aliyun.com | 2034483 | 2007-09-28 | 2018-06-11 | 2026-04-16 | 1.6 kB | 2.7 kB | ![]() 203.119.175.202 | ![]() |
www.alibabacloud.com | 224995 | 2009-09-08 | 2017-07-05 | 2026-04-16 | 967 B | 2.6 kB | ![]() 47.254.168.18 | ![]() |
intl.aliyun.com | 2876598 | 2007-09-28 | 2015-11-17 | 2026-04-16 | 405 B | 321 B | ![]() 47.254.168.18 | ![]() |
gm.mmstat.com | 104988 | 2007-12-25 | 2013-09-16 | 2026-04-16 | 5.2 kB | 4.7 kB | ![]() 140.205.151.6 | |
free.aliyun.com | 2117837 | 2007-09-28 | 2014-07-21 | 2026-04-19 | 579 B | 2.0 kB | ![]() 47.246.44.193 | ![]() |
promotion.aliyun.com | 4393455 | 2007-09-28 | 2012-12-11 | 2026-04-17 | 494 B | 724 B | ![]() 203.119.144.200 | ![]() |
fourier.taobao.com | 73681 | 2003-04-21 | 2019-10-09 | 2026-04-17 | 542 B | 135 B | ![]() 124.239.14.250 | ![]() |
amb.cc | unknown | unknown | No data | No data | 1.2 kB | 1.2 kB | ![]() 0.0.0.0 | |
cloud-assets.alicdn.com | 2014330 | 2008-06-25 | 2021-09-01 | 2026-04-19 | 2.3 kB | 564 kB | ![]() 43.109.53.2 | ![]() |
o.alicdn.com | 89234 | 2008-06-25 | 2021-04-29 | 2026-04-16 | 435 B | 19 kB | ![]() 43.109.53.2 | ![]() |
alidt.alicdn.com | 1634213 | 2008-06-25 | 2019-11-13 | 2026-04-16 | 470 B | 1.2 kB | ![]() 163.181.49.175 | ![]() |
d.alicdn.com | 342463 | 2008-06-25 | 2019-11-29 | 2026-04-16 | 564 B | 337 kB | ![]() 163.181.58.166 | ![]() |
Tengine (Web servers)
Tengine is a web server which is based on the Nginx HTTP server.Alibaba Cloud Object Storage Service (IaaS)
Alibaba Cloud Object Storage Service (OSS) is a cloud-based object storage service provided by Alibaba Cloud, which allows users to store and access large amounts of data in the cloud.Spring (Web frameworks)
Java (Programming languages)
Java is a class-based, object-oriented programming language that is designed to have as few implementation dependencies as possible.Nginx (Web servers, Reverse proxies)
Nginx is a web server that can also be used as a reverse proxy, load balancer, mail proxy and HTTP cache.Alibaba Cloud CDN (CDN)
Alibaba Cloud CDN is a global network of servers designed to deliver high-performance, low-latency content to users around the world. It is a cloud-based service provided by Alibaba Cloud, a subsidiary of the Alibaba Group, that enables businesses to accelerate the delivery of their web content, including images, videos, and static files, to end-users.React:0.0.2 (JavaScript frameworks)
React is an open-source JavaScript library for building user interfaces or UI components.jQuery:3.7.1 (JavaScript libraries)
jQuery is a JavaScript library which is a free, open-source software designed to simplify HTML DOM tree traversal and manipulation, as well as event handling, CSS animation, and Ajax.Related reports
Threat Detection Systems
No alerts detected
JavaScript (56)
| HASH | FROM | Size | First Seen | Last Seen | |
|---|---|---|---|---|---|
| 37dc1105bb0ef32c6ac3887d7374f91a | DocumentWrite | 130 B | 2026-04-20 | 2026-04-20 | |
Introduced by DocumentWrite First Seen 2026-04-20 Last Seen 2026-04-20 Times Seen 1 Size 130 B (130 bytes) MD5 37dc1105bb0ef32c6ac3887d7374f91a SHA1 d2111f5d6d3a8d94ea9dca08d65130df9c91e697 Loading... | |||||
HTTP Transactions (86)
| URL | IP | Response | Size |
|---|










