Report Overview
Visitedpublic
2025-09-14 09:23:08
Tags
Submit Tags
URL
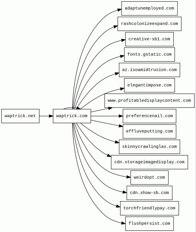
waptrick.net/en/free/mp3/Manaiki
Finishing URL
waptrick.com/
IP / ASN

162.255.119.7
Title
Waptrick - Free downloads for your phone
Detections
urlquery
0
Network Intrusion Detection
2
Threat Detection Systems
8
Host Summary
| Host | Rank | Registered | First Seen | Last Seen | Sent | Received | IP | Fingerprints |
|---|---|---|---|---|---|---|---|---|
creative-sb1.com | 22211 | 2025-07-01 | 2025-08-08 | 2025-09-12 | 2.3 kB | 172 kB | ![]() 104.21.112.1 | |
preferencenail.com | 20606 | 2025-07-01 | 2025-07-08 | 2025-09-09 | 820 B | 172 kB | ![]() 185.196.197.72 | |
waptrick.net 2 alert(s) on this Host | unknown | 2006-08-25 | 2013-01-06 | 2025-09-14 | 916 B | 13 kB | ![]() 162.255.119.7 | |
weirdopt.com 1 alert(s) on this Host | 37519 | 2025-07-01 | 2025-07-08 | 2025-09-10 | 415 B | 377 B | ![]() 185.196.197.72 | |
adaptunemployed.com 1 alert(s) on this Host | 1653212 | 2024-11-06 | 2024-12-03 | 2025-09-14 | 449 B | 77 kB | ![]() 192.243.59.20 | |
torchfriendlypay.com 5 alert(s) on this Host | 191479 | 2024-09-01 | 2025-07-30 | 2025-09-10 | 2.7 kB | 8.0 kB | ![]() 172.240.108.68 | ![]() |
skinnycrawlinglax.com 1 alert(s) on this Host | 38609 | 2024-09-01 | 2025-07-09 | 2025-09-11 | 499 B | 520 B | ![]() 192.243.59.12 | |
fonts.googleapis.com | 313 | 2005-01-25 | 2012-05-23 | 2025-09-10 | 430 B | 17 kB | ![]() 142.250.178.106 | |
flushpersist.com | 23810 | 2025-07-01 | 2025-07-08 | 2025-09-09 | 1.5 kB | 992 B | ![]() 192.243.59.12 | |
cdn.show-sb.com | 187612 | 2024-08-20 | 2024-08-31 | 2025-09-13 | 490 B | 2.1 kB | ![]() 172.67.170.115 | |
waptrick.com | 95473 | 2006-05-25 | 2012-05-24 | 2025-09-14 | 12 kB | 110 kB | ![]() 207.32.216.51 | |
www.profitabledisplaycontent.com | 2021852 | 2020-10-14 | 2020-10-16 | 2025-09-08 | 5.9 kB | 125 kB | ![]() 172.240.253.132 | ![]() |
elegantimpose.com 1 alert(s) on this Host | 5682615 | 2024-08-01 | 2024-12-07 | 2025-09-14 | 445 B | 38 kB | ![]() 172.240.108.68 | ![]() |
effluveputting.com 1 alert(s) on this Host | 596886 | 2024-10-28 | 2024-12-07 | 2025-09-14 | 425 B | 1.4 kB | ![]() 23.109.170.134 | |
az.isoamidtrusion.com 1 alert(s) on this Host | 6949153 | 2024-12-23 | 2025-01-19 | 2025-09-14 | 429 B | 1.4 kB | ![]() 23.109.170.198 | |
cdn.storageimagedisplay.com | 170153 | 2024-09-13 | 2024-09-13 | 2025-09-12 | 955 B | 107 kB | ![]() 45.133.44.2 | |
rashcolonizeexpand.com 4 alert(s) on this Host | 31106 | 2024-09-01 | 2025-06-27 | 2025-09-14 | 4.9 kB | 10 kB | ![]() 172.240.108.68 | ![]() |
fonts.gstatic.com | unknown | 2008-02-11 | 2014-04-02 | 2025-09-10 | 1.1 kB | 82 kB | ![]() 142.250.178.99 |
Cloudflare (CDN)
Cloudflare is a web-infrastructure and website-security company, providing content-delivery-network services, DDoS mitigation, Internet security, and distributed domain-name-server services.Nginx:1.21.6 (Web servers, Reverse proxies)
Nginx is a web server that can also be used as a reverse proxy, load balancer, mail proxy and HTTP cache.Nginx (Web servers, Reverse proxies)
Nginx is a web server that can also be used as a reverse proxy, load balancer, mail proxy and HTTP cache.Nginx:1.19.5 (Web servers, Reverse proxies)
Nginx is a web server that can also be used as a reverse proxy, load balancer, mail proxy and HTTP cache.Envoy (Reverse proxies)
Envoy is an open-source edge and service proxy, designed for cloud-native applications.Nginx:1.25.0 (Web servers, Reverse proxies)
Nginx is a web server that can also be used as a reverse proxy, load balancer, mail proxy and HTTP cache.Related reports
Network Intrusion Detection Systems
Suricata /w Emerging Threats Pro
| Timestamp | Severity | Source IP | Destination IP | Alert |
|---|---|---|---|---|
| low | ![]() 162.255.119.7 | ![]() 172.18.0.24 | ET INFO Namecheap URL Forward | |
| low | ![]() 162.255.119.7 | ![]() 172.18.0.24 | ET INFO Namecheap URL Forward |
Threat Detection Systems
| Detection System | Indicator | Verdict | Alert |
|---|---|---|---|
| Quad9 DNS | torchfriendlypay.com | malicious | Sinkholed |
| Quad9 DNS | skinnycrawlinglax.com | malicious | Sinkholed |
| Quad9 DNS | rashcolonizeexpand.com | malicious | Sinkholed |
| Quad9 DNS | weirdopt.com | malicious | Sinkholed |
| Quad9 DNS | effluveputting.com | malicious | Sinkholed |
| Quad9 DNS | az.isoamidtrusion.com | malicious | Sinkholed |
| Quad9 DNS | elegantimpose.com | malicious | Sinkholed |
| Quad9 DNS | adaptunemployed.com | malicious | Sinkholed |
JavaScript (18)
No JavaScripts
HTTP Transactions (59)
| URL | IP | Response | Size |
|---|



