Report Overview
Visitedpublic
2023-12-21 07:12:10
Tags
Submit Tags
URL
music.gala.com/stge/party/%7BpartyId%7D
Finishing URL
music.gala.com/stge/party/%7BpartyId%7D
IP / ASN

143.204.55.101
Title
Gala Music
Detections
urlquery
0
Network Intrusion Detection
0
Threat Detection Systems
0
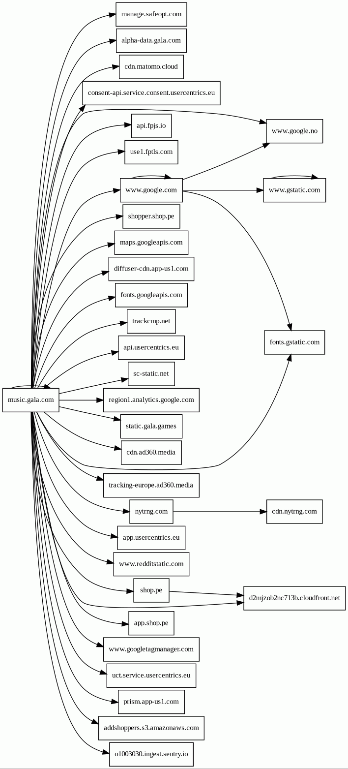
Host Summary
| Host | Rank | Registered | First Seen | Last Seen | Sent | Received | IP | Fingerprints |
|---|---|---|---|---|---|---|---|---|
shop.pe | 10635 | unknown | 2012-07-24 20:16:22 | 2023-12-19 14:20:34 | 2.4 kB | 6.7 kB | ![]() 35.227.244.1 | |
diffuser-cdn.app-us1.com | 8451 | 2013-11-13 | 2019-06-13 05:58:17 | 2023-12-20 22:15:33 | 430 B | 7.8 kB | ![]() 104.16.11.13 | |
o1003030.ingest.sentry.io | 710604 | 2012-04-07 | 2022-05-06 14:52:28 | 2023-07-21 14:22:06 | 639 B | 592 B | ![]() 34.120.195.249 | |
www.google.no | 25607 | 2001-02-26 | 2016-04-05 21:50:59 | 2023-12-20 11:28:31 | 1.4 kB | 1.3 kB | ![]() 142.250.74.163 | |
app.shop.pe | 28969 | unknown | 2019-03-05 15:02:38 | 2023-12-20 23:43:31 | 487 B | 750 B | ![]() 35.227.244.1 | |
www.redditstatic.com | 1440 | 2011-11-09 | 2012-06-30 14:33:28 | 2023-12-20 18:16:20 | 418 B | 9.1 kB | ![]() 151.101.193.140 | |
fonts.googleapis.com | 8877 | 2005-01-25 | 2013-06-10 22:14:26 | 2023-12-20 09:42:33 | 499 B | 1.3 kB | ![]() 142.250.74.106 | |
trackcmp.net | 8111 | 2013-07-31 | 2014-05-09 06:45:07 | 2023-12-20 13:39:32 | 552 B | 487 B | ![]() 104.18.34.214 | |
region1.analytics.google.com | unknown | 1997-09-15 | 2022-03-17 12:26:33 | 2023-12-20 05:09:43 | 2.2 kB | 1.3 kB | ![]() 216.239.32.36 | |
static.gala.games | 657615 | 2020-02-21 | 2021-09-18 15:25:05 | 2023-07-27 19:49:55 | 426 B | 37 kB | ![]() 143.204.55.86 | |
www.google.com | 7 | 1997-09-15 | 2015-05-10 13:11:19 | 2023-12-09 10:58:51 | 3.3 kB | 54 kB | ![]() 142.250.74.100 | |
manage.safeopt.com | unknown | 2019-02-21 | 2023-10-21 02:18:04 | 2023-12-10 05:51:52 | 440 B | 1.2 kB | ![]() 35.227.244.1 | |
nytrng.com | 3752 | 2017-12-11 | 2017-05-13 02:54:58 | 2023-12-19 18:16:21 | 567 B | 564 B | ![]() 99.83.128.14 | |
app.usercentrics.eu | 12624 | unknown | 2018-08-08 11:42:22 | 2023-12-20 12:00:11 | 7.9 kB | 191 kB | ![]() 35.190.14.188 | |
www.googletagmanager.com | 75 | 2011-11-11 | 2013-05-22 04:07:37 | 2023-12-20 09:29:33 | 1.3 kB | 290 kB | ![]() 142.250.74.168 | |
prism.app-us1.com | 8479 | 2013-11-13 | 2019-01-09 07:40:26 | 2023-12-20 22:15:33 | 480 B | 716 B | ![]() 104.16.10.13 | |
alpha-data.gala.com | unknown | 1995-07-29 | 2023-02-02 13:48:52 | 2023-07-21 14:22:09 | 1.2 kB | 806 B | ![]() 44.197.41.154 | |
tracking-europe.ad360.media | unknown | 2020-01-23 | 2021-04-16 02:15:49 | 2023-11-10 22:17:21 | 876 B | 439 B | ![]() 13.39.254.248 | |
uct.service.usercentrics.eu | 53073 | unknown | 2021-02-17 06:00:19 | 2023-12-20 12:00:12 | 547 B | 437 B | ![]() 34.95.108.180 | |
d2mjzob2nc713b.cloudfront.net | unknown | 2008-04-25 | 2023-09-10 01:21:14 | 2023-12-19 09:58:15 | 1.8 kB | 59 kB | ![]() 143.204.55.73 | |
www.gstatic.com | unknown | 2008-02-11 | 2016-07-26 11:37:06 | 2023-12-20 13:01:26 | 2.0 kB | 442 kB | ![]() 142.250.74.99 | |
cdn.ad360.media | unknown | 2020-01-23 | 2020-06-09 05:10:51 | 2023-11-13 23:16:39 | 444 B | 3.8 kB | ![]() 143.204.55.102 | |
shopper.shop.pe | 12886 | unknown | 2017-07-18 21:28:17 | 2023-12-18 13:38:39 | 409 B | 9.7 kB | ![]() 35.190.54.17 | |
addshoppers.s3.amazonaws.com | 15696 | 2005-08-18 | 2014-06-11 09:08:46 | 2023-12-17 16:01:17 | 498 B | 1.8 kB | ![]() 3.5.29.252 | |
api.fpjs.io | 29998 | 2019-03-08 | 2019-03-25 01:50:06 | 2023-12-19 17:58:50 | 486 B | 1.1 kB | ![]() 76.223.60.10 | |
cdn.nytrng.com | 25486 | 2017-12-11 | 2020-10-02 20:00:48 | 2023-12-18 15:56:52 | 408 B | 481 B | ![]() 143.204.55.58 | |
cdn.matomo.cloud | 26908 | 2017-09-08 | 2019-09-27 14:00:38 | 2023-12-19 17:48:55 | 452 B | 30 kB | ![]() 143.204.55.33 | |
music.gala.com | unknown | 1995-07-29 | 2022-08-10 01:19:21 | 2023-07-14 14:36:05 | 8.0 kB | 3.2 MB | ![]() 143.204.55.77 | |
use1.fptls.com | unknown | 2022-08-30 | 2022-08-30 21:50:48 | 2023-12-16 23:28:00 | 428 B | 427 B | ![]() 99.83.173.21 | |
consent-api.service.consent.usercentrics.eu | unknown | unknown | 2022-02-07 20:22:50 | 2023-12-20 05:19:45 | 1.2 kB | 947 B | ![]() 35.201.111.240 | |
sc-static.net | 1183 | 2017-03-16 | 2017-09-05 20:35:04 | 2023-12-19 18:12:07 | 413 B | 18 kB | ![]() 54.230.82.240 | |
fonts.gstatic.com | unknown | 2008-02-11 | 2014-09-09 02:40:21 | 2023-12-20 11:09:55 | 2.1 kB | 74 kB | ![]() 216.58.207.227 | |
maps.googleapis.com | 33876 | 2005-01-25 | 2019-10-17 17:56:16 | 2023-12-20 18:48:58 | 1.9 kB | 182 kB | ![]() 142.250.74.106 | |
api.usercentrics.eu | 11845 | unknown | 2018-04-17 10:09:01 | 2023-12-20 22:38:57 | 3.2 kB | 14 kB | ![]() 35.241.3.184 |
Related reports
Threat Detection Systems
Public InfoSec YARA rules
No alerts detected
OpenPhish
No alerts detected
PhishTank
No alerts detected
mnemonic secure dns
No alerts detected
Quad9 DNS
No alerts detected
ThreatFox
No alerts detected
JavaScript (351)
No JavaScripts
HTTP Transactions (90)
| URL | IP | Response | Size |
|---|

