Report Overview
Visitedpublic
2026-04-07 22:41:20
Tags
Submit Tags
URL
www.bedrockhomes.ca/community/cambrian/lot-map/stage/7/block/11/lot/33
Finishing URL
www.bedrockhomes.ca/community/cambrian/lot-map/stage/7/block/11/lot/33
IP / ASN

104.248.104.143
Title
Lot Detail for Cambrian Sherwood Park - Lot 33 Block 11 Stage 7: Bedrock Homes: New Home Builder In Edmonton, Spruce Grove, Leduc, St.Albert, Sherwood Park, Red Deer, Airdrie, & Calgary | Built on 50+ Years of Trust
Detections
urlquery
0
Network Intrusion Detection
0
Threat Detection Systems
1
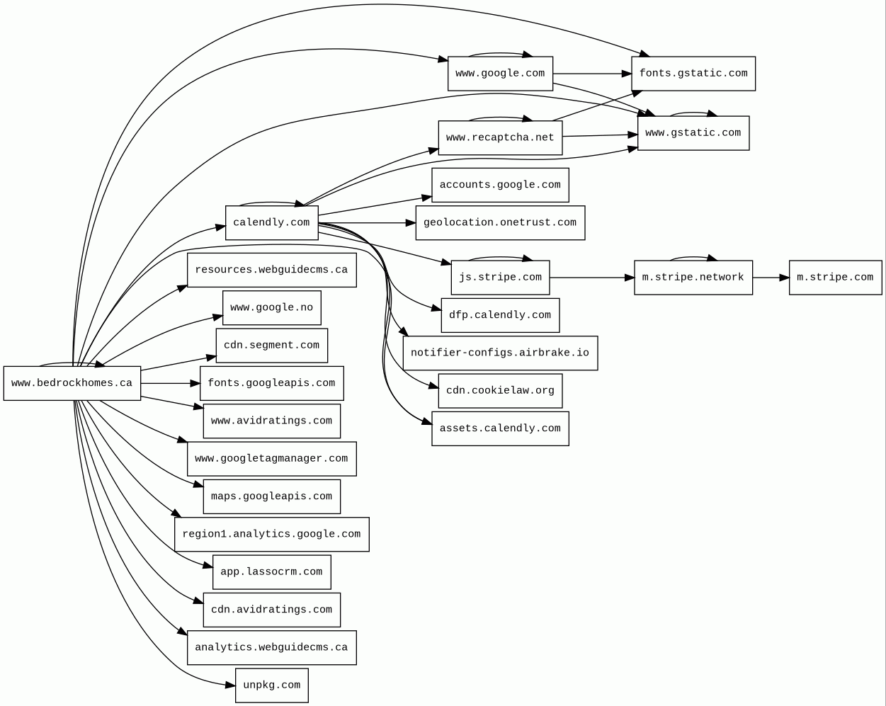
Host Summary
| Host | Rank | Registered | First Seen | Last Seen | Sent | Received | IP | Fingerprints |
|---|---|---|---|---|---|---|---|---|
analytics.webguidecms.ca | unknown | 2010-01-22 | 2023-06-02 | 2026-04-04 | 1.6 kB | 69 kB | ![]() 104.21.78.134 | |
cdn.avidratings.com | unknown | 2006-09-03 | 2014-10-17 | 2026-03-28 | 436 B | 904 B | ![]() 3.167.2.23 | |
www.avidratings.com | unknown | 2006-09-03 | 2013-06-19 | 2026-04-06 | 477 B | 439 B | ![]() 52.44.143.139 | |
www.gstatic.com | 146047 | 2008-02-11 | 2012-05-29 | 2026-04-05 | 5.8 kB | 7.1 MB | ![]() 172.217.20.163 | |
assets.calendly.com | 89318 | 2013-02-26 | 2018-10-07 | 2026-04-01 | 5.0 kB | 6.4 MB | ![]() 104.18.41.175 | |
www.google.com | 22 | 1997-09-15 | 2015-05-10 | 2026-04-05 | 10 kB | 117 kB | ![]() 142.251.157.119 | |
dfp.calendly.com | 208430 | 2013-02-26 | 2024-12-16 | 2026-04-01 | 518 B | 250 B | ![]() 99.83.159.105 | |
cdn.cookielaw.org | 2972 | 2011-06-20 | 2013-12-28 | 2026-04-06 | 4.8 kB | 893 kB | ![]() 104.18.87.42 | |
www.googletagmanager.com | 283 | 2011-11-11 | 2012-10-04 | 2026-04-05 | 1.8 kB | 1.8 MB | ![]() 142.251.143.136 | |
js.stripe.com | 7985 | 1995-09-12 | 2012-09-30 | 2026-04-06 | 1.5 kB | 979 kB | ![]() 151.101.64.176 | |
cdn.segment.com | 9348 | 1998-07-06 | 2014-04-11 | 2026-04-01 | 1.9 kB | 124 kB | ![]() 3.164.239.145 | |
calendly.com | 556 | 2013-02-26 | 2014-01-10 | 2026-04-01 | 8.3 kB | 63 kB | ![]() 104.18.41.175 | ![]() |
resources.webguidecms.ca | unknown | 2010-01-22 | 2021-11-11 | 2026-04-04 | 1.9 kB | 381 kB | ![]() 104.21.78.134 | |
www.google.no | 92680 | 2001-02-26 | 2012-06-26 | 2026-04-05 | 685 B | 580 B | ![]() 142.250.178.67 | |
www.recaptcha.net | 7582 | 2007-01-06 | 2012-07-11 | 2026-04-06 | 1.9 kB | 58 kB | ![]() 142.250.178.35 | |
unpkg.com | 1093 | 2016-01-06 | 2016-01-07 | 2026-04-05 | 442 B | 6.7 kB | ![]() 104.18.0.22 | ![]() |
maps.googleapis.com 1 alert(s) on this Host | 3442 | 2005-01-25 | 2012-05-22 | 2026-04-05 | 1.9 kB | 1.1 MB | ![]() 142.250.178.106 | |
fonts.googleapis.com | 313 | 2005-01-25 | 2012-05-23 | 2026-04-05 | 468 B | 9.8 kB | ![]() 142.251.38.106 | |
m.stripe.network | 9008 | 2017-03-16 | 2017-05-17 | 2026-04-06 | 956 B | 92 kB | ![]() 52.84.50.31 | |
accounts.google.com | 103 | 1997-09-15 | 2012-05-23 | 2026-04-06 | 415 B | 257 kB | ![]() 142.251.9.84 | |
geolocation.onetrust.com | 4022 | 2004-01-12 | 2018-02-07 | 2026-04-06 | 481 B | 461 B | ![]() 172.64.155.119 | |
app.lassocrm.com | 459075 | 2005-08-10 | 2017-02-01 | 2026-04-02 | 1.5 kB | 7.9 kB | ![]() 34.223.155.183 | |
www.bedrockhomes.ca | unknown | 2002-09-03 | 2016-10-14 | 2026-04-04 | 9.5 kB | 2.7 MB | ![]() 104.248.104.143 | |
fonts.gstatic.com | unknown | 2008-02-11 | 2014-04-02 | 2026-04-05 | 5.5 kB | 400 kB | ![]() 142.251.38.99 | |
m.stripe.com | 7920 | 1995-09-12 | 2017-01-30 | 2026-04-06 | 1.0 kB | 1.5 kB | ![]() 34.213.200.125 | |
region1.analytics.google.com | 22257 | 1997-09-15 | 2022-03-17 | 2026-04-05 | 2.8 kB | 1.7 kB | ![]() 216.239.32.36 | |
notifier-configs.airbrake.io | 66184 | 2011-09-06 | 2022-12-04 | 2026-04-01 | 1.4 kB | 966 B | ![]() 32.193.175.13 |
Cloudflare (CDN)
Cloudflare is a web-infrastructure and website-security company, providing content-delivery-network services, DDoS mitigation, Internet security, and distributed domain-name-server services.Amazon Web Services (PaaS)
Amazon Web Services (AWS) is a comprehensive cloud services platform offering compute power, database storage, content delivery and other functionality.Amazon CloudFront (CDN)
Amazon CloudFront is a fast content delivery network (CDN) service that securely delivers data, videos, applications, and APIs to customers globally with low latency, high transfer speeds.Amazon S3 (CDN)
Amazon S3 or Amazon Simple Storage Service is a service offered by Amazon Web Services (AWS) that provides object storage through a web service interface.Nginx:1.17.9 (Web servers, Reverse proxies)
Nginx is a web server that can also be used as a reverse proxy, load balancer, mail proxy and HTTP cache.Cloudflare Bot Management (Security)
Cloudflare bot management solution identifies and mitigates automated traffic to protect websites from bad bots.Fastly (CDN)
Fastly is a cloud computing services provider. Fastly's cloud platform provides a content delivery network, Internet security services, load balancing, and video & streaming services.Varnish (Caching)
Varnish is a reverse caching proxy.Stripe (Payment processors)
Stripe offers online payment processing for internet businesses as well as fraud prevention, invoicing and subscription management.Ruby on Rails (Web frameworks)
Ruby on Rails is a server-side web application framework written in Ruby under the MIT License.Ruby (Programming languages)
Ruby is an open-source object-oriented programming language.Calendly (Appointment scheduling)
Calendly is an app for scheduling appointments, meetings, and events.Fly.io (PaaS)
Fly is a platform for running full stack apps and databases.Apache HTTP Server:2.4.66 (Web servers)
Apache is a free and open-source cross-platform web server software.Ubuntu (Operating systems)
Ubuntu is a free and open-source operating system on Linux for the enterprise server, desktop, cloud, and IoT.Nginx (Web servers, Reverse proxies)
Nginx is a web server that can also be used as a reverse proxy, load balancer, mail proxy and HTTP cache.Google Tag Manager (Tag managers)
Google Tag Manager is a tag management system (TMS) that allows you to quickly and easily update measurement codes and related code fragments collectively known as tags on your website or mobile app.Google Analytics (Analytics)
Google Analytics is a free web analytics service that tracks and reports website traffic.jQuery (JavaScript libraries)
jQuery is a JavaScript library which is a free, open-source software designed to simplify HTML DOM tree traversal and manipulation, as well as event handling, CSS animation, and Ajax.jQuery UI:1.13.2 (JavaScript libraries)
jQuery UI is a collection of GUI widgets, animated visual effects, and themes implemented with jQuery, Cascading Style Sheets, and HTML.reCAPTCHA (Security)
reCAPTCHA is a free service from Google that helps protect websites from spam and abuse.Lasso CRM (CRM)
Lasso CRM is a new home sales CRM solution for builders, developers, and new homes agencies.Google Maps (Maps)
Google Maps is a web mapping service. It offers satellite imagery, aerial photography, street maps, 360° interactive panoramic views of streets, real-time traffic conditions, and route planning for traveling by foot, car, bicycle and air, or public transportation.Related reports
Threat Detection Systems
| Detection System | Indicator | Verdict | Alert |
|---|---|---|---|
| Private YARA rules | maps.googleapis.com/maps-api-v3/api/js/64/7d/common.js | audit | Hunting_JS_WebAssembly |
JavaScript (69)
No JavaScripts
HTTP Transactions (119)
| URL | IP | Response | Size |
|---|



