Report Overview
Visitedpublic
2025-10-23 22:28:46
Tags
Submit Tags
URL
videeq.com/d/zosm7cuqkhef?id=zosm7cuqkhef&path=d
Finishing URL
videeq.com/d/zosm7cuqkhef?id=zosm7cuqkhef&path=d
IP / ASN

172.67.217.237
Title
Si tocil binal main sama driver grab minta di review
Detections
urlquery
0
Network Intrusion Detection
0
Threat Detection Systems
9
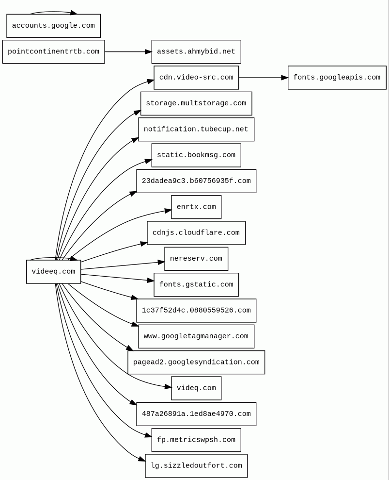
Host Summary
| Host | Rank | Registered | First Seen | Last Seen | Sent | Received | IP | Fingerprints |
|---|---|---|---|---|---|---|---|---|
assets.ahmybid.net | 171628 | 2024-12-26 | 2024-12-28 | 2025-10-21 | 1.7 kB | 118 kB | ![]() 45.133.44.24 | |
fp.metricswpsh.com 2 alert(s) on this Host | 154722 | 2021-10-29 | 2022-04-22 | 2025-10-20 | 1.0 kB | 809 B | ![]() 157.90.84.242 | |
cdnjs.cloudflare.com | 1222 | 2009-02-17 | 2012-05-23 | 2025-10-19 | 930 B | 181 kB | ![]() 104.17.25.14 | |
videeq.com 3 alert(s) on this Host | unknown | 2025-10-10 | 2025-10-11 | 2025-10-18 | 1.7 kB | 72 kB | ![]() 188.114.97.1 | |
nereserv.com 8 alert(s) on this Host | 17097 | 2020-12-21 | 2020-12-21 | 2025-10-20 | 2.3 kB | 1.3 kB | ![]() 168.119.25.102 | |
fonts.gstatic.com | unknown | 2008-02-11 | 2014-04-02 | 2025-10-19 | 527 B | 40 kB | ![]() 142.250.74.35 | |
1c37f52d4c.0880559526.com 6 alert(s) on this Host | unknown | 2025-09-23 | 2025-10-23 | 2025-10-23 | 2.8 kB | 1.7 MB | ![]() 45.133.44.53 | |
enrtx.com | 18023 | 2024-10-07 | 2024-11-04 | 2025-10-20 | 484 B | 9.8 kB | ![]() 94.130.197.239 | |
static.bookmsg.com | 169473 | 2020-09-15 | 2020-11-24 | 2025-10-20 | 973 B | 2.3 kB | ![]() 45.133.44.24 | |
cdn.video-src.com | 263818 | 2025-03-05 | 2025-03-16 | 2025-10-17 | 1.3 kB | 168 kB | ![]() 104.18.4.49 | |
storage.multstorage.com 1 alert(s) on this Host | 101055 | 2023-09-22 | 2023-09-22 | 2025-10-20 | 534 B | 144 B | ![]() 76.223.26.96 | |
notification.tubecup.net | 250980 | 2008-09-26 | 2018-07-09 | 2025-10-22 | 1.1 kB | 6.6 kB | ![]() 88.198.209.15 | |
www.googletagmanager.com | 283 | 2011-11-11 | 2012-10-04 | 2025-10-19 | 431 B | 428 kB | ![]() 142.250.74.168 | |
pagead2.googlesyndication.com | 610 | 2003-01-21 | 2012-05-21 | 2025-10-19 | 461 B | 161 kB | ![]() 142.251.38.98 | |
23dadea9c3.b60756935f.com 1 alert(s) on this Host | unknown | 2025-09-23 | 2025-10-23 | 2025-10-23 | 831 B | 345 B | ![]() 45.133.44.53 | |
videq.com | 54252 | 2013-04-17 | 2025-06-14 | 2025-10-21 | 442 B | 1.7 kB | ![]() 104.21.10.89 | |
487a26891a.1ed8ae4970.com 8 alert(s) on this Host | unknown | 2025-09-23 | 2025-10-23 | 2025-10-23 | 25 kB | 164 kB | ![]() 116.202.249.56 | |
pointcontinentrtb.com | 16265 | 2024-10-14 | 2025-04-20 | 2025-10-18 | 3.3 kB | 32 kB | ![]() 136.243.25.102 | |
accounts.google.com | 103 | 1997-09-15 | 2012-05-23 | 2025-10-19 | 1.8 kB | 6.9 kB | ![]() 74.125.205.84 | |
lg.sizzledoutfort.com 1 alert(s) on this Host | unknown | 2025-08-08 | 2025-08-13 | 2025-10-16 | 425 B | 1.4 kB | ![]() 172.255.106.53 | |
fonts.googleapis.com | 313 | 2005-01-25 | 2012-05-23 | 2025-10-19 | 490 B | 4.4 kB | ![]() 142.250.74.10 |
Nginx:1.24.0 (Web servers, Reverse proxies)
Nginx is a web server that can also be used as a reverse proxy, load balancer, mail proxy and HTTP cache.Nginx:1.20.1 (Web servers, Reverse proxies)
Nginx is a web server that can also be used as a reverse proxy, load balancer, mail proxy and HTTP cache.Cloudflare (CDN)
Cloudflare is a web-infrastructure and website-security company, providing content-delivery-network services, DDoS mitigation, Internet security, and distributed domain-name-server services.Bootstrap (UI frameworks)
Bootstrap is a free and open-source CSS framework directed at responsive, mobile-first front-end web development. It contains CSS and JavaScript-based design templates for typography, forms, buttons, navigation, and other interface components.cdnjs (CDN)
cdnjs is a free distributed JS library delivery service.jQuery:3.5.1 (JavaScript libraries)
jQuery is a JavaScript library which is a free, open-source software designed to simplify HTML DOM tree traversal and manipulation, as well as event handling, CSS animation, and Ajax.Google Analytics (Analytics)
Google Analytics is a free web analytics service that tracks and reports website traffic.Nginx:1.18.0 (Web servers, Reverse proxies)
Nginx is a web server that can also be used as a reverse proxy, load balancer, mail proxy and HTTP cache.Nginx:1.16.0 (Web servers, Reverse proxies)
Nginx is a web server that can also be used as a reverse proxy, load balancer, mail proxy and HTTP cache.Caddy (Web servers)
OpenGSE (Web servers)
OpenGSE is a test suite used for testing servlet compliance. It is deployed by using WAR files that are deployed on the server engine.Java (Programming languages)
Java is a class-based, object-oriented programming language that is designed to have as few implementation dependencies as possible.Nginx (Web servers, Reverse proxies)
Nginx is a web server that can also be used as a reverse proxy, load balancer, mail proxy and HTTP cache.Related reports
Threat Detection Systems
| Detection System | Indicator | Verdict | Alert |
|---|---|---|---|
| DNS0 Zero | 487a26891a.1ed8ae4970.com | malicious | Sinkholed |
| DNS0 Zero | videeq.com | malicious | Sinkholed |
| Cloudflare DNS | nereserv.com | malicious | Sinkholed |
| Hagezi Threat Feed | nereserv.com | malicious | Sinkholed |
| Quad9 DNS | lg.sizzledoutfort.com | malicious | Sinkholed |
| DNS0 Zero | storage.multstorage.com | malicious | Sinkholed |
| DNS0 Zero | 1c37f52d4c.0880559526.com | malicious | Sinkholed |
| Cloudflare DNS | fp.metricswpsh.com | malicious | Sinkholed |
| DNS0 Zero | 23dadea9c3.b60756935f.com | malicious | Sinkholed |
JavaScript (15)
No JavaScripts
HTTP Transactions (50)
| URL | IP | Response | Size |
|---|


