Report Overview
Visitedpublic
2026-02-19 23:38:18
Tags
Submit Tags
URL
brickspicks.com
Finishing URL
brickspicks.com/
IP / ASN

192.0.78.24
Title
Brick's Picks | Music, movies, and other stuff you get perks for covering.
Detections
urlquery
0
Network Intrusion Detection
0
Threat Detection Systems
2
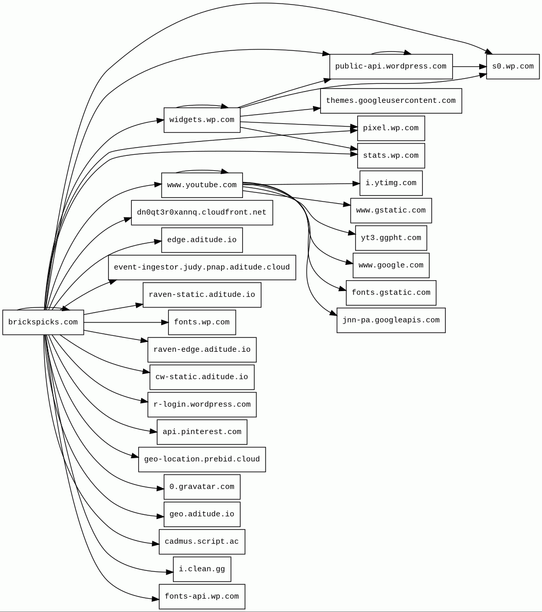
Host Summary
| Host | Rank | Registered | First Seen | Last Seen | Sent | Received | IP | Fingerprints |
|---|---|---|---|---|---|---|---|---|
brickspicks.com | unknown | unknown | No data | No data | 11 kB | 1.0 MB | ![]() 192.0.78.24 | ![]() |
geo.aditude.io | 49510 | 2015-09-05 | 2024-11-21 | 2026-02-13 | 437 B | 519 B | ![]() 172.66.168.19 | |
yt3.ggpht.com | 1275 | 2008-01-16 | 2014-01-15 | 2026-02-16 | 1.5 kB | 12 kB | ![]() 216.58.211.1 | |
cadmus.script.ac | 18316 | 2020-03-18 | 2023-03-09 | 2026-02-14 | 428 B | 217 kB | ![]() 104.18.41.30 | |
raven-edge.aditude.io | 46082 | 2015-09-05 | 2024-06-27 | 2026-02-13 | 937 B | 7.1 kB | ![]() 104.20.42.250 | |
event-ingestor.judy.pnap.aditude.cloud | 51266 | 2021-12-29 | 2024-04-25 | 2026-02-13 | 522 B | 508 B | ![]() 131.153.232.249 | |
www.youtube.com 4 alert(s) on this Host | 286 | 2005-02-15 | 2013-04-13 | 2026-02-15 | 28 kB | 13 MB | ![]() 142.251.38.110 | |
edge.aditude.io | 64087 | 2015-09-05 | 2023-03-14 | 2026-02-19 | 1.4 kB | 476 kB | ![]() 172.66.168.19 | |
jnn-pa.googleapis.com | 1579 | 2005-01-25 | 2021-11-16 | 2026-02-16 | 4.7 kB | 4.8 kB | ![]() 172.217.19.234 | |
i.ytimg.com | 436 | 2007-12-11 | 2012-10-03 | 2026-02-16 | 2.0 kB | 265 kB | ![]() 216.58.207.214 | |
r-login.wordpress.com | 230904 | 2000-03-03 | 2012-05-21 | 2026-02-18 | 638 B | 582 B | ![]() 192.0.78.18 | |
i.clean.gg | 10789 | 2018-04-01 | 2018-05-23 | 2026-02-13 | 1.0 kB | 1.0 kB | ![]() 34.95.69.49 | |
themes.googleusercontent.com | 81747 | 2008-11-17 | 2012-05-24 | 2026-02-19 | 570 B | 17 kB | ![]() 216.58.207.225 | |
fonts.gstatic.com | unknown | 2008-02-11 | 2014-04-02 | 2026-02-15 | 4.4 kB | 328 kB | ![]() 142.250.178.35 | |
public-api.wordpress.com | 55730 | 2000-03-03 | 2012-07-08 | 2026-02-18 | 3.3 kB | 32 kB | ![]() 192.0.78.22 | |
fonts.wp.com | 171612 | 1997-03-28 | 2022-11-28 | 2026-02-18 | 3.7 kB | 158 kB | ![]() 192.0.77.32 | |
api.pinterest.com | 19244 | 2009-11-26 | 2012-05-30 | 2026-02-13 | 5.5 kB | 6.6 kB | ![]() 96.6.16.234 | ![]() |
pixel.wp.com | 22824 | 1997-03-28 | 2017-01-30 | 2026-02-15 | 8.0 kB | 3.8 kB | ![]() 192.0.76.3 | |
0.gravatar.com | 67278 | 2004-07-15 | 2012-05-21 | 2026-02-18 | 1.0 kB | 30 kB | ![]() 192.0.73.2 | |
widgets.wp.com | 17222 | 1997-03-28 | 2013-06-12 | 2026-02-13 | 4.5 kB | 40 kB | ![]() 192.0.77.32 | |
cw-static.aditude.io | 176391 | 2015-09-05 | 2024-04-22 | 2026-02-13 | 462 B | 17 kB | ![]() 104.20.42.250 | |
www.google.com | 22 | 1997-09-15 | 2015-05-10 | 2026-02-15 | 1.8 kB | 236 kB | ![]() 142.251.155.119 | |
geo-location.prebid.cloud | 57585 | 2022-01-27 | 2022-09-28 | 2026-02-13 | 924 B | 1.2 kB | ![]() 52.84.50.53 | |
www.gstatic.com | 146047 | 2008-02-11 | 2012-05-29 | 2026-02-15 | 485 B | 1.2 kB | ![]() 142.251.38.99 | |
dn0qt3r0xannq.cloudfront.net | unknown | 2008-04-25 | 2022-01-21 | 2026-02-13 | 1.4 kB | 413 kB | ![]() 52.84.50.95 | |
fonts-api.wp.com | 166248 | 1997-03-28 | 2022-11-28 | 2026-02-18 | 966 B | 13 kB | ![]() 192.0.77.32 | |
raven-static.aditude.io | 49158 | 2015-09-05 | 2024-07-02 | 2026-02-13 | 439 B | 511 kB | ![]() 104.20.42.250 | |
stats.wp.com | 22660 | 1997-03-28 | 2017-01-30 | 2026-02-15 | 814 B | 26 kB | ![]() 192.0.76.3 | |
s0.wp.com | 56327 | 1997-03-28 | 2017-01-30 | 2026-02-16 | 5.4 kB | 274 kB | ![]() 192.0.77.32 |
Nginx (Web servers, Reverse proxies)
Nginx is a web server that can also be used as a reverse proxy, load balancer, mail proxy and HTTP cache.WordPress.com (PaaS)
WordPress.com is a platform for self-publishing that is popular for blogging and other works.WordPress (CMS, Blogs)
WordPress is a free and open-source content management system written in PHP and paired with a MySQL or MariaDB database. Features include a plugin architecture and a template system.WordPress Block Editor (Page builders)
Sites using the WordPress Block Editor, also known as Gutenberg.PHP (Programming languages)
PHP is a general-purpose scripting language used for web development.MySQL (Databases)
MySQL is an open-source relational database management system.YouTube (Video players)
YouTube is a video sharing service where users can create their own profile, upload videos, watch, like and comment on other videos.Cloudflare (CDN)
Cloudflare is a web-infrastructure and website-security company, providing content-delivery-network services, DDoS mitigation, Internet security, and distributed domain-name-server services.Vercel (PaaS)
Vercel is a cloud platform for static frontends and serverless functions.Google Cloud CDN (CDN)
Cloud CDN uses Google's global edge network to serve content closer to users.Google Cloud (IaaS)
Google Cloud is a suite of cloud computing services.Nginx:1.29.0 (Web servers, Reverse proxies)
Nginx is a web server that can also be used as a reverse proxy, load balancer, mail proxy and HTTP cache.Envoy (Reverse proxies)
Envoy is an open-source edge and service proxy, designed for cloud-native applications.jQuery (JavaScript libraries)
jQuery is a JavaScript library which is a free, open-source software designed to simplify HTML DOM tree traversal and manipulation, as well as event handling, CSS animation, and Ajax.Amazon Web Services (PaaS)
Amazon Web Services (AWS) is a comprehensive cloud services platform offering compute power, database storage, content delivery and other functionality.Amazon CloudFront (CDN)
Amazon CloudFront is a fast content delivery network (CDN) service that securely delivers data, videos, applications, and APIs to customers globally with low latency, high transfer speeds.Amazon S3 (CDN)
Amazon S3 or Amazon Simple Storage Service is a service offered by Amazon Web Services (AWS) that provides object storage through a web service interface.Related reports
Threat Detection Systems
| Detection System | Indicator | Verdict | Alert |
|---|---|---|---|
| Private YARA rules | www.youtube.com/s/player/4c5cf06a/player_embed_es6.vflset/en_US/base.js | audit | Hunting_JS_WebAssembly |
| Private YARA rules | www.youtube.com/s/player/4c5cf06a/player_es6.vflset/en_US/base.js | audit | Hunting_JS_WebAssembly |
JavaScript (296)
No JavaScripts
HTTP Transactions (164)
| URL | IP | Response | Size |
|---|



