Report Overview
Visitedpublic
2023-12-31 14:44:51
Tags
Submit Tags
URL
www.faselhd.center/episodes/%D9%85%D8%B3%D9%84%D8%B3%D9%84-boys-%D8%A7%D9%84%D9%85%D9%88%D8%B3%D9%85-%D8%A7%D9%84%D8%A7%D9%88%D9%84-%D8%A7%D9%84%D8%AD%D9%84%D9%82%D9%87-1
Finishing URL
www.faselhd.express/episodes/%D9%85%D8%B3%D9%84%D8%B3%D9%84-boys-%D8%A7%D9%84%D9%85%D9%88%D8%B3%D9%85-%D8%A7%D9%84%D8%A7%D9%88%D9%84-%D8%A7%D9%84%D8%AD%D9%84%D9%82%D9%87-1
IP / ASN

172.67.223.138
Title
مسلسل The Boys الموسم الاول - الحلقه 1 - فاصل إعلاني
Detections
urlquery
0
Network Intrusion Detection
0
Threat Detection Systems
0
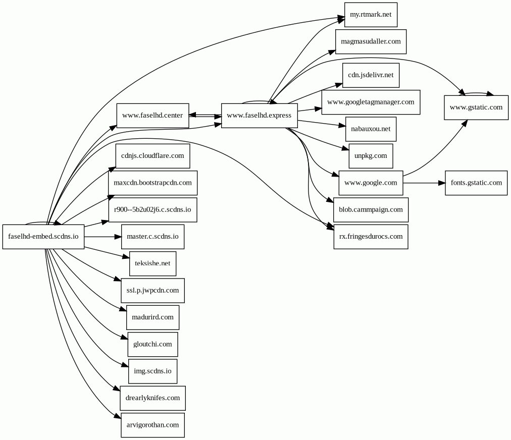
Host Summary
| Host | Rank | Registered | First Seen | Last Seen | Sent | Received | IP | Fingerprints |
|---|---|---|---|---|---|---|---|---|
arvigorothan.com | unknown | 2023-10-19 | 2023-10-19 12:17:55 | 2023-12-30 18:57:31 | 422 B | 83 kB | ![]() 104.21.30.34 | |
master.c.scdns.io | unknown | 2023-09-16 | 2023-09-17 01:56:22 | 2023-11-16 06:22:36 | 561 B | 1.7 kB | ![]() 104.21.62.59 | |
my.rtmark.net | 9054 | 2014-10-29 | 2015-02-04 10:54:57 | 2023-12-30 13:47:06 | 1.0 kB | 1.5 kB | ![]() 139.45.195.8 | |
www.faselhd.express | unknown | 2023-08-22 | 2023-08-22 19:14:28 | 2023-11-19 00:19:31 | 38 kB | 2.4 MB | ![]() 104.21.92.106 | |
drearlyknifes.com | unknown | unknown | No data | No data | 430 B | 1.4 kB | ![]() 23.109.82.22 | |
www.google.com | 7 | 1997-09-15 | 2015-05-10 13:11:19 | 2023-12-09 10:58:51 | 1.8 kB | 219 kB | ![]() 142.250.74.132 | |
cdnjs.cloudflare.com | 235 | 2009-02-17 | 2015-04-17 22:46:33 | 2023-12-31 05:10:53 | 908 B | 89 kB | ![]() 104.17.25.14 | |
img.scdns.io | unknown | 2023-09-16 | 2023-09-17 01:56:22 | 2023-11-29 17:39:14 | 476 B | 11 kB | ![]() 172.67.220.162 | |
www.faselhd.center | unknown | 2023-08-22 | 2023-08-22 19:14:29 | 2023-11-25 03:08:50 | 1.5 kB | 126 kB | ![]() 104.21.70.126 | |
ssl.p.jwpcdn.com | 2512 | 2012-08-07 | 2017-01-30 06:00:14 | 2023-12-31 04:13:27 | 1.8 kB | 306 kB | ![]() 151.101.2.114 | |
teksishe.net | unknown | unknown | No data | No data | 1.3 kB | 3.7 kB | ![]() 139.45.197.245 | |
cdn.jsdelivr.net | 439 | 2012-05-16 | 2012-09-30 02:15:09 | 2023-12-30 06:37:56 | 431 B | 17 kB | ![]() 151.101.129.229 | |
www.googletagmanager.com | 75 | 2011-11-11 | 2013-05-22 04:07:37 | 2023-12-31 11:33:48 | 438 B | 86 kB | ![]() 142.250.74.168 | |
maxcdn.bootstrapcdn.com | 724 | 2012-05-25 | 2014-06-18 02:37:31 | 2023-12-31 05:12:19 | 1.1 kB | 110 kB | ![]() 104.18.10.207 | |
www.gstatic.com | unknown | 2008-02-11 | 2016-07-26 11:37:06 | 2023-12-31 12:33:01 | 2.5 kB | 649 kB | ![]() 142.250.74.35 | |
fonts.gstatic.com | unknown | 2008-02-11 | 2014-09-09 02:40:21 | 2023-12-31 10:55:22 | 523 B | 16 kB | ![]() 216.58.207.227 | |
madurird.com | unknown | 2023-10-06 | 2023-10-07 12:39:52 | 2023-12-26 17:08:37 | 2.2 kB | 34 kB | ![]() 139.45.197.242 | |
r900--5b2u02j6.c.scdns.io | unknown | 2023-09-16 | 2023-09-19 19:36:33 | 2023-12-13 16:45:30 | 1.8 kB | 558 kB | ![]() 185.181.62.115 | |
blob.cammpaign.com | 813963 | 2020-11-29 | 2021-07-23 11:23:13 | 2023-11-17 12:44:20 | 846 B | 1.4 kB | ![]() 104.26.15.83 | |
gloutchi.com 1 alert(s) on this Host | unknown | 2023-12-24 | 2023-12-24 20:34:41 | 2023-12-31 14:22:43 | 489 B | 4.2 kB | ![]() 139.45.197.245 | |
rx.fringesdurocs.com | unknown | 2023-06-26 | 2023-06-26 14:58:14 | 2023-12-29 21:25:24 | 1.4 kB | 2.2 kB | ![]() 23.109.170.51 | |
magmasudaller.com | unknown | unknown | No data | No data | 428 B | 1.4 kB | ![]() 23.109.248.161 | |
faselhd-embed.scdns.io | unknown | 2023-09-16 | 2023-09-17 01:56:21 | 2023-12-06 10:52:27 | 686 B | 907 B | ![]() 172.67.220.162 | |
nabauxou.net | unknown | 2023-07-18 | 2023-07-18 17:36:22 | 2023-12-29 02:04:15 | 1.8 kB | 39 kB | ![]() 139.45.197.245 | |
unpkg.com | 11693 | 2016-01-06 | 2016-01-08 00:26:01 | 2023-12-30 09:01:52 | 1.7 kB | 1.1 MB | ![]() 104.16.122.175 |
Related reports
Threat Detection Systems
Public InfoSec YARA rules
No alerts detected
OpenPhish
No alerts detected
PhishTank
No alerts detected
mnemonic secure dns
No alerts detected
Quad9 DNS
| Scan Date | Severity | Indicator | Alert |
|---|---|---|---|
| 2023-12-31 | medium | gloutchi.com | Sinkholed |
ThreatFox
No alerts detected
JavaScript (55)
No JavaScripts
HTTP Transactions (106)
| URL | IP | Response | Size |
|---|



