Report Overview
Visitedpublic
2025-06-07 03:27:45
Tags
Submit Tags
URL
adrestyt.ru/user/wintermask72/
Finishing URL
adrestyt.ru/user/wintermask72/
IP / ASN
83.69.230.5
#12616 Citytelecom LLC
Title
wintermask72

Detections

urlquery
0
Network Intrusion Detection
0
Threat Detection Systems
0

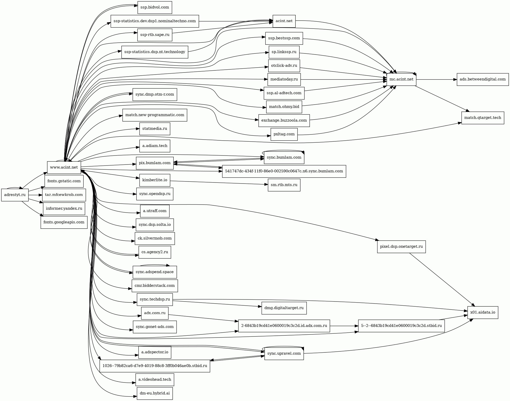
Host Summary

HostRankRegisteredFirst SeenLast Seen
a.utraff.com
398742016-09-272019-02-272025-06-01
a.adspector.io
unknown2023-06-022024-06-282025-06-01
sync.dmp.otm-r.com
195342014-01-162017-02-032025-06-06
adrestyt.ru
unknown2017-02-282017-03-142025-03-19
match.qtarget.tech
unknown2022-12-262023-01-282025-06-01
ssp.bestssp.com
909742016-05-052017-06-102025-06-01
otclick-adv.ru
711152011-01-172015-09-172025-06-05
cmr.bidderstack.com
unknown2017-04-252024-06-262025-06-05
fonts.gstatic.com
unknown2008-02-112014-04-022025-06-04
statmedia.ru
unknown2022-03-252015-08-172025-06-05
mc.acint.net
unknown2014-02-062024-01-292025-06-05
taz.mfcewkrob.com
7789422021-05-172021-05-172025-02-18
pixel.dsp.onetarget.ru
unknown2019-04-182024-03-132025-06-06
sync.upravel.com
280972017-03-252017-05-292025-06-05
ssp-statistics.dsp.nt.technology
unknown2019-02-022025-01-302025-06-01
sync.adspend.space
unknown2022-02-112022-10-202025-06-07
pxltag.com
unknown2025-05-252025-06-012025-06-01
ssp-statistics.dev.dsp1.nominaltechno.com
unknown2015-10-092024-09-062025-06-06
ssp.bidvol.com
318172019-09-242020-02-222025-06-01
sync.techdsp.ru
unknown2024-10-092024-11-012025-06-01
mediatoday.ru
1360832008-03-022013-05-202025-06-06
dm-eu.hybrid.ai
288472017-12-192021-01-252025-06-06
match.ohmy.bid
unknown2022-06-092023-05-232025-06-06
pix.bumlam.com
920022015-08-102022-03-292025-06-01
ssp.al-adtech.com
unknown2024-01-162024-01-302025-05-31
1026--79b82ca6-d7e9-4019-88c8-3ff0b046ae0b.stbid.ru
unknownunknownNo dataNo data
informer.yandex.ru
549081997-09-232015-07-192025-06-01
fonts.googleapis.com
88772005-01-252012-05-232025-06-04
sp.linkssp.ru
unknown2024-09-182025-05-282025-06-05
a.adiam.tech
unknown2023-12-232024-03-152025-06-06
ck.silvermob.com
unknown2015-08-252025-03-132025-05-31
www.acint.net
290722014-02-062014-02-142025-05-31
acint.net
229622014-02-062014-02-142025-06-05
cs.agency2.ru
unknown2008-10-062022-04-292025-06-01
adx.com.ru
432962017-05-192017-06-052025-06-01
sync.dsp.solta.io
unknown2022-07-192022-09-212025-06-01
a.videohead.tech
unknown2023-05-302023-06-072025-06-01
sync.bumlam.com
32432015-08-102015-08-102025-06-06
sync.gonet-ads.com
unknown2022-04-052023-02-032025-06-07
kimberlite.io
1665122017-03-162017-09-142025-06-06
match.new-programmatic.com
336132020-02-182020-02-182025-06-07
541747dc-434f-11f0-86e0-002590c0647c.n6.sync.bumlam.com
unknown2015-08-102025-06-072025-06-07
exchange.buzzoola.com
183892010-08-112014-10-172025-06-06
sync.opendsp.ru
unknown2022-08-242022-09-012025-06-01
ssp-rtb.sape.ru
311662006-06-192016-02-022025-05-31
5--2--6843b19cd41e0600019c3c2d.stbid.ru
unknownunknownNo dataNo data
2-6843b19cd41e0600019c3c2d.id.adx.com.ru
unknown2017-05-192025-06-072025-06-07

Related reports

Threat Detection Systems

Public InfoSec YARA rules

No alerts detected


OpenPhish

No alerts detected


PhishTank

No alerts detected


Quad9 DNS

No alerts detected


ThreatFox

No alerts detected


JavaScript (16)

HTTP Transactions (114)

URLIPResponseSize