Report Overview
Visitedpublic
2026-03-20 18:13:04
Tags
Submit Tags
URL
www.sourcecodeals.com/
Finishing URL
www.sourcecodeals.com/
IP / ASN

198.202.211.1
Title
SourceCo: Buy-Side Acquisition Search & Off-Market M&A Deal Sourcing
Detections
urlquery
0
Network Intrusion Detection
1
Threat Detection Systems
1
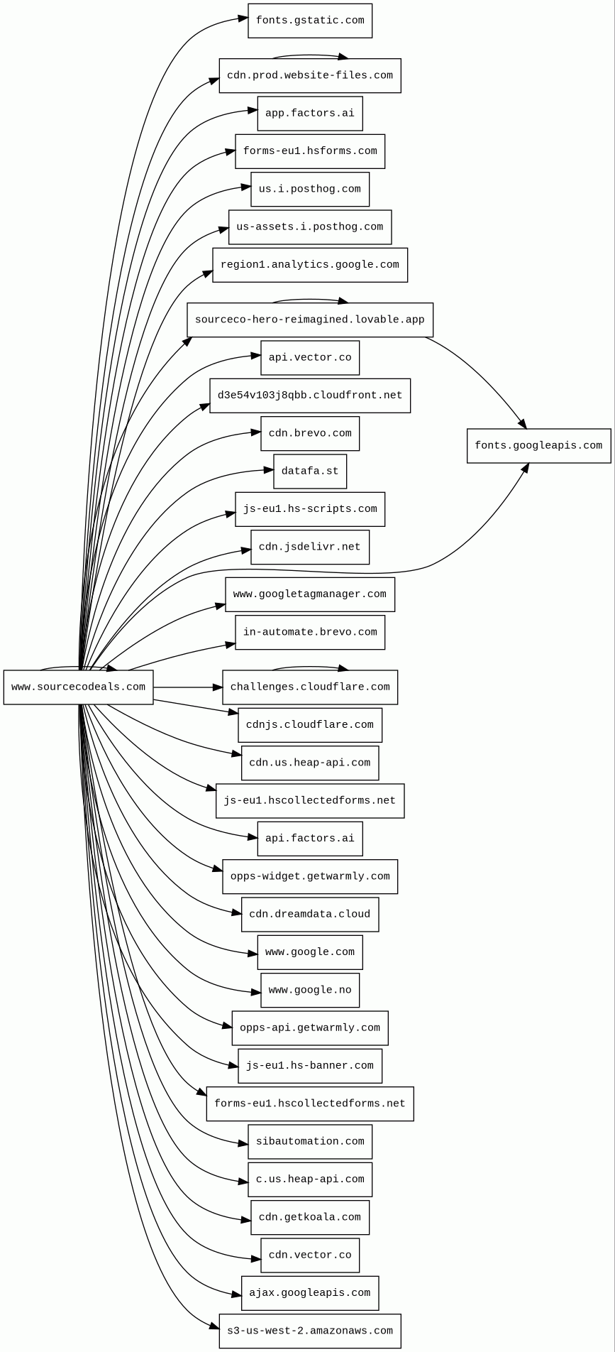
Host Summary
| Host | Rank | Registered | First Seen | Last Seen | Sent | Received | IP | Fingerprints |
|---|---|---|---|---|---|---|---|---|
cdn.brevo.com | 261553 | 1999-09-10 | 2024-11-06 | 2026-03-18 | 424 B | 4.0 kB | ![]() 141.101.90.105 | |
us-assets.i.posthog.com | 57965 | 2020-01-23 | 2024-02-22 | 2026-03-18 | 2.9 kB | 551 kB | ![]() 104.20.17.167 | ![]() |
cdnjs.cloudflare.com | 1222 | 2009-02-17 | 2012-05-23 | 2026-03-15 | 474 B | 60 kB | ![]() 104.17.25.14 | |
cdn.jsdelivr.net | 1678 | 2012-05-16 | 2012-09-30 | 2026-03-15 | 450 B | 20 kB | ![]() 151.101.129.229 | |
cdn.us.heap-api.com | 49924 | 2020-07-31 | 2023-11-09 | 2026-03-19 | 894 B | 338 kB | ![]() 54.240.174.109 | |
opps-widget.getwarmly.com | 454906 | 2019-08-16 | 2022-09-28 | 2026-03-17 | 945 B | 516 kB | ![]() 188.114.96.1 | |
opps-api.getwarmly.com | 430125 | 2019-08-16 | 2022-09-28 | 2026-03-18 | 682 B | 267 B | ![]() 34.110.157.101 | |
app.factors.ai | 446702 | 2018-08-30 | 2019-04-25 | 2026-03-14 | 426 B | 41 kB | ![]() 151.101.65.195 | |
sourceco-hero-reimagined.lovable.app | unknown | 2023-05-06 | 2026-03-20 | 2026-03-20 | 2.6 kB | 1.1 MB | ![]() 185.41.148.2 | |
in-automate.brevo.com | 161262 | 1999-09-10 | 2023-05-23 | 2026-03-18 | 808 B | 249 B | ![]() 172.64.150.216 | ![]() |
www.sourcecodeals.com | unknown | unknown | 2022-02-07 | 2023-01-25 | 1.1 kB | 686 kB | ![]() 198.202.211.1 | |
cdn.vector.co | 263464 | 2010-04-22 | 2024-07-24 | 2026-03-17 | 416 B | 77 kB | ![]() 52.84.50.48 | |
js-eu1.hs-scripts.com | 90455 | 2016-07-11 | 2021-08-03 | 2026-03-18 | 428 B | 2.3 kB | ![]() 172.65.208.22 | |
s3-us-west-2.amazonaws.com | 1196509 | 2005-08-18 | 2017-01-29 | 2026-03-18 | 458 B | 266 B | ![]() 52.92.195.136 | |
js-eu1.hscollectedforms.net | 194336 | 2017-01-23 | 2021-08-03 | 2026-03-18 | 475 B | 79 kB | ![]() 172.65.192.122 | |
forms-eu1.hsforms.com | 180545 | 2013-09-18 | 2021-08-03 | 2026-03-19 | 505 B | 862 B | ![]() 172.65.232.43 | |
www.google.com | 22 | 1997-09-15 | 2015-05-10 | 2026-03-15 | 2.0 kB | 990 B | ![]() 142.251.154.119 | |
fonts.googleapis.com | 313 | 2005-01-25 | 2012-05-23 | 2026-03-15 | 1.2 kB | 59 kB | ![]() 172.217.20.170 | |
www.google.no | 92680 | 2001-02-26 | 2012-06-26 | 2026-03-15 | 695 B | 580 B | ![]() 172.217.19.227 | |
cdn.getkoala.com | 458346 | 2019-03-03 | 2022-11-18 | 2026-03-13 | 460 B | 676 B | ![]() 104.26.0.188 | |
region1.analytics.google.com | 22257 | 1997-09-15 | 2022-03-17 | 2026-03-15 | 1.1 kB | 855 B | ![]() 216.239.32.36 | |
ajax.googleapis.com | 3691 | 2005-01-25 | 2012-05-22 | 2026-03-15 | 449 B | 14 kB | ![]() 192.178.25.10 | |
api.vector.co | 272076 | 2010-04-22 | 2023-04-28 | 2026-03-16 | 2.3 kB | 3.3 kB | ![]() 16.147.149.56 | |
api.factors.ai | 267364 | 2018-08-30 | 2019-04-25 | 2026-03-18 | 7.9 kB | 7.8 kB | ![]() 34.160.69.120 | |
c.us.heap-api.com | 45786 | 2020-07-31 | 2023-03-02 | 2026-03-16 | 2.2 kB | 2.2 kB | ![]() 3.214.91.121 | |
d3e54v103j8qbb.cloudfront.net | unknown | 2008-04-25 | 2016-03-11 | 2026-03-16 | 523 B | 90 kB | ![]() 54.192.209.132 | |
www.googletagmanager.com | 283 | 2011-11-11 | 2012-10-04 | 2026-03-15 | 1.8 kB | 1.4 MB | ![]() 172.217.19.232 | |
sibautomation.com 1 alert(s) on this Host | 29079 | 2017-01-20 | 2017-01-21 | 2026-03-18 | 446 B | 16 kB | ![]() 141.101.90.105 | ![]() |
datafa.st | 417959 | 2024-07-01 | 2024-09-01 | 2026-03-16 | 1.5 kB | 16 kB | ![]() 76.76.21.21 | |
js-eu1.hs-banner.com | 93048 | 2020-03-09 | 2021-08-03 | 2026-03-19 | 437 B | 71 kB | ![]() 172.65.202.201 | |
fonts.gstatic.com | unknown | 2008-02-11 | 2014-04-02 | 2026-03-15 | 10 kB | 711 kB | ![]() 172.217.20.163 | |
challenges.cloudflare.com | 11393 | 2009-02-17 | 2021-10-20 | 2026-03-15 | 5.5 kB | 568 kB | ![]() 104.18.95.41 | |
us.i.posthog.com | 42193 | 2020-01-23 | 2024-02-22 | 2026-03-18 | 2.8 kB | 2.2 kB | ![]() 184.73.6.120 | ![]() |
cdn.prod.website-files.com | 20159 | 2019-01-23 | 2023-11-01 | 2026-03-16 | 10 kB | 1.6 MB | ![]() 104.18.160.117 | |
cdn.dreamdata.cloud | 266713 | 2019-10-03 | 2019-11-01 | 2026-03-20 | 958 B | 129 kB | ![]() 34.120.220.80 | |
forms-eu1.hscollectedforms.net | 197263 | 2017-01-23 | 2023-03-02 | 2026-03-19 | 544 B | 816 B | ![]() 172.65.192.122 |
Google Cloud CDN (CDN)
Cloud CDN uses Google's global edge network to serve content closer to users.Google Cloud (IaaS)
Google Cloud is a suite of cloud computing services.Amazon Web Services (PaaS)
Amazon Web Services (AWS) is a comprehensive cloud services platform offering compute power, database storage, content delivery and other functionality.Cloudflare (CDN)
Cloudflare is a web-infrastructure and website-security company, providing content-delivery-network services, DDoS mitigation, Internet security, and distributed domain-name-server services.Envoy (Reverse proxies)
Envoy is an open-source edge and service proxy, designed for cloud-native applications.Amazon S3 (CDN)
Amazon S3 or Amazon Simple Storage Service is a service offered by Amazon Web Services (AWS) that provides object storage through a web service interface.Amazon CloudFront (CDN)
Amazon CloudFront is a fast content delivery network (CDN) service that securely delivers data, videos, applications, and APIs to customers globally with low latency, high transfer speeds.Express (Web frameworks, Web servers)
Express is a web application framework for Node.js, released as free and open-source software under the MIT License. It is designed for building web applications and APIs.Node.js (Programming languages)
Node.js is an open-source, cross-platform, JavaScript runtime environment that executes JavaScript code outside a web browser.Nginx (Web servers, Reverse proxies)
Nginx is a web server that can also be used as a reverse proxy, load balancer, mail proxy and HTTP cache.Firebase (Databases, Development)
Firebase is a Google-backed application development software that enables developers to develop iOS, Android and Web apps.Cloudflare Bot Management (Security)
Cloudflare bot management solution identifies and mitigates automated traffic to protect websites from bad bots.Albacross (Analytics, Retargeting)
Albacross is a lead generation and account intelligence platform. It helps marketing and sales teams identify their ideal customers visiting their website and gives them the insights they need to generate more qualified leads, make prospecting more efficient and close more deals.Google Tag Manager (Tag managers)
Google Tag Manager is a tag management system (TMS) that allows you to quickly and easily update measurement codes and related code fragments collectively known as tags on your website or mobile app.Linkedin Ads (Advertising)
Linkedin Ads is a paid marketing tool that offers access to Linkedin social networks through various sponsored posts and other methods.Google Analytics (Analytics)
Google Analytics is a free web analytics service that tracks and reports website traffic.Google Hosted Libraries (CDN)
Google Hosted Libraries is a stable, reliable, high-speed, globally available content distribution network for the most popular, open-source JavaScript libraries.Google Font API (Font scripts)
Google Font API is a web service that supports open-source font files that can be used on your web designs.jQuery:3.5.1 (JavaScript libraries)
jQuery is a JavaScript library which is a free, open-source software designed to simplify HTML DOM tree traversal and manipulation, as well as event handling, CSS animation, and Ajax.Sails.js (Web frameworks)
Vercel (PaaS)
Vercel is a cloud platform for static frontends and serverless functions.Google Cloud Storage (Miscellaneous)
Google Cloud Storage allows world-wide storage and retrieval of any amount of data at any time.Google Cloud Trace (Performance)
Google Cloud Trace is a distributed tracing system that collects latency data from applications and displays it in the Google Cloud Console.Related reports
Network Intrusion Detection Systems
Suricata /w Emerging Threats Pro
| Timestamp | Severity | Source IP | Destination IP | Alert |
|---|---|---|---|---|
| low | Client IP | ![]() 185.41.148.2 | ET INFO AI Service Domain (lovable .app) in TLS SNI |
Threat Detection Systems
| Detection System | Indicator | Verdict | Alert |
|---|---|---|---|
| Cloudflare DNS | sibautomation.com | malicious | Sinkholed |
JavaScript (138)
| HASH | FROM | Size | First Seen | Last Seen | |
|---|---|---|---|---|---|
| 086707e4369f60afedcafb16050a7618 | DocumentWrite | 39 B | 2023-03-07 | 2026-03-20 | |
Introduced by DocumentWrite First Seen 2023-03-07 Last Seen 2026-03-20 Times Seen 687274 Size 39 B (39 bytes) MD5 086707e4369f60afedcafb16050a7618 SHA1 8216b0cc6876cbd44f01c158e7dff3833ceccd41 Loading... | |||||
HTTP Transactions (122)
| URL | IP | Response | Size |
|---|


