Report Overview
Visitedpublic
2024-08-02 07:49:43
Tags
Submit Tags
URL
m.proporn.com/video/1938532/morina-mom-wants-every-drop-of-your-love
Finishing URL
m.proporn.com/video/1938532/morina-mom-wants-every-drop-of-your-love
IP / ASN

78.140.182.229
Title
Free Mobile Porn & Sex Videos & Sex Movies - Morina - Mom Wants Every Drop Of Your Love - 1938532 - ProPorn.com
Detections
urlquery
0
Network Intrusion Detection
0
Threat Detection Systems
0
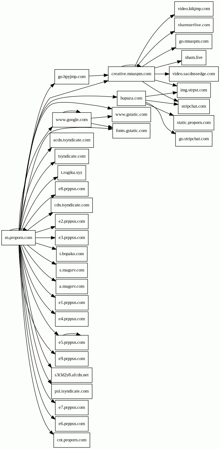
Host Summary
| Host | Rank | Registered | First Seen | Last Seen | Sent | Received | IP | Fingerprints |
|---|---|---|---|---|---|---|---|---|
m.proporn.com | unknown | 1997-10-16 | 2013-07-31 19:27:25 | 2024-02-05 04:24:30 | 1.3 kB | 34 kB | ![]() 78.140.182.213 | |
cnt.proporn.com | 708906 | 1997-10-16 | 2017-01-29 23:31:21 | 2024-06-12 17:16:42 | 534 B | 688 B | ![]() 78.140.183.133 | |
www.gstatic.com | unknown | 2008-02-11 | 2016-07-26 11:37:06 | 2024-08-02 05:03:18 | 2.8 kB | 1.1 MB | ![]() 142.250.74.163 | |
www.google.com | 7 | 1997-09-15 | 2015-05-10 13:11:19 | 2024-08-01 18:19:24 | 3.1 kB | 36 kB | ![]() 142.250.74.164 | |
cdn.tsyndicate.com | 16265 | 2017-03-08 | 2017-07-04 08:00:09 | 2024-08-01 19:00:35 | 404 B | 29 kB | ![]() 45.133.44.70 | |
t.bopako.com | unknown | 2023-12-25 | 2023-12-25 15:14:18 | 2024-07-24 19:28:54 | 1.1 kB | 1.5 kB | ![]() 78.140.181.112 | |
e2.prppsn.com | unknown | 2016-05-16 | 2023-12-14 06:40:21 | 2024-06-22 19:49:34 | 461 B | 30 kB | ![]() 178.79.223.6 | |
e3.prppsn.com | unknown | 2016-05-16 | 2023-12-13 22:38:19 | 2024-03-19 08:15:37 | 461 B | 30 kB | ![]() 178.79.223.6 | |
static.proporn.com | 902736 | 1997-10-16 | 2012-10-18 04:00:02 | 2024-06-12 17:16:43 | 3.2 kB | 301 kB | ![]() 178.79.223.6 | |
stripchat.com | 10390 | 2006-02-13 | 2016-06-13 12:24:50 | 2024-08-01 19:44:54 | 1.5 kB | 219 kB | ![]() 104.17.117.12 | |
e1.prppsn.com | unknown | 2016-05-16 | 2023-12-17 14:50:21 | 2024-06-12 17:16:32 | 458 B | 2.7 kB | ![]() 178.79.223.6 | |
img.strpst.com | 12993 | 2021-05-31 | 2021-06-03 10:45:56 | 2024-08-01 19:04:38 | 17 kB | 586 kB | ![]() 104.17.11.106 | |
xhamsterlive.com | 20594 | 2015-03-30 | 2015-10-09 03:55:47 | 2024-07-31 17:47:08 | 424 B | 467 B | ![]() 104.17.112.106 | |
video.sacdnssedge.com | unknown | 2024-01-30 | 2024-01-31 14:27:57 | 2024-08-01 19:45:47 | 1.6 kB | 2.1 MB | ![]() 185.76.9.23 | |
e6.prppsn.com | unknown | 2016-05-16 | 2023-12-13 22:38:21 | 2024-06-22 19:49:34 | 461 B | 44 kB | ![]() 178.79.223.6 | |
fonts.gstatic.com | unknown | 2008-02-11 | 2014-09-09 02:40:21 | 2024-08-02 05:07:34 | 4.3 kB | 133 kB | ![]() 216.58.207.227 | |
xham.live | unknown | 2023-03-21 | 2023-03-22 19:46:35 | 2024-08-01 17:38:48 | 417 B | 736 B | ![]() 104.17.117.12 | |
r10.o.lencr.org | unknown | 2020-06-29 | 2024-06-06 21:45:11 | 2024-08-01 18:12:56 | 3.6 kB | 9.8 kB | ![]() 23.36.77.32 | |
o.pki.goog | unknown | 2016-06-13 | 2024-04-24 13:44:57 | 2024-08-01 18:20:07 | 2.0 kB | 4.2 kB | ![]() 142.250.74.131 | |
e4.prppsn.com | unknown | 2016-05-16 | 2023-12-14 14:41:20 | 2024-06-22 19:49:34 | 461 B | 22 kB | ![]() 178.79.223.6 | |
e9.prppsn.com | unknown | 2016-05-16 | 2023-12-17 06:48:22 | 2024-06-22 19:49:34 | 460 B | 40 kB | ![]() 178.79.223.6 | |
go.hpyjmp.com | 58500 | 2020-01-23 | 2020-08-14 07:58:20 | 2024-07-31 14:41:53 | 1.6 kB | 2.2 kB | ![]() 104.18.17.106 | |
video.ktkjmp.com | 23778 | 2020-08-07 | 2020-10-02 10:52:19 | 2024-08-01 19:03:55 | 884 B | 2.0 kB | ![]() 104.18.48.21 | |
go.stripchat.com | 32089 | 2006-02-13 | 2017-01-23 07:35:43 | 2024-08-01 18:26:48 | 958 B | 85 kB | ![]() 104.17.117.12 | |
e5.prppsn.com | unknown | 2016-05-16 | 2023-12-14 14:40:20 | 2024-06-22 19:49:34 | 12 kB | 1.2 MB | ![]() 178.79.223.6 | |
t.rogiku.xyz | unknown | 2023-03-30 | 2023-03-31 03:25:01 | 2024-03-19 08:15:49 | 1.0 kB | 2.0 kB | ![]() 78.140.181.97 | |
hupuza.com | unknown | 2024-04-27 | 2024-05-25 10:44:09 | 2024-07-24 19:28:56 | 1.1 kB | 8.6 kB | ![]() 78.140.182.151 | |
a.magsrv.com | unknown | 2023-08-01 | 2023-08-04 18:18:00 | 2024-08-01 18:59:53 | 399 B | 106 kB | ![]() 121.127.45.82 | |
pxl.tsyndicate.com | 14763 | 2017-03-08 | 2017-07-05 15:51:06 | 2024-08-01 20:36:41 | 1.9 kB | 208 B | ![]() 94.130.143.224 | |
go.mnaspm.com | unknown | 2022-07-05 | 2023-10-04 13:16:29 | 2024-08-01 18:59:55 | 8.2 kB | 46 kB | ![]() 104.18.17.106 | |
e8.prppsn.com | unknown | 2016-05-16 | 2023-12-13 22:38:20 | 2024-06-22 19:49:34 | 461 B | 18 kB | ![]() 178.79.223.6 | |
tsyndicate.com | 13042 | 2017-03-08 | 2017-03-16 10:04:54 | 2024-08-01 20:36:41 | 2.1 kB | 18 kB | ![]() 195.201.244.188 | |
acdn.tsyndicate.com | unknown | 2017-03-08 | 2024-01-30 14:51:59 | 2024-08-01 19:00:35 | 1.2 kB | 8.3 kB | ![]() 45.133.44.71 | |
creative.mnaspm.com | unknown | 2022-07-05 | 2023-10-04 13:20:24 | 2024-08-01 19:04:37 | 8.1 kB | 463 kB | ![]() 104.18.17.106 | |
r11.o.lencr.org | unknown | 2020-06-29 | 2024-06-07 07:43:57 | 2024-08-01 18:12:08 | 1.3 kB | 3.5 kB | ![]() 23.36.76.226 | |
e7.prppsn.com | unknown | 2016-05-16 | 2023-12-17 14:49:19 | 2024-06-22 19:49:35 | 461 B | 28 kB | ![]() 178.79.223.6 | |
s.magsrv.com | unknown | 2023-08-01 | 2023-08-04 14:48:00 | 2024-08-01 18:59:55 | 1.4 kB | 2.2 kB | ![]() 95.211.229.248 | |
s3t3d2y8.afcdn.net | unknown | 2022-06-27 | 2022-08-09 00:22:56 | 2024-08-01 18:59:55 | 534 B | 13 kB | ![]() 185.76.9.16 |
Related reports
Network Intrusion Detection Systems
Suricata /w Emerging Threats Pro
| Timestamp | Severity | Source IP | Destination IP | Alert |
|---|---|---|---|---|
| medium | ![]() 78.140.181.97 | Client IP | ET HUNTING Observed Let's Encrypt Certificate for Suspicious TLD (.xyz) | |
| medium | ![]() 78.140.181.97 | Client IP | ET HUNTING Observed Let's Encrypt Certificate for Suspicious TLD (.xyz) |
Threat Detection Systems
Public InfoSec YARA rules
No alerts detected
OpenPhish
No alerts detected
PhishTank
No alerts detected
mnemonic secure dns
No alerts detected
Quad9 DNS
No alerts detected
ThreatFox
No alerts detected
JavaScript (58)
| HASH | FROM | Size | First Seen | Last Seen | |
|---|---|---|---|---|---|
| bed3c06e0107358a4389098466425bd6 | DocumentWrite | 333 B | 2023-08-12 | 2025-01-01 | |
Introduced by DocumentWrite First Seen 2023-08-12 Last Seen 2025-01-01 Times Seen 4 Size 333 B (333 bytes) MD5 bed3c06e0107358a4389098466425bd6 SHA1 360c38135dbd305aa3f0389a3bf277d3782fda13 Loading... | |||||
| e4abb6e6239c1496f858772656abec0c | DocumentWrite | 486 B | 2024-08-19 | 2024-08-19 | |
Introduced by DocumentWrite First Seen 2024-08-19 Last Seen 2024-08-19 Times Seen 1 Size 486 B (486 bytes) MD5 e4abb6e6239c1496f858772656abec0c SHA1 f6e756dc0599eaf99db02403e96dfe893f117acd Loading... | |||||
| 0426dc3a53cdfc58bb2e1cc3973df03e | DocumentWrite | 486 B | 2024-08-19 | 2024-08-19 | |
Introduced by DocumentWrite First Seen 2024-08-19 Last Seen 2024-08-19 Times Seen 1 Size 486 B (486 bytes) MD5 0426dc3a53cdfc58bb2e1cc3973df03e SHA1 d1da3ee57fbd10b0a52b71cc111d03000d127ca7 Loading... | |||||
HTTP Transactions (171)
| URL | IP | Response | Size |
|---|






