Report Overview
Visitedpublic
2025-08-25 17:18:45
Tags
Submit Tags
URL
earnsmartwithai.com/test.php?url=aHR0cHM6Ly9ub3Nzb3BsYXllcm9ubGluZWhkLm9yZy90di9wdF9zcG9ydHYy
Finishing URL
earnsmartwithai.com/automate-online-income-with-ai
IP / ASN

104.21.48.1
Title
Using AI to Automate Online Income Streams - Earn Smart With AI – How to Make Money Using Artificial Intelligence in 2025
Detections
urlquery
0
Network Intrusion Detection
0
Threat Detection Systems
1
Host Summary
| Host | Rank | Registered | First Seen | Last Seen | Sent | Received | IP | Fingerprints |
|---|---|---|---|---|---|---|---|---|
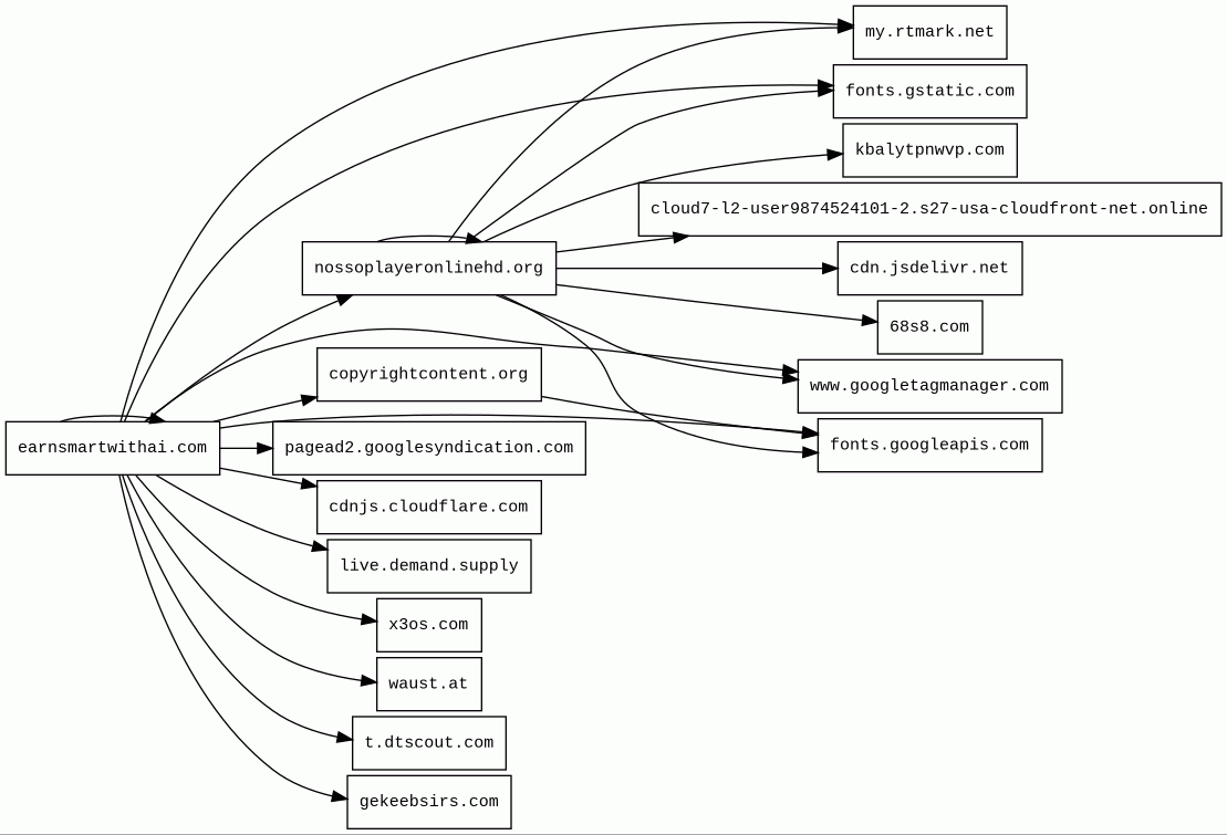
earnsmartwithai.com | 4632804 | unknown | No data | No data | 10 kB | 828 kB | ![]() 104.21.32.1 | |
copyrightcontent.org | 575403 | 2021-01-12 | 2019-11-20 | 2025-08-20 | 1.7 kB | 17 kB | ![]() 104.18.6.31 | |
x3os.com | 19468 | 2021-03-18 | 2025-04-24 | 2025-08-25 | 607 B | 834 B | ![]() 139.45.196.64 | |
pagead2.googlesyndication.com | 610 | 2003-01-21 | 2012-05-21 | 2025-08-21 | 890 B | 324 kB | ![]() 216.58.211.2 | |
waust.at | 36042 | unknown | 2016-01-28 | 2025-08-23 | 405 B | 8.4 kB | ![]() 104.26.4.7 | |
live.demand.supply | 544760 | 2014-06-22 | 2018-03-13 | 2025-08-22 | 1.0 kB | 1.2 kB | ![]() 104.17.38.115 | |
my.rtmark.net | 43911 | 2014-10-29 | 2015-02-04 | 2025-08-21 | 983 B | 1.7 kB | ![]() 172.64.146.234 | |
gekeebsirs.com 1 alert(s) on this Host | 240705 | 2024-08-13 | 2024-08-13 | 2025-08-24 | 417 B | 109 kB | ![]() 172.67.133.240 | |
cdn.jsdelivr.net | 1678 | 2012-05-16 | 2012-09-30 | 2025-08-20 | 2.4 kB | 791 kB | ![]() 104.16.174.226 | |
t.dtscout.com | 54823 | 2013-11-01 | 2017-01-30 | 2025-08-22 | 1.0 kB | 3.5 kB | ![]() 104.26.11.2 | |
www.googletagmanager.com | 283 | 2011-11-11 | 2012-10-04 | 2025-08-20 | 1.3 kB | 1.2 MB | ![]() 142.250.74.168 | |
cdnjs.cloudflare.com | 1222 | 2009-02-17 | 2012-05-23 | 2025-08-20 | 444 B | 89 kB | ![]() 104.17.24.14 | |
nossoplayeronlinehd.org | unknown | 2025-05-23 | 2025-08-17 | 2025-08-17 | 1.4 kB | 49 kB | ![]() 188.114.96.1 | |
68s8.com | unknown | 2017-04-25 | 2025-07-25 | 2025-08-19 | 2.3 kB | 116 kB | ![]() 139.45.197.247 | |
fonts.googleapis.com | 313 | 2005-01-25 | 2012-05-23 | 2025-08-20 | 1.6 kB | 91 kB | ![]() 142.250.178.106 | |
fonts.gstatic.com | unknown | 2008-02-11 | 2014-04-02 | 2025-08-20 | 3.4 kB | 244 kB | ![]() 142.250.74.35 | |
kbalytpnwvp.com | unknown | 2025-08-24 | 2025-08-25 | 2025-08-25 | 999 B | 1.3 kB | ![]() 139.45.197.162 | |
cloud7-l2-user9874524101-2.s27-usa-cloudfront-net.online | unknown | 2025-08-01 | 2025-08-25 | 2025-08-25 | 474 B | 12 kB | ![]() 104.21.44.5 |
Cloudflare (CDN)
Cloudflare is a web-infrastructure and website-security company, providing content-delivery-network services, DDoS mitigation, Internet security, and distributed domain-name-server services.WordPress:6.8.2 (CMS, Blogs)
WordPress is a free and open-source content management system written in PHP and paired with a MySQL or MariaDB database. Features include a plugin architecture and a template system.PHP (Programming languages)
PHP is a general-purpose scripting language used for web development.MySQL (Databases)
MySQL is an open-source relational database management system.CookieYes:3.3.2 (Cookie compliance)
jQuery:3.7.1 (JavaScript libraries)
jQuery is a JavaScript library which is a free, open-source software designed to simplify HTML DOM tree traversal and manipulation, as well as event handling, CSS animation, and Ajax.Google Analytics (Analytics)
Google Analytics is a free web analytics service that tracks and reports website traffic.cdnjs (CDN)
cdnjs is a free distributed JS library delivery service.jQuery Migrate:3.4.1 (JavaScript libraries)
Query Migrate is a javascript library that allows you to preserve the compatibility of your jQuery code developed for versions of jQuery older than 1.9.Cloudflare Bot Management (Security)
Cloudflare bot management solution identifies and mitigates automated traffic to protect websites from bad bots.Nginx (Web servers, Reverse proxies)
Nginx is a web server that can also be used as a reverse proxy, load balancer, mail proxy and HTTP cache.Related reports
Threat Detection Systems
| Detection System | Indicator | Verdict | Alert |
|---|---|---|---|
| Quad9 DNS | gekeebsirs.com | malicious | Sinkholed |
JavaScript (47)
No JavaScripts
HTTP Transactions (58)
| URL | IP | Response | Size |
|---|

