Report Overview
Visitedpublic
2026-03-18 18:06:32
Tags
Submit Tags
URL
worlddivest-trade.com/
Finishing URL
worlddivest-trade.com/
IP / ASN

141.11.164.2
Title
Welcome to worlddivest-trade.com
Detections
urlquery
0
Network Intrusion Detection
0
Threat Detection Systems
1
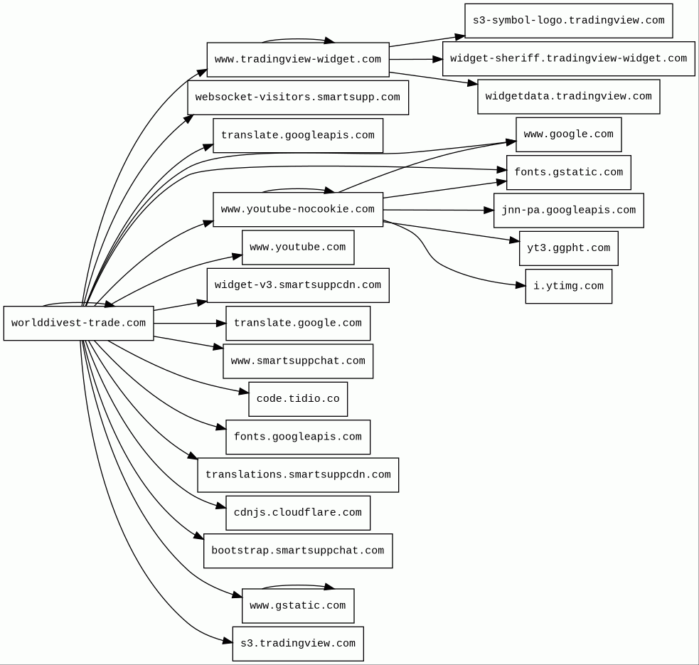
Host Summary
| Host | Rank | Registered | First Seen | Last Seen | Sent | Received | IP | Fingerprints |
|---|---|---|---|---|---|---|---|---|
www.tradingview-widget.com | 196495 | 2020-06-05 | 2021-04-08 | 2026-03-12 | 15 kB | 529 kB | ![]() 194.242.11.186 | ![]() |
translate.googleapis.com | 6317 | 2005-01-25 | 2012-05-31 | 2026-03-16 | 3.1 kB | 421 kB | ![]() 142.251.143.138 | |
worlddivest-trade.com | unknown | 2025-08-25 | 2026-03-18 | 2026-03-18 | 18 kB | 5.6 MB | ![]() 141.11.164.2 | ![]() |
code.tidio.co | 120056 | 2014-06-01 | 2014-11-27 | 2026-03-11 | 886 B | 1.2 kB | ![]() 104.26.1.115 | |
bootstrap.smartsuppchat.com | 425291 | 2014-02-02 | 2018-01-29 | 2026-03-11 | 535 B | 1.6 kB | ![]() 18.193.231.135 | |
fonts.googleapis.com | 313 | 2005-01-25 | 2012-05-23 | 2026-03-15 | 941 B | 11 kB | ![]() 142.251.38.106 | |
translate.google.com | 609 | 1997-09-15 | 2012-05-30 | 2026-03-16 | 954 B | 83 kB | ![]() 172.217.20.174 | |
cdnjs.cloudflare.com | 1222 | 2009-02-17 | 2012-05-23 | 2026-03-15 | 1.1 kB | 110 kB | ![]() 104.17.24.14 | |
fonts.gstatic.com | unknown | 2008-02-11 | 2014-04-02 | 2026-03-15 | 3.2 kB | 115 kB | ![]() 142.250.74.3 | |
www.youtube.com | 286 | 2005-02-15 | 2013-04-13 | 2026-03-16 | 1.3 kB | 42 kB | ![]() 172.217.20.174 | |
s3.tradingview.com | 165395 | 2010-03-20 | 2018-06-24 | 2026-03-13 | 459 B | 15 kB | ![]() 194.242.11.186 | |
yt3.ggpht.com | 1275 | 2008-01-16 | 2014-01-15 | 2026-03-16 | 509 B | 2.0 kB | ![]() 142.250.74.1 | |
www.smartsuppchat.com | 491650 | 2014-02-02 | 2017-01-30 | 2026-03-12 | 426 B | 19 kB | ![]() 185.76.9.11 | ![]() |
widgetdata.tradingview.com | 179381 | 2010-03-20 | 2015-02-20 | 2026-03-13 | 693 B | 224 B | ![]() 93.123.102.228 | |
websocket-visitors.smartsupp.com | 411464 | 2012-08-25 | 2021-07-12 | 2026-03-12 | 610 B | 224 B | ![]() 63.183.105.220 | |
www.google.com | 22 | 1997-09-15 | 2015-05-10 | 2026-03-15 | 913 B | 63 kB | ![]() 216.58.201.228 | |
www.gstatic.com | 146047 | 2008-02-11 | 2012-05-29 | 2026-03-15 | 3.2 kB | 70 kB | ![]() 172.217.20.163 | |
i.ytimg.com | 436 | 2007-12-11 | 2012-10-03 | 2026-03-16 | 464 B | 7.8 kB | ![]() 142.251.142.246 | |
translations.smartsuppcdn.com | 560346 | 2018-11-20 | 2022-11-04 | 2026-03-12 | 502 B | 7.7 kB | ![]() 185.76.9.11 | ![]() |
www.youtube-nocookie.com 1 alert(s) on this Host | 20734 | 2009-01-23 | 2012-05-31 | 2026-03-11 | 8.7 kB | 3.5 MB | ![]() 172.217.20.174 | |
s3-symbol-logo.tradingview.com | 110931 | 2010-03-20 | 2020-11-23 | 2026-03-13 | 3.1 kB | 13 kB | ![]() 194.242.11.186 | |
widget-v3.smartsuppcdn.com | 532262 | 2018-11-20 | 2022-10-03 | 2026-03-12 | 1.4 kB | 325 kB | ![]() 185.76.9.12 | ![]() |
widget-sheriff.tradingview-widget.com | 206730 | 2020-06-05 | 2024-02-01 | 2026-03-13 | 546 B | 585 B | ![]() 52.84.50.3 | |
jnn-pa.googleapis.com | 1579 | 2005-01-25 | 2021-11-16 | 2026-03-16 | 1.2 kB | 1.1 kB | ![]() 216.58.201.234 |
Bunny (CDN)
dc.js (JavaScript graphics, JavaScript libraries)
A multi-dimensional charting library built to work natively with crossfilter and rendered using d3.jsPayPal (Payment processors)
PayPal is an online payments system that supports online money transfers and serves as an electronic alternative to traditional paper methods like checks and money orders.LiteSpeed (Web servers)
LiteSpeed is a high-scalability web server.jQuery:3.5.1 (JavaScript libraries)
jQuery is a JavaScript library which is a free, open-source software designed to simplify HTML DOM tree traversal and manipulation, as well as event handling, CSS animation, and Ajax.Bootstrap (UI frameworks)
Bootstrap is a free and open-source CSS framework directed at responsive, mobile-first front-end web development. It contains CSS and JavaScript-based design templates for typography, forms, buttons, navigation, and other interface components.OWL Carousel (JavaScript libraries)
OWL Carousel is an enabled jQuery plugin that lets you create responsive carousel sliders.Google Maps (Maps)
Google Maps is a web mapping service. It offers satellite imagery, aerial photography, street maps, 360° interactive panoramic views of streets, real-time traffic conditions, and route planning for traveling by foot, car, bicycle and air, or public transportation.Tidio (Live chat)
Tidio is a customer communication product. It provides multi-channel support so users can communicate with customers on the go. Live chat, messenger, or email are all supported.Cloudflare (CDN)
Cloudflare is a web-infrastructure and website-security company, providing content-delivery-network services, DDoS mitigation, Internet security, and distributed domain-name-server services.Amazon Web Services (PaaS)
Amazon Web Services (AWS) is a comprehensive cloud services platform offering compute power, database storage, content delivery and other functionality.CDN77 (CDN)
CDN77 is a content delivery network (CDN).Apache Traffic Server (Web servers)
Apache Traffic Server is an open-source caching and proxying server that serves as an HTTP/1.1 and HTTP/2 reverse proxy with caching capabilities, load balancing, request routing, SSL termination, and support for advanced HTTP features.Amazon CloudFront (CDN)
Amazon CloudFront is a fast content delivery network (CDN) service that securely delivers data, videos, applications, and APIs to customers globally with low latency, high transfer speeds.Related reports
Threat Detection Systems
| Detection System | Indicator | Verdict | Alert |
|---|---|---|---|
| Private YARA rules | www.youtube-nocookie.com/s/player/f4f314f0/player_es6.vflset/en_US/base.js | audit | Hunting_JS_WebAssembly |
JavaScript (220)
| HASH | FROM | Size | First Seen | Last Seen | |
|---|---|---|---|---|---|
| 8577c3c3289129c2e1ac6ad928469a64 | DocumentWrite | 470 B | 2026-03-17 | 2026-03-19 | |
Introduced by DocumentWrite First Seen 2026-03-17 Last Seen 2026-03-19 Times Seen 115 Size 470 B (470 bytes) MD5 8577c3c3289129c2e1ac6ad928469a64 SHA1 7d69e0c1fb3b0345f3b997a04595b56552b5901e Loading... | |||||
| 23e83807b8a0ad20800c75c4ff66c9cf | DocumentWrite | 470 B | 2026-03-17 | 2026-03-19 | |
Introduced by DocumentWrite First Seen 2026-03-17 Last Seen 2026-03-19 Times Seen 122 Size 470 B (470 bytes) MD5 23e83807b8a0ad20800c75c4ff66c9cf SHA1 d5478995c63cb3d98f0d83152cd96c65af36ea8a Loading... | |||||
| 58457ad0a4dcca91039381fe81af1999 | DocumentWrite | 3.0 kB | 2026-03-16 | 2026-03-19 | |
Introduced by DocumentWrite First Seen 2026-03-16 Last Seen 2026-03-19 Times Seen 195 Size 3.0 kB (3011 bytes) MD5 58457ad0a4dcca91039381fe81af1999 SHA1 bafb0f472c9d80a1018831ed627a815735d7bf5c Loading... | |||||
HTTP Transactions (123)
| URL | IP | Response | Size |
|---|







