Report Overview
Visitedpublic
2025-08-02 06:24:17
Tags
Submit Tags
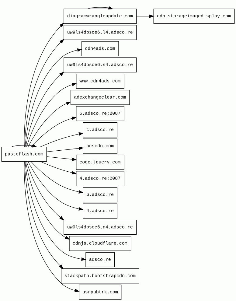
URL
pasteflash.com/98976
Finishing URL
pasteflash.com/98976
IP / ASN

45.153.88.2
Title
New2 - PasteFlash
Detections
urlquery
0
Network Intrusion Detection
8
Threat Detection Systems
2
Host Summary
| Host | Rank | Registered | First Seen | Last Seen | Sent | Received | IP | Fingerprints |
|---|---|---|---|---|---|---|---|---|
acscdn.com | 93608 | 2020-05-05 | 2020-05-06 | 2025-08-01 | 1.2 kB | 328 kB | ![]() 104.18.16.201 | |
stackpath.bootstrapcdn.com | 2467 | 2012-05-25 | 2018-04-05 | 2025-07-30 | 921 B | 243 kB | ![]() 104.18.10.207 | |
code.jquery.com | 634 | 2005-12-10 | 2012-05-21 | 2025-07-30 | 427 B | 73 kB | ![]() 151.101.194.137 | |
6.adsco.re | 17812 | 2017-02-14 | 2018-01-15 | 2025-08-01 | 857 B | 997 B | ![]() 104.17.167.186 | |
uw9ls4dbsoe6.l4.adsco.re | unknown | unknown | No data | No data | 460 B | 463 B | ![]() 185.200.118.62 | |
uw9ls4dbsoe6.n4.adsco.re | unknown | unknown | No data | No data | 460 B | 463 B | ![]() 38.132.109.126 | |
pasteflash.com | unknown | 2024-06-01 | 2025-06-29 | 2025-07-18 | 6.0 kB | 240 kB | ![]() 45.153.88.2 | |
cdn.storageimagedisplay.com | unknown | 2024-09-13 | 2024-09-13 | 2025-08-01 | 506 B | 52 kB | ![]() 45.133.44.2 | |
diagramwrangleupdate.com 3 alert(s) on this Host | unknown | 2023-12-12 | 2023-12-12 | 2025-07-21 | 6.0 kB | 12 kB | ![]() 192.243.59.20 | |
uw9ls4dbsoe6.s4.adsco.re | unknown | unknown | No data | No data | 460 B | 463 B | ![]() 185.200.116.60 | |
c.adsco.re | 16577 | 2017-02-14 | 2017-11-29 | 2025-08-01 | 511 B | 80 kB | ![]() 104.17.166.186 | |
www.cdn4ads.com | 105393 | 2020-04-18 | 2020-04-19 | 2025-07-30 | 450 B | 42 kB | ![]() 95.173.205.15 | ![]() |
adexchangeclear.com | unknown | 2015-04-27 | 2025-07-16 | 2025-07-30 | 3.1 kB | 4.8 kB | ![]() 172.67.223.87 | |
usrpubtrk.com 1 alert(s) on this Host | unknown | 2025-06-16 | 2025-06-17 | 2025-07-29 | 488 B | 530 B | ![]() 104.21.92.33 | |
cdn4ads.com | 46207 | 2020-04-18 | 2020-04-19 | 2025-08-01 | 1.7 kB | 257 B | ![]() 216.59.63.128 | |
4.adsco.re | 19179 | 2017-02-14 | 2021-01-04 | 2025-08-01 | 857 B | 864 B | ![]() 162.252.214.5 | |
cdnjs.cloudflare.com | 235 | 2009-02-17 | 2012-05-23 | 2025-07-30 | 922 B | 207 kB | ![]() 104.17.24.14 | |
adsco.re | 8541 | 2017-02-14 | 2017-04-03 | 2025-08-01 | 448 B | 1.8 kB | ![]() 162.252.214.5 |
Google Cloud Storage (Miscellaneous)
Google Cloud Storage allows world-wide storage and retrieval of any amount of data at any time.Google Cloud (IaaS)
Google Cloud is a suite of cloud computing services.Cloudflare (CDN)
Cloudflare is a web-infrastructure and website-security company, providing content-delivery-network services, DDoS mitigation, Internet security, and distributed domain-name-server services.Nginx (Web servers, Reverse proxies)
Nginx is a web server that can also be used as a reverse proxy, load balancer, mail proxy and HTTP cache.Varnish (Caching)
Varnish is a reverse caching proxy.PHP (Programming languages)
PHP is a general-purpose scripting language used for web development.Bootstrap:4.5.2 (UI frameworks)
Bootstrap is a free and open-source CSS framework directed at responsive, mobile-first front-end web development. It contains CSS and JavaScript-based design templates for typography, forms, buttons, navigation, and other interface components.jQuery CDN (CDN)
jQuery CDN is a way to include jQuery in your website without actually downloading and keeping it your website's folder.jQuery:1.9.1 (JavaScript libraries)
jQuery is a JavaScript library which is a free, open-source software designed to simplify HTML DOM tree traversal and manipulation, as well as event handling, CSS animation, and Ajax.Nginx:1.21.6 (Web servers, Reverse proxies)
Nginx is a web server that can also be used as a reverse proxy, load balancer, mail proxy and HTTP cache.Nginx:1.19.5 (Web servers, Reverse proxies)
Nginx is a web server that can also be used as a reverse proxy, load balancer, mail proxy and HTTP cache.CDN77 (CDN)
CDN77 is a content delivery network (CDN).Google Cloud CDN (CDN)
Cloud CDN uses Google's global edge network to serve content closer to users.Related reports
Network Intrusion Detection Systems
Suricata /w Emerging Threats Pro
| Timestamp | Severity | Source IP | Destination IP | Alert |
|---|---|---|---|---|
| low | ![]() 172.18.0.7 | ![]() 185.200.118.90 | ET INFO Session Traversal Utilities for NAT (STUN Binding Request) | |
| low | ![]() 172.18.0.7 | ![]() 38.132.109.186 | ET INFO Session Traversal Utilities for NAT (STUN Binding Request) | |
| low | ![]() 172.18.0.7 | ![]() 185.200.116.90 | ET INFO Session Traversal Utilities for NAT (STUN Binding Request) | |
| low | ![]() 172.18.0.7 | ![]() 185.200.118.90 | ET INFO Session Traversal Utilities for NAT (STUN Binding Request) | |
| low | ![]() 172.18.0.7 | ![]() 38.132.109.186 | ET INFO Session Traversal Utilities for NAT (STUN Binding Request) | |
| low | ![]() 172.18.0.7 | ![]() 185.200.116.90 | ET INFO Session Traversal Utilities for NAT (STUN Binding Request) | |
| low | ![]() 172.18.0.7 | ![]() 185.200.118.90 | ET INFO Session Traversal Utilities for NAT (STUN Binding Request) | |
| low | ![]() 172.18.0.7 | ![]() 38.132.109.186 | ET INFO Session Traversal Utilities for NAT (STUN Binding Request) |
Threat Detection Systems
| Detection System | Indicator | Verdict | Alert |
|---|---|---|---|
| Quad9 DNS | diagramwrangleupdate.com | malicious | Sinkholed |
| Quad9 DNS | usrpubtrk.com | malicious | Sinkholed |
JavaScript (33)
No JavaScripts
HTTP Transactions (39)
| URL | IP | Response | Size |
|---|






