Report Overview
Visitedpublic
2026-02-04 19:00:16
Tags
Submit Tags
URL
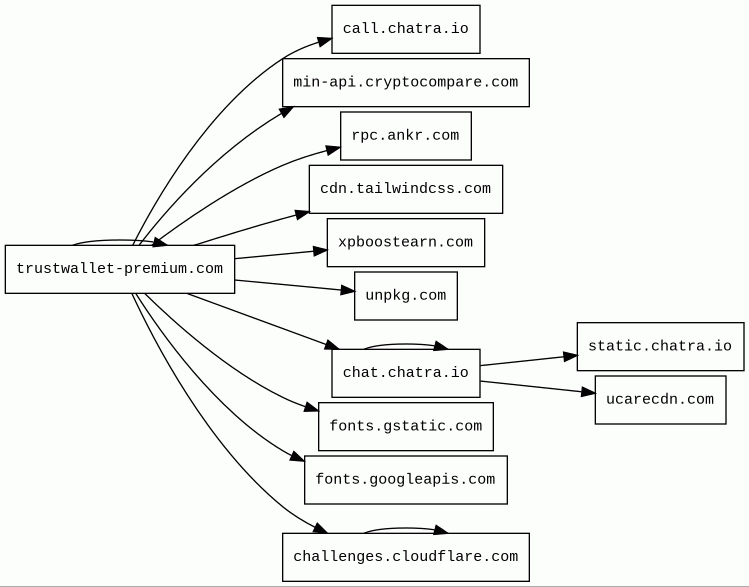
trustwallet-premium.com/
Finishing URL
trustwallet-premium.com/
IP / ASN

172.67.192.76
Title
Trust Premium
Detections
urlquery
0
Network Intrusion Detection
4
Threat Detection Systems
0
Host Summary
| Host | Rank | Registered | First Seen | Last Seen | Sent | Received | IP | Fingerprints |
|---|---|---|---|---|---|---|---|---|
static.chatra.io | 470474 | 2014-10-31 | 2016-10-28 | 2026-02-01 | 968 B | 991 kB | ![]() 172.66.149.189 | |
trustwallet-premium.com | unknown | 2025-11-27 | 2026-02-04 | 2026-02-04 | 8.2 kB | 2.7 MB | ![]() 104.21.33.214 | ![]() |
cdn.tailwindcss.com | 117330 | 2017-07-20 | 2018-07-09 | 2026-02-02 | 838 B | 816 kB | ![]() 104.26.3.143 | |
xpboostearn.com | unknown | 2025-12-11 | 2026-02-04 | 2026-02-04 | 3.4 kB | 8.9 kB | ![]() 104.21.63.13 | |
call.chatra.io | 402161 | 2014-10-31 | 2015-12-25 | 2026-01-30 | 420 B | 48 kB | ![]() 172.66.149.189 | |
fonts.gstatic.com | unknown | 2008-02-11 | 2014-04-02 | 2026-02-01 | 3.4 kB | 292 kB | ![]() 142.250.74.3 | |
chat.chatra.io | 346426 | 2014-10-31 | 2015-03-31 | 2026-01-30 | 2.0 kB | 4.5 kB | ![]() 172.66.149.189 | ![]() ![]() |
min-api.cryptocompare.com | 433733 | 2013-11-03 | 2017-01-31 | 2026-01-31 | 511 B | 652 B | ![]() 20.4.130.154 | |
rpc.ankr.com | 541361 | 2007-04-23 | 2021-10-24 | 2026-01-31 | 2.3 kB | 2.7 kB | ![]() 208.65.177.248 | |
ucarecdn.com | 21962 | 2012-08-01 | 2018-06-24 | 2026-01-28 | 475 B | 2.3 kB | ![]() 151.101.65.55 | |
fonts.googleapis.com | 313 | 2005-01-25 | 2012-05-23 | 2026-02-01 | 1.1 kB | 33 kB | ![]() 142.251.38.106 | |
challenges.cloudflare.com | 11393 | 2009-02-17 | 2021-10-20 | 2026-02-01 | 5.1 kB | 511 kB | ![]() 104.18.94.41 | |
unpkg.com | 1093 | 2016-01-06 | 2016-01-07 | 2026-02-01 | 862 B | 777 kB | ![]() 104.18.1.22 | ![]() |
Amazon CloudFront (CDN)
Amazon CloudFront is a fast content delivery network (CDN) service that securely delivers data, videos, applications, and APIs to customers globally with low latency, high transfer speeds.Amazon Web Services (PaaS)
Amazon Web Services (AWS) is a comprehensive cloud services platform offering compute power, database storage, content delivery and other functionality.Cloudflare (CDN)
Cloudflare is a web-infrastructure and website-security company, providing content-delivery-network services, DDoS mitigation, Internet security, and distributed domain-name-server services.Tailwind CSS (UI frameworks)
Tailwind is a utility-first CSS framework.Unpkg (CDN)
Unpkg is a content delivery network for everything on npm.Vercel (PaaS)
Vercel is a cloud platform for static frontends and serverless functions.Express (Web frameworks, Web servers)
Express is a web application framework for Node.js, released as free and open-source software under the MIT License. It is designed for building web applications and APIs.Node.js (Programming languages)
Node.js is an open-source, cross-platform, JavaScript runtime environment that executes JavaScript code outside a web browser.Meteor (JavaScript frameworks, Web frameworks)
MongoDB (Databases)
MongoDB is a document-oriented NoSQL database used for high volume data storage.Amazon ALB (Load balancers)
Amazon Application Load Balancer (ALB) distributes incoming application traffic to increase availability and support content-based routing.Nginx (Web servers, Reverse proxies)
Nginx is a web server that can also be used as a reverse proxy, load balancer, mail proxy and HTTP cache.Fly.io (PaaS)
Fly is a platform for running full stack apps and databases.Related reports
Network Intrusion Detection Systems
Suricata /w Emerging Threats Pro
| Timestamp | Severity | Source IP | Destination IP | Alert |
|---|---|---|---|---|
| low | Client IP | ![]() 208.65.177.248 | ET INFO Observed Smart Chain Domain in TLS SNI (rpc .ankr .com) | |
| low | Client IP | ![]() 208.65.177.248 | ET INFO Observed Smart Chain Domain in TLS SNI (rpc .ankr .com) | |
| low | Client IP | ![]() 208.65.177.248 | ET INFO Observed Smart Chain Domain in TLS SNI (rpc .ankr .com) | |
| low | Client IP | ![]() 208.65.177.248 | ET INFO Observed Smart Chain Domain in TLS SNI (rpc .ankr .com) |
Threat Detection Systems
No alerts detected
JavaScript (84)
| HASH | FROM | Size | First Seen | Last Seen | |
|---|---|---|---|---|---|
| 086707e4369f60afedcafb16050a7618 | DocumentWrite | 39 B | 2023-03-07 | 2026-03-01 | |
Introduced by DocumentWrite First Seen 2023-03-07 Last Seen 2026-03-01 Times Seen 618314 Size 39 B (39 bytes) MD5 086707e4369f60afedcafb16050a7618 SHA1 8216b0cc6876cbd44f01c158e7dff3833ceccd41 Loading... | |||||
HTTP Transactions (49)
| URL | IP | Response | Size |
|---|





