Report Overview
Visitedpublic
2026-03-20 15:55:20
Tags
Submit Tags
URL
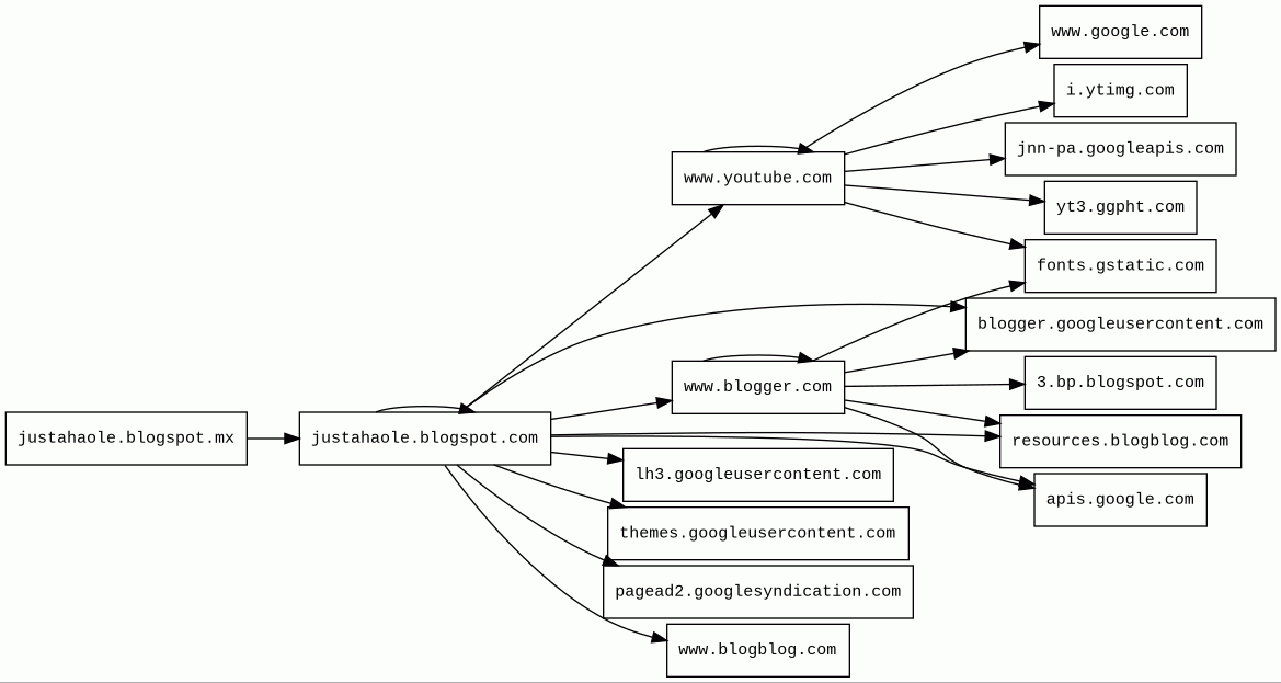
justahaole.blogspot.mx/
Finishing URL
justahaole.blogspot.com/
IP / ASN

142.251.38.97
Title
The mind of a Gemini...
Detections
urlquery
0
Network Intrusion Detection
0
Threat Detection Systems
4
Host Summary
| Host | Rank | Registered | First Seen | Last Seen | Sent | Received | IP | Fingerprints |
|---|---|---|---|---|---|---|---|---|
resources.blogblog.com | 177645 | 2000-09-15 | 2017-01-30 | 2026-03-18 | 925 B | 2.4 kB | ![]() 142.251.143.137 | |
jnn-pa.googleapis.com | 1579 | 2005-01-25 | 2021-11-16 | 2026-03-16 | 1.2 kB | 1.2 kB | ![]() 142.250.74.10 | |
apis.google.com | 1075 | 1997-09-15 | 2013-05-06 | 2026-03-16 | 2.5 kB | 467 kB | ![]() 142.251.142.238 | |
fonts.gstatic.com | unknown | 2008-02-11 | 2014-04-02 | 2026-03-15 | 1.6 kB | 98 kB | ![]() 142.251.38.99 | |
pagead2.googlesyndication.com | 610 | 2003-01-21 | 2012-05-21 | 2026-03-16 | 453 B | 712 B | ![]() 142.251.142.226 | |
justahaole.blogspot.mx 1 alert(s) on this Host | unknown | 2009-05-31 | 2026-02-20 | 2026-02-20 | 491 B | 102 kB | ![]() 142.251.143.129 | |
lh3.googleusercontent.com | 303 | 2008-11-17 | 2012-05-22 | 2026-03-16 | 610 B | 11 kB | ![]() 142.251.143.129 | |
themes.googleusercontent.com | 81747 | 2008-11-17 | 2012-05-24 | 2026-03-19 | 538 B | 103 kB | ![]() 142.251.143.129 | |
www.youtube.com 1 alert(s) on this Host | 286 | 2005-02-15 | 2013-04-13 | 2026-03-16 | 6.1 kB | 3.6 MB | ![]() 142.251.142.238 | |
www.blogger.com | 9514 | 1999-06-22 | 2012-05-22 | 2026-03-16 | 20 kB | 1.2 MB | ![]() 142.251.143.137 | |
www.blogblog.com | 358746 | 2000-09-15 | 2012-05-22 | 2026-03-18 | 461 B | 736 B | ![]() 142.251.143.137 | |
blogger.googleusercontent.com | 4332 | 2008-11-17 | 2012-05-25 | 2026-03-16 | 3.1 kB | 76 kB | ![]() 142.251.143.129 | |
yt3.ggpht.com | 1275 | 2008-01-16 | 2014-01-15 | 2026-03-16 | 503 B | 2.5 kB | ![]() 142.251.143.129 | |
www.google.com | 22 | 1997-09-15 | 2015-05-10 | 2026-03-15 | 455 B | 63 kB | ![]() 142.251.154.119 | |
i.ytimg.com | 436 | 2007-12-11 | 2012-10-03 | 2026-03-16 | 455 B | 9.9 kB | ![]() 142.251.142.246 | |
justahaole.blogspot.com 6 alert(s) on this Host | unknown | 2000-07-31 | 2025-06-29 | 2026-02-20 | 1.4 kB | 113 kB | ![]() 142.251.143.129 | ![]() ![]() ![]() |
3.bp.blogspot.com | 4697 | 2000-07-31 | 2012-05-21 | 2026-03-19 | 562 B | 2.7 kB | ![]() 142.251.143.129 |
OpenGSE (Web servers)
OpenGSE is a test suite used for testing servlet compliance. It is deployed by using WAR files that are deployed on the server engine.Java (Programming languages)
Java is a class-based, object-oriented programming language that is designed to have as few implementation dependencies as possible.YouTube (Video players)
YouTube is a video sharing service where users can create their own profile, upload videos, watch, like and comment on other videos.Blogger (Blogs)
Blogger is a blog-publishing service that allows multi-user blogs with time-stamped entries.Python (Programming languages)
Python is an interpreted and general-purpose programming language.Related reports
Threat Detection Systems
| Detection System | Indicator | Verdict | Alert |
|---|---|---|---|
| Private YARA rules | www.youtube.com/s/player/1ebf2aa6/player_es6.vflset/en_US/base.js | audit | Hunting_JS_WebAssembly |
| OpenDNS | justahaole.blogspot.com | phishing | Phishing Block |
| DNS4EU | justahaole.blogspot.com | malicious | Sinkholed |
| DNS4EU | justahaole.blogspot.mx | malicious | Sinkholed |
JavaScript (164)
No JavaScripts
HTTP Transactions (56)
| URL | IP | Response | Size |
|---|


