Report Overview
Visitedpublic
2025-06-20 13:10:15
Tags
Submit Tags
URL
www.healthcarefinancenews.com/news/360
Finishing URL
www.healthcarefinancenews.com/news/360
IP / ASN

104.18.25.132
Title
News | Healthcare Finance News
Detections
urlquery
0
Network Intrusion Detection
0
Threat Detection Systems
0
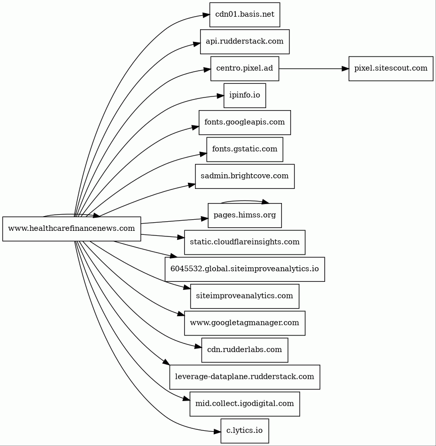
Host Summary
| Host | Rank | Registered | First Seen | Last Seen | Sent | Received | IP | Fingerprints |
|---|---|---|---|---|---|---|---|---|
fonts.gstatic.com | unknown | 2008-02-11 | 2014-04-02 | 2025-06-18 | 5.7 kB | 364 kB | ![]() 142.250.178.67 | |
fonts.googleapis.com | 8877 | 2005-01-25 | 2012-05-23 | 2025-06-18 | 2.4 kB | 100 kB | ![]() 142.250.178.74 | |
ipinfo.io | 8136 | 2013-04-23 | 2013-12-16 | 2025-06-20 | 459 B | 650 B | ![]() 34.117.59.81 | |
siteimproveanalytics.com | 3559 | 2014-02-26 | 2014-12-11 | 2025-06-15 | 452 B | 44 kB | ![]() 104.21.48.1 | |
www.googletagmanager.com | 75 | 2011-11-11 | 2012-10-04 | 2025-06-18 | 1.5 kB | 1.1 MB | ![]() 142.250.178.104 | |
mid.collect.igodigital.com | 274687 | 2003-10-12 | 2024-10-23 | 2025-06-11 | 439 B | 0 B | ![]() 0.0.0.0 | |
centro.pixel.ad | 42636 | unknown | 2015-04-29 | 2025-06-15 | 459 B | 131 B | ![]() 216.157.106.133 | |
sadmin.brightcove.com | 16848 | 2005-02-04 | 2012-07-06 | 2025-06-13 | 451 B | 50 kB | ![]() 2.20.164.248 | |
static.cloudflareinsights.com | 1294 | 2019-08-30 | 2019-09-24 | 2025-06-18 | 536 B | 20 kB | ![]() 104.16.80.73 | |
6045532.global.siteimproveanalytics.io | unknown | 2017-03-08 | 2023-11-18 | 2025-06-11 | 714 B | 304 B | ![]() 16.16.103.28 | |
leverage-dataplane.rudderstack.com | unknown | 2019-10-27 | 2023-01-16 | 2025-06-18 | 1.3 kB | 667 B | ![]() 34.198.125.206 | |
cdn01.basis.net | 6554 | 2000-05-15 | 2017-07-10 | 2025-06-16 | 435 B | 4.6 kB | ![]() 23.36.76.145 | |
www.healthcarefinancenews.com | 631243 | 2005-04-27 | 2014-03-13 | 2024-12-29 | 46 kB | 1.4 MB | ![]() 104.18.25.132 | |
pages.himss.org | unknown | 1995-02-02 | 2017-01-31 | 2025-04-17 | 3.9 kB | 818 kB | ![]() 104.17.74.206 | |
cdn.rudderlabs.com | 19160 | 2019-04-24 | 2020-11-19 | 2025-06-15 | 5.0 kB | 159 kB | ![]() 54.240.174.100 | |
api.rudderstack.com | unknown | 2019-10-27 | 2022-06-02 | 2025-06-14 | 1.4 kB | 2.8 kB | ![]() 108.157.214.72 | |
c.lytics.io | 5538 | 2012-02-18 | 2015-10-07 | 2025-06-16 | 468 B | 867 B | ![]() 172.67.218.6 |
Related reports
Threat Detection Systems
Public InfoSec YARA rules
No alerts detected
OpenPhish
No alerts detected
PhishTank
No alerts detected
Quad9 DNS
No alerts detected
ThreatFox
No alerts detected
JavaScript (67)
| HASH | FROM | Size | First Seen | Last Seen | |
|---|---|---|---|---|---|
| 9cf0f3162cd13d194a27dfac9c5c4e73 | DocumentWrite | 90 B | 2024-03-21 | 2026-04-03 | |
Introduced by DocumentWrite First Seen 2024-03-21 Last Seen 2026-04-03 Times Seen 2915 Size 90 B (90 bytes) MD5 9cf0f3162cd13d194a27dfac9c5c4e73 SHA1 ddd52e04aa4a836b1a957c974bb5c9ad2f74b6db Loading... | |||||
HTTP Transactions (124)
| URL | IP | Response | Size |
|---|


