Report Overview
Visitedpublic
2025-08-23 03:11:49
Tags
Submit Tags
URL
cee-trust.org/
Finishing URL
cee-trust.org/
IP / ASN

104.21.81.97
Title
CeeTrust
Detections
urlquery
0
Network Intrusion Detection
0
Threat Detection Systems
1
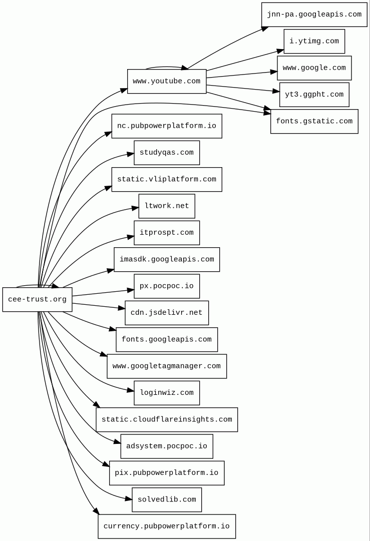
Host Summary
| Host | Rank | Registered | First Seen | Last Seen | Sent | Received | IP | Fingerprints |
|---|---|---|---|---|---|---|---|---|
yt3.ggpht.com | 1275 | 2008-01-16 | 2014-01-15 | 2025-08-20 | 503 B | 3.2 kB | ![]() 142.250.178.97 | |
www.youtube.com | 286 | 2005-02-15 | 2013-04-13 | 2025-08-20 | 4.6 kB | 3.8 MB | ![]() 142.250.74.174 | |
currency.pubpowerplatform.io | 245179 | 2021-12-09 | 2022-01-10 | 2025-08-18 | 484 B | 3.3 kB | ![]() 104.20.17.56 | |
i.ytimg.com | 436 | 2007-12-11 | 2012-10-03 | 2025-08-20 | 455 B | 17 kB | ![]() 142.250.74.182 | |
nc.pubpowerplatform.io | 208153 | 2021-12-09 | 2022-01-10 | 2025-08-18 | 3.4 kB | 1.6 MB | ![]() 104.20.17.56 | |
adsystem.pocpoc.io | 209063 | 2022-07-31 | 2022-08-12 | 2025-08-22 | 2.6 kB | 108 kB | ![]() 104.26.15.167 | |
imasdk.googleapis.com | 3922 | 2005-01-25 | 2014-02-25 | 2025-08-16 | 428 B | 467 kB | ![]() 142.250.178.42 | |
fonts.gstatic.com | unknown | 2008-02-11 | 2014-04-02 | 2025-08-20 | 2.7 kB | 180 kB | ![]() 142.250.178.99 | |
itprospt.com | unknown | 2024-05-19 | 2021-03-14 | 2025-05-02 | 934 B | 1.2 kB | ![]() 104.21.96.1 | |
www.googletagmanager.com | 283 | 2011-11-11 | 2012-10-04 | 2025-08-20 | 867 B | 645 kB | ![]() 142.250.74.168 | |
loginwiz.com | unknown | 2021-07-19 | 2025-08-23 | 2025-08-23 | 910 B | 1.5 kB | ![]() 104.21.112.1 | |
px.pocpoc.io | 518421 | 2022-07-31 | 2022-08-05 | 2025-08-22 | 2.1 kB | 2.9 kB | ![]() 104.26.15.167 | |
cdn.jsdelivr.net | 1678 | 2012-05-16 | 2012-09-30 | 2025-08-20 | 507 B | 2.4 kB | ![]() 151.101.193.229 | |
solvedlib.com | 3146593 | unknown | No data | No data | 448 B | 307 B | ![]() 34.117.27.164 | |
studyqas.com 2 alert(s) on this Host | unknown | unknown | No data | No data | 942 B | 0 B | ![]() 0.0.0.0 | |
jnn-pa.googleapis.com | 1579 | 2005-01-25 | 2021-11-16 | 2025-08-20 | 2.5 kB | 103 kB | ![]() 142.250.178.42 | |
pix.pubpowerplatform.io | 225811 | 2021-12-09 | 2021-12-14 | 2025-08-22 | 5.4 kB | 3.4 kB | ![]() 104.20.17.56 | |
www.google.com | 22 | 1997-09-15 | 2015-05-10 | 2025-08-20 | 455 B | 60 kB | ![]() 142.250.178.36 | |
fonts.googleapis.com | 313 | 2005-01-25 | 2012-05-23 | 2025-08-20 | 486 B | 17 kB | ![]() 142.250.178.106 | |
cee-trust.org | unknown | 2010-01-25 | 2015-10-28 | 2025-07-13 | 16 kB | 1.1 MB | ![]() 172.67.189.16 | ![]() ![]() |
static.cloudflareinsights.com | 4073 | 2019-08-30 | 2019-09-24 | 2025-08-20 | 504 B | 20 kB | ![]() 104.16.80.73 | |
static.vliplatform.com | 1493239 | 2019-08-09 | 2019-08-13 | 2025-08-22 | 448 B | 38 kB | ![]() 104.26.11.110 | |
ltwork.net | unknown | unknown | No data | No data | 432 B | 307 B | ![]() 34.8.4.243 |
Cloudflare (CDN)
Cloudflare is a web-infrastructure and website-security company, providing content-delivery-network services, DDoS mitigation, Internet security, and distributed domain-name-server services.WordPress (CMS, Blogs)
WordPress is a free and open-source content management system written in PHP and paired with a MySQL or MariaDB database. Features include a plugin architecture and a template system.MySQL (Databases)
MySQL is an open-source relational database management system.PHP:7.4.33 (Programming languages)
PHP is a general-purpose scripting language used for web development.Nginx (Web servers, Reverse proxies)
Nginx is a web server that can also be used as a reverse proxy, load balancer, mail proxy and HTTP cache.Google Cloud CDN (CDN)
Cloud CDN uses Google's global edge network to serve content closer to users.Google Cloud (IaaS)
Google Cloud is a suite of cloud computing services.Ivory Search:4.4.7 (WordPress plugins)
Ivory Search is a WordPress search plugin that improves WordPress search by providing advanced options to extend search or exclude specific content from search.jQuery Migrate:3.3.2 (JavaScript libraries)
Query Migrate is a javascript library that allows you to preserve the compatibility of your jQuery code developed for versions of jQuery older than 1.9.Google AdSense (Advertising)
Google AdSense is a program run by Google through which website publishers serve advertisements that are targeted to the site content and audience.Google Tag Manager (Tag managers)
Google Tag Manager is a tag management system (TMS) that allows you to quickly and easily update measurement codes and related code fragments collectively known as tags on your website or mobile app.YouTube (Video players)
YouTube is a video sharing service where users can create their own profile, upload videos, watch, like and comment on other videos.Site Kit:1.158.0 (Analytics, WordPress plugins)
Site Kit is a one-stop solution for WordPress users to use everything Google has to offer to make them successful on the web.Bootstrap (UI frameworks)
Bootstrap is a free and open-source CSS framework directed at responsive, mobile-first front-end web development. It contains CSS and JavaScript-based design templates for typography, forms, buttons, navigation, and other interface components.Cloudflare Browser Insights (Analytics, RUM)
Cloudflare Browser Insights is a tool that measures the performance of websites from the perspective of users.PHP (Programming languages)
PHP is a general-purpose scripting language used for web development.jQuery (JavaScript libraries)
jQuery is a JavaScript library which is a free, open-source software designed to simplify HTML DOM tree traversal and manipulation, as well as event handling, CSS animation, and Ajax.Google Analytics (Analytics)
Google Analytics is a free web analytics service that tracks and reports website traffic.Amazon Web Services (PaaS)
Amazon Web Services (AWS) is a comprehensive cloud services platform offering compute power, database storage, content delivery and other functionality.Related reports
Threat Detection Systems
| Detection System | Indicator | Verdict | Alert |
|---|---|---|---|
| Quad9 DNS | studyqas.com | malicious | Sinkholed |
JavaScript (134)
No JavaScripts
HTTP Transactions (92)
| URL | IP | Response | Size |
|---|


