Report Overview
Visitedpublic
2025-10-14 16:39:59
Tags
Submit Tags
URL
twistonline.com
Finishing URL
www.twistonline.com/
IP / ASN
23.227.38.32
#13335 CLOUDFLARENET
Title
Designer Jewelry | Shop Fashion Jewelry & Designer Fine Jewelry Online - TWISTonline

Detections

urlquery
0
Network Intrusion Detection
0
Threat Detection Systems
0

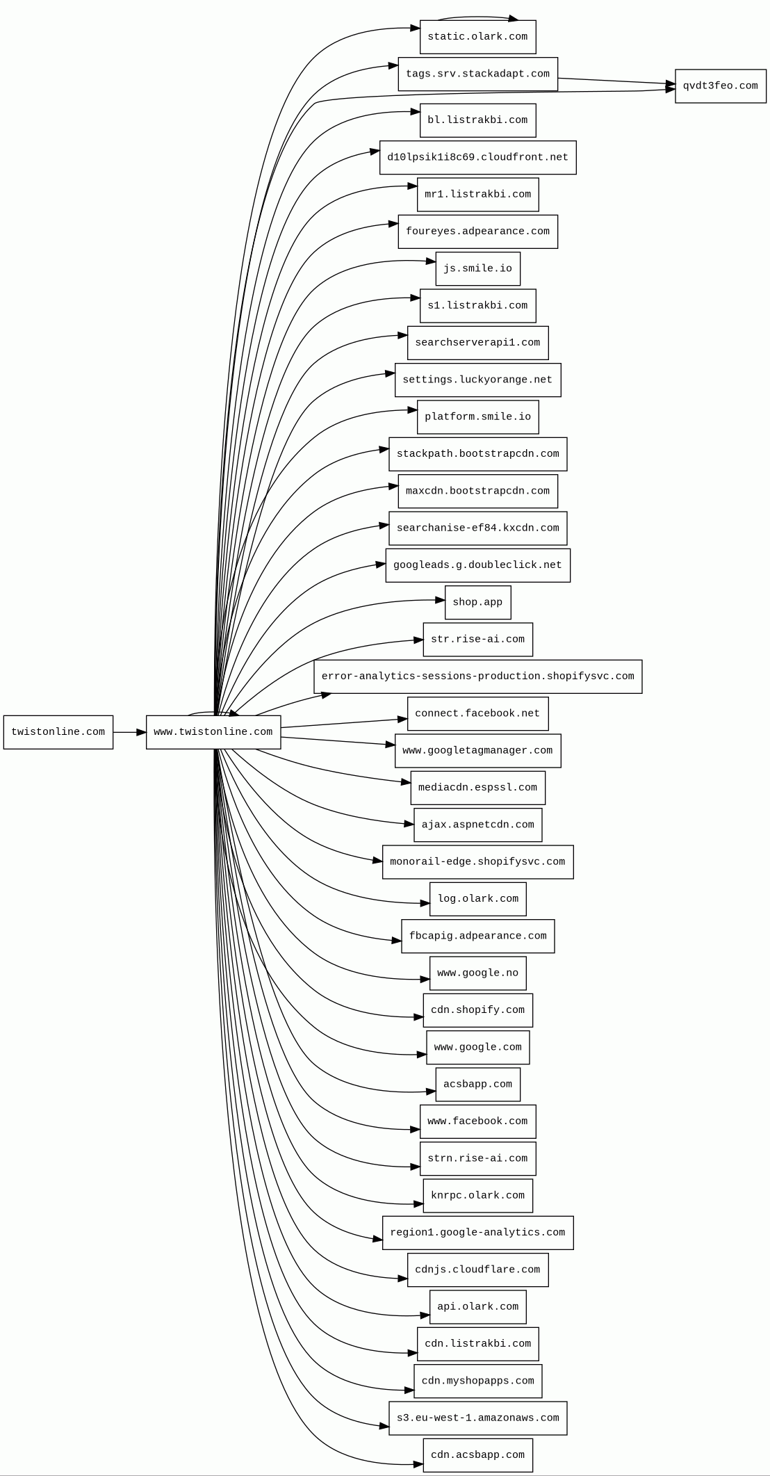
Host Summary

HostRankRegisteredFirst SeenLast Seen
foureyes.adpearance.com
27890892009-08-122013-11-122025-09-26
cdn.listrakbi.com
740432010-07-062013-10-082025-10-14
s1.listrakbi.com
792802010-07-062016-08-012025-10-10
cdn.shopify.com
35872005-03-112012-06-222025-10-12
log.olark.com
1628082009-07-172012-05-212025-10-13
settings.luckyorange.net
972542015-02-062015-03-182025-10-13
maxcdn.bootstrapcdn.com
68072012-05-252014-06-182025-10-12
static.olark.com
1596472009-07-172012-07-242025-10-13
cdn.myshopapps.com
6658462017-06-242018-02-282025-10-08
googleads.g.doubleclick.net
2521996-01-162012-05-212025-10-13
www.google.com
221997-09-152015-05-102025-10-12
cdnjs.cloudflare.com
12222009-02-172012-05-232025-10-12
searchserverapi1.com
465832024-12-232025-03-172025-10-13
str.rise-ai.com
1679612019-04-302019-08-292025-10-07
monorail-edge.shopifysvc.com
111242017-09-292019-08-292025-10-12
www.twistonline.com
62376181999-06-262013-05-052025-03-30
tags.srv.stackadapt.com
159402013-12-302017-01-292025-10-10
searchanise-ef84.kxcdn.com
1601922013-01-302019-02-082025-10-13
d10lpsik1i8c69.cloudfront.net
unknown2008-04-252016-05-172025-10-13
platform.smile.io
943402013-01-182019-08-162025-10-13
stackpath.bootstrapcdn.com
219702012-05-252018-04-052025-10-12
connect.facebook.net
10882004-04-012012-05-222025-10-14
www.googletagmanager.com
2832011-11-112012-10-042025-10-12
mediacdn.espssl.com
984352009-12-092014-10-312025-10-13
region1.google-analytics.com
196892005-07-182022-03-172025-10-09
cdn.acsbapp.com
313482020-08-082020-08-162025-10-12
acsbapp.com
90952020-08-082020-08-142025-10-12
api.olark.com
1741552009-07-172012-09-012025-10-13
js.smile.io
968842013-01-182019-08-162025-10-13
twistonline.com
7895141999-06-262025-10-142025-10-14
bl.listrakbi.com
995882010-07-062021-05-112025-10-14
www.facebook.com
3571997-03-292012-05-212025-10-13
ajax.aspnetcdn.com
212412010-10-122012-05-242025-10-12
knrpc.olark.com
1523622009-07-172019-01-032025-10-13
shop.app
35672018-05-012020-04-152025-10-12
fbcapig.adpearance.com
6776892009-08-122025-10-142025-10-14
mr1.listrakbi.com
2379492010-07-062025-07-012025-10-14
error-analytics-sessions-production.shopifysvc.com
241502017-09-292024-12-032025-10-12
www.google.no
926802001-02-262012-06-262025-10-12
qvdt3feo.com
46442022-05-162022-05-172025-10-14
s3.eu-west-1.amazonaws.com
unknown2005-08-182017-11-022025-10-13
strn.rise-ai.com
1686232019-04-302020-06-142025-10-07

Related reports

Threat Detection Systems
No alerts detected

JavaScript (125)

HTTP Transactions (196)

URLIPResponseSize