Report Overview
Visitedpublic
2025-11-04 08:15:57
Tags
Submit Tags
URL
Namevids.me/mov
Finishing URL
namevids.net/72326755-68d6aa0
IP / ASN

104.21.1.167
Title
Description
Detections
urlquery
0
Network Intrusion Detection
0
Threat Detection Systems
0
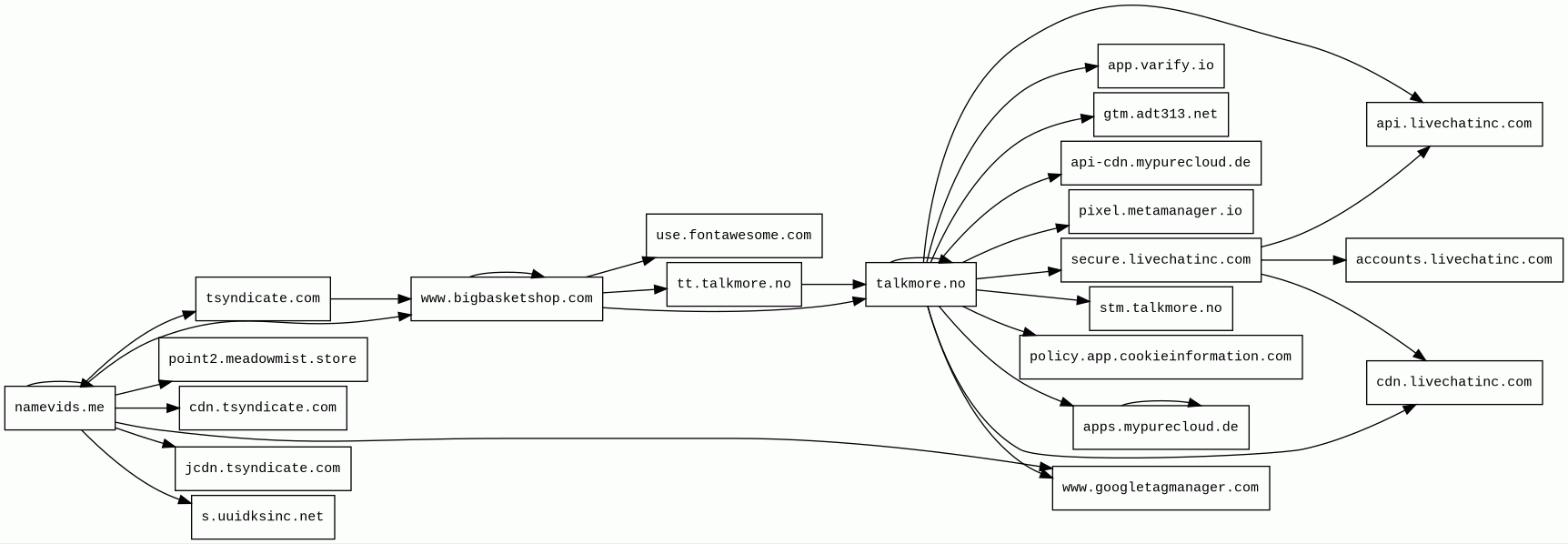
Host Summary
| Host | Rank | Registered | First Seen | Last Seen | Sent | Received | IP | Fingerprints |
|---|---|---|---|---|---|---|---|---|
pixel.metamanager.io | 3245176 | 2021-01-18 | 2022-05-20 | 2025-11-02 | 609 B | 583 B | ![]() 172.67.215.58 | |
jcdn.tsyndicate.com | 65259 | 2017-03-08 | 2024-09-05 | 2025-11-03 | 439 B | 389 B | ![]() 45.133.44.71 | |
namevids.me | unknown | 2024-09-05 | 2025-09-27 | 2025-11-02 | 5.9 kB | 369 kB | ![]() 172.67.129.164 | ![]() |
point2.meadowmist.store | unknown | 2025-02-03 | 2025-11-02 | 2025-11-02 | 18 kB | 366 kB | ![]() 135.181.221.173 | |
cdn.livechatinc.com | 36142 | 2005-10-31 | 2012-06-22 | 2025-11-02 | 7.7 kB | 975 kB | ![]() 23.36.77.241 | |
policy.app.cookieinformation.com | 194909 | 2014-02-25 | 2018-04-03 | 2025-11-03 | 1.9 kB | 356 kB | ![]() 13.107.246.53 | |
www.bigbasketshop.com | unknown | 2013-11-21 | 2019-12-01 | 2025-10-25 | 4.8 kB | 510 kB | ![]() 172.67.218.148 | ![]() ![]() |
app.varify.io | 213016 | 2016-12-19 | 2022-10-14 | 2025-10-29 | 849 B | 70 kB | ![]() 104.26.9.83 | |
secure.livechatinc.com | 8212 | 2005-10-31 | 2012-08-20 | 2025-11-02 | 709 B | 2.0 kB | ![]() 2.22.225.83 | |
s.uuidksinc.net | 47808 | 2015-05-05 | 2015-07-20 | 2025-11-03 | 464 B | 566 B | ![]() 185.98.54.153 | |
api.livechatinc.com | 29526 | 2005-10-31 | 2013-12-20 | 2025-11-02 | 3.1 kB | 21 kB | ![]() 2.22.225.83 | |
www.googletagmanager.com | 283 | 2011-11-11 | 2012-10-04 | 2025-11-02 | 1.4 kB | 1.1 MB | ![]() 142.250.74.168 | |
api-cdn.mypurecloud.de | 466702 | unknown | 2021-09-29 | 2025-11-02 | 1.0 kB | 3.0 kB | ![]() 3.167.2.53 | |
use.fontawesome.com | 6983 | 2012-10-18 | 2017-01-30 | 2025-11-02 | 491 B | 55 kB | ![]() 104.21.27.152 | |
talkmore.no | 550944 | 2004-03-15 | 2012-07-26 | 2025-10-25 | 61 kB | 1.9 MB | ![]() 20.67.234.26 | ![]() |
stm.talkmore.no | unknown | 2004-03-15 | 2022-11-07 | 2025-10-25 | 3.3 kB | 1.1 MB | ![]() 20.50.64.9 | |
tt.talkmore.no | unknown | 2004-03-15 | 2025-10-25 | 2025-10-25 | 560 B | 82 kB | ![]() 34.253.252.155 | |
tsyndicate.com | 1289 | 2017-03-08 | 2017-03-16 | 2025-11-03 | 698 B | 65 kB | ![]() 94.130.134.47 | |
accounts.livechatinc.com | 44666 | 2005-10-31 | 2017-07-31 | 2025-11-02 | 534 B | 1.8 kB | ![]() 2.22.225.83 | |
apps.mypurecloud.de | 243438 | unknown | 2018-10-15 | 2025-11-02 | 8.0 kB | 2.7 MB | ![]() 18.194.97.225 | |
cdn.tsyndicate.com | 40822 | 2017-03-08 | 2017-07-04 | 2025-11-03 | 1.3 kB | 107 kB | ![]() 45.133.44.71 | |
gtm.adt313.net | 2794024 | 2020-04-29 | 2020-05-06 | 2025-11-01 | 418 B | 21 kB | ![]() 3.167.2.82 |
Cloudflare (CDN)
Cloudflare is a web-infrastructure and website-security company, providing content-delivery-network services, DDoS mitigation, Internet security, and distributed domain-name-server services.Nginx (Web servers, Reverse proxies)
Nginx is a web server that can also be used as a reverse proxy, load balancer, mail proxy and HTTP cache.TrafficStars (Advertising)
TrafficStars is a self-served ad network and ad exchange that operates mainly in adult-related verticals.Google Analytics (Analytics)
Google Analytics is a free web analytics service that tracks and reports website traffic.Google Cloud (IaaS)
Google Cloud is a suite of cloud computing services.Google Cloud Storage (Miscellaneous)
Google Cloud Storage allows world-wide storage and retrieval of any amount of data at any time.Azure Front Door (Load balancers)
Azure Front Door is a scalable and secure entry point for fast delivery of your global web applications.Azure (PaaS)
Azure is a cloud computing service for building, testing, deploying, and managing applications and services through Microsoft-managed data centers.Popper (Miscellaneous)
Popper is a positioning engine, its purpose is to calculate the position of an element to make it possible to position it near a given reference element.Select2 (JavaScript libraries)
Select2 is a jQuery based replacement for select boxes. It supports searching, remote data sets, and infinite scrolling of results.Bootstrap (UI frameworks)
Bootstrap is a free and open-source CSS framework directed at responsive, mobile-first front-end web development. It contains CSS and JavaScript-based design templates for typography, forms, buttons, navigation, and other interface components.OWL Carousel (JavaScript libraries)
OWL Carousel is an enabled jQuery plugin that lets you create responsive carousel sliders.Slick (JavaScript libraries)
jQuery:3.3.1 (JavaScript libraries)
jQuery is a JavaScript library which is a free, open-source software designed to simplify HTML DOM tree traversal and manipulation, as well as event handling, CSS animation, and Ajax.PHP:8.3.21 (Programming languages)
PHP is a general-purpose scripting language used for web development.Nginx:1.23.2 (Web servers, Reverse proxies)
Nginx is a web server that can also be used as a reverse proxy, load balancer, mail proxy and HTTP cache.Amazon CloudFront (CDN)
Amazon CloudFront is a fast content delivery network (CDN) service that securely delivers data, videos, applications, and APIs to customers globally with low latency, high transfer speeds.Amazon Web Services (PaaS)
Amazon Web Services (AWS) is a comprehensive cloud services platform offering compute power, database storage, content delivery and other functionality.Amazon S3 (CDN)
Amazon S3 or Amazon Simple Storage Service is a service offered by Amazon Web Services (AWS) that provides object storage through a web service interface.Windows Server (Operating systems)
Windows Server is a brand name for a group of server operating systems.IIS:10.0 (Web servers)
Internet Information Services (IIS) is an extensible web server software created by Microsoft for use with the Windows NT family.Related reports
Threat Detection Systems
No alerts detected
JavaScript (117)
| HASH | FROM | Size | First Seen | Last Seen | |
|---|---|---|---|---|---|
| 095e94f489fb4e7c55ce779fd914dd3f | DocumentWrite | 6.5 kB | 2025-11-04 | 2025-11-04 | |
Introduced by DocumentWrite First Seen 2025-11-04 Last Seen 2025-11-04 Times Seen 1 Size 6.5 kB (6539 bytes) MD5 095e94f489fb4e7c55ce779fd914dd3f SHA1 d76d90e067155684cac7e203ac67c7602da187d7 Loading... | |||||
HTTP Transactions (175)
| URL | IP | Response | Size |
|---|










