Report Overview
Visitedpublic
2026-03-31 01:06:46
Tags
Submit Tags
URL
www.dexscreener-voting.com/vote/HyLXondhNhGkvWPXr8z4EPSgZNRRs4j8BHdyqMdVpump
Finishing URL
www.dexscreener-voting.com/vote/HyLXondhNhGkvWPXr8z4EPSgZNRRs4j8BHdyqMdVpump
IP / ASN

216.150.16.129
Title
MOLT $0.003756 - Monkey Cult / SOL on Solana / Pumpswap
Detections
urlquery
0
Network Intrusion Detection
0
Threat Detection Systems
0
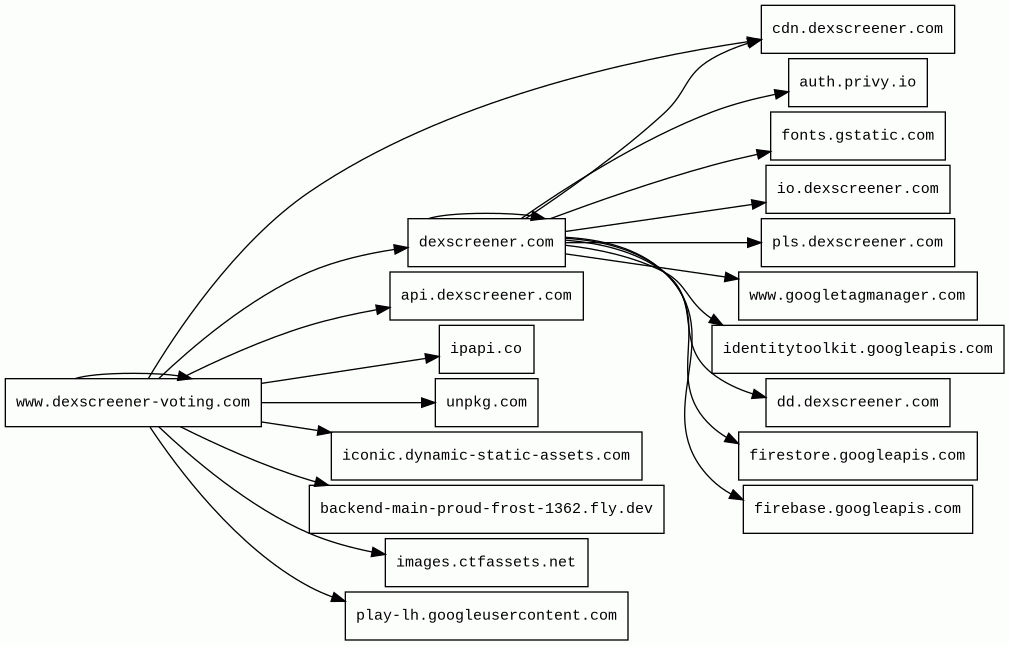
Host Summary
| Host | Rank | Registered | First Seen | Last Seen | Sent | Received | IP | Fingerprints |
|---|---|---|---|---|---|---|---|---|
iconic.dynamic-static-assets.com | 1804516 | 2023-02-10 | 2023-03-28 | 2026-03-26 | 1.4 kB | 6.5 MB | ![]() 104.18.15.33 | |
backend-main-proud-frost-1362.fly.dev | unknown | 2019-03-01 | 2026-03-28 | 2026-03-28 | 1.1 kB | 768 B | ![]() 66.241.125.20 | ![]() |
pls.dexscreener.com | 658352 | 2021-06-11 | 2024-10-03 | 2026-03-30 | 1.9 kB | 5.4 kB | ![]() 172.64.149.113 | |
images.ctfassets.net | 23334 | 2017-03-28 | 2017-09-20 | 2026-03-26 | 548 B | 7.7 kB | ![]() 54.240.174.102 | |
ipapi.co | 7936 | 2016-04-19 | 2017-01-31 | 2026-03-25 | 453 B | 2.5 kB | ![]() 104.26.9.44 | |
play-lh.googleusercontent.com | 3758 | 2008-11-17 | 2019-09-30 | 2026-03-25 | 530 B | 7.4 kB | ![]() 142.250.178.86 | |
identitytoolkit.googleapis.com | 28137 | 2005-01-25 | 2019-01-03 | 2026-03-25 | 2.9 kB | 3.8 kB | ![]() 142.251.143.138 | |
auth.privy.io | 406771 | 2018-10-07 | 2022-11-01 | 2026-03-25 | 1.1 kB | 1.9 kB | ![]() 104.18.21.237 | |
unpkg.com | 1093 | 2016-01-06 | 2016-01-07 | 2026-03-29 | 449 B | 827 kB | ![]() 104.18.1.22 | ![]() |
firebase.googleapis.com | 21765 | 2005-01-25 | 2018-10-19 | 2026-03-26 | 1.2 kB | 1.3 kB | ![]() 142.250.178.106 | |
www.googletagmanager.com | 283 | 2011-11-11 | 2012-10-04 | 2026-03-29 | 448 B | 410 kB | ![]() 142.251.143.136 | |
dd.dexscreener.com | 410536 | 2021-06-11 | 2023-05-11 | 2026-03-29 | 2.3 kB | 7.9 kB | ![]() 172.64.149.113 | |
fonts.gstatic.com | unknown | 2008-02-11 | 2014-04-02 | 2026-03-29 | 3.3 kB | 73 kB | ![]() 142.250.178.35 | |
io.dexscreener.com | 396667 | 2021-06-11 | 2022-04-28 | 2026-03-30 | 6.7 kB | 102 kB | ![]() 172.64.149.113 | |
cdn.dexscreener.com | 1560830 | 2021-06-11 | 2023-07-13 | 2026-03-29 | 3.9 kB | 226 kB | ![]() 172.64.149.113 | |
www.dexscreener-voting.com | unknown | 2026-03-30 | 2026-03-31 | 2026-03-31 | 2.2 kB | 786 kB | ![]() 216.150.1.1 | |
firestore.googleapis.com | 6651 | 2005-01-25 | 2017-10-10 | 2026-03-26 | 2.1 kB | 1.7 kB | ![]() 142.250.178.106 | |
dexscreener.com | 7461 | 2021-06-11 | 2021-06-11 | 2026-03-30 | 114 kB | 9.3 MB | ![]() 104.18.38.143 | |
api.dexscreener.com | 2085659 | 2021-06-11 | 2022-05-19 | 2026-03-30 | 1.0 kB | 12 kB | ![]() 172.64.149.113 |
Cloudflare (CDN)
Cloudflare is a web-infrastructure and website-security company, providing content-delivery-network services, DDoS mitigation, Internet security, and distributed domain-name-server services.Node.js (Programming languages)
Node.js is an open-source, cross-platform, JavaScript runtime environment that executes JavaScript code outside a web browser.Fly.io (PaaS)
Fly is a platform for running full stack apps and databases.Express (Web frameworks, Web servers)
Express is a web application framework for Node.js, released as free and open-source software under the MIT License. It is designed for building web applications and APIs.Cloudflare Bot Management (Security)
Cloudflare bot management solution identifies and mitigates automated traffic to protect websites from bad bots.Amazon CloudFront (CDN)
Amazon CloudFront is a fast content delivery network (CDN) service that securely delivers data, videos, applications, and APIs to customers globally with low latency, high transfer speeds.Amazon Web Services (PaaS)
Amazon Web Services (AWS) is a comprehensive cloud services platform offering compute power, database storage, content delivery and other functionality.Vercel (PaaS)
Vercel is a cloud platform for static frontends and serverless functions.Related reports
Threat Detection Systems
No alerts detected
JavaScript (84)
| HASH | FROM | Size | First Seen | Last Seen | |
|---|---|---|---|---|---|
| 139715c65f377e2c1a0d3821769b8c96 | DocumentWrite | 90 kB | 2026-03-28 | 2026-04-06 | |
Introduced by DocumentWrite First Seen 2026-03-28 Last Seen 2026-04-06 Times Seen 9 Size 90 kB (90429 bytes) MD5 139715c65f377e2c1a0d3821769b8c96 SHA1 070b71d4bfc59b824ba397b092f2bd104968e88b Loading... | |||||
| 59009ac71035fb63eede458c39400f9f | DocumentWrite | 5.3 kB | 2024-02-19 | 2026-04-24 | |
Introduced by DocumentWrite First Seen 2024-02-19 Last Seen 2026-04-24 Times Seen 259 Size 5.3 kB (5260 bytes) MD5 59009ac71035fb63eede458c39400f9f SHA1 31d4673e3ed5142fedd0f0ca0912c8529ca624b3 Loading... | |||||
HTTP Transactions (172)
| URL | IP | Response | Size |
|---|

