Report Overview
Visitedpublic
2026-01-14 00:37:39
Tags
Submit Tags
URL
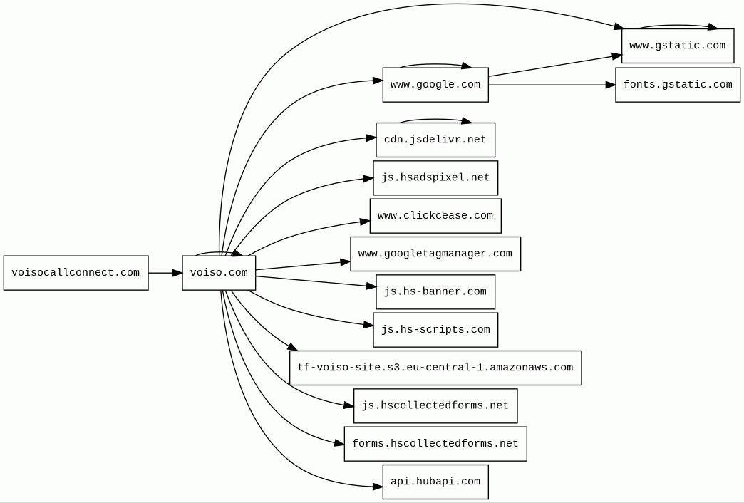
voisocallconnect.com/
Finishing URL
voiso.com/
IP / ASN
172.67.220.187
#13335 CLOUDFLARENET
Title
AI Call Center Software: Growth With AI-driven Call Center Solution

Detections

urlquery
0
Network Intrusion Detection
0
Threat Detection Systems
1

Host Summary

HostRankRegisteredFirst SeenLast Seen
fonts.gstatic.com
unknownunknownNo dataNo data
js.hs-scripts.com
18499unknownNo dataNo data
js.hs-banner.com
17150unknownNo dataNo data
js.hscollectedforms.net
36221unknownNo dataNo data
cdn.jsdelivr.net
1678unknownNo dataNo data
api.hubapi.com
23958unknownNo dataNo data
www.clickcease.com
81107unknownNo dataNo data
voiso.com
200408unknownNo dataNo data
www.google.com
22unknownNo dataNo data
tf-voiso-site.s3.eu-central-1.amazonaws.com
unknownunknownNo dataNo data
js.hsadspixel.net
23453unknownNo dataNo data
forms.hscollectedforms.net
36910unknownNo dataNo data
www.gstatic.com
146047unknownNo dataNo data
www.googletagmanager.com
283unknownNo dataNo data
voisocallconnect.com
unknownunknownNo dataNo data

Related reports

Threat Detection Systems
Detection SystemIndicatorVerdictAlert
DNS0 Zerovoisocallconnect.commalicious
Sinkholed

JavaScript (46)

HTTP Transactions (160)

URLIPResponseSize