Report Overview
Visitedpublic
2025-11-13 20:07:15
Tags
Submit Tags
URL
works.jobseeker.one/provider/bebee_de/category/ingenieur
Finishing URL
de.jooble.org/SearchResult?closedJob=True&extrlInt=158355711070393318&loc=4&rgns=Augsburg&searchSource=174&ukw=senior%20consultant%20business%20continuity%20management%20%28bcm%29%20%28m%2Fw%2Fd%29%20in%20neckarsulm
IP / ASN

66.29.143.89
Title
Dringend! Senior consultant business continuity management (bcm) (m/w/d) in neckarsulm Jobs in Augsburg (mit Gehaltsangabe!) - November 2025 - Jooble
Detections
urlquery
0
Network Intrusion Detection
0
Threat Detection Systems
0
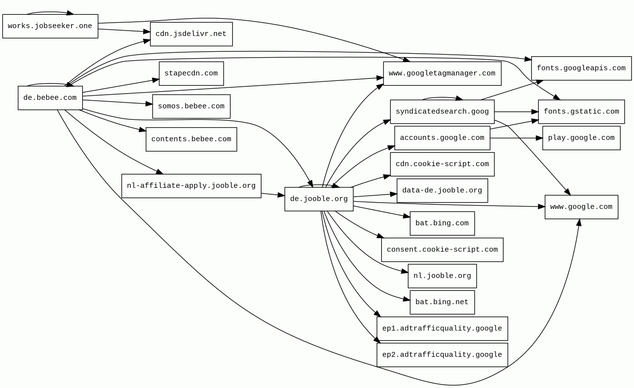
Host Summary
| Host | Rank | Registered | First Seen | Last Seen | Sent | Received | IP | Fingerprints |
|---|---|---|---|---|---|---|---|---|
de.jooble.org | 131924 | 2010-06-15 | 2015-03-10 | 2025-11-09 | 54 kB | 5.7 MB | ![]() 104.18.21.223 | |
contents.bebee.com | 1781523 | 2003-04-10 | 2020-10-05 | 2025-11-05 | 29 kB | 313 kB | ![]() 3.167.2.102 | |
de.bebee.com | 1022682 | 2003-04-10 | 2017-01-22 | 2025-11-09 | 8.0 kB | 19 kB | ![]() 3.167.2.48 | |
cdn.jsdelivr.net | 1678 | 2012-05-16 | 2012-09-30 | 2025-11-09 | 1.5 kB | 179 kB | ![]() 151.101.129.229 | |
ep2.adtrafficquality.google | 3229 | 2023-11-17 | 2024-08-13 | 2025-11-09 | 984 B | 34 kB | ![]() 142.250.74.129 | |
cdn.cookie-script.com | 107384 | 2013-05-28 | 2020-07-25 | 2025-11-10 | 1.8 kB | 1.1 MB | ![]() 188.166.63.236 | |
data-de.jooble.org | 6670604 | 2010-06-15 | 2025-10-09 | 2025-11-09 | 24 kB | 238 kB | ![]() 89.35.127.68 | |
play.google.com | 48 | 1997-09-15 | 2013-05-30 | 2025-11-09 | 1.1 kB | 1.1 kB | ![]() 142.250.74.142 | |
stapecdn.com | 26447 | 2024-06-19 | 2024-06-24 | 2025-11-11 | 408 B | 20 kB | ![]() 104.26.1.37 | |
works.jobseeker.one | unknown | 2024-07-24 | 2024-12-31 | 2025-11-07 | 969 B | 2.5 kB | ![]() 0.0.0.0 | ![]() |
somos.bebee.com | 2084475 | 2003-04-10 | 2025-03-29 | 2025-11-09 | 4.8 kB | 675 B | ![]() 51.159.84.34 | |
fonts.gstatic.com | unknown | 2008-02-11 | 2014-04-02 | 2025-11-09 | 2.7 kB | 218 kB | ![]() 142.250.74.3 | |
bat.bing.net | 24312 | 1997-09-03 | 2023-11-04 | 2025-11-09 | 1.9 kB | 1.1 kB | ![]() 150.171.28.10 | |
consent.cookie-script.com | 183561 | 2013-05-28 | 2018-05-24 | 2025-11-11 | 535 B | 434 B | ![]() 206.189.5.60 | |
nl.jooble.org | 995823 | 2010-06-15 | 2015-05-29 | 2025-10-09 | 736 B | 5.7 kB | ![]() 104.18.21.223 | |
www.googletagmanager.com | 283 | 2011-11-11 | 2012-10-04 | 2025-11-09 | 3.6 kB | 3.6 MB | ![]() 142.250.74.136 | |
syndicatedsearch.goog | 5365 | 2023-04-14 | 2023-09-25 | 2025-11-09 | 5.2 kB | 186 kB | ![]() 216.58.207.238 | |
fonts.googleapis.com | 313 | 2005-01-25 | 2012-05-23 | 2025-11-09 | 1.5 kB | 34 kB | ![]() 216.58.211.10 | |
accounts.google.com | 103 | 1997-09-15 | 2012-05-23 | 2025-11-09 | 2.4 kB | 518 kB | ![]() 74.125.205.84 | |
ep1.adtrafficquality.google | 3093 | 2023-11-17 | 2024-07-24 | 2025-11-09 | 527 B | 11 kB | ![]() 216.58.207.226 | |
www.google.com | 22 | 1997-09-15 | 2015-05-10 | 2025-11-09 | 1.9 kB | 158 kB | ![]() 142.251.38.100 | |
nl-affiliate-apply.jooble.org | unknown | 2010-06-15 | 2024-10-17 | 2025-11-09 | 1.2 kB | 656 kB | ![]() 89.35.127.1 | |
bat.bing.com | 2924 | 1996-01-29 | 2014-04-08 | 2025-11-09 | 825 B | 59 kB | ![]() 150.171.27.10 |
Cloudflare (CDN)
Cloudflare is a web-infrastructure and website-security company, providing content-delivery-network services, DDoS mitigation, Internet security, and distributed domain-name-server services.Strapi (CMS)
Strapi is an open-source headless CMS used for building fast and easily manageable APIs written in JavaScript.Express (Web frameworks, Web servers)
Express is a web application framework for Node.js, released as free and open-source software under the MIT License. It is designed for building web applications and APIs.Node.js (Programming languages)
Node.js is an open-source, cross-platform, JavaScript runtime environment that executes JavaScript code outside a web browser.Amazon S3 (CDN)
Amazon S3 or Amazon Simple Storage Service is a service offered by Amazon Web Services (AWS) that provides object storage through a web service interface.Amazon Web Services (PaaS)
Amazon Web Services (AWS) is a comprehensive cloud services platform offering compute power, database storage, content delivery and other functionality.Amazon CloudFront (CDN)
Amazon CloudFront is a fast content delivery network (CDN) service that securely delivers data, videos, applications, and APIs to customers globally with low latency, high transfer speeds.autoComplete.js:9.1.1 (JavaScript libraries)
autoComplete.js is a simple, pure vanilla Javascript library.jsDelivr (CDN)
JSDelivr is a free public CDN for open-source projects. It can serve web files directly from the npm registry and GitHub repositories without any configuration.Nginx:1.26.3 (Web servers, Reverse proxies)
Nginx is a web server that can also be used as a reverse proxy, load balancer, mail proxy and HTTP cache.Nginx (Web servers, Reverse proxies)
Nginx is a web server that can also be used as a reverse proxy, load balancer, mail proxy and HTTP cache.Google Cloud Storage (Miscellaneous)
Google Cloud Storage allows world-wide storage and retrieval of any amount of data at any time.Google Cloud (IaaS)
Google Cloud is a suite of cloud computing services.Google Analytics (Analytics)
Google Analytics is a free web analytics service that tracks and reports website traffic.Phusion Passenger:6.1.0 (Web servers)
Phusion Passenger is a free web server and application server with support for Ruby, Python and Node.js.Bootstrap:5.1.3 (UI frameworks)
Bootstrap is a free and open-source CSS framework directed at responsive, mobile-first front-end web development. It contains CSS and JavaScript-based design templates for typography, forms, buttons, navigation, and other interface components.Google Web Server (Web servers)
Nginx:1.20.1 (Web servers, Reverse proxies)
Nginx is a web server that can also be used as a reverse proxy, load balancer, mail proxy and HTTP cache.Related reports
Threat Detection Systems
No alerts detected
JavaScript (51)
No JavaScripts
HTTP Transactions (132)
| URL | IP | Response | Size |
|---|



