Report Overview
Visitedpublic
2025-10-26 06:39:25
Tags
Submit Tags
URL
shahid-4u.my/watch/%D9%85%D8%B3%D9%84%D8%B3%D9%84-madam-secretary-%D8%A7%D9%84%D9%85%D9%88%D8%B3%D9%85-%D8%A7%D9%84%D8%A7%D9%88%D9%84-%D8%A7%D9%84%D8%AD%D9%84%D9%82%D8%A9-6-%D8%A7%D9%84%D8%B3%D8%A7%D8%AF%D8%B3%D8%A9-%D9%85%D8%AA%D8%B1%D8%AC%D9%85%D8%A9
Finishing URL
shahid-4u.my/watch/%D9%85%D8%B3%D9%84%D8%B3%D9%84-madam-secretary-%D8%A7%D9%84%D9%85%D9%88%D8%B3%D9%85-%D8%A7%D9%84%D8%A7%D9%88%D9%84-%D8%A7%D9%84%D8%AD%D9%84%D9%82%D8%A9-6-%D8%A7%D9%84%D8%B3%D8%A7%D8%AF%D8%B3%D8%A9-%D9%85%D8%AA%D8%B1%D8%AC%D9%85%D8%A9
IP / ASN

172.67.181.197
Title
مسلسل Madam Secretary الموسم الاول الحلقة 6 السادسة مترجمة - شاهد فور يو - Shahid4u | مشاهدة افلام و مسلسلات اون لاين 2025
Detections
urlquery
0
Network Intrusion Detection
4
Threat Detection Systems
4
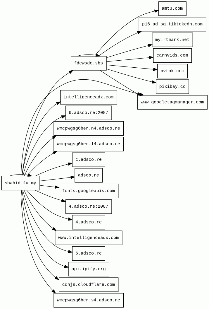
Host Summary
| Host | Rank | Registered | First Seen | Last Seen | Sent | Received | IP | Fingerprints |
|---|---|---|---|---|---|---|---|---|
c.adsco.re | 100769 | 2017-02-14 | 2017-11-29 | 2025-10-20 | 509 B | 80 kB | ![]() 104.17.138.102 | |
api.ipify.org | 8166 | 2014-01-05 | 2014-10-06 | 2025-10-20 | 437 B | 271 B | ![]() 172.67.74.152 | |
pixibay.cc | 362650 | 2025-03-18 | 2025-08-01 | 2025-10-23 | 871 B | 1.2 kB | ![]() 172.67.207.172 | |
amt3.com 1 alert(s) on this Host | 8122 | 2004-03-18 | 2025-04-23 | 2025-10-22 | 586 B | 826 B | ![]() 139.45.195.9 | |
cdnjs.cloudflare.com | 1222 | 2009-02-17 | 2012-05-23 | 2025-10-19 | 2.1 kB | 389 kB | ![]() 104.17.24.14 | |
wmcpwgsg6ber.l4.adsco.re | unknown | 2017-02-14 | 2025-10-26 | 2025-10-26 | 436 B | 463 B | ![]() 185.200.118.62 | |
p16-ad-sg.tiktokcdn.com | 2789250 | 2017-09-20 | 2025-08-29 | 2025-10-25 | 970 B | 1.1 MB | ![]() 23.36.77.99 | |
intelligenceadx.com 1 alert(s) on this Host | 61654 | 2020-04-18 | 2020-04-19 | 2025-10-21 | 1.7 kB | 257 B | ![]() 208.95.114.100 | |
my.rtmark.net | 43911 | 2014-10-29 | 2015-02-04 | 2025-10-20 | 429 B | 834 B | ![]() 104.18.41.22 | |
www.googletagmanager.com | 283 | 2011-11-11 | 2012-10-04 | 2025-10-19 | 2.2 kB | 862 kB | ![]() 142.250.74.168 | |
earnvids.com | 118559 | 2024-12-04 | 2024-12-14 | 2025-10-14 | 441 B | 604 B | ![]() 172.67.165.185 | |
adsco.re | 3069 | 2017-02-14 | 2017-04-03 | 2025-10-21 | 444 B | 1.8 kB | ![]() 162.252.214.5 | |
wmcpwgsg6ber.n4.adsco.re | unknown | 2017-02-14 | 2025-10-26 | 2025-10-26 | 436 B | 463 B | ![]() 38.132.109.126 | |
fonts.googleapis.com | 313 | 2005-01-25 | 2012-05-23 | 2025-10-19 | 485 B | 9.6 kB | ![]() 142.250.74.10 | |
wmcpwgsg6ber.s4.adsco.re | unknown | 2017-02-14 | 2025-10-26 | 2025-10-26 | 436 B | 0 B | ![]() 0.0.0.0 | |
www.intelligenceadx.com 1 alert(s) on this Host | 673791 | 2020-04-18 | 2020-04-29 | 2025-10-21 | 456 B | 42 kB | ![]() 95.173.205.14 | ![]() |
bvtpk.com | 37068 | 2019-03-16 | 2025-05-21 | 2025-10-21 | 404 B | 111 kB | ![]() 172.67.154.171 | |
fdewsdc.sbs | 97696 | 2023-11-16 | 2023-11-16 | 2025-09-22 | 8.2 kB | 1.4 MB | ![]() 188.114.97.1 | |
4.adsco.re | 95532 | 2017-02-14 | 2021-01-04 | 2025-10-23 | 849 B | 860 B | ![]() 162.252.214.5 | |
6.adsco.re | 91627 | 2017-02-14 | 2018-01-15 | 2025-10-23 | 849 B | 993 B | ![]() 104.17.138.102 | |
shahid-4u.my 20 alert(s) on this Host | unknown | unknown | 2025-10-25 | 2025-10-25 | 29 kB | 1.2 MB | ![]() 104.21.35.251 |
Cloudflare (CDN)
Cloudflare is a web-infrastructure and website-security company, providing content-delivery-network services, DDoS mitigation, Internet security, and distributed domain-name-server services.Nginx (Web servers, Reverse proxies)
Nginx is a web server that can also be used as a reverse proxy, load balancer, mail proxy and HTTP cache.CDN77 (CDN)
CDN77 is a content delivery network (CDN).jQuery (JavaScript libraries)
jQuery is a JavaScript library which is a free, open-source software designed to simplify HTML DOM tree traversal and manipulation, as well as event handling, CSS animation, and Ajax.Google Analytics (Analytics)
Google Analytics is a free web analytics service that tracks and reports website traffic.Bootstrap (UI frameworks)
Bootstrap is a free and open-source CSS framework directed at responsive, mobile-first front-end web development. It contains CSS and JavaScript-based design templates for typography, forms, buttons, navigation, and other interface components.Related reports
Network Intrusion Detection Systems
Suricata /w Emerging Threats Pro
| Timestamp | Severity | Source IP | Destination IP | Alert |
|---|---|---|---|---|
| low | ![]() 172.18.0.8 | ![]() 172.67.74.152 | ET INFO External IP Address Lookup Domain (ipify .org) in TLS SNI | |
| low | ![]() 172.18.0.8 | ![]() 185.200.118.90 | ET INFO Session Traversal Utilities for NAT (STUN Binding Request) | |
| low | ![]() 172.18.0.8 | ![]() 38.132.109.186 | ET INFO Session Traversal Utilities for NAT (STUN Binding Request) | |
| low | ![]() 172.18.0.8 | ![]() 185.200.116.90 | ET INFO Session Traversal Utilities for NAT (STUN Binding Request) |
Threat Detection Systems
| Detection System | Indicator | Verdict | Alert |
|---|---|---|---|
| DNS0 Zero | shahid-4u.my | malicious | Sinkholed |
| DigiCert UltraDNS | amt3.com | malicious | Sinkholed |
| Cloudflare DNS | intelligenceadx.com | malicious | Sinkholed |
| Cloudflare DNS | www.intelligenceadx.com | malicious | Sinkholed |
JavaScript (55)
No JavaScripts
HTTP Transactions (67)
| URL | IP | Response | Size |
|---|




