Report Overview
Visitedpublic
2026-03-24 03:49:49
Tags
Submit Tags
URL
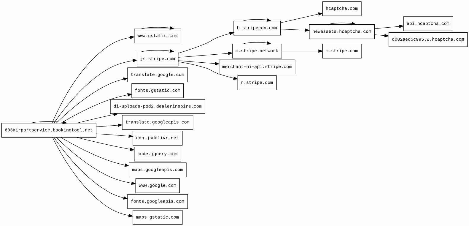
603airportservice.bookingtool.net/v3/airport
Finishing URL
603airportservice.bookingtool.net/v3/airport
IP / ASN

192.190.82.137
Title
603 Airport Service Booking Tool System
Detections
urlquery
0
Network Intrusion Detection
0
Threat Detection Systems
5
Host Summary
| Host | Rank | Registered | First Seen | Last Seen | Sent | Received | IP | Fingerprints |
|---|---|---|---|---|---|---|---|---|
js.stripe.com | 7985 | 1995-09-12 | 2012-09-30 | 2026-03-23 | 24 kB | 14 MB | ![]() 151.101.0.176 | |
603airportservice.bookingtool.net | unknown | 2011-07-18 | 2026-03-24 | 2026-03-24 | 23 kB | 1.6 MB | ![]() 192.190.82.137 | ![]() |
maps.googleapis.com 1 alert(s) on this Host | 3442 | 2005-01-25 | 2012-05-22 | 2026-03-22 | 3.8 kB | 1.3 MB | ![]() 142.250.178.42 | |
translate.google.com | 609 | 1997-09-15 | 2012-05-30 | 2026-03-23 | 479 B | 82 kB | ![]() 142.250.178.110 | |
fonts.googleapis.com | 313 | 2005-01-25 | 2012-05-23 | 2026-03-22 | 510 B | 10 kB | ![]() 142.250.178.42 | |
m.stripe.network | 9008 | 2017-03-16 | 2017-05-17 | 2026-03-23 | 956 B | 92 kB | ![]() 3.164.240.128 | |
cdn.jsdelivr.net | 1678 | 2012-05-16 | 2012-09-30 | 2026-03-22 | 1.1 kB | 314 kB | ![]() 151.101.129.229 | |
d082aed5c995.w.hcaptcha.com | unknown | 2018-01-12 | 2026-03-24 | 2026-03-24 | 466 B | 2.1 kB | ![]() 104.18.12.205 | |
fonts.gstatic.com | unknown | 2008-02-11 | 2014-04-02 | 2026-03-22 | 2.2 kB | 33 kB | ![]() 142.251.143.131 | |
www.google.com | 22 | 1997-09-15 | 2015-05-10 | 2026-03-22 | 461 B | 739 B | ![]() 142.251.151.119 | |
api.hcaptcha.com | 28177 | 2018-01-12 | 2021-07-31 | 2026-03-18 | 2.2 kB | 7.1 kB | ![]() 104.19.229.21 | |
hcaptcha.com 1 alert(s) on this Host | 3135 | 2018-01-12 | 2018-04-03 | 2026-03-18 | 444 B | 301 kB | ![]() 104.19.230.21 | |
translate.googleapis.com | 6317 | 2005-01-25 | 2012-05-31 | 2026-03-23 | 2.3 kB | 421 kB | ![]() 142.250.178.42 | |
r.stripe.com | 19942 | 1995-09-12 | 2021-03-08 | 2026-03-18 | 7.8 kB | 5.8 kB | ![]() 54.187.159.182 | |
m.stripe.com | 7920 | 1995-09-12 | 2017-01-30 | 2026-03-23 | 1.6 kB | 2.3 kB | ![]() 54.148.7.192 | |
newassets.hcaptcha.com 3 alert(s) on this Host | 29228 | 2018-01-12 | 2021-03-22 | 2026-03-18 | 2.3 kB | 2.0 MB | ![]() 104.19.229.21 | |
maps.gstatic.com | unknown | 2008-02-11 | 2012-05-22 | 2026-03-23 | 985 B | 6.6 kB | ![]() 142.250.178.35 | |
code.jquery.com | 4915 | 2005-12-10 | 2012-05-21 | 2026-03-22 | 489 B | 88 kB | ![]() 151.101.130.137 | |
www.gstatic.com | 146047 | 2008-02-11 | 2012-05-29 | 2026-03-22 | 1.7 kB | 45 kB | ![]() 142.250.178.35 | |
b.stripecdn.com | 58330 | 2014-03-07 | 2015-05-19 | 2026-03-19 | 2.0 kB | 99 kB | ![]() 3.164.240.98 | |
di-uploads-pod2.dealerinspire.com | 2036089 | 2011-09-06 | 2017-02-22 | 2026-03-13 | 533 B | 30 kB | ![]() 3.164.240.25 | |
merchant-ui-api.stripe.com | 52559 | 1995-09-12 | 2022-10-04 | 2026-03-18 | 545 B | 4.4 kB | ![]() 54.228.85.11 |
Fastly (CDN)
Fastly is a cloud computing services provider. Fastly's cloud platform provides a content delivery network, Internet security services, load balancing, and video & streaming services.Varnish (Caching)
Varnish is a reverse caching proxy.Stripe (Payment processors)
Stripe offers online payment processing for internet businesses as well as fraud prevention, invoicing and subscription management.Apache HTTP Server (Web servers)
Apache is a free and open-source cross-platform web server software.jQuery CDN (CDN)
jQuery CDN is a way to include jQuery in your website without actually downloading and keeping it your website's folder.Magnific Popup (JavaScript libraries)
Magnific Popup is a responsive lightbox & dialog script with focus on performance and providing best experience for user with any device.jQuery:3.7.1 (JavaScript libraries)
jQuery is a JavaScript library which is a free, open-source software designed to simplify HTML DOM tree traversal and manipulation, as well as event handling, CSS animation, and Ajax.Google Maps (Maps)
Google Maps is a web mapping service. It offers satellite imagery, aerial photography, street maps, 360° interactive panoramic views of streets, real-time traffic conditions, and route planning for traveling by foot, car, bicycle and air, or public transportation.PHP (Programming languages)
PHP is a general-purpose scripting language used for web development.jQuery UI:1.14.1 (JavaScript libraries)
jQuery UI is a collection of GUI widgets, animated visual effects, and themes implemented with jQuery, Cascading Style Sheets, and HTML.jsDelivr (CDN)
JSDelivr is a free public CDN for open-source projects. It can serve web files directly from the npm registry and GitHub repositories without any configuration.Bootstrap:5.3.8 (UI frameworks)
Bootstrap is a free and open-source CSS framework directed at responsive, mobile-first front-end web development. It contains CSS and JavaScript-based design templates for typography, forms, buttons, navigation, and other interface components.Vue.js (JavaScript frameworks)
Vue.js is an open-source model–view–viewmodel JavaScript framework for building user interfaces and single-page applications.Clipboard.js (JavaScript libraries)
Amazon CloudFront (CDN)
Amazon CloudFront is a fast content delivery network (CDN) service that securely delivers data, videos, applications, and APIs to customers globally with low latency, high transfer speeds.Amazon Web Services (PaaS)
Amazon Web Services (AWS) is a comprehensive cloud services platform offering compute power, database storage, content delivery and other functionality.Cloudflare (CDN)
Cloudflare is a web-infrastructure and website-security company, providing content-delivery-network services, DDoS mitigation, Internet security, and distributed domain-name-server services.Cloudflare Bot Management (Security)
Cloudflare bot management solution identifies and mitigates automated traffic to protect websites from bad bots.Nginx (Web servers, Reverse proxies)
Nginx is a web server that can also be used as a reverse proxy, load balancer, mail proxy and HTTP cache.hCaptcha (Security)
hCaptcha is an anti-bot solution that protects user privacy and rewards websites.hCaptcha:1 (Security)
hCaptcha is an anti-bot solution that protects user privacy and rewards websites.Amazon S3 (CDN)
Amazon S3 or Amazon Simple Storage Service is a service offered by Amazon Web Services (AWS) that provides object storage through a web service interface.Related reports
Threat Detection Systems
| Detection System | Indicator | Verdict | Alert |
|---|---|---|---|
| Private YARA rules | maps.googleapis.com/maps-api-v3/api/js/64/5d/common.js | audit | Hunting_JS_WebAssembly |
| Private YARA rules | newassets.hcaptcha.com/captcha/v1/6ae4a3c801c9d99b7e0b591e01eb3ddc17b34400/static/hcaptcha.html#frame=checkbox-invisible | audit | Hunting_JS_WebAssembly |
| Private YARA rules | newassets.hcaptcha.com/captcha/v1/6ae4a3c801c9d99b7e0b591e01eb3ddc17b34400/static/hcaptcha.html#frame=challenge&id=02fzkptymdq7&host=b.stripecdn.com&sentry=true&reportapi=https%3A%2F%2Faccounts.hcaptcha.com&recaptchacompat=true&custom=false&hl=en&tplinks=on&andint=off&pstissuer=https%3A%2F%2Fpst-issuer.hcaptcha.com&sitekey=463b917e-e264-403f-ad34-34af0ee10294&size=invisible&theme=light&origin=https%3A%2F%2Fb.stripecdn.com | audit | Hunting_JS_WebAssembly |
| Private YARA rules | hcaptcha.com/1/api.js?onload=captchaLoad&render=explicit | audit | Hunting_JS_WebAssembly |
| Private YARA rules | newassets.hcaptcha.com/c/f4a4f3a7601bf78800dc1a71a4221d2143bc98c6260e8f27b70113fed5fc4897/hsw.js | audit | Hunting_JS_WebAssembly |
JavaScript (210)
| HASH | FROM | Size | First Seen | Last Seen | |
|---|---|---|---|---|---|
| 5738603bc1792590b1abb61f6b049dba | DocumentWrite | 470 B | 2026-03-19 | 2026-03-24 | |
Introduced by DocumentWrite First Seen 2026-03-19 Last Seen 2026-03-24 Times Seen 118 Size 470 B (470 bytes) MD5 5738603bc1792590b1abb61f6b049dba SHA1 9fef2084bf2a3598ff2c413f8603e3c9e18db592 Loading... | |||||
HTTP Transactions (146)
| URL | IP | Response | Size |
|---|


