Report Overview
Visitedpublic
2026-02-14 16:38:25
Tags
Submit Tags
URL
www.volcengine.com/docs/82379/2123228
Finishing URL
www.volcengine.com/docs/82379/2123228?lang=zh
IP / ASN

163.181.50.195
Title
豆包大模型1.8(最新)--火山方舟大模型服务平台-火山引擎
Detections
urlquery
0
Network Intrusion Detection
0
Threat Detection Systems
2
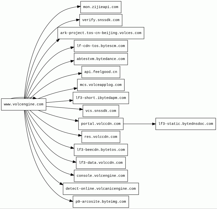
Host Summary
| Host | Rank | Registered | First Seen | Last Seen | Sent | Received | IP | Fingerprints |
|---|---|---|---|---|---|---|---|---|
res.volccdn.com | 6708286 | 2020-12-17 | 2025-01-05 | 2026-02-03 | 6.6 kB | 7.2 MB | ![]() 155.102.167.219 | ![]() |
ark-project.tos-cn-beijing.volces.com | unknown | 2020-11-24 | 2026-02-14 | 2026-02-14 | 4.4 kB | 36 kB | ![]() 42.81.80.86 | |
lf-cdn-tos.bytescm.com | 153332 | 2021-01-11 | 2021-07-26 | 2026-02-09 | 996 B | 162 kB | ![]() 163.181.243.183 | ![]() |
verify.snssdk.com | 774143 | 2011-12-27 | 2018-07-21 | 2026-02-10 | 3.2 kB | 5.7 kB | ![]() 47.246.44.193 | ![]() |
vcs.snssdk.com | 767025 | 2011-12-27 | 2020-08-25 | 2026-02-10 | 1.1 kB | 7.7 kB | ![]() 139.177.246.206 | |
abtestvm.bytedance.com | 531698 | 2011-11-16 | 2021-05-06 | 2026-01-31 | 1.1 kB | 2.3 kB | ![]() 155.102.215.190 | ![]() |
lf3-static.bytednsdoc.com | 164731 | 2021-01-11 | 2021-06-24 | 2026-02-09 | 504 B | 6.5 kB | ![]() 79.133.176.193 | ![]() |
lf3-short.ibytedapm.com | 200579 | 2021-12-08 | 2022-03-02 | 2026-02-09 | 2.1 kB | 144 kB | ![]() 47.246.44.198 | ![]() |
detect-online.volcanicengine.com | unknown | 2020-05-06 | 2025-01-05 | 2026-01-31 | 1.5 kB | 0 B | ![]() 0.0.0.0 | |
portal.volccdn.com 1 alert(s) on this Host | unknown | 2020-12-17 | 2022-11-10 | 2026-01-31 | 16 kB | 13 MB | ![]() 47.246.44.198 | ![]() |
lf3-data.volccdn.com | 408828 | 2020-12-17 | 2022-01-29 | 2026-02-10 | 473 B | 136 kB | ![]() 155.102.212.194 | ![]() |
mon.zijieapi.com | 134148 | 2020-09-17 | 2022-05-25 | 2026-02-10 | 13 kB | 164 kB | ![]() 155.102.215.184 | ![]() |
lf3-beecdn.bytetos.com | 922066 | 2021-01-11 | 2021-05-31 | 2025-12-02 | 2.1 kB | 97 kB | ![]() 47.246.48.184 | ![]() |
console.volcengine.com | 284588 | 2020-05-18 | 2021-12-14 | 2026-01-31 | 2.9 kB | 5.4 kB | ![]() 163.181.50.192 | ![]() |
api.feelgood.cn | 433291 | 2008-07-06 | 2021-07-27 | 2026-01-31 | 2.5 kB | 19 kB | ![]() 163.181.50.196 | ![]() |
p9-arcosite.byteimg.com | unknown | 2018-10-28 | 2023-08-09 | 2026-01-17 | 516 B | 94 kB | ![]() 151.242.228.114 | |
mcs.volceapplog.com | 812150 | 2021-10-26 | 2022-07-10 | 2026-01-31 | 6.4 kB | 12 kB | ![]() 163.181.49.184 | ![]() |
www.volcengine.com | 775917 | 2020-05-18 | 2020-07-31 | 2026-01-31 | 5.6 kB | 1.4 MB | ![]() 47.246.44.197 | ![]() |
Tengine (Web servers)
Tengine is a web server which is based on the Nginx HTTP server.React (JavaScript frameworks)
React is an open-source JavaScript library for building user interfaces or UI components.Lodash (JavaScript libraries)
Lodash is a JavaScript library which provides utility functions for common programming tasks using the functional programming paradigm.Related reports
Threat Detection Systems
| Detection System | Indicator | Verdict | Alert |
|---|---|---|---|
| Private YARA rules | res.volccdn.com/obj/volc-console-fe/vcopilot-entry/web/static/js/662.0b507bc7.js | audit | Hunting_JS_WebAssembly |
| Private YARA rules | portal.volccdn.com/obj/volcfe-scm/doccenter/static/js/24.baf2232c.js | audit | Hunting_JS_WebAssembly |
JavaScript (54)
No JavaScripts
HTTP Transactions (131)
| URL | IP | Response | Size |
|---|









