Report Overview
Visitedpublic
2026-04-24 07:11:54
Tags
Submit Tags
URL
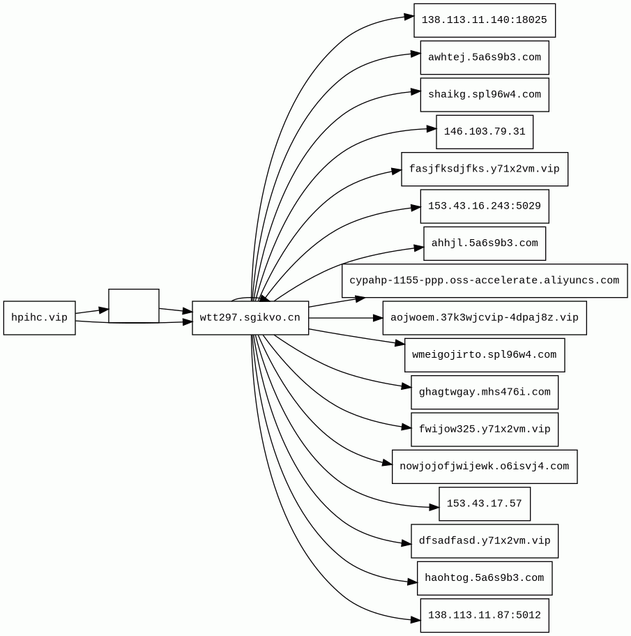
hpihc.vip/
Finishing URL
wtt297.sgikvo.cn/?cid=2657320
IP / ASN

103.238.130.40
Title
威尼斯人392com
Detections
urlquery
0
Network Intrusion Detection
2
Threat Detection Systems
4
Host Summary
| Host | Rank | Registered | First Seen | Last Seen | Sent | Received | IP | Fingerprints |
|---|---|---|---|---|---|---|---|---|
146.103.79.31 | unknown | unknown | No data | No data | 459 B | 558 B | ![]() 146.103.79.31 | |
fwijow325.y71x2vm.vip 2 alert(s) on this Host | unknown | 2025-04-10 | 2026-01-10 | 2026-04-20 | 934 B | 1.5 kB | ![]() 45.125.14.203 | |
haohtog.5a6s9b3.com | unknown | 2025-04-10 | 2025-11-01 | 2026-04-20 | 465 B | 871 B | ![]() 138.113.100.51 | |
cypahp-1155-ppp.oss-accelerate.aliyuncs.com | unknown | 2012-04-01 | 2024-12-01 | 2026-02-22 | 2.6 kB | 14 kB | ![]() 47.254.187.138 | |
nowjojofjwijewk.o6isvj4.com | unknown | 2025-04-10 | 2026-02-01 | 2026-02-27 | 473 B | 880 B | ![]() 138.113.100.53 | |
aojwoem.37k3wjcvip-4dpaj8z.vip 1 alert(s) on this Host | unknown | 2025-04-16 | 2026-04-24 | 2026-04-24 | 476 B | 540 B | ![]() 171.22.195.163 | |
ghagtwgay.mhs476i.com | unknown | 2025-04-10 | 2025-12-19 | 2026-02-22 | 467 B | 835 B | ![]() 172.65.218.121 | ![]() |
xolcea.lbx3o1.com | unknown | 2025-12-07 | 2025-12-19 | 2026-04-20 | 544 B | 3.2 kB | ![]() 23.141.4.47 | |
wtt297.sgikvo.cn | unknown | 2025-12-22 | 2026-04-24 | 2026-04-24 | 13 kB | 956 kB | ![]() 137.220.156.154 | |
138.113.11.140 | unknown | unknown | No data | No data | 9.8 kB | 687 kB | ![]() 138.113.11.140 | |
wmeigojirto.spl96w4.com | unknown | 2025-04-10 | 2026-01-11 | 2026-04-20 | 469 B | 477 B | ![]() 172.65.218.121 | ![]() |
awhtej.5a6s9b3.com | unknown | 2025-04-10 | 2025-11-01 | 2026-04-20 | 5.6 kB | 5.9 kB | ![]() 138.113.100.52 | |
153.43.17.57 | unknown | unknown | No data | No data | 458 B | 867 B | ![]() 153.43.17.57 | |
dfsadfasd.y71x2vm.vip 1 alert(s) on this Host | unknown | unknown | No data | No data | 467 B | 461 B | ![]() 45.125.14.216 | |
fasjfksdjfks.y71x2vm.vip 1 alert(s) on this Host | unknown | 2025-04-10 | 2026-04-24 | 2026-04-24 | 470 B | 764 B | ![]() 45.125.14.216 | |
shaikg.spl96w4.com | unknown | 2025-04-10 | 2025-12-19 | 2026-04-20 | 464 B | 835 B | ![]() 172.65.218.121 | ![]() |
153.43.16.243 | unknown | unknown | No data | No data | 464 B | 869 B | ![]() 153.43.16.243 | |
ahhjl.5a6s9b3.com | unknown | 2025-04-10 | 2025-12-19 | 2026-04-20 | 463 B | 871 B | ![]() 138.113.100.52 | |
hpihc.vip | unknown | 2025-12-23 | 2026-04-24 | 2026-04-24 | 872 B | 560 B | ![]() 0.0.0.0 | |
138.113.11.87 | unknown | unknown | No data | No data | 464 B | 879 B | ![]() 138.113.11.87 |
Alibaba Cloud Object Storage Service (IaaS)
Alibaba Cloud Object Storage Service (OSS) is a cloud-based object storage service provided by Alibaba Cloud, which allows users to store and access large amounts of data in the cloud.GoCache (CDN)
GoCache is an in-memory key:value store/cache similar to memcached that is suitable for applications running on a single machine.Nginx (Web servers, Reverse proxies)
Nginx is a web server that can also be used as a reverse proxy, load balancer, mail proxy and HTTP cache.Related reports
Network Intrusion Detection Systems
Suricata /w Emerging Threats Pro
| Timestamp | Severity | Source IP | Destination IP | Alert |
|---|---|---|---|---|
| low | Client IP | ![]() 47.254.187.138 | ET INFO Observed Alibaba Cloud CDN Domain (aliyuncs .com in TLS SNI) | |
| low | Client IP | ![]() 47.254.187.138 | ET INFO Observed Alibaba Cloud CDN Domain (aliyuncs .com in TLS SNI) |
Threat Detection Systems
| Detection System | Indicator | Verdict | Alert |
|---|---|---|---|
| DNS4EU | aojwoem.37k3wjcvip-4dpaj8z.vip | malicious | Sinkholed |
| DNS4EU | fwijow325.y71x2vm.vip | malicious | Sinkholed |
| DNS4EU | fasjfksdjfks.y71x2vm.vip | malicious | Sinkholed |
| DNS4EU | dfsadfasd.y71x2vm.vip | malicious | Sinkholed |
JavaScript (14)
No JavaScripts
HTTP Transactions (74)
| URL | IP | Response | Size |
|---|







