Report Overview
Visitedpublic
2026-03-24 01:02:44
Tags
Submit Tags
URL
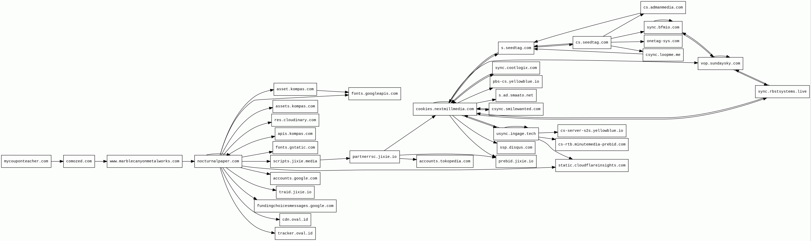
mycouponteacher.com
Finishing URL
nocturnalpaper.com/products/would-you-like-a-slice-of-birthday-drake
IP / ASN

172.67.157.68
Title
PARARAJA77 | Akselerasi Slot Gacor Malam Ini Tanpa Batas di Kingslot APK JKTJKT
Detections
urlquery
0
Network Intrusion Detection
0
Threat Detection Systems
0
Host Summary
| Host | Rank | Registered | First Seen | Last Seen | Sent | Received | IP | Fingerprints |
|---|---|---|---|---|---|---|---|---|
accounts.google.com | 103 | 1997-09-15 | 2012-05-23 | 2026-03-23 | 8.9 kB | 1.3 MB | ![]() 173.194.73.84 | |
prebid.jixie.io | 226536 | 2019-05-29 | 2022-09-05 | 2026-03-18 | 1.3 kB | 2.8 kB | ![]() 65.9.46.33 | |
partnerrsc.jixie.io | 225726 | 2019-05-29 | 2023-04-06 | 2026-03-18 | 591 B | 9.1 kB | ![]() 108.157.229.72 | |
www.marblecanyonmetalworks.com | unknown | 1999-10-20 | 2026-03-23 | 2026-03-23 | 509 B | 212 kB | ![]() 172.67.187.209 | |
ssp.disqus.com | 8456 | 2006-12-07 | 2021-02-08 | 2026-03-21 | 742 B | 100 B | ![]() 54.221.166.233 | |
cs-server-s2s.yellowblue.io | 7404 | 2020-06-21 | 2020-11-23 | 2026-03-18 | 826 B | 231 B | ![]() 34.4.35.11 | ![]() |
traid.jixie.io | 182908 | 2019-05-29 | 2021-05-13 | 2026-03-18 | 1.0 kB | 1.5 kB | ![]() 3.164.240.100 | |
apis.kompas.com | 252691 | 1995-12-18 | 2017-01-30 | 2026-03-18 | 929 B | 2.8 kB | ![]() 3.164.240.5 | |
tracker.oval.id | 230775 | 2018-08-17 | 2023-07-18 | 2026-03-18 | 579 B | 182 B | ![]() 18.139.23.84 | |
static.cloudflareinsights.com | 4073 | 2019-08-30 | 2019-09-24 | 2026-03-22 | 1.5 kB | 83 kB | ![]() 104.16.80.73 | |
sync.rbstsystems.live | 2875737 | 2025-06-12 | 2025-08-08 | 2026-03-19 | 1.4 kB | 1.1 kB | ![]() 108.62.99.206 | |
s.ad.smaato.net | 5036 | 2006-05-16 | 2020-09-06 | 2026-03-20 | 712 B | 141 B | ![]() 35.214.194.245 | |
mycouponteacher.com | unknown | 2009-12-31 | 2026-03-23 | 2026-03-23 | 488 B | 212 kB | ![]() 188.114.96.1 | |
asset.kompas.com | 106241 | 1995-12-18 | 2018-01-09 | 2026-03-20 | 21 kB | 3.5 MB | ![]() 52.84.50.116 | |
res.cloudinary.com | 21175 | 2011-05-24 | 2012-10-03 | 2026-03-23 | 989 B | 112 kB | ![]() 104.16.79.6 | |
usync.ingage.tech | 22967 | 2018-07-26 | 2024-09-28 | 2026-03-19 | 9.7 kB | 125 kB | ![]() 104.18.26.216 | |
sync.bfmio.com | 6822 | 2015-03-03 | 2017-01-30 | 2026-03-21 | 1.6 kB | 2.2 kB | ![]() 35.212.17.176 | |
nocturnalpaper.com | unknown | 2015-02-06 | 2026-03-23 | 2026-03-23 | 1.4 kB | 213 kB | ![]() 188.114.97.1 | ![]() |
comozed.com | unknown | 2021-08-01 | 2026-03-23 | 2026-03-23 | 532 B | 212 kB | ![]() 104.21.64.170 | |
cs.admanmedia.com | 5199 | 2009-09-02 | 2017-05-05 | 2026-03-20 | 704 B | 561 B | ![]() 80.77.87.161 | |
cdn.oval.id | 354266 | 2018-08-17 | 2024-01-17 | 2026-03-18 | 448 B | 36 kB | ![]() 52.84.50.61 | |
assets.kompas.com | 455577 | 1995-12-18 | 2012-11-16 | 2026-03-18 | 918 B | 112 kB | ![]() 18.165.122.84 | |
cookies.nextmillmedia.com | 16625 | 2021-03-02 | 2022-05-19 | 2026-03-19 | 5.0 kB | 10 kB | ![]() 135.125.209.184 | |
cs-rtb.minutemedia-prebid.com | 39871 | 2022-01-27 | 2022-12-04 | 2026-03-21 | 832 B | 231 B | ![]() 35.207.140.152 | ![]() |
fundingchoicesmessages.google.com | 4438 | 1997-09-15 | 2019-01-16 | 2026-03-18 | 453 B | 25 kB | ![]() 172.217.19.238 | |
sync.cootlogix.com | 8649 | 2017-08-21 | 2022-08-31 | 2026-03-21 | 740 B | 807 B | ![]() 104.248.54.215 | |
s.seedtag.com | 6731 | 2013-09-04 | 2018-07-02 | 2026-03-20 | 2.7 kB | 3.9 kB | ![]() 104.16.55.62 | |
pbs-cs.yellowblue.io | 18143 | 2020-06-21 | 2023-06-26 | 2026-03-19 | 739 B | 231 B | ![]() 35.207.140.152 | ![]() |
accounts.tokopedia.com | 200999 | 2008-05-30 | 2016-01-28 | 2026-03-19 | 503 B | 2.2 kB | ![]() 184.51.88.30 | |
cs.seedtag.com | 18838 | 2013-09-04 | 2018-03-28 | 2026-03-18 | 678 B | 8.7 kB | ![]() 104.16.55.62 | |
onetag-sys.com | 1047 | 2015-04-05 | 2015-04-08 | 2026-03-18 | 543 B | 202 B | ![]() 51.89.9.251 | |
fonts.gstatic.com | unknown | 2008-02-11 | 2014-04-02 | 2026-03-22 | 3.8 kB | 228 kB | ![]() 142.251.143.131 | |
vop.sundaysky.com | 18372 | 2006-05-15 | 2012-10-09 | 2026-03-19 | 2.0 kB | 2.3 kB | ![]() 32.193.163.237 | |
csync.smilewanted.com | 17039 | 2015-10-05 | 2019-08-06 | 2026-03-21 | 743 B | 1.0 kB | ![]() 172.66.154.88 | |
scripts.jixie.media | 176700 | 2020-05-29 | 2021-10-15 | 2026-03-18 | 1.0 kB | 48 kB | ![]() 65.9.46.107 | |
csync.loopme.me | 5343 | 2012-08-22 | 2017-10-10 | 2026-03-20 | 647 B | 431 B | ![]() 35.214.244.13 | |
fonts.googleapis.com | 313 | 2005-01-25 | 2012-05-23 | 2026-03-22 | 1.5 kB | 102 kB | ![]() 142.251.142.234 |
Amazon Web Services (PaaS)
Amazon Web Services (AWS) is a comprehensive cloud services platform offering compute power, database storage, content delivery and other functionality.Amazon CloudFront (CDN)
Amazon CloudFront is a fast content delivery network (CDN) service that securely delivers data, videos, applications, and APIs to customers globally with low latency, high transfer speeds.Amazon S3 (CDN)
Amazon S3 or Amazon Simple Storage Service is a service offered by Amazon Web Services (AWS) that provides object storage through a web service interface.Cloudflare (CDN)
Cloudflare is a web-infrastructure and website-security company, providing content-delivery-network services, DDoS mitigation, Internet security, and distributed domain-name-server services.Envoy (Reverse proxies)
Envoy is an open-source edge and service proxy, designed for cloud-native applications.Google Cloud CDN (CDN)
Cloud CDN uses Google's global edge network to serve content closer to users.Google Cloud (IaaS)
Google Cloud is a suite of cloud computing services.Nginx (Web servers, Reverse proxies)
Nginx is a web server that can also be used as a reverse proxy, load balancer, mail proxy and HTTP cache.Amazon ALB (Load balancers)
Amazon Application Load Balancer (ALB) distributes incoming application traffic to increase availability and support content-based routing.PHP:7.3.28 (Programming languages)
PHP is a general-purpose scripting language used for web development.Cloudflare Browser Insights (Analytics, RUM)
Cloudflare Browser Insights is a tool that measures the performance of websites from the perspective of users.Varnish (Caching)
Varnish is a reverse caching proxy.Google Tag Manager (Tag managers)
Google Tag Manager is a tag management system (TMS) that allows you to quickly and easily update measurement codes and related code fragments collectively known as tags on your website or mobile app.Google Sign-in (Authentication)
Google Sign-In is a secure authentication system that reduces the burden of login for users, by enabling them to sign in with their Google account.Slick (JavaScript libraries)
AMP (JavaScript frameworks)
AMP, originally created by Google, is an open-source HTML framework developed by the AMP open-source Project. AMP is designed to help webpages load faster.Facebook Pixel:2.9.261 (Analytics)
Facebook pixel is an analytics tool that allows you to measure the effectiveness of your advertising.Google Publisher Tag (Advertising)
Google Publisher Tag (GPT) is an ad tagging library for Google Ad Manager which is used to dynamically build ad requests.jQuery:1.12.0 (JavaScript libraries)
jQuery is a JavaScript library which is a free, open-source software designed to simplify HTML DOM tree traversal and manipulation, as well as event handling, CSS animation, and Ajax.Modernizr (JavaScript libraries)
Modernizr is a JavaScript library that detects the features available in a user's browser.Bootstrap (UI frameworks)
Bootstrap is a free and open-source CSS framework directed at responsive, mobile-first front-end web development. It contains CSS and JavaScript-based design templates for typography, forms, buttons, navigation, and other interface components.Magnific Popup (JavaScript libraries)
Magnific Popup is a responsive lightbox & dialog script with focus on performance and providing best experience for user with any device.Onsen UI (Mobile frameworks)
Onsen UI is an open-source HTML5 hybrid app framework offering mobile UI components for PhoneGap and Cordova development.Funding Choices (Cookie compliance)
Funding Choices is a messaging tool that can help you comply with the EU General Data Protection Regulation (GDPR), and recover lost revenue from ad blocking users.Google Cloud Storage (Miscellaneous)
Google Cloud Storage allows world-wide storage and retrieval of any amount of data at any time.Related reports
Threat Detection Systems
No alerts detected
JavaScript (76)
No JavaScripts
HTTP Transactions (132)
| URL | IP | Response | Size |
|---|







