Report Overview
Visitedpublic
2026-01-10 21:09:19
Tags
Submit Tags
URL
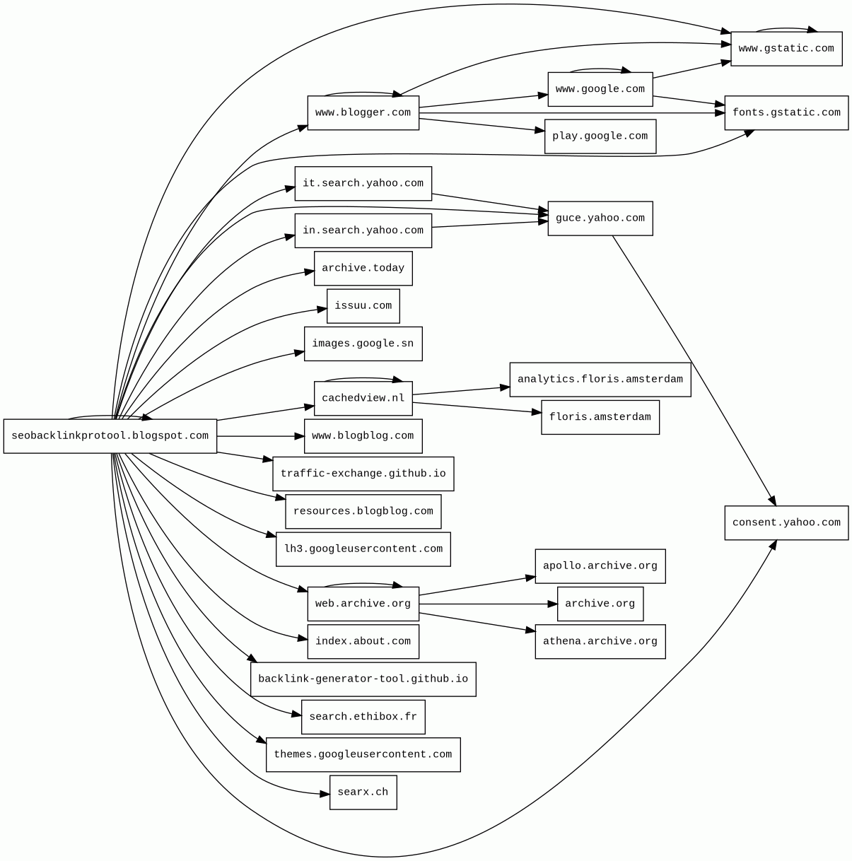
seobacklinkprotool.blogspot.com/?https%3A%2F%2FBoostExchangeNow.github.io%2Ffree-backlink-generator-builder-online%2Fbacklink-generator-for-local-seo.html
Finishing URL
seobacklinkprotool.blogspot.com/p/generator.html?https://boostexchangenow.github.io/free-backlink-generator-builder-online/backlink-generator-for-local-seo.html
IP / ASN

142.250.74.1
Title
Backlink Generator SEO Tool | Auto Submission & Traffic Booster for Websites & YouTube
Detections
urlquery
0
Network Intrusion Detection
0
Threat Detection Systems
1
Host Summary
| Host | Rank | Registered | First Seen | Last Seen | Sent | Received | IP | Fingerprints |
|---|---|---|---|---|---|---|---|---|
it.search.yahoo.com | 14485 | 1995-01-18 | 2012-07-31 | 2026-01-10 | 653 B | 861 B | ![]() 212.82.100.137 | |
images.google.sn | unknown | 2003-03-22 | 2018-01-08 | 2026-01-09 | 668 B | 3.1 kB | ![]() 142.250.74.142 | |
themes.googleusercontent.com | 81747 | 2008-11-17 | 2012-05-24 | 2026-01-05 | 553 B | 229 kB | ![]() 142.250.74.1 | |
index.about.com | unknown | 1999-03-12 | 2025-12-19 | 2026-01-09 | 602 B | 0 B | ![]() 0.0.0.0 | |
www.blogger.com | 9514 | 1999-06-22 | 2012-05-22 | 2026-01-05 | 11 kB | 827 kB | ![]() 142.250.178.73 | |
cachedview.nl | unknown | 2018-03-09 | 2025-12-18 | 2026-01-04 | 13 kB | 169 kB | ![]() 85.10.159.81 | |
www.blogblog.com | 358746 | 2000-09-15 | 2012-05-22 | 2026-01-05 | 469 B | 7.1 kB | ![]() 142.250.178.73 | |
archive.org | 184 | 1995-12-14 | 2013-04-16 | 2026-01-04 | 4.3 kB | 1.3 MB | ![]() 207.241.224.2 | |
floris.amsterdam | unknown | 2017-11-24 | 2025-03-01 | 2026-01-05 | 11 kB | 12 kB | ![]() 143.178.167.52 | |
www.gstatic.com | 146047 | 2008-02-11 | 2012-05-29 | 2026-01-04 | 2.9 kB | 2.7 MB | ![]() 142.250.178.67 | |
lh3.googleusercontent.com | 303 | 2008-11-17 | 2012-05-22 | 2026-01-05 | 579 B | 5.2 kB | ![]() 142.250.74.1 | |
search.ethibox.fr | unknown | 2016-11-25 | 2025-10-26 | 2026-01-10 | 1.2 kB | 1.8 kB | ![]() 51.210.159.184 | |
fonts.gstatic.com | unknown | 2008-02-11 | 2014-04-02 | 2026-01-04 | 5.7 kB | 326 kB | ![]() 142.250.74.3 | |
analytics.floris.amsterdam | unknown | 2017-11-24 | 2025-12-18 | 2026-01-04 | 10 kB | 275 kB | ![]() 143.178.167.52 | ![]() |
archive.today 3 alert(s) on this Host | 41190 | 2014-04-14 | 2014-04-23 | 2026-01-05 | 2.0 kB | 2.6 kB | ![]() 94.154.172.214 | |
athena.archive.org | 261917 | 1995-12-14 | 2024-05-08 | 2026-01-10 | 1.6 kB | 760 B | ![]() 207.241.225.195 | |
seobacklinkprotool.blogspot.com | unknown | 2000-07-31 | 2025-12-18 | 2025-12-28 | 3.2 kB | 234 kB | ![]() 142.251.142.225 | ![]() ![]() |
in.search.yahoo.com | 2639 | 1995-01-18 | 2012-09-08 | 2026-01-10 | 653 B | 738 B | ![]() 212.82.100.137 | |
guce.yahoo.com | 23222 | 1995-01-18 | 2018-03-16 | 2026-01-07 | 1.5 kB | 590 B | ![]() 54.217.109.119 | |
traffic-exchange.github.io | unknown | 2013-03-08 | 2025-07-25 | 2026-01-05 | 3.3 kB | 44 kB | ![]() 185.199.110.153 | |
backlink-generator-tool.github.io | unknown | 2013-03-08 | 2025-10-09 | 2026-01-10 | 1.6 kB | 272 kB | ![]() 185.199.111.153 | |
searx.ch | unknown | unknown | 2025-12-19 | 2025-12-19 | 636 B | 0 B | ![]() 0.0.0.0 | |
resources.blogblog.com | 177645 | 2000-09-15 | 2017-01-30 | 2026-01-05 | 473 B | 144 kB | ![]() 142.250.178.73 | |
issuu.com | 374 | 2007-04-19 | 2015-01-11 | 2026-01-07 | 584 B | 1.2 kB | ![]() 151.101.193.55 | |
consent.yahoo.com | 12070 | 1995-01-18 | 2019-02-20 | 2026-01-06 | 1.2 kB | 2.0 kB | ![]() 34.240.151.113 | |
apollo.archive.org | 369557 | 1995-12-14 | 2025-04-10 | 2026-01-04 | 603 B | 219 B | ![]() 207.241.224.2 | |
www.google.com | 22 | 1997-09-15 | 2015-05-10 | 2026-01-04 | 1.9 kB | 96 kB | ![]() 142.250.74.100 | |
web.archive.org | 285 | 1995-12-14 | 2012-05-30 | 2026-01-06 | 4.2 kB | 277 kB | ![]() 207.241.237.3 | |
play.google.com | 48 | 1997-09-15 | 2013-05-30 | 2026-01-04 | 1.1 kB | 1.1 kB | ![]() 142.251.38.110 |
Apache Traffic Server (Web servers)
Apache Traffic Server is an open-source caching and proxying server that serves as an HTTP/1.1 and HTTP/2 reverse proxy with caching capabilities, load balancing, request routing, SSL termination, and support for advanced HTTP features.Google Web Server (Web servers)
Java (Programming languages)
Java is a class-based, object-oriented programming language that is designed to have as few implementation dependencies as possible.OpenGSE (Web servers)
OpenGSE is a test suite used for testing servlet compliance. It is deployed by using WAR files that are deployed on the server engine.Nginx (Web servers, Reverse proxies)
Nginx is a web server that can also be used as a reverse proxy, load balancer, mail proxy and HTTP cache.Nginx:1.24.0 (Web servers, Reverse proxies)
Nginx is a web server that can also be used as a reverse proxy, load balancer, mail proxy and HTTP cache.Express (Web frameworks, Web servers)
Express is a web application framework for Node.js, released as free and open-source software under the MIT License. It is designed for building web applications and APIs.Node.js (Programming languages)
Node.js is an open-source, cross-platform, JavaScript runtime environment that executes JavaScript code outside a web browser.Debian (Operating systems)
Debian is a Linux software which is a free open-source software.Apache HTTP Server:2.4.65 (Web servers)
Apache is a free and open-source cross-platform web server software.PHP:8.4.16 (Programming languages)
PHP is a general-purpose scripting language used for web development.Python (Programming languages)
Python is an interpreted and general-purpose programming language.Clipboard.js (JavaScript libraries)
Blogger (Blogs)
Blogger is a blog-publishing service that allows multi-user blogs with time-stamped entries.GitHub Pages (PaaS)
GitHub Pages is a static site hosting service.Varnish (Caching)
Varnish is a reverse caching proxy.Fastly (CDN)
Fastly is a cloud computing services provider. Fastly's cloud platform provides a content delivery network, Internet security services, load balancing, and video & streaming services.Webpack (Miscellaneous)
Webpack is an open-source JavaScript module bundler.Next.js (JavaScript frameworks, Web frameworks)
Next.js is a React framework for developing single page Javascript applications.React (JavaScript frameworks)
React is an open-source JavaScript library for building user interfaces or UI components.Related reports
Threat Detection Systems
| Detection System | Indicator | Verdict | Alert |
|---|---|---|---|
| DigiCert UltraDNS | archive.today | malicious | Sinkholed |
JavaScript (8)
No JavaScripts
HTTP Transactions (143)
| URL | IP | Response | Size |
|---|







