Report Overview
Visitedpublic
2026-03-08 14:09:59
Tags
Submit Tags
URL
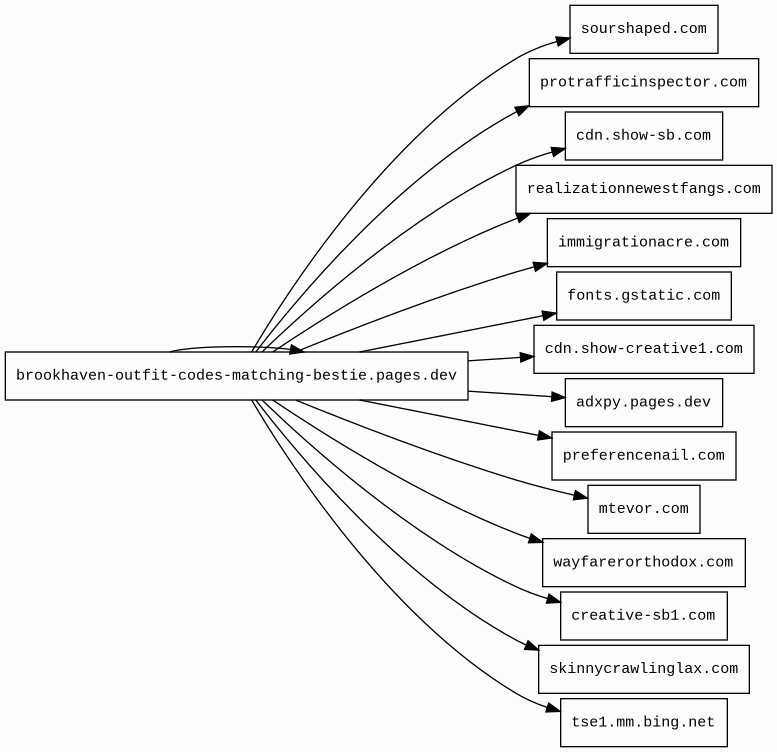
brookhaven-outfit-codes-matching-bestie.pages.dev/
Finishing URL
brookhaven-outfit-codes-matching-bestie.pages.dev/
IP / ASN

172.66.44.152
Title
(1) New Message!
Detections
urlquery
0
Network Intrusion Detection
0
Threat Detection Systems
16
Host Summary
| Host | Rank | Registered | First Seen | Last Seen | Sent | Received | IP | Fingerprints |
|---|---|---|---|---|---|---|---|---|
preferencenail.com 6 alert(s) on this Host | 20606 | 2025-07-01 | 2025-07-08 | 2026-03-05 | 1.3 kB | 258 kB | ![]() 185.196.197.71 | |
wayfarerorthodox.com 15 alert(s) on this Host | unknown | 2024-09-03 | 2025-08-08 | 2026-03-06 | 7.1 kB | 208 kB | ![]() 172.240.127.234 | ![]() |
protrafficinspector.com | 614186 | 2025-06-18 | 2025-07-25 | 2026-03-04 | 1.0 kB | 916 B | ![]() 35.156.44.82 | |
cdn.show-sb.com 2 alert(s) on this Host | 187612 | 2024-08-20 | 2024-08-31 | 2026-03-04 | 538 B | 2.9 kB | ![]() 104.21.95.140 | |
cdn.show-creative1.com | 392451 | 2024-08-20 | 2024-08-27 | 2026-03-05 | 568 B | 3.5 kB | ![]() 172.67.208.42 | |
adxpy.pages.dev | unknown | 2020-09-02 | 2025-12-08 | 2026-03-02 | 1.9 kB | 14 kB | ![]() 188.114.97.1 | |
creative-sb1.com 52 alert(s) on this Host | 22211 | 2025-07-01 | 2025-08-08 | 2026-03-04 | 12 kB | 6.7 MB | ![]() 188.114.97.1 | |
realizationnewestfangs.com 4 alert(s) on this Host | unknown | 2024-09-03 | 2025-10-02 | 2026-03-06 | 6.4 kB | 21 kB | ![]() 172.240.108.84 | ![]() |
brookhaven-outfit-codes-matching-bestie.pages.dev | unknown | unknown | No data | No data | 2.1 kB | 61 kB | ![]() 172.66.44.152 | |
cdn.storageimagedisplay.com | 170153 | 2024-09-13 | 2024-09-13 | 2026-03-05 | 924 B | 93 kB | ![]() 45.133.44.1 | |
immigrationacre.com 4 alert(s) on this Host | unknown | 2026-01-21 | 2026-01-30 | 2026-03-01 | 1.9 kB | 291 kB | ![]() 172.240.253.132 | ![]() |
tse1.mm.bing.net | 17960 | 1997-09-03 | 2014-03-13 | 2026-03-01 | 537 B | 56 kB | ![]() 150.171.28.10 | |
skinnycrawlinglax.com 45 alert(s) on this Host | 38609 | 2024-09-01 | 2025-07-09 | 2026-03-05 | 15 kB | 22 kB | ![]() 172.240.127.242 | ![]() |
fonts.googleapis.com | 313 | 2005-01-25 | 2012-05-23 | 2026-03-01 | 860 B | 35 kB | ![]() 172.217.21.170 | |
fonts.gstatic.com | unknown | 2008-02-11 | 2014-04-02 | 2026-03-01 | 1.2 kB | 88 kB | ![]() 142.251.38.99 | |
mtevor.com | 3995008 | 2019-10-31 | 2019-11-04 | 2026-03-02 | 448 B | 7.2 kB | ![]() 172.67.199.161 | |
sourshaped.com 2 alert(s) on this Host | unknown | 2024-09-03 | 2025-10-06 | 2026-03-08 | 528 B | 513 B | ![]() 172.240.127.242 |
Nginx:1.21.6 (Web servers, Reverse proxies)
Nginx is a web server that can also be used as a reverse proxy, load balancer, mail proxy and HTTP cache.Envoy (Reverse proxies)
Envoy is an open-source edge and service proxy, designed for cloud-native applications.Cloudflare (CDN)
Cloudflare is a web-infrastructure and website-security company, providing content-delivery-network services, DDoS mitigation, Internet security, and distributed domain-name-server services.jQuery:3.2.1 (JavaScript libraries)
jQuery is a JavaScript library which is a free, open-source software designed to simplify HTML DOM tree traversal and manipulation, as well as event handling, CSS animation, and Ajax.jQuery (JavaScript libraries)
jQuery is a JavaScript library which is a free, open-source software designed to simplify HTML DOM tree traversal and manipulation, as well as event handling, CSS animation, and Ajax.Microsoft ASP.NET (Web frameworks)
ASP.NET is an open-source, server-side web-application framework designed for web development to produce dynamic web pages.Related reports
Threat Detection Systems
| Detection System | Indicator | Verdict | Alert |
|---|---|---|---|
| Hagezi Threat Feed | skinnycrawlinglax.com | malicious | Sinkholed |
| Cloudflare DNS | skinnycrawlinglax.com | malicious | Sinkholed |
| DNS4EU | skinnycrawlinglax.com | malicious | Sinkholed |
| Cloudflare DNS | creative-sb1.com | malicious | Sinkholed |
| DNS4EU | creative-sb1.com | malicious | Sinkholed |
| DNS4EU | realizationnewestfangs.com | malicious | Sinkholed |
| Cloudflare DNS | preferencenail.com | malicious | Sinkholed |
| Hagezi Threat Feed | preferencenail.com | malicious | Sinkholed |
| DNS4EU | sourshaped.com | malicious | Sinkholed |
| Cloudflare DNS | sourshaped.com | malicious | Sinkholed |
| Quad9 DNS | wayfarerorthodox.com | malicious | Sinkholed |
| DNS4EU | wayfarerorthodox.com | malicious | Sinkholed |
| Hagezi Threat Feed | wayfarerorthodox.com | malicious | Sinkholed |
| Hagezi Threat Feed | immigrationacre.com | malicious | Sinkholed |
| DNS4EU | cdn.show-sb.com | malicious | Sinkholed |
| Cloudflare DNS | cdn.show-sb.com | malicious | Sinkholed |
JavaScript (35)
No JavaScripts
HTTP Transactions (78)
| URL | IP | Response | Size |
|---|



