Report Overview
Visitedpublic
2025-06-17 07:43:38
Tags
Submit Tags
URL
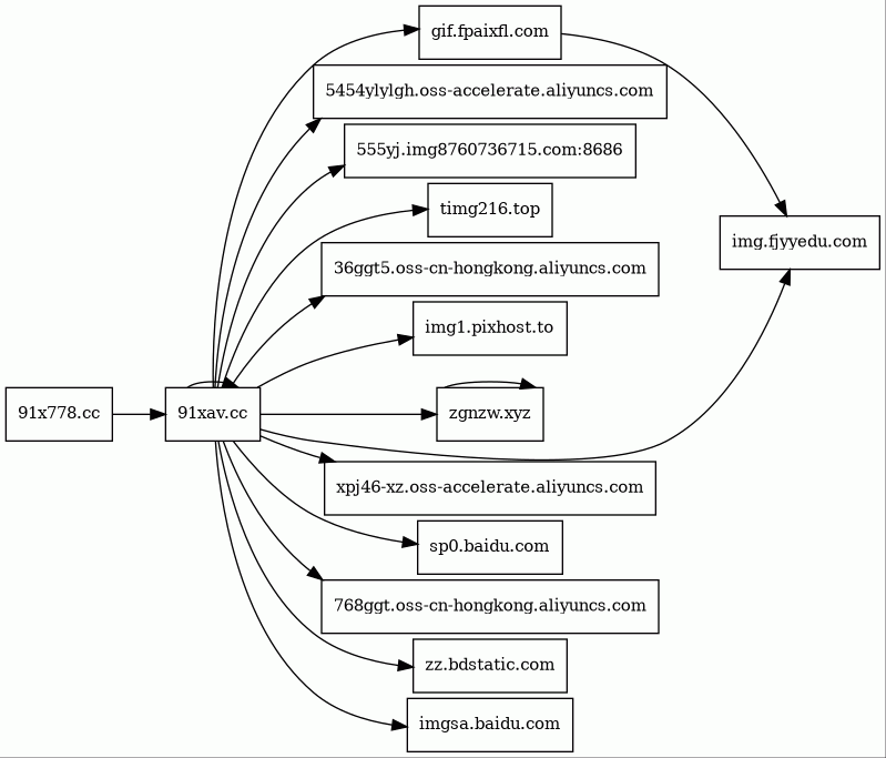
91x778.cc/
Finishing URL
91xav.cc/
IP / ASN

172.67.190.251
Title
成人高清在线视频,日本AV,国产AV,欧美AV - 91XAV
Detections
urlquery
0
Network Intrusion Detection
0
Threat Detection Systems
0
Host Summary
| Host | Rank | Registered | First Seen | Last Seen | Sent | Received | IP | Fingerprints |
|---|---|---|---|---|---|---|---|---|
gif.fpaixfl.com | unknown | 2024-08-29 | 2025-05-15 | 2025-06-13 | 867 B | 709 kB | ![]() 112.46.151.185 | |
xpj46-xz.oss-accelerate.aliyuncs.com | unknown | 2012-04-01 | 2023-10-26 | 2025-06-14 | 446 B | 386 kB | ![]() 47.254.186.237 | |
img1.pixhost.to | unknown | unknown | 2025-05-02 | 2025-06-13 | 902 B | 1.3 MB | ![]() 94.229.45.2 | |
imgsa.baidu.com | 139015 | 1999-10-11 | 2017-01-29 | 2025-06-14 | 477 B | 231 kB | ![]() 175.4.51.48 | |
timg216.top | unknown | 2025-04-04 | 2025-05-11 | 2025-06-16 | 6.8 kB | 2.1 MB | ![]() 104.22.20.157 | |
36ggt5.oss-cn-hongkong.aliyuncs.com | unknown | 2012-04-01 | 2025-06-10 | 2025-06-10 | 453 B | 267 kB | ![]() 47.79.65.198 | |
sp0.baidu.com | 18423 | 1999-10-11 | 2014-12-05 | 2025-06-12 | 468 B | 116 B | ![]() 103.235.46.102 | |
768ggt.oss-cn-hongkong.aliyuncs.com | unknown | 2012-04-01 | 2025-06-07 | 2025-06-14 | 453 B | 202 kB | ![]() 47.79.65.179 | |
img.fjyyedu.com | unknown | 2015-12-30 | 2025-04-16 | 2025-06-13 | 867 B | 710 kB | ![]() 123.6.18.88 | |
91x778.cc | unknown | 2024-12-25 | 2025-06-17 | 2025-06-17 | 478 B | 80 kB | ![]() 188.114.97.1 | |
555yj.img8760736715.com | unknown | 2025-05-05 | 2025-06-03 | 2025-06-10 | 450 B | 367 kB | ![]() 156.231.117.216 | |
xm55511.img9879125675.com | unknown | 2025-04-09 | 2025-05-08 | 2025-06-15 | 451 B | 322 kB | ![]() 154.83.92.78 | |
zgnzw.xyz | unknown | 2025-02-24 | 2025-03-06 | 2025-06-13 | 2.8 kB | 2.1 MB | ![]() 104.21.112.1 | |
91xav.cc | unknown | 2021-03-13 | 2021-03-13 | 2025-06-14 | 2.5 kB | 104 kB | ![]() 104.21.33.127 | |
zz.bdstatic.com | 27702 | 2011-12-26 | 2017-01-30 | 2025-06-15 | 415 B | 769 B | ![]() 157.255.63.48 | |
5454ylylgh.oss-accelerate.aliyuncs.com | unknown | 2012-04-01 | 2024-07-25 | 2025-06-14 | 446 B | 524 kB | ![]() 47.254.187.152 |
Related reports
Threat Detection Systems
Public InfoSec YARA rules
No alerts detected
OpenPhish
No alerts detected
PhishTank
No alerts detected
Quad9 DNS
No alerts detected
ThreatFox
No alerts detected
JavaScript (39)
No JavaScripts
HTTP Transactions (40)
| URL | IP | Response | Size |
|---|





