Report Overview
Visitedpublic
2026-04-11 17:47:34
Tags
Submit Tags
URL
royalpmt.com/
Finishing URL
royalpmt.com/
IP / ASN

68.65.122.169
Title
Royalpmt – Build your future with investments
Detections
urlquery
0
Network Intrusion Detection
0
Threat Detection Systems
0
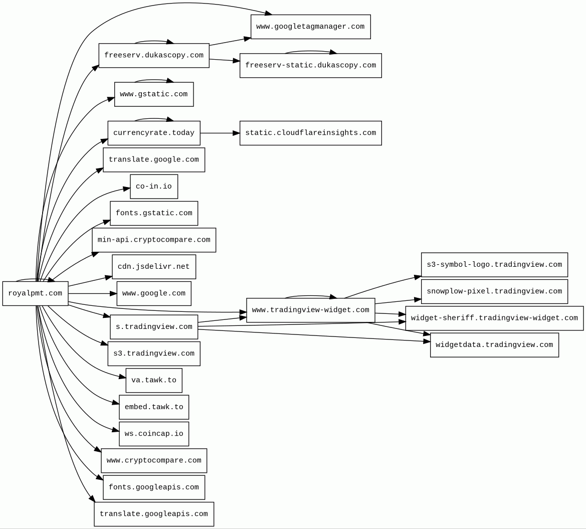
Host Summary
| Host | Rank | Registered | First Seen | Last Seen | Sent | Received | IP | Fingerprints |
|---|---|---|---|---|---|---|---|---|
widgetdata.tradingview.com | 179381 | 2010-03-20 | 2015-02-20 | 2026-04-11 | 2.7 kB | 896 B | ![]() 92.223.127.150 | |
ws.coincap.io | 3054346 | 2014-06-17 | 2018-10-16 | 2026-04-06 | 7.2 kB | 2.9 kB | ![]() 172.66.146.213 | |
freeserv-static.dukascopy.com | unknown | 2000-08-08 | 2016-05-11 | 2026-04-05 | 3.9 kB | 1.7 MB | ![]() 104.20.28.213 | |
min-api.cryptocompare.com | 433733 | 2013-11-03 | 2017-01-31 | 2026-04-04 | 522 B | 53 kB | ![]() 104.18.31.136 | |
translate.google.com | 609 | 1997-09-15 | 2012-05-30 | 2026-04-06 | 936 B | 83 kB | ![]() 172.217.20.174 | |
co-in.io | 1674371 | 2018-08-29 | 2019-07-03 | 2026-03-11 | 448 B | 27 kB | ![]() 185.198.164.118 | |
va.tawk.to | 51316 | unknown | 2017-01-30 | 2026-04-06 | 1.5 kB | 5.4 kB | ![]() 172.66.161.212 | |
cdn.jsdelivr.net | 1678 | 2012-05-16 | 2012-09-30 | 2026-04-05 | 435 B | 10 kB | ![]() 151.101.193.229 | |
www.googletagmanager.com | 283 | 2011-11-11 | 2012-10-04 | 2026-04-05 | 1.9 kB | 1.2 MB | ![]() 142.251.143.136 | |
s.tradingview.com | 416574 | 2010-03-20 | 2017-01-30 | 2026-04-08 | 553 B | 46 kB | ![]() 13.33.235.30 | |
widget-sheriff.tradingview-widget.com | 206730 | 2020-06-05 | 2024-02-01 | 2026-04-10 | 2.1 kB | 2.4 kB | ![]() 108.156.60.68 | |
s3.tradingview.com | 165395 | 2010-03-20 | 2018-06-24 | 2026-04-10 | 1.4 kB | 44 kB | ![]() 194.242.11.186 | |
www.google.com | 22 | 1997-09-15 | 2015-05-10 | 2026-04-05 | 440 B | 739 B | ![]() 142.251.154.119 | |
royalpmt.com | unknown | unknown | No data | No data | 77 kB | 5.2 MB | ![]() 68.65.122.169 | ![]() |
www.gstatic.com | 146047 | 2008-02-11 | 2012-05-29 | 2026-04-05 | 3.2 kB | 70 kB | ![]() 172.217.20.163 | |
fonts.googleapis.com | 313 | 2005-01-25 | 2012-05-23 | 2026-04-05 | 989 B | 22 kB | ![]() 142.251.38.106 | |
www.cryptocompare.com | 265475 | 2013-11-03 | 2015-07-15 | 2026-04-09 | 2.3 kB | 6.4 kB | ![]() 104.18.30.136 | |
freeserv.dukascopy.com | 3840850 | 2000-08-08 | 2012-10-19 | 2026-04-05 | 7.1 kB | 1.4 MB | ![]() 16.62.187.25 | ![]() |
static.cloudflareinsights.com | 4073 | 2019-08-30 | 2019-09-24 | 2026-04-05 | 514 B | 32 kB | ![]() 104.16.80.73 | |
snowplow-pixel.tradingview.com | 110021 | 2010-03-20 | 2020-02-21 | 2026-04-07 | 1.0 kB | 1.0 kB | ![]() 52.88.120.21 | ![]() |
fonts.gstatic.com | unknown | 2008-02-11 | 2014-04-02 | 2026-04-05 | 463 B | 7.1 kB | ![]() 172.217.19.227 | |
embed.tawk.to | 52083 | unknown | 2014-03-19 | 2026-04-06 | 11 kB | 1.3 MB | ![]() 172.66.161.212 | |
www.tradingview-widget.com | 196495 | 2020-06-05 | 2021-04-08 | 2026-04-09 | 57 kB | 2.3 MB | ![]() 194.242.11.186 | ![]() |
currencyrate.today | 62225 | 2014-09-24 | 2014-11-08 | 2026-04-05 | 1.6 kB | 42 kB | ![]() 104.26.15.4 | |
s3-symbol-logo.tradingview.com | 110931 | 2010-03-20 | 2020-11-23 | 2026-04-10 | 1.0 kB | 5.6 kB | ![]() 194.242.11.186 | |
translate.googleapis.com | 6317 | 2005-01-25 | 2012-05-31 | 2026-04-06 | 3.1 kB | 426 kB | ![]() 172.217.19.234 |
Cloudflare (CDN)
Cloudflare is a web-infrastructure and website-security company, providing content-delivery-network services, DDoS mitigation, Internet security, and distributed domain-name-server services.Nginx (Web servers, Reverse proxies)
Nginx is a web server that can also be used as a reverse proxy, load balancer, mail proxy and HTTP cache.Amazon CloudFront (CDN)
Amazon CloudFront is a fast content delivery network (CDN) service that securely delivers data, videos, applications, and APIs to customers globally with low latency, high transfer speeds.Amazon Web Services (PaaS)
Amazon Web Services (AWS) is a comprehensive cloud services platform offering compute power, database storage, content delivery and other functionality.PayPal (Payment processors)
PayPal is an online payments system that supports online money transfers and serves as an electronic alternative to traditional paper methods like checks and money orders.Bunny (CDN)
Twenty Seventeen (WordPress themes)
Twenty Seventeen is the default WordPress theme for 2017.LiteSpeed (Web servers)
LiteSpeed is a high-scalability web server.jQuery (JavaScript libraries)
jQuery is a JavaScript library which is a free, open-source software designed to simplify HTML DOM tree traversal and manipulation, as well as event handling, CSS animation, and Ajax.LiteSpeed Cache (Caching, WordPress plugins)
LiteSpeed Cache is an all-in-one site acceleration plugin for WordPress.Litespeed Cache (Caching, WordPress plugins)
LiteSpeed Cache is an all-in-one site acceleration plugin for WordPress.Bootstrap (UI frameworks)
Bootstrap is a free and open-source CSS framework directed at responsive, mobile-first front-end web development. It contains CSS and JavaScript-based design templates for typography, forms, buttons, navigation, and other interface components.Google Analytics (Analytics)
Google Analytics is a free web analytics service that tracks and reports website traffic.MySQL (Databases)
MySQL is an open-source relational database management system.PHP (Programming languages)
PHP is a general-purpose scripting language used for web development.WordPress (CMS, Blogs)
WordPress is a free and open-source content management system written in PHP and paired with a MySQL or MariaDB database. Features include a plugin architecture and a template system.PHP:8.2.30 (Programming languages)
PHP is a general-purpose scripting language used for web development.Google Tag Manager (Tag managers)
Google Tag Manager is a tag management system (TMS) that allows you to quickly and easily update measurement codes and related code fragments collectively known as tags on your website or mobile app.jQuery:1.6.3 (JavaScript libraries)
jQuery is a JavaScript library which is a free, open-source software designed to simplify HTML DOM tree traversal and manipulation, as well as event handling, CSS animation, and Ajax.Liveinternet (Analytics)
Akka HTTP:10.2.9 (Web frameworks, Web servers)
Snowplow Analytics (Analytics, IaaS)
Snowplow is an open-source behavioral data management platform for businesses.dc.js (JavaScript graphics, JavaScript libraries)
A multi-dimensional charting library built to work natively with crossfilter and rendered using d3.jsCloudflare Browser Insights (Analytics, RUM)
Cloudflare Browser Insights is a tool that measures the performance of websites from the perspective of users.Related reports
Threat Detection Systems
No alerts detected
JavaScript (162)
| HASH | FROM | Size | First Seen | Last Seen | |
|---|---|---|---|---|---|
| cbb23930b57186187604629c977389bb | DocumentWrite | 470 B | 2026-03-26 | 2026-04-12 | |
Introduced by DocumentWrite First Seen 2026-03-26 Last Seen 2026-04-12 Times Seen 357 Size 470 B (470 bytes) MD5 cbb23930b57186187604629c977389bb SHA1 30e215d86e193cacbc144e37382b2bead5c241a6 Loading... | |||||
| fad83ce0d82290938059c58e0cbdd51b | DocumentWrite | 231 B | 2024-08-20 | 2026-04-11 | |
Introduced by DocumentWrite First Seen 2024-08-20 Last Seen 2026-04-11 Times Seen 11 Size 231 B (231 bytes) MD5 fad83ce0d82290938059c58e0cbdd51b SHA1 86bff58dd81d358202193d01e474fc02e25079f9 Loading... | |||||
| 95faafa1683d0f3a72534d12aa3c2104 | DocumentWrite | 3.0 kB | 2026-03-26 | 2026-04-12 | |
Introduced by DocumentWrite First Seen 2026-03-26 Last Seen 2026-04-12 Times Seen 1050 Size 3.0 kB (3011 bytes) MD5 95faafa1683d0f3a72534d12aa3c2104 SHA1 9416ba237c4965772dbdf10b3f84983dca2fce5c Loading... | |||||
| 67595e0282a44864ac8dafd08c2d4823 | DocumentWrite | 470 B | 2026-03-26 | 2026-04-12 | |
Introduced by DocumentWrite First Seen 2026-03-26 Last Seen 2026-04-12 Times Seen 286 Size 470 B (470 bytes) MD5 67595e0282a44864ac8dafd08c2d4823 SHA1 c60c288982916ef71378fdcead042b65ddb7dd89 Loading... | |||||
HTTP Transactions (281)
| URL | IP | Response | Size |
|---|







