Report Overview
Visitedpublic
2024-05-25 22:39:58
Tags
Submit Tags
URL
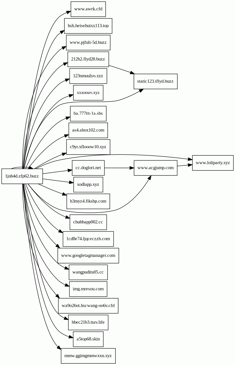
1jnh4d.zfp62.buzz/
Finishing URL
1jnh4d.zfp62.buzz/
IP / ASN

172.67.155.224
Title
制服癖导航
Detections
urlquery
0
Network Intrusion Detection
0
Threat Detection Systems
0
Host Summary
| Host | Rank | Registered | First Seen | Last Seen | Sent | Received | IP | Fingerprints |
|---|---|---|---|---|---|---|---|---|
www.googletagmanager.com | 75 | 2011-11-11 | 2013-05-22 04:07:37 | 2024-05-25 00:46:10 | 424 B | 99 kB | ![]() 142.250.74.136 | |
wangpuditu05.cc | unknown | unknown | No data | No data | 426 B | 681 B | ![]() 0.0.0.0 | |
chubbapp002.cc | unknown | 2024-01-05 | 2024-03-23 12:35:35 | 2024-04-17 11:35:37 | 425 B | 687 B | ![]() 0.0.0.0 | |
c9yr.xflooow10.xyz | unknown | unknown | No data | No data | 429 B | 685 B | ![]() 0.0.0.0 | |
bbec21b3.ttav.life | unknown | unknown | No data | No data | 429 B | 679 B | ![]() 0.0.0.0 | |
a5top68.skin | unknown | 2023-03-22 | 2023-03-22 05:34:50 | 2024-03-11 09:46:51 | 471 B | 618 B | ![]() 104.21.53.124 | |
cc.doglori.net | unknown | 2023-07-17 | 2023-07-18 15:48:32 | 2023-07-18 15:48:32 | 425 B | 702 B | ![]() 0.0.0.0 | |
static123.iflyd.buzz | unknown | unknown | No data | No data | 457 B | 684 B | ![]() 0.0.0.0 | |
xodlapp.xyz | unknown | unknown | 2023-07-01 01:32:59 | 2023-07-14 17:19:24 | 422 B | 715 B | ![]() 0.0.0.0 | |
xxxooav.xyz | unknown | 2022-11-13 | 2022-11-13 20:11:06 | 2023-08-13 18:38:05 | 470 B | 616 B | ![]() 104.21.34.53 | |
hsh.heisehuixx113.top | unknown | unknown | No data | No data | 432 B | 705 B | ![]() 0.0.0.0 | |
212h2.flyd28.buzz | unknown | unknown | No data | No data | 466 B | 855 B | ![]() 172.67.172.152 | |
mmw.ggimgmmwxxn.xyz | unknown | unknown | No data | No data | 424 B | 7.8 kB | ![]() 202.79.171.106 | |
www.acgjump.com | unknown | 2023-07-17 | 2023-07-17 15:03:08 | 2024-01-04 20:37:05 | 424 B | 412 B | ![]() 27.124.20.144 | |
wa9o26ot.hscwang-oo6v.cfd | unknown | 2023-09-01 | 2023-11-22 10:26:38 | 2024-03-27 19:04:02 | 454 B | 693 B | ![]() 0.0.0.0 | |
123nmuulyo.xyz 1 alert(s) on this Host | unknown | unknown | No data | No data | 425 B | 0 B | ![]() 0.0.0.0 | |
www.awrk.cfd | unknown | 2023-10-02 | 2023-11-29 06:41:04 | 2023-12-02 18:24:44 | 435 B | 675 B | ![]() 0.0.0.0 | |
1cd8e74.ljqceczzb.com 1 alert(s) on this Host | unknown | unknown | No data | No data | 432 B | 686 B | ![]() 0.0.0.0 | |
1jnh4d.zfp62.buzz | unknown | unknown | No data | No data | 22 kB | 8.1 MB | ![]() 104.21.13.111 | |
www.loliparty.xyz | unknown | unknown | No data | No data | 437 B | 515 B | ![]() 0.0.0.0 | |
img.mresou.com | unknown | 2022-04-12 | 2022-06-04 04:54:19 | 2024-01-29 01:11:09 | 856 B | 327 kB | ![]() 104.21.233.159 | |
h3myz4.fikshp.com | unknown | unknown | No data | No data | 454 B | 688 B | ![]() 0.0.0.0 | |
ba.777tit-1a.sbs | unknown | 2023-07-29 | 2023-08-10 05:18:15 | 2023-08-17 09:11:03 | 467 B | 17 kB | ![]() 188.114.96.1 | |
as4.abox102.com | unknown | 2023-10-24 | 2024-02-06 03:12:02 | 2024-02-12 03:11:00 | 438 B | 0 B | ![]() 0.0.0.0 | |
www.pjfuli-5d.buzz | unknown | unknown | No data | No data | 441 B | 693 B | ![]() 0.0.0.0 |
Related reports
Threat Detection Systems
Public InfoSec YARA rules
No alerts detected
OpenPhish
No alerts detected
PhishTank
No alerts detected
mnemonic secure dns
No alerts detected
Quad9 DNS
| Scan Date | Severity | Indicator | Alert |
|---|---|---|---|
| 2024-05-25 | medium | 123nmuulyo.xyz | Sinkholed |
| 2024-05-25 | medium | ljqceczzb.com | Sinkholed |
ThreatFox
No alerts detected
JavaScript (7)
No JavaScripts
HTTP Transactions (70)
| URL | IP | Response | Size |
|---|



